Ciao raga
sto riprogettando le pcb del finale della slo per inserirla dello chassis della uber, vorrei implementare la regolazione separata del bias delle 4 valvole, avete suggerimenti su uno schema che posso utilizzare come base per il progetto? ovviamente è provista la modifica della preamp board.
ciaoo
grazie
stasera posto il finale interasse valvole 60mm
schema finale 100w slo con bias regolabile per 4 valvole
- franci_pleximaster
- Diyer Eroe

- Messaggi: 581
- Iscritto il: 21/08/2011, 18:18
Re: schema finale 100w slo con bias regolabile per 4 valvol
Go ahead, try and hide from the UBERSCHALL it will seek you out, relentlessly, while you sleep, in this life and the next...Through Anarchy comes Peace.
- Kagliostro
- Amministratore

- Messaggi: 9960
- Iscritto il: 03/12/2007, 0:16
- Località: Prov. di Treviso
Re: schema finale 100w slo con bias regolabile per 4 valvol
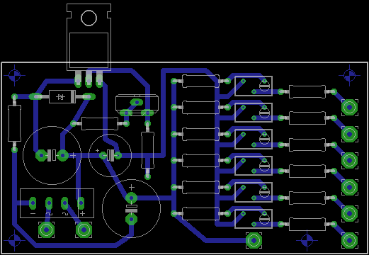
Tempo fa qualcuno mi ha dato questo
Kagliostro
Kagliostro

