Sostieni il forum con una donazione! Il tuo contributo ci aiuterà a rimanere online!
Immagine

Found - PCB Eagle x Dual Rectifier - saranno OK ?

Discussioni di carattere generale sugli amplificatori valvolari...
Rispondi
Avatar utente
Kagliostro
Amministratore
Amministratore
Messaggi: 9960
Iscritto il: 03/12/2007, 0:16
Località: Prov. di Treviso

Found - PCB Eagle x Dual Rectifier - saranno OK ?

Messaggio da Kagliostro » 01/05/2013, 10:28

Ho trovato questi file in rete
mesa_boogie_dual_rectifier_schematic_original.zip
(1.25 MiB) Scaricato 253 volte
mesa_boogie_dual_rectifier_schematic.zip
(346.78 KiB) Scaricato 274 volte
mesa_boogie_dual_rectifier_eagle_layouts.zip
(238.62 KiB) Scaricato 261 volte
Qualcuno conosce queste PCB o riesce a capire se siano buone o tarocche ?

Se fossero buone come Found non mi parrebbe niente male

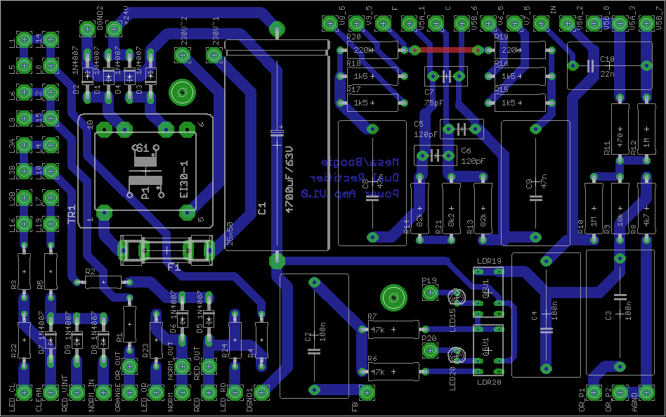
Power Supply
Mesa Boogie Dual Rectifier - Power Supply.png
Preamp
Mesa Boogie Dual Rectifier - Preamp.png
Power Amp
Mesa Boogie Dual Rectifier - Power Amp.png
Cosa ne dite ?

K

p.s.: Dove le ho trovate farebbe supporre siano provate e collaudate per quanto riguarda il risultato ....

Avatar utente
robi
Amministratore
Amministratore
Messaggi: 9762
Iscritto il: 17/12/2006, 13:57
Località: Alba

Re: Found - PCB Eagle x Dual Rectifier - saranno OK ?

Messaggio da robi » 01/05/2013, 14:02

Ciao Kaglio... dove?

Avatar utente
Kagliostro
Amministratore
Amministratore
Messaggi: 9960
Iscritto il: 03/12/2007, 0:16
Località: Prov. di Treviso

Re: Found - PCB Eagle x Dual Rectifier - saranno OK ?

Messaggio da Kagliostro » 01/05/2013, 14:25

Erano su TubeTown area DIY tempo fa ed ho visto che ci sono ancora, le avevo scaricate diverso tempo fa e poi dimenticate del tutto

probabilmente all'epoca ero interessato a qualcosa d'altro di specifico e mi sono passate di mente

non ricordo neanche quando le ho trovate, forse anche più di un anno fa

https://www.tube-town.net/diy/doityourself.html

K

Rispondi