Ciao Raf
ecco l'aggiornamento dello schema, spero sia corretto e di non aver dimenticato niente
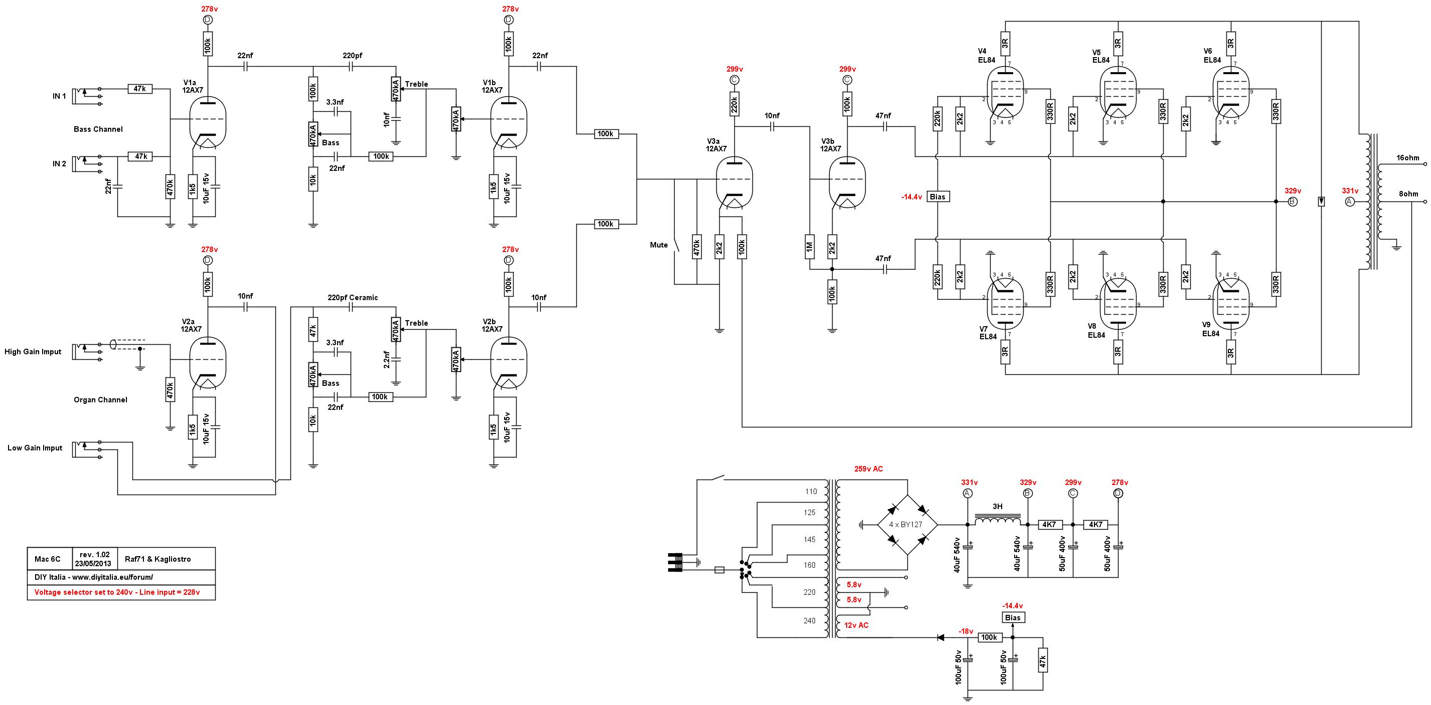
mi pare che manchi solo il valore del fusibile
Hai, per caso, controllato quanto esce dall'ampli ?
K
Amplificatore Italiano. Mac 6C
- Kagliostro
- Amministratore

- Messaggi: 9922
- Iscritto il: 03/12/2007, 0:16
- Località: Prov. di Treviso
Re: Amplificatore Italiano. Mac 6C
stavo dimenticando il parametro più interessante.
il fusibile è da 2A rapido e l'ampli tira fuori 56watt su 7,2ohm.....mi aspettavo qualche watt in più, ma se con due el84 ci tiro fuori poco meno di 20watt credo che siano corretti. Per levarmi la curiosità dovrò aspettare che me lo riportino per rivalvolarlo
.
il fusibile è da 2A rapido e l'ampli tira fuori 56watt su 7,2ohm.....mi aspettavo qualche watt in più, ma se con due el84 ci tiro fuori poco meno di 20watt credo che siano corretti. Per levarmi la curiosità dovrò aspettare che me lo riportino per rivalvolarlo
Napoletani si nasce.....
- Kagliostro
- Amministratore

- Messaggi: 9922
- Iscritto il: 03/12/2007, 0:16
- Località: Prov. di Treviso
Re: Amplificatore Italiano. Mac 6C
Direi che 56W con 6 x EL84 non siano poi così male
e forse con delle valvole nuove anche un po' di più
l'anodica me la sarei aspettata un po' più alta con 259v AC
Quanto fa di impedenza il primario del TU ? 2K o 3K ?
Scusa la pedanteria, ma se hai il dato me lo annoto
K
e forse con delle valvole nuove anche un po' di più
l'anodica me la sarei aspettata un po' più alta con 259v AC
Quanto fa di impedenza il primario del TU ? 2K o 3K ?
Scusa la pedanteria, ma se hai il dato me lo annoto
K
- Kagliostro
- Amministratore

- Messaggi: 9922
- Iscritto il: 03/12/2007, 0:16
- Località: Prov. di Treviso
Re: Amplificatore Italiano. Mac 6C
Oggi, a qualche annuccio di distanza, il post di Daniele mi ha ricordato questo amp, che avevo visto dal vero tempo fa a Marzaglia e ricordavo esteticamente simile al Simpson del post di Daniele
Cercando foto del 6C mi sono per caso imbattuto in questo schema, del 4C che all' epoca sarebbe stato interessante avere per fare dei confronti
[attachment=1]mac_4c[1].jpg[/attachment]
[attachment=0]vltyxlwbkva5pviqp5cp.jpg[/attachment]
Franco
Cercando foto del 6C mi sono per caso imbattuto in questo schema, del 4C che all' epoca sarebbe stato interessante avere per fare dei confronti
[attachment=1]mac_4c[1].jpg[/attachment]
[attachment=0]vltyxlwbkva5pviqp5cp.jpg[/attachment]
Franco
Re: Amplificatore Italiano. Mac 6C
Avevo quasi dimenticato quell'ampli. Peccato non aver potuto fare le misurazioni del TU.
Napoletani si nasce.....

