Pre jtm45, finale 18watts.
Pre jtm45, finale 18watts.
Salve ragazzi.Sono nuovo del forum e per cominciare saluto tutti e ringrazio da adesso chiunque possa aiutarmi nella realizzazione della mia prima testata valvolare che vorrei avesse, come dal titolo, il pre della jtm45 e lo stadio finale della 18 watts.
Ho avuto il piacere di conoscere questa comunità circa un anno fa girovagando nel web perchè avevo bisogno di informazioni sulla regolazione del bias per il marshall di un amico; è da allora che, leggendo qua e là nel forum, mi è ritornata la voglia di costruirmene uno con le mie mani come tanti di voi hanno fatto o stanno facendo.
Non ci pensavo più, credevo di essere guarito invece, per colpa vostra, mi ritrovo a passare ore davanti al computer alla ricerca dello schema perfetto. E no ragazzi, non si fa così!
Che balla gli racconto a mia moglie adesso? Boh, ci penserò.
Bando alle ciance e passiamo all'ampli che, come già detto, vorrei avesse il pre del jtm45 con un solo canale o con un devio pulito/distorto ed il finale del 18 watts.
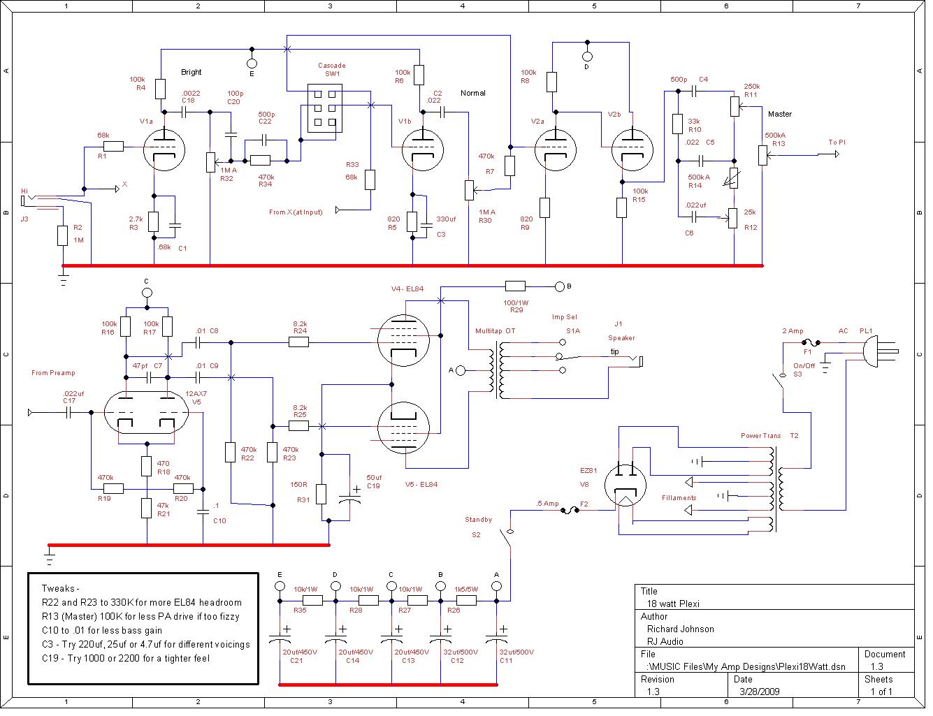
Nel sito 18watt.com ho trovato questo schema
e dicono che questo layout, che è del "plexy 18watt", vada bene perchè è lo stesso!? Che ne pensate: possiamo cominciare l'avventura?
Ho avuto il piacere di conoscere questa comunità circa un anno fa girovagando nel web perchè avevo bisogno di informazioni sulla regolazione del bias per il marshall di un amico; è da allora che, leggendo qua e là nel forum, mi è ritornata la voglia di costruirmene uno con le mie mani come tanti di voi hanno fatto o stanno facendo.
Non ci pensavo più, credevo di essere guarito invece, per colpa vostra, mi ritrovo a passare ore davanti al computer alla ricerca dello schema perfetto. E no ragazzi, non si fa così!
Che balla gli racconto a mia moglie adesso? Boh, ci penserò.
Bando alle ciance e passiamo all'ampli che, come già detto, vorrei avesse il pre del jtm45 con un solo canale o con un devio pulito/distorto ed il finale del 18 watts.
Nel sito 18watt.com ho trovato questo schema
e dicono che questo layout, che è del "plexy 18watt", vada bene perchè è lo stesso!? Che ne pensate: possiamo cominciare l'avventura?
- Kagliostro
- Amministratore

- Messaggi: 9947
- Iscritto il: 03/12/2007, 0:16
- Località: Prov. di Treviso
Re: Pre jtm45, finale 18watts.
Ciao Elfurlan e, stante che al momento sono solo di passaggio per adesso ti do solo il Benvenuto
penso che la tua sia una richiesta per la quale, qui sul forum, troverai una risposta
per il momento mi fermo qui e scappo
K
penso che la tua sia una richiesta per la quale, qui sul forum, troverai una risposta
per il momento mi fermo qui e scappo
K
Re: Pre jtm45, finale 18watts.
Grazie Kagliostro. La tua toccata e fuga mi riempie di speranza.
Re: Pre jtm45, finale 18watts.
Ciao Elfurlan!
Sei dalle mie parti per caso? qui in zona Tortona ci sono un sacco di Furlan!
Per il tuo progetto, io direi che hai già tutto quello che ti serve!
Il layout è per una plexi 18watt, ma le differenze tra una plexi e la jtm45 sono davvero risolvibili in mezzora di carta e penna per annotare i valori dei componenti da cambiare!
Lo schema lo hai, quindi prova ad aggiornare il layout che hai! la sezione finale, è perfetta già così, così come l'alimentazione!
Sei dalle mie parti per caso? qui in zona Tortona ci sono un sacco di Furlan!
Per il tuo progetto, io direi che hai già tutto quello che ti serve!
Il layout è per una plexi 18watt, ma le differenze tra una plexi e la jtm45 sono davvero risolvibili in mezzora di carta e penna per annotare i valori dei componenti da cambiare!
Lo schema lo hai, quindi prova ad aggiornare il layout che hai! la sezione finale, è perfetta già così, così come l'alimentazione!
Re: Pre jtm45, finale 18watts.
Ciao Mlessio. Mi dispiace ma abito a Quinto in provincia di Treviso.
Per quanto riguarda il layout hai ragione, infatti avevo cominciato proprio con il controllo dei valori dei componenti e credo non sia un grosso problema; volevo invece, un tuo parere sul collegamento delle resistenze R18-19-20-21. Secondo te è corretto così o devono essere collegate tutte assieme come vedo su altri schemi?
Se hai qualche schema da passarmi ne sarei felice.
Da dove lo smonti il trasformatore?
Per quanto riguarda il layout hai ragione, infatti avevo cominciato proprio con il controllo dei valori dei componenti e credo non sia un grosso problema; volevo invece, un tuo parere sul collegamento delle resistenze R18-19-20-21. Secondo te è corretto così o devono essere collegate tutte assieme come vedo su altri schemi?
Se hai qualche schema da passarmi ne sarei felice.
Da dove lo smonti il trasformatore?
- Kagliostro
- Amministratore

- Messaggi: 9947
- Iscritto il: 03/12/2007, 0:16
- Località: Prov. di Treviso
Re: Pre jtm45, finale 18watts.
Ci ho abitato per diversi anni
Come dicono basta adattare i valori dei compinenti, allo schema che hai postato ho dato un'occhiata e la parte pre, se si esclude la res sull'imput da 33k anzichè 68k ed il fatto che c'è un solo input invece di due (che arrangiato in quel modo ti può dare delle sonorità aggiuntive rispetto al jtm45 standard) è praticamente un jtm45
fatti una stampa del layout, e magari poi fanne una fotocopia ingrandita, segui lo schema ed a penna cambia i valori dei componenti con quelli dello schema ed il gioco è fatto
Ciao
K
Come dicono basta adattare i valori dei compinenti, allo schema che hai postato ho dato un'occhiata e la parte pre, se si esclude la res sull'imput da 33k anzichè 68k ed il fatto che c'è un solo input invece di due (che arrangiato in quel modo ti può dare delle sonorità aggiuntive rispetto al jtm45 standard) è praticamente un jtm45
fatti una stampa del layout, e magari poi fanne una fotocopia ingrandita, segui lo schema ed a penna cambia i valori dei componenti con quelli dello schema ed il gioco è fatto
Ciao
K
Re: Pre jtm45, finale 18watts.
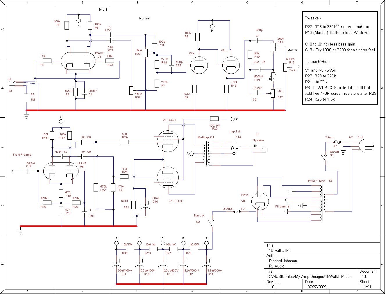
o altrimenti fondi il layout del finale con questo qui per il pre! http://www.ceriatone.com/images/layoutP ... iatone.jpg
Non l'ho controllato, ma altri modelli che ho realizzato seguendo gli schemi di ceriatone erano corretti!
Non l'ho controllato, ma altri modelli che ho realizzato seguendo gli schemi di ceriatone erano corretti!
- Kagliostro
- Amministratore

- Messaggi: 9947
- Iscritto il: 03/12/2007, 0:16
- Località: Prov. di Treviso
Re: Pre jtm45, finale 18watts.
Ottimo Martino
K
K
Re: Pre jtm45, finale 18watts.
Hai abitato a Quinto di TV? Ma pensa un po'!
R 18-19-20-21 vanno bene così o devono essere collegate tutte insieme nel punto dove si incrociano? negli altri schemi 18 watt che ho visto sono tutte collegate assieme; perchè in questo no? E poi, è possibile ottenere con questo schema un comando del tipo "pulito/distorto"?
Per il layout o con questo, o con quello di ceriatone, qualche cosa combinerò e se per il resto ci siamo allora, non mi resta altro che darmi da fare.
Grazie ragazzi. Adesso vado a nanna.
Notte!
R 18-19-20-21 vanno bene così o devono essere collegate tutte insieme nel punto dove si incrociano? negli altri schemi 18 watt che ho visto sono tutte collegate assieme; perchè in questo no? E poi, è possibile ottenere con questo schema un comando del tipo "pulito/distorto"?
Per il layout o con questo, o con quello di ceriatone, qualche cosa combinerò e se per il resto ci siamo allora, non mi resta altro che darmi da fare.
Grazie ragazzi. Adesso vado a nanna.
Notte!
- Kagliostro
- Amministratore

- Messaggi: 9947
- Iscritto il: 03/12/2007, 0:16
- Località: Prov. di Treviso
Re: Pre jtm45, finale 18watts.
Sistemato, adesso il pallino di giunzione c'è
K
K
- mastrococco
- Garzone di Roger Mayer

- Messaggi: 1361
- Iscritto il: 16/01/2012, 14:13
- Località: Cesena
Re: Pre jtm45, finale 18watts.
Quindi vorresti farlo diventare una simil 2 canali?elfurlan ha scritto:E poi, è possibile ottenere con questo schema un comando del tipo "pulito/distorto"?
Si possono aggiungere degli switch (leggi relè, anche perchè immagino tu stia pensando ad un footswich per il controllo canali oppure ci penserai tra poco) per avere un doppio comando del gain e un doppio master, questo perchè se tieni un solo master non avrai mai i volumi bilanciati.
Devi però tener conto di una alimetazione in più per i rele e del circuitino relativo.
Un discorso simile (anche se in quel caso si gestivano dei doppi ingressi) è stato sviluppato nei 3d di mlessio e Germypan relativi alla jcm 800, dagli un'occhiata.
Re: Pre jtm45, finale 18watts.
Controllerò bene se ci sono altri errori nello schema ma credo di no.Grazie.kagliostro ha scritto:Sistemato, adesso il pallino di giunzione c'è.
Hai centrato in pieno! Pensavo proprio ad un footswitch ed "handswitch" che tramite un relè interrompesse il sgn ad uno dei due triodi di V1, magari quello con R33 da 68K. Ho sparato una cavolata?mastrococco ha scritto: Quindi vorresti farlo diventare una simil 2 canali?
Si possono aggiungere degli switch (leggi relè, anche perchè immagino tu stia pensando ad un footswich per il controllo canali oppure ci penserai tra poco) per avere un doppio comando del gain e un doppio master, questo perchè se tieni un solo master non avrai mai i volumi bilanciati.
Devi però tener conto di una alimetazione in più per i rele e del circuitino relativo.
Un discorso simile (anche se in quel caso si gestivano dei doppi ingressi) è stato sviluppato nei 3d di mlessio e Germypan relativi alla jcm 800, dagli un'occhiata.
- Kagliostro
- Amministratore

- Messaggi: 9947
- Iscritto il: 03/12/2007, 0:16
- Località: Prov. di Treviso
Re: Pre jtm45, finale 18watts.
In pratica passeresti da jtm45 standard a jtm45 con V1 con i triodi parallelati, cosa che dovrebbe dare circa un 20-30% in più di guadagno (ed una maggior reiezione dei disturbi)
Si può fare, oppure potresti usare V1b (il secondo triodo di V1) proprio come un secondo stadio di gain ed usare una commutazione a relè per bypassare questo stadio aggiunto, quindi avresti un jtm45 standard o un semi OD
devo vedere in "archivio", penso di avere qualcosa che forse ti potrebbe piacere
........
Trovato, è uno schema derivato dal jtm Master Volume e modificato in modo da avere
in input un solo triodo, due triodi in parallelo, due triodi in serie
Naturalmente non sarebbe più un jtm45
Lo schema così come sta prevede l'uso di più prese jack e di un doppio switch
ma naturalmente potresti adattarci anche dei relè
K
Si può fare, oppure potresti usare V1b (il secondo triodo di V1) proprio come un secondo stadio di gain ed usare una commutazione a relè per bypassare questo stadio aggiunto, quindi avresti un jtm45 standard o un semi OD
devo vedere in "archivio", penso di avere qualcosa che forse ti potrebbe piacere
........
Trovato, è uno schema derivato dal jtm Master Volume e modificato in modo da avere
in input un solo triodo, due triodi in parallelo, due triodi in serie
Naturalmente non sarebbe più un jtm45
Lo schema così come sta prevede l'uso di più prese jack e di un doppio switch
ma naturalmente potresti adattarci anche dei relè
K
Re: Pre jtm45, finale 18watts.
Il layout che ho postato, fa riferimento a questo schema: Potrebbe essere un'idea?kagliostro ha scritto:In pratica passeresti da jtm45 standard a jtm45 con V1 con i triodi parallelati, cosa che dovrebbe dare circa un 20-30% in più di guadagno (ed una maggior reiezione dei disturbi)
Si può fare, oppure potresti usare V1b (il secondo triodo di V1) proprio come un secondo stadio di gain ed usare una commutazione a relè per bypassare questo stadio aggiunto, quindi avresti un jtm45 standard o un semi OD.
Interessante il JTM master volume; con lo switch si commuta da cascata a parallelo quindi sia che si schelga l'ingresso high o low si ha il pulito o il distorto, o sbaglio?
Però, come dici tu, non è più una JTM 45.Vedremo.
(che senso ha dare una massa con lo switch alla massa dell'ingresso high?).
Vecio, te si un grande!! Ti ricordi?da noi si dice così.
- mastrococco
- Garzone di Roger Mayer

- Messaggi: 1361
- Iscritto il: 16/01/2012, 14:13
- Località: Cesena
Re: Pre jtm45, finale 18watts.
Nel precedente post, riferendomi al primo schema intendevo solo la doppia gestione di R30,R32 e R13, non avevo considerato di metterli in serie...certamente hai un risultato migliore con lo switch del secondo schema.
Manterrei però la doppia gestione dei gain e del master per avere le regolazioni indipendenti, diversamente temo che inserendo V1b come stadio in serie sul clean, soprattutto in caso di settaggi puliti del primo canale avresti un dislivello di volume notevole col secondo. Inoltre con il doppio gain hai la possibilità di settare i canali anche molto pulito e molto distorto.
Avresti così un canale clean con controlli dedicati ed un od (con stadio "aggiuntivo") con controlli dedicati.
Manterrei però la doppia gestione dei gain e del master per avere le regolazioni indipendenti, diversamente temo che inserendo V1b come stadio in serie sul clean, soprattutto in caso di settaggi puliti del primo canale avresti un dislivello di volume notevole col secondo. Inoltre con il doppio gain hai la possibilità di settare i canali anche molto pulito e molto distorto.
Avresti così un canale clean con controlli dedicati ed un od (con stadio "aggiuntivo") con controlli dedicati.
Ultima modifica di mastrococco il 07/03/2014, 0:11, modificato 1 volta in totale.
