Alembic F2B mod - Swicthing che mi da dei dubbi
- Kagliostro
- Amministratore

- Messaggi: 9949
- Iscritto il: 03/12/2007, 0:16
- Località: Prov. di Treviso
Alembic F2B mod - Swicthing che mi da dei dubbi
Su Fennec c'è un utente che cercava un'idea per un F2B cui si vorrebbe aggiungere un buffer d'uscita senza lasciare un triodo inutilizzato
per vari motivi ho pensato a parallelare V1a con altro triodo
(oltre ad un po' di gain in più, 15-20% ci sarebbe anche una miglior reiezione del rumore, che, di fatto, è quello per cui la cosa mi alletta maggiormente)
solo che nell'ottica di fare le cose utilizzabili con footswitch anche a pre acceso, se ne è uscito il problema di far in modo di evitare i pop durante l'operazione, dopo varie discussioni anche con i miei amici americani, questa è l'ultima idea che mi è venuta
so che nel forum c'è chi ne capisce di switching e spero che mi arrivi qualche consiglio
Grazie
K
per vari motivi ho pensato a parallelare V1a con altro triodo
(oltre ad un po' di gain in più, 15-20% ci sarebbe anche una miglior reiezione del rumore, che, di fatto, è quello per cui la cosa mi alletta maggiormente)
solo che nell'ottica di fare le cose utilizzabili con footswitch anche a pre acceso, se ne è uscito il problema di far in modo di evitare i pop durante l'operazione, dopo varie discussioni anche con i miei amici americani, questa è l'ultima idea che mi è venuta
so che nel forum c'è chi ne capisce di switching e spero che mi arrivi qualche consiglio
Grazie
K
-
MapleMarco
- Roger Mayer Jr.

- Messaggi: 2658
- Iscritto il: 02/06/2012, 14:22
- Località: Mirano (VE)
Re: Alembic F2B mod - Swicthing che mi da dei dubbi
non vorrei dire una blasfemia...ma io farei in altro modo..
anzi, altri due modi.
1- avere i due triodi sempre parallelati e quando voglio disattivarne uno, semplicemente bypasso il condensatore di catodo. ne riduci talmente tanto il guadagno che dubito fortemente sappia influenzare il suono.
2- disaccoppierei il TS dai due anodi con due cap da 100 o 150n, e un cap da sempre al TS, l'altro da su un relay, o a massa o al TS...
della prima ipotesi, con certezza, non c'è nessunissimo bop.
della seconda...in teoria quasi sicuramente no, ma per averne la certezza bisognerebbe provare!
e entrambe le ipotesi prevedono un solo G5V1!
anzi, altri due modi.
1- avere i due triodi sempre parallelati e quando voglio disattivarne uno, semplicemente bypasso il condensatore di catodo. ne riduci talmente tanto il guadagno che dubito fortemente sappia influenzare il suono.
2- disaccoppierei il TS dai due anodi con due cap da 100 o 150n, e un cap da sempre al TS, l'altro da su un relay, o a massa o al TS...
della prima ipotesi, con certezza, non c'è nessunissimo bop.
della seconda...in teoria quasi sicuramente no, ma per averne la certezza bisognerebbe provare!
e entrambe le ipotesi prevedono un solo G5V1!
CHE DIO B'ASSISTA!
Re: Alembic F2B mod - Swicthing che mi da dei dubbi
Ciao, io metterei un LND150 o IRF820 dopo il secondo triodo.
- Kagliostro
- Amministratore

- Messaggi: 9949
- Iscritto il: 03/12/2007, 0:16
- Località: Prov. di Treviso
Re: Alembic F2B mod - Swicthing che mi da dei dubbi
Ciao Robi
Intendi al posto del relè ?
K
Intendi al posto del relè ?
K
Re: Alembic F2B mod - Swicthing che mi da dei dubbi
Intendo come inseguitore di catodo a stato solido.
L'ho utilizzato in alcuni pre "clean" e funzionano alla grande, alimentati con l'anodica del pre.
Una sola 12ax7, un IRF820 ed è fatta.
L'ho utilizzato in alcuni pre "clean" e funzionano alla grande, alimentati con l'anodica del pre.
Una sola 12ax7, un IRF820 ed è fatta.
-
MapleMarco
- Roger Mayer Jr.

- Messaggi: 2658
- Iscritto il: 02/06/2012, 14:22
- Località: Mirano (VE)
Re: Alembic F2B mod - Swicthing che mi da dei dubbi
esattamente come il send SS che mi citasti tu, K, per la mark!
è vero, è un idea molto comoda!
è vero, è un idea molto comoda!
CHE DIO B'ASSISTA!
- Kagliostro
- Amministratore

- Messaggi: 9949
- Iscritto il: 03/12/2007, 0:16
- Località: Prov. di Treviso
Re: Alembic F2B mod - Swicthing che mi da dei dubbi
Sì, in effetti comodissima, sensata e performante, condordo con Robi
ma, cosa volete, è sta maledetta tendenza a cercare di evitare componenti SS, l'utente di Fennec, poi, si è affezionato all'idea di avere la possibilità di V1 parallelata, pensate poi che qualcuno per non usare un triodo doppio o uno singolo non facile da reperire ovunque (6av6 - 6at6) ha adirittura proposto una el84 come buffer di facile reperibilità (decisamente un po' ridondante), chissà, magari anche parallelare due triodi di un singolo tubo per un CF non sarebbe male
Mi resterebbe, comunque, la curiosità di come effettuare nel modo più corretto lo switch per evitare possibili pop in una configurazione che preveda di mettere in parallelo un triodo con un altro, sempre evitando di effettuare uno switch che quando uno dei due triodi è "inattivo" vada ad influire sul circuito dell'altro
Beh, se vi venisse qualche idea .......
K
ma, cosa volete, è sta maledetta tendenza a cercare di evitare componenti SS, l'utente di Fennec, poi, si è affezionato all'idea di avere la possibilità di V1 parallelata, pensate poi che qualcuno per non usare un triodo doppio o uno singolo non facile da reperire ovunque (6av6 - 6at6) ha adirittura proposto una el84 come buffer di facile reperibilità (decisamente un po' ridondante), chissà, magari anche parallelare due triodi di un singolo tubo per un CF non sarebbe male
Mi resterebbe, comunque, la curiosità di come effettuare nel modo più corretto lo switch per evitare possibili pop in una configurazione che preveda di mettere in parallelo un triodo con un altro, sempre evitando di effettuare uno switch che quando uno dei due triodi è "inattivo" vada ad influire sul circuito dell'altro
Beh, se vi venisse qualche idea .......
K
-
MapleMarco
- Roger Mayer Jr.

- Messaggi: 2658
- Iscritto il: 02/06/2012, 14:22
- Località: Mirano (VE)
Re: Alembic F2B mod - Swicthing che mi da dei dubbi
La seconda che ho proposto, lo taglia di sicuro fuori.
e niente paura per il TS disaccoppiato...non cambia assolutamente nulla (se non allungare la vita dei pot in caso il treble cap ceda)
e niente paura per il TS disaccoppiato...non cambia assolutamente nulla (se non allungare la vita dei pot in caso il treble cap ceda)
CHE DIO B'ASSISTA!
- Kagliostro
- Amministratore

- Messaggi: 9949
- Iscritto il: 03/12/2007, 0:16
- Località: Prov. di Treviso
Re: Alembic F2B mod - Swicthing che mi da dei dubbi
Vi ringrazio e ..... ci sentiamo tra qualche giorno (
)
dove vado normalmente non ho accesso ad internet a meno di non trovare un .... passaggio
K
dove vado normalmente non ho accesso ad internet a meno di non trovare un .... passaggio
K
Re: Alembic F2B mod - Swicthing che mi da dei dubbi
Ciao K, quando torni mi spieghi meglio il circuito?
Non capisco il 50 uF switchabile sul plate del secondo triodo e gli altri switch.
Non capisco il 50 uF switchabile sul plate del secondo triodo e gli altri switch.
- Kagliostro
- Amministratore

- Messaggi: 9949
- Iscritto il: 03/12/2007, 0:16
- Località: Prov. di Treviso
Re: Alembic F2B mod - Swicthing che mi da dei dubbi
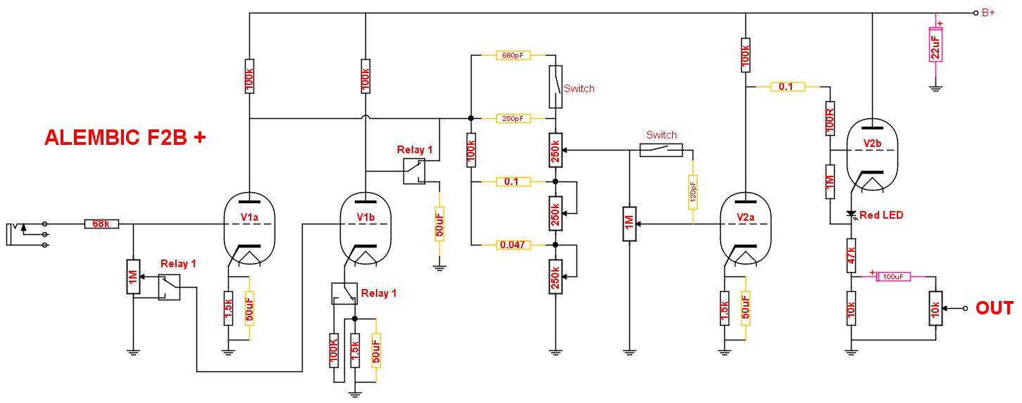
Ciao Robi
Il primo a sinistra collega la griglia di V1b al segnale o la mette a massa quando si vuol escludere V1b
il rele' sul catodo di V1b scollega il catodo per inibire V1b, la res da 100k serve per mantenere tensione sul cap di bypass con l'intento di evitare pop
il rele' sulla placca di V1b collega la placca di V1b a quella di V1a o a massa, il cap serve per mettere a massa il segnale AC ma non la tensione DC
K
Il primo a sinistra collega la griglia di V1b al segnale o la mette a massa quando si vuol escludere V1b
il rele' sul catodo di V1b scollega il catodo per inibire V1b, la res da 100k serve per mantenere tensione sul cap di bypass con l'intento di evitare pop
il rele' sulla placca di V1b collega la placca di V1b a quella di V1a o a massa, il cap serve per mettere a massa il segnale AC ma non la tensione DC
K
Re: Alembic F2B mod - Swicthing che mi da dei dubbi
Ciao Kaglio, secondo me puoi lasciarla sempre collegata all’ingresso, senza scollegare tutto. Il segnale non è fortissimo e non hai grosse ripercussioni di stadi che possono “parlarsi fra loro”.kagliostro ha scritto:Ciao Robi
Il primo a sinistra collega la griglia di V1b al segnale o la mette a massa quando si vuol escludere V1b
Come sopra, non scollegherei tutto, altrimenti fa pop.kagliostro ha scritto:il rele' sul catodo di V1b scollega il catodo per inibire V1b
In realtà configurata così fa sempre pop, perché il condensatore o va diretto sul catodo, o va su un partitore 100k 1k5 che, con una corrente bassissima, è come se fosse a massa, quindi fa pop.kagliostro ha scritto:la res da 100k serve per mantenere tensione sul cap di bypass con l'intento di evitare pop
Come sopra, la lascerei collegata senza scollegare tutto. Immagina come se dovessi fare un bypass dello stadio.kagliostro ha scritto:il rele' sulla placca di V1b collega la placca di V1b a quella di V1a o a massa
Perché vuoi metterlo a massa? Se hai scollegato tutto il resto ed hai messo a massa l’ingresso, non ci sarà comunque segnale.kagliostro ha scritto:il cap serve per mettere a massa il segnale AC ma non la tensione DC
- Kagliostro
- Amministratore

- Messaggi: 9949
- Iscritto il: 03/12/2007, 0:16
- Località: Prov. di Treviso
Re: Alembic F2B mod - Swicthing che mi da dei dubbi
Ciao Robi
OK, ma se elimino tutti gli switch in pratica non posso passare dalla condizione originale (solo V1a) a V1a + v1b e resto con la sola opzione dei due triodi parallelati
Mi stai dicendo che non si puo' fare senza pop ?
K
OK, ma se elimino tutti gli switch in pratica non posso passare dalla condizione originale (solo V1a) a V1a + v1b e resto con la sola opzione dei due triodi parallelati
Mi stai dicendo che non si puo' fare senza pop ?
K
Re: Alembic F2B mod - Swicthing che mi da dei dubbi
Perchè non prevedere di miscelare i due triodi, sempre alimentati, e poi commutare l'ingresso di uno dei due a massa o a segnale, tenendo una resistenza di pull-down?
- Kagliostro
- Amministratore

- Messaggi: 9949
- Iscritto il: 03/12/2007, 0:16
- Località: Prov. di Treviso
Re: Alembic F2B mod - Swicthing che mi da dei dubbi
Qui non ho la possibilita' di disegnare schemi
in pratica intendi qualcosa tipo lo schema che ho postato, mantenendo solo il rele' collegato al pot in input ed eliminando gli altri due (catodo e placca) ?
La res dove la collegheresti ?
Pensandoci, mi pare che qualcuno mi abbia detto che in quel modo V1a non funzionerebbe come in origine e sarebbe troppo caricata da V1b
Va a finire che forse la miglior cosa sarebbe lasciare sempre i due triodi in parallelo e magari usare una valvola con minor gain (una 5751 ?)
Eppure una soluzione dovrebbe pur esserci per salvare capra e cavolo
K
in pratica intendi qualcosa tipo lo schema che ho postato, mantenendo solo il rele' collegato al pot in input ed eliminando gli altri due (catodo e placca) ?
La res dove la collegheresti ?
Pensandoci, mi pare che qualcuno mi abbia detto che in quel modo V1a non funzionerebbe come in origine e sarebbe troppo caricata da V1b
Va a finire che forse la miglior cosa sarebbe lasciare sempre i due triodi in parallelo e magari usare una valvola con minor gain (una 5751 ?)
Eppure una soluzione dovrebbe pur esserci per salvare capra e cavolo
K
