(a parte l'accidente occorso con l'auto, ma poi fortunatamente risolto con l'aiuto di Pasquale)
Una delle cose che Pasquale cercava era materiale per un piccolo HiFun Stereo, visto che la ricerca di un qualcosa che facesse da base per le modifiche non ha dato risultati, ha preso un paio di finali russe con l'intenzione di usarle per il progettino
Ieri ho un po' cercato nel mio archivio ed in rete ed ho trovato un po' di progettini che ho pensato di pubblicare qui, magari potrebbero servire di spunto per qualcun altro cui venisse la stessa idea
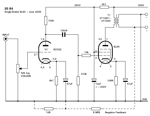
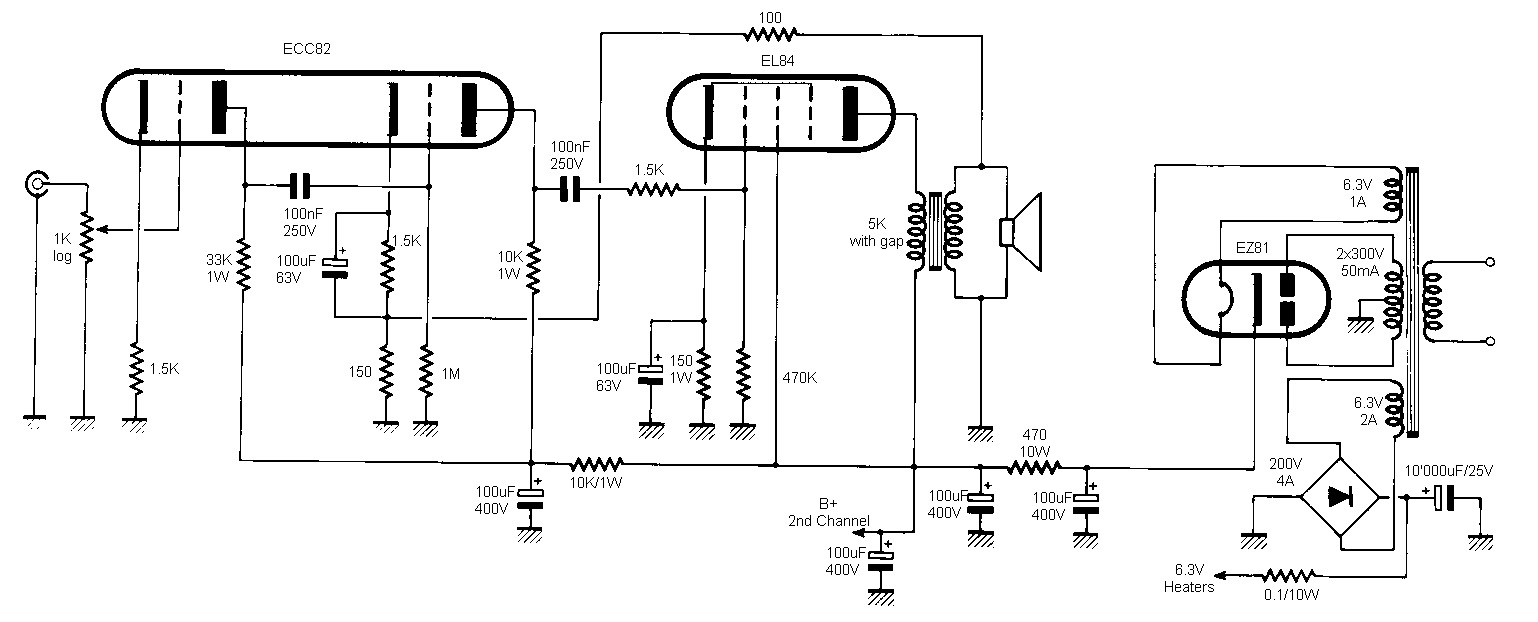
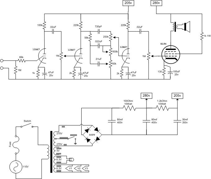
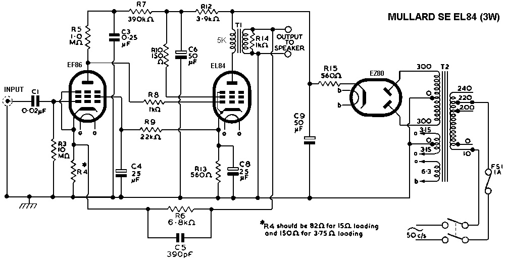
ecco gli schemi tra i quali ve ne è uno di blasonato, originale Mullard
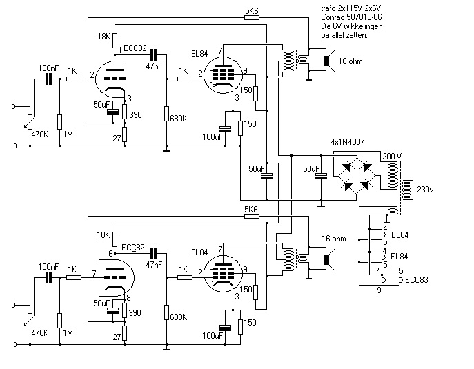
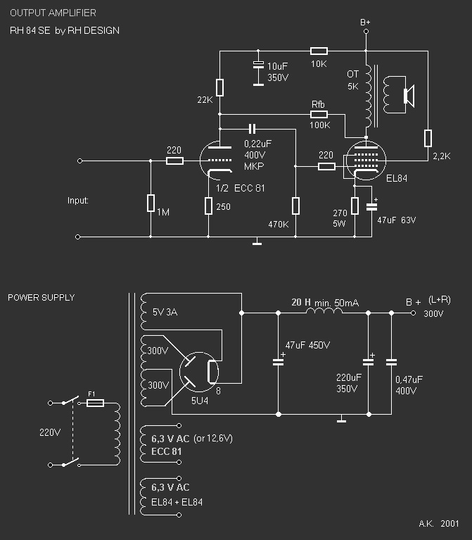
ed uno veramente HiFun che sfrutta come TU 2 trasformatori 115v+115v/6v+6v (primari in serie connessi come UL e secondari in parallelo con speaker da 16ohm)
K


