Salve a tutti
Nel mio Box mi e' rimasto del materiale sufficiente a costruire un ampli con una singola valvola al pre..vorrei costruirmi un ampli che abbia un bel distorto ma non riesco a trovare schemi che possano fare al caso mio...non vorrei buttare tutto al secchio pertanto vi chiedo una vostra consulenza..avete per caso qualche schema di ampli hi gain con una singola valvola al pre ?
UN AMPLI HI GAIN CON UNA 12AX7 ??
- Kagliostro
- Amministratore

- Messaggi: 9870
- Iscritto il: 03/12/2007, 0:16
- Località: Prov. di Treviso
Re: UN AMPLI HI GAIN CON UNA 12AX7 ??
Il massimo che si può ottenere, penso sia un 5E1, dove l'assenza del TS e la presenza di un cap di bypass su V1
fanno in modo di non perdere il guadagno di V1 che quindi spinge un po' di più su V2
http://el34world.com/charts/Schematics/ ... _schem.pdf
Ma una sola valvola di pre (per quanto sia una 12ax7) non è sufficiente per un high gain
ti servono almeno 3 triodi e quindi te ne manca uno
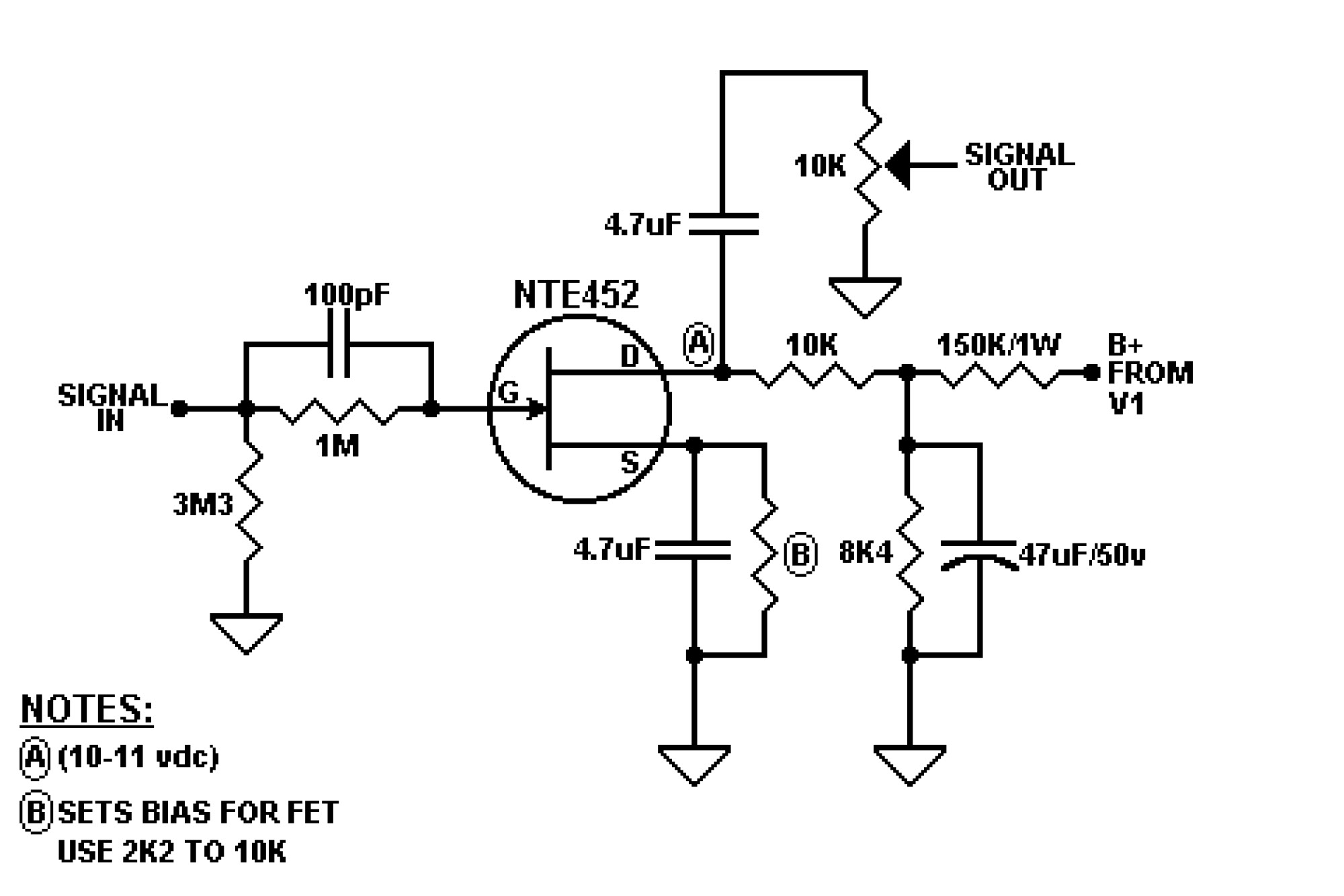
Un'idea potrebbe essere quella di precedere il primo triodo con un jfet come nei Dumble
K
fanno in modo di non perdere il guadagno di V1 che quindi spinge un po' di più su V2
http://el34world.com/charts/Schematics/ ... _schem.pdf
Ma una sola valvola di pre (per quanto sia una 12ax7) non è sufficiente per un high gain
ti servono almeno 3 triodi e quindi te ne manca uno
Un'idea potrebbe essere quella di precedere il primo triodo con un jfet come nei Dumble
K
Re: UN AMPLI HI GAIN CON UNA 12AX7 ??
il problema principale e' che a roma non ci sono negozi di elettronica che vendono zoccoli x valvole...almeno io li ho cercati ma mi guardano come se scendessi da marte
ovviamente non posso fare un acquisto su internet per un solo zoccolo noval...oltre perche' di condensatori e resistenze sono gonfio e quindi non mi servirebbe altro...cmq grazie
- Kagliostro
- Amministratore

- Messaggi: 9870
- Iscritto il: 03/12/2007, 0:16
- Località: Prov. di Treviso
Re: UN AMPLI HI GAIN CON UNA 12AX7 ??
Vedi l'aggiunta al mio post precedente
K
K
Re: UN AMPLI HI GAIN CON UNA 12AX7 ??
interessante.....provero'
grazie
m
grazie
m
Re: UN AMPLI HI GAIN CON UNA 12AX7 ??
Ciao,
un jcm900 modificato, o un mesa vtwin modificato, o un H&K tubeman sul 3° canale.
un jcm900 modificato, o un mesa vtwin modificato, o un H&K tubeman sul 3° canale.

