Switch all'input. Approfondiamo la questione ?
Switch all'input. Approfondiamo la questione ?
Salve a tutti.
Vorrei tanto levarmi un "tarlo" dalla testa che mi affligge da un bel pò:
Quando si progetta un preamp/testata con 2 o più canali, quale potrebbe essere il modo più "performante" per cambiare i canali ???
Sostanzialmente, esistono 4 tipologie di progettare questa cosa ( ...che io sappia):
1 - Dall'input jack il segnale va a 2 stadi contemporaneamente: 2 canali. Clean / Lead. Si mette a massa l'uscita del canale non selezionato tramite relè o ldr.
2 - Dall'input jack il segnale viene commutato, tramite un doppio relè, o al Clean o al Lead. Contemporaneamente si mette a massa sia l'ingresso del canale non selezionato, sia l'uscita dello stesso. Esempio: 3 - Classico: primo stadio condiviso con 2 o più canali indipendenti fra di loro. Lo stadio dovrà essere polarizzato in modo tale da essere un buon compromesso fra tutti i canali.
Esempio: 4 - Dall'input jack il segnale va a 2 stadi contemporaneamente: primo stadio Clean - primo stadio Crunch + Lead. In questo caso si risparmia un triodo se si decide che il Crunch e il Lead debbano avere il primo stadio con la stessa polarizzazione. Esempio: A seconda delle proprie esigenze si può scegliere una di queste tipologie. Il problema che mi pongo io personalmente è inerente la scelta fra le prime due tipologie.
Vorrei tanto levarmi un "tarlo" dalla testa che mi affligge da un bel pò:
Quando si progetta un preamp/testata con 2 o più canali, quale potrebbe essere il modo più "performante" per cambiare i canali ???
Sostanzialmente, esistono 4 tipologie di progettare questa cosa ( ...che io sappia):
1 - Dall'input jack il segnale va a 2 stadi contemporaneamente: 2 canali. Clean / Lead. Si mette a massa l'uscita del canale non selezionato tramite relè o ldr.
2 - Dall'input jack il segnale viene commutato, tramite un doppio relè, o al Clean o al Lead. Contemporaneamente si mette a massa sia l'ingresso del canale non selezionato, sia l'uscita dello stesso. Esempio: 3 - Classico: primo stadio condiviso con 2 o più canali indipendenti fra di loro. Lo stadio dovrà essere polarizzato in modo tale da essere un buon compromesso fra tutti i canali.
Esempio: 4 - Dall'input jack il segnale va a 2 stadi contemporaneamente: primo stadio Clean - primo stadio Crunch + Lead. In questo caso si risparmia un triodo se si decide che il Crunch e il Lead debbano avere il primo stadio con la stessa polarizzazione. Esempio: A seconda delle proprie esigenze si può scegliere una di queste tipologie. Il problema che mi pongo io personalmente è inerente la scelta fra le prime due tipologie.
-
MapleMarco
- Roger Mayer Jr.

- Messaggi: 2658
- Iscritto il: 02/06/2012, 14:22
- Località: Mirano (VE)
Re: Switch all'input. Approfondiamo la questione ?
Premettendo che...i sistema di switching della mesa sono zeppi di errori per il fatto che loro usano relay di altissimissima qualità che non boppano praticamente manco con l'alta tensione dentro....
switchare in input è sempre un rischio...
conviene avere i due ingressi in parallelo e mandare a massa il gain del ramo non utilizzato secondo me...
switchare in input è sempre un rischio...
conviene avere i due ingressi in parallelo e mandare a massa il gain del ramo non utilizzato secondo me...
CHE DIO B'ASSISTA!
Re: Switch all'input. Approfondiamo la questione ?
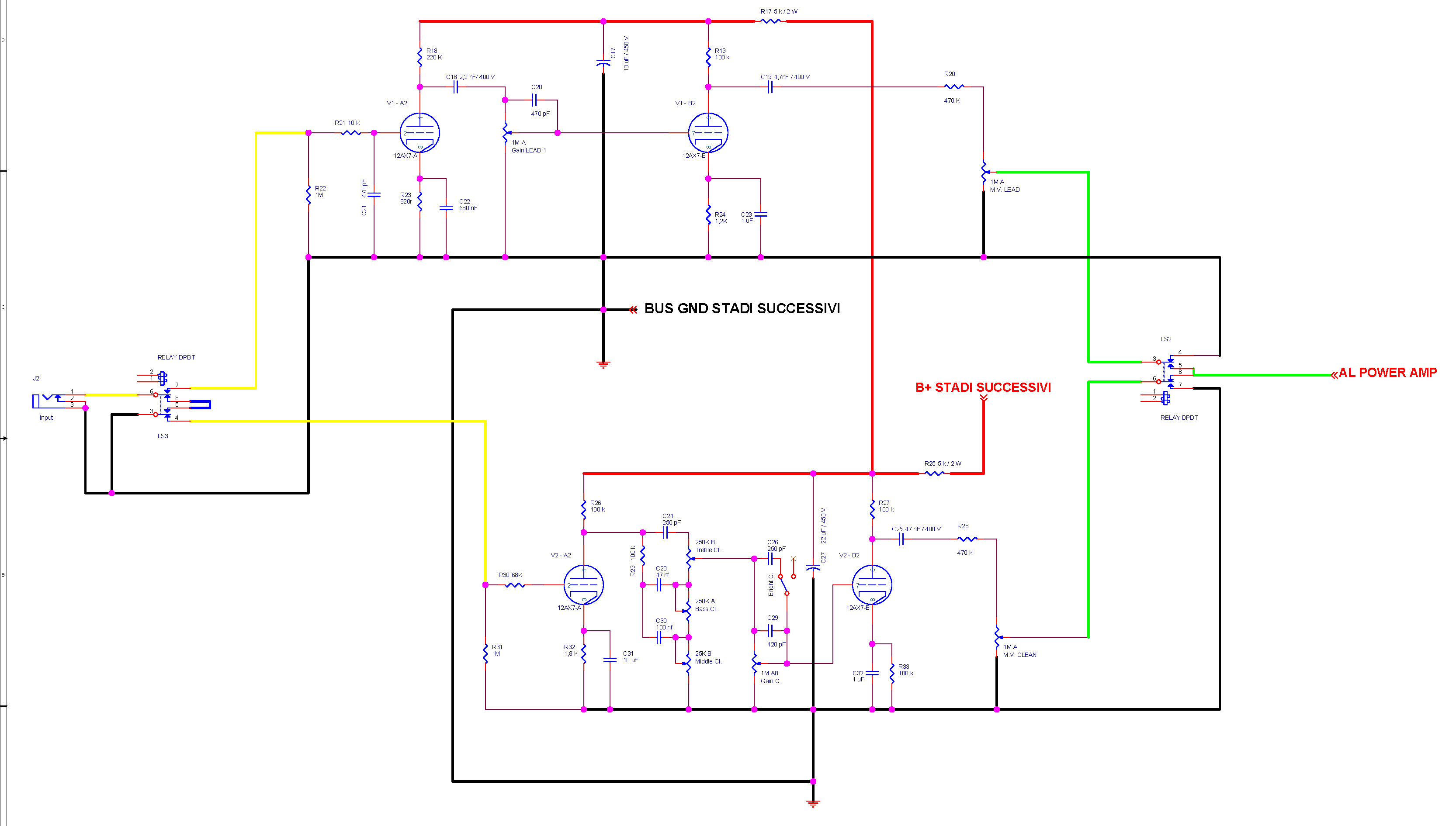
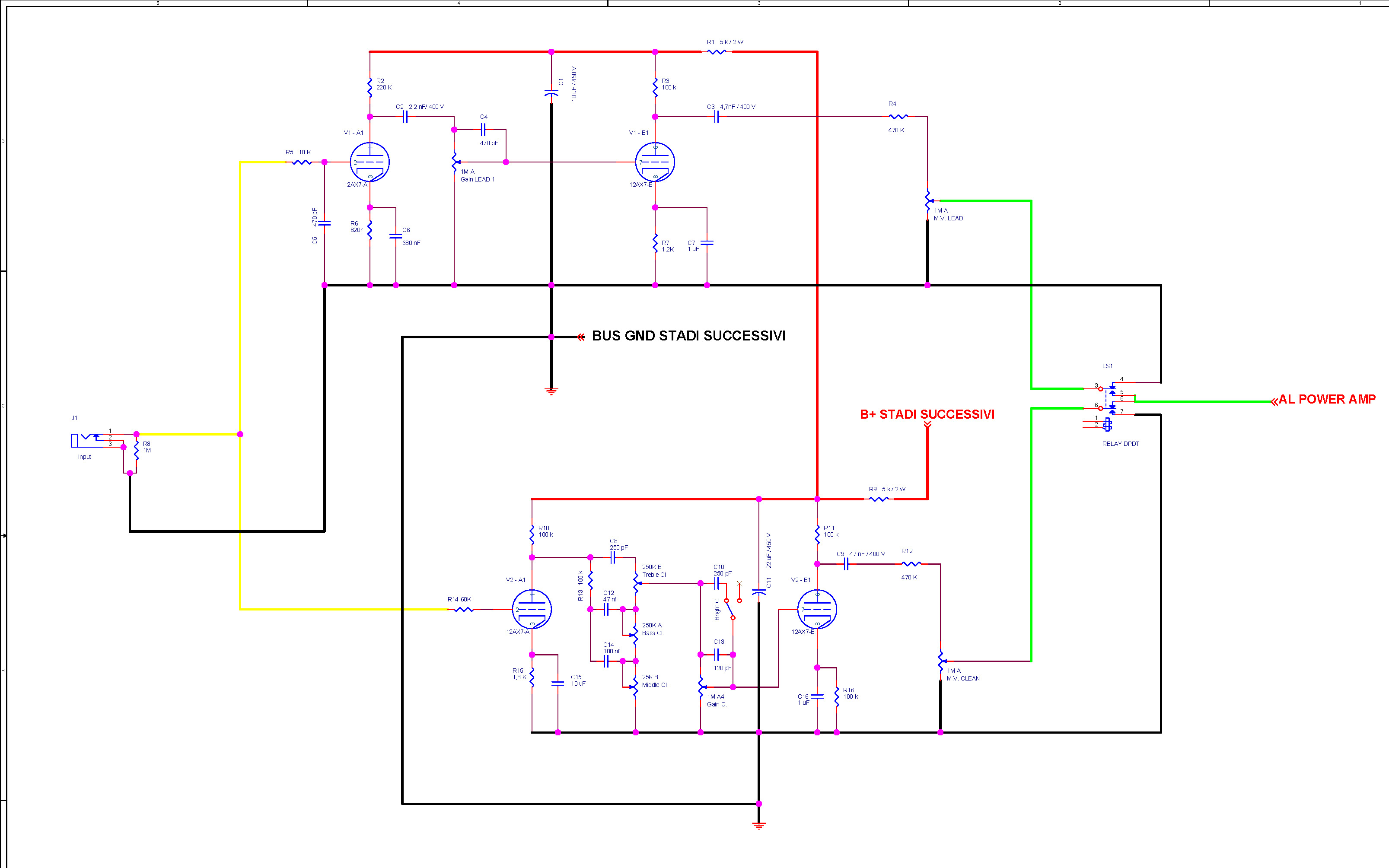
Per semplificare prendiamo in considerazioni un preamp composto da 2 canali indipendenti: Clean e Lead.
Non volendo usufruire di un triodo che sia comune al 1° stadio di entrambi i canali, le scelte più ovvie rimangono solo 2:
Gli stadi successivi del canale Lead, non li ho disegnati per semplificare il tutto.
Il dubbio che personalmente mi porto dietro da un bel pò è cercare di capire se EFFETTIVAMENTE sia un bene scegliere la TIPOLOGIA 2.
Non ne sono per nulla sicuro, ma penso che un segnale a bassa impedenza e non molto forte ( per l'appunto proprio il segnale che esce dai nostri amati pick up ), se viene "sdoppiato" ( diviso ) fra l'ingresso dei 2 canali, possa "perdere" qualcosa. Siamo nel punto più delicato per la preamplificazione del segnale. Se esso risulta più debole del dovuto, il rumore generato dall'amplificazone sarà cmq alto e questo si riperquoterà su tutti gli altri stadi. Se il segnale perde le alte proprio all'ingresso "sorgente" sarà una notevole perdita della timbrica originale.
Queste "pippe mentali" mi portano a pensare che sia meglio switchare il segnale di ingresso allo stadio che si vuole selezionare anzichè metterlo in parallelo fra i 2. Ma non so effettivamente se sia davvero così indispensabile farlo. Oppure configurare l'impedenza di entrambi gli stadi in modo tale che sia di circa 1Mega in totale.
Ad esempio: anzichè mettere la classica resistenza da 1Mega come impedenza di ingresso sul jack, si mettessero 2 resistenze da 500k come res. di impedenza di ingresso sui primi stadi dei 2 canali, potrebbe essere corretto ?
Non volendo usufruire di un triodo che sia comune al 1° stadio di entrambi i canali, le scelte più ovvie rimangono solo 2:
Gli stadi successivi del canale Lead, non li ho disegnati per semplificare il tutto.
Il dubbio che personalmente mi porto dietro da un bel pò è cercare di capire se EFFETTIVAMENTE sia un bene scegliere la TIPOLOGIA 2.
Non ne sono per nulla sicuro, ma penso che un segnale a bassa impedenza e non molto forte ( per l'appunto proprio il segnale che esce dai nostri amati pick up ), se viene "sdoppiato" ( diviso ) fra l'ingresso dei 2 canali, possa "perdere" qualcosa. Siamo nel punto più delicato per la preamplificazione del segnale. Se esso risulta più debole del dovuto, il rumore generato dall'amplificazone sarà cmq alto e questo si riperquoterà su tutti gli altri stadi. Se il segnale perde le alte proprio all'ingresso "sorgente" sarà una notevole perdita della timbrica originale.
Queste "pippe mentali" mi portano a pensare che sia meglio switchare il segnale di ingresso allo stadio che si vuole selezionare anzichè metterlo in parallelo fra i 2. Ma non so effettivamente se sia davvero così indispensabile farlo. Oppure configurare l'impedenza di entrambi gli stadi in modo tale che sia di circa 1Mega in totale.
Ad esempio: anzichè mettere la classica resistenza da 1Mega come impedenza di ingresso sul jack, si mettessero 2 resistenze da 500k come res. di impedenza di ingresso sui primi stadi dei 2 canali, potrebbe essere corretto ?
Re: Switch all'input. Approfondiamo la questione ?
...Sorry, Marco. Non avevo finito di scrivere. Volevo avere spazio per gli altri 2 allegati.
Re: Switch all'input. Approfondiamo la questione ?
considera che un po di capacità tra griglia e placca ce. averne 2 in parallelo qualcosa sul timbro va d influire e su frequenze alte\armoniche di taglio pure qualcosina. In piu disperdi leggermente il segnale come dicevi tu, Secondo me e una questione che puoi risolvere solo sperimentando. diciamo che se proprio devo scegliere, switch al ingresso e switch al uscita, ma cosi ti crei due ampli in pratica separati. E poi quel triodo risparmiato in partenza magari ti poteva tornare utile per fare piu gain. Sn tutte situazioni che andrebbero analizzate con estrema cura. Perche non puoi pensare di avere due ampli in uno che suonino l opposto dell altro, deve sempre esserci un timbro chiave di partenza.
Re: Switch all'input. Approfondiamo la questione ?
considera che con un gain di 70 e una capacita di 1.5 pF hai gia un taglio di 3 dB sulle frequenze di 18kHz in su.
-
MapleMarco
- Roger Mayer Jr.

- Messaggi: 2658
- Iscritto il: 02/06/2012, 14:22
- Località: Mirano (VE)
Re: Switch all'input. Approfondiamo la questione ?
si possono sempre disaccoppiare i rami con un 100n....che per la chitarra fa passare pressochè tutto...
CHE DIO B'ASSISTA!
Re: Switch all'input. Approfondiamo la questione ?
Quindi stai dicendo che la differenza è ininfluente.piadina ha scritto:considera che con un gain di 70 e una capacita di 1.5 pF hai gia un taglio di 3 dB sulle frequenze di 18kHz in su.
-
MapleMarco
- Roger Mayer Jr.

- Messaggi: 2658
- Iscritto il: 02/06/2012, 14:22
- Località: Mirano (VE)
Re: Switch all'input. Approfondiamo la questione ?
beh.. se ho necessità di disaccoppiare qualche ramo per problemi di switching lo faccio con 100n...e...non ho mai notato differenza.....
magari sono mezzo sordo
magari sono mezzo sordo
CHE DIO B'ASSISTA!
Re: Switch all'input. Approfondiamo la questione ?
minima da vero la differenza.
Guardavo il circuito e pensavo che nn e meglio disaccoppiare la tensione di alimentazione delle placche.
Con il classico condensatore che va a massa, per tagliare via il feedback delle frequenze piu basse?
Poi condensatori di bypass, grid stopper, ecc vanno messi.
Guardavo il circuito e pensavo che nn e meglio disaccoppiare la tensione di alimentazione delle placche.
Con il classico condensatore che va a massa, per tagliare via il feedback delle frequenze piu basse?
Poi condensatori di bypass, grid stopper, ecc vanno messi.
Re: Switch all'input. Approfondiamo la questione ?
Bene. Tutto molto interessante. Quindi possiamo concordare sul fatto che mettendo il segnale in parallelo su entrambi gli stadi abbiamo una perdita ( anche se minima) di segnale e una leggera perdita sulle alte.
Il fatto di utilizzare dei 100 nf come disaccoppiamento, non vedo perchè non farlo. Ma l'obiettivo primario per me sarebbe quello di conservare l'integrità del segnale prima del primo/primi triodo/i.
Leggendo con attenzione i vostri commenti, presumo che la scelta migliore sia switchare all'input e mettere a massa l'ingresso del canale non utilizzato. Ovviamente ripetere l'operazione all'output dei due canali, come un vero true bypass.
Penso che non "dovrebbero" esserci problemi di POP, in quanto la resistenza da un mega messa su entrambi i primi triodi, ha 2 funzioni: 1-l'impedenza di ingresso. 2-il riferimento a massa della griglia. In questo modo spero che non dia problemi di pop e ovviamente il relè dedicato a questa operazione dovrà essere un bel Omron g2.
Il fatto di utilizzare dei 100 nf come disaccoppiamento, non vedo perchè non farlo. Ma l'obiettivo primario per me sarebbe quello di conservare l'integrità del segnale prima del primo/primi triodo/i.
Leggendo con attenzione i vostri commenti, presumo che la scelta migliore sia switchare all'input e mettere a massa l'ingresso del canale non utilizzato. Ovviamente ripetere l'operazione all'output dei due canali, come un vero true bypass.
Penso che non "dovrebbero" esserci problemi di POP, in quanto la resistenza da un mega messa su entrambi i primi triodi, ha 2 funzioni: 1-l'impedenza di ingresso. 2-il riferimento a massa della griglia. In questo modo spero che non dia problemi di pop e ovviamente il relè dedicato a questa operazione dovrà essere un bel Omron g2.
Re: Switch all'input. Approfondiamo la questione ?
....il triodo come primo stadio comune, in questo caso, non vorrei metterlo. Vorrei dare la possibiltà ai primi 2 stadi di essere pilarizzati diversamente.
Re: Switch all'input. Approfondiamo la questione ?
Io non concordo. A meno di errori grossolani nello schema la differenza non si sente. E anche se si sentisse non è detto che sia peggiore.DOM ha scritto:Bene. Tutto molto interessante. Quindi possiamo concordare sul fatto che mettendo il segnale in parallelo su entrambi gli stadi abbiamo una perdita ( anche se minima) di segnale e una leggera perdita sulle alte.
Re: Switch all'input. Approfondiamo la questione ?
...di errori non penso di averne fatti, ma tieni presente che quelli sono schemi rappresentativi disegnati solo per cercare di farmi capire. Può sempre esserci qualcosa che non ho visto, cmq. Quindi tu ritieni che non cambia praticamente nulla e che non ci sia da preoccuparsi di minime perdite?
Re: Switch all'input. Approfondiamo la questione ?
premesso che tu togli completamente il primo triodo, in pratica fai 2 pre completamente indipendenti. Considera anche la parte alimentazione, perchè se c'e un input in comune può esserci qualche travaso di frequenze basse ed un effetto motorboating come lo chiamano gli inglesi e nn un bene, per quello dicevo di mettere il classico condensatore verso massa.
Inoltre devi prendere in considerazione che anche se la progettazione del pre si" semplifica " quella del alimentazione diviene più delicata da mettere a punto. Io la vedo come una strada più difficile da percorrere, poi nulla vieta provare e vedere come va.
Poi dipende anche da che ampli vuoi creare, se fai un ampli tranquillo lo puoi anche fare cosi come hai postato sui schemi. Ma se vuoi
, high-gain il triodo iniziale configurato in un certo modo al inizio ti da quel timbro e una colorazione delle armoniche poi che te la scordi senza. In pratica l ampli per come la vedo io deve avere una sua impronta timbrica iniziale.
Inoltre devi prendere in considerazione che anche se la progettazione del pre si" semplifica " quella del alimentazione diviene più delicata da mettere a punto. Io la vedo come una strada più difficile da percorrere, poi nulla vieta provare e vedere come va.
Poi dipende anche da che ampli vuoi creare, se fai un ampli tranquillo lo puoi anche fare cosi come hai postato sui schemi. Ma se vuoi
, high-gain il triodo iniziale configurato in un certo modo al inizio ti da quel timbro e una colorazione delle armoniche poi che te la scordi senza. In pratica l ampli per come la vedo io deve avere una sua impronta timbrica iniziale.
