Sostieni il forum con una donazione! Il tuo contributo ci aiuterà a rimanere online!
Immagine

Problema secondari trasformatore

Problemi con un ampli? Esponili qui!
Avatar utente
Kagliostro
Amministratore
Amministratore
Messaggi: 9986
Iscritto il: 03/12/2007, 0:16
Località: Prov. di Treviso

Re: Problema secondari trasformatore

Messaggio da Kagliostro » 05/01/2018, 15:37

Per me non dovrebbe esserci problema se usi due res per un riferimento di massa virtuale ed in parallelo metti un ponte per avere della DC per altri usi, la Mesa lo fa



in quest'altro schena, sempre della Mesa, si capisce meglio (il fatto che qui ci sia un vero CT non cambia le cose)



Non ho capito il discorso del diodo, intendi il diodo in controfase che va messo in parallelo alla bobina del relè per proteggerlo ?

Se intendi quello, sì, mettilo

K

thecrow
Diyer
Diyer
Messaggi: 109
Iscritto il: 17/11/2016, 10:57
Località: vibo valentia

Re: Problema secondari trasformatore

Messaggio da thecrow » 06/01/2018, 10:07

si intendevo quel diodo .. ok lo metto.. per quanto riguarda il ct .. su questo sito dice che è sbagliato mettere 2 riferimenti a terra ..http://www.valvewizard.co.uk/heater.html dice che mesa e altri sbagliano..(va bè ne metto uno solo) grz k

Avatar utente
Kagliostro
Amministratore
Amministratore
Messaggi: 9986
Iscritto il: 03/12/2007, 0:16
Località: Prov. di Treviso

Re: Problema secondari trasformatore

Messaggio da Kagliostro » 06/01/2018, 10:45

Non ho letto il link, mettere due riferimenti a massa non va bene, ma Mesa lascia la DC flottante ed è così che dovresti fare

Vado a leggermi il link, voglio vedere dove sia che la mesa collega a massa due volte (??? io non lo ricordo)

Comunque, la DC la metti flottante e sull'AC fai un riferimento con le due resistenze, se fai il contrario perdi il beneficio dell'AC riferita a massa

K

Avatar utente
Kagliostro
Amministratore
Amministratore
Messaggi: 9986
Iscritto il: 03/12/2007, 0:16
Località: Prov. di Treviso

Re: Problema secondari trasformatore

Messaggio da Kagliostro » 06/01/2018, 15:51

Ho dato una letta al link e penso di aver identificato a quale particolare Mesa si riferisce Merlin (per l'altro marchio non ho investigato)



altri schemi dual rectifier sono diversi e non hanno il doppio riferimento a massa

comunque Merlin si riferisce ad un doppio riferimento di massa fittizio, NON reale, in pratica la Mesa (sempre che non si tratti di un'imprecisione dello schema voluta, come spesso fa la Mesa) crea, con le resistenze, due riferimenti virtuali di massa, uno per l'AC ed uno per la DC, diverso sarebbe se, come avevo invece capito io, ci fosse stato sia un riferimento di massa reale sul trasfo (un vero CT) e contemporaneamente il negativo del ponte fosse stato messo a massa, in questa ipotesi il ponte sarebbe subito saltato

Tu, come ti ho detto, fai pure il riferimento a massa fittizio della AC e mantieni, invece, la DC flottante, così di problemi non ne hai (per quanto anche se tu facessi il doppio riferimento fittizio penso non ne avresti)

K

Avatar utente
nike_spike
Diyer Aiutante
Diyer Aiutante
Messaggi: 61
Iscritto il: 17/08/2008, 16:22
Località: Sondrio

Re: Problema secondari trasformatore

Messaggio da nike_spike » 14/01/2018, 22:43

Ciao a tutti, si vede che sto invecchiando oppure mi sono fuso il cervello, Alexradium, perchè dici che lo schema pubblicato da Kagliostro ha i condensatori pronti per il 31? A me sembrano correttamente "polarizzati", sugli anodi dei diodi (lato opposto alla fascetta che è il catodo) esce una semionda negativa quindi i condensatori di filtro/livellamento devono essere obbligatoriamente collegati con il positivo a massa!

... eravamo partiti dal bias e finiamo con l'alimentazione dei filamenti??? che confusione.
;)
Allegati
220px-4_diodes_bridge_rectifier.jpg
220px-4_diodes_bridge_rectifier.jpg (5.69 KiB) Visto 8458 volte

Avatar utente
Kagliostro
Amministratore
Amministratore
Messaggi: 9986
Iscritto il: 03/12/2007, 0:16
Località: Prov. di Treviso

Re: Problema secondari trasformatore

Messaggio da Kagliostro » 14/01/2018, 23:27

Alex non si è sbagliato

se guardi in calce al mio post del 29/12/2017 ore 19:18, vedi che ho indicato in rosso di aver corretto lo schema

prima avevo messo gli elettrolitici al contrario

K

Avatar utente
nike_spike
Diyer Aiutante
Diyer Aiutante
Messaggi: 61
Iscritto il: 17/08/2008, 16:22
Località: Sondrio

Re: Problema secondari trasformatore

Messaggio da nike_spike » 15/01/2018, 2:25

:numb1:

thecrow
Diyer
Diyer
Messaggi: 109
Iscritto il: 17/11/2016, 10:57
Località: vibo valentia

Re: Problema secondari trasformatore

Messaggio da thecrow » 27/01/2018, 10:00

ciao ..ho provato la configurazione sopra illustrata e funge.... volevo chiedere.. una cosa .. visto la mia poca esperienza, siccome vorrei ultilizzare l'avvolgimento di 15 volt se mettessi un induttanza subito dopo il ponte farei na cavolata?(ho un induttanza di un jcm a fare la muffa :face_green: ) oppure che so .. utilizzare la 100 volt e la 360 rettificando a doppia semionda.. (sono ipotesi + che altro) so che servirebbero 2 avvolgimenti identici.. si puo fare?

Avatar utente
Kagliostro
Amministratore
Amministratore
Messaggi: 9986
Iscritto il: 03/12/2007, 0:16
Località: Prov. di Treviso

Re: Problema secondari trasformatore

Messaggio da Kagliostro » 27/01/2018, 12:48

Scusa, sarà che oggi non sono molto On Topic, ma non riesco proprio a capire cosa intendi

rispiega un po' cosa vorresti fare e perché che così vedo se posso dirti qualcosa

K

thecrow
Diyer
Diyer
Messaggi: 109
Iscritto il: 17/11/2016, 10:57
Località: vibo valentia

Re: Problema secondari trasformatore

Messaggio da thecrow » 27/01/2018, 13:09

ciao k.. no niente intendevo dire se si potessero usare i due avvolgimenti (360 e 100 volt) mettendo il ct in comune e rettificando a doppia semionda.. tipo avrei 360-0-100.. ( un ipotesi.. ho letto che è meglio avere due avvolgimenti identici per farlo.. bo).. cmq ho provato a mettere quell'induttanza dopo il ponte di diodi e ho un calo di circa 40 volt.. potrebbe andare come soluzione definitiva che ne pensi? perchè volevo usare l'avvolgimento da 15v per altro..

Avatar utente
Kagliostro
Amministratore
Amministratore
Messaggi: 9986
Iscritto il: 03/12/2007, 0:16
Località: Prov. di Treviso

Re: Problema secondari trasformatore

Messaggio da Kagliostro » 27/01/2018, 20:39

Ma tu cosa vorresti ottenere in definitiva ?

con AC 360v + 100v = 460v raddrizzando a ponte (quattro diodi, Full Wave con due diodi non si può) arriveresti ad un'anodica di circa 640V DC

non sarebbe alta ?

tra l'altro in questo modo avresti disponibile come corrente massima quella disponibile all'avvolgimento che ne ha meno, per cui solo 50mA

---

Facendo un passo indietro, hai un TA che ha

Secondario 1: 360 V @ 0,3 A

Secondario 2: 100 V @ 0,05 A

Secondario 3: 6,3 V @ 7 A

Secondario 4: 15 V @ 1 A

Cosa vuoi ottenere esattamente, che esigenze ha il circuito che vuoi realizzare ???

Devi cercare di abbassare l'anodica che ottieni partendo dai 360v AC ed hai disponibile l'impedenza di cui parli ?

Se è adatta a sopportare la corrente del circuito, puoi usare l'impedenza, come hai provato a fare, subito dopo la rettifica e con il primo cap di filtro dopo, in tal modo, come hai notato, la tensione si abbassa, basta che il calo ottenuto sia sufficiente a portare l'anodica ad un livello accettabile per le valvole

Prova a vedere se leggendo qui trovi qualche chiarimento ad eventuali dubbi

http://www.r-type.org/articles/art-144.htm

http://www.circuitstoday.com/filter-circuits

K

thecrow
Diyer
Diyer
Messaggi: 109
Iscritto il: 17/11/2016, 10:57
Località: vibo valentia

Re: Problema secondari trasformatore

Messaggio da thecrow » 27/01/2018, 22:26

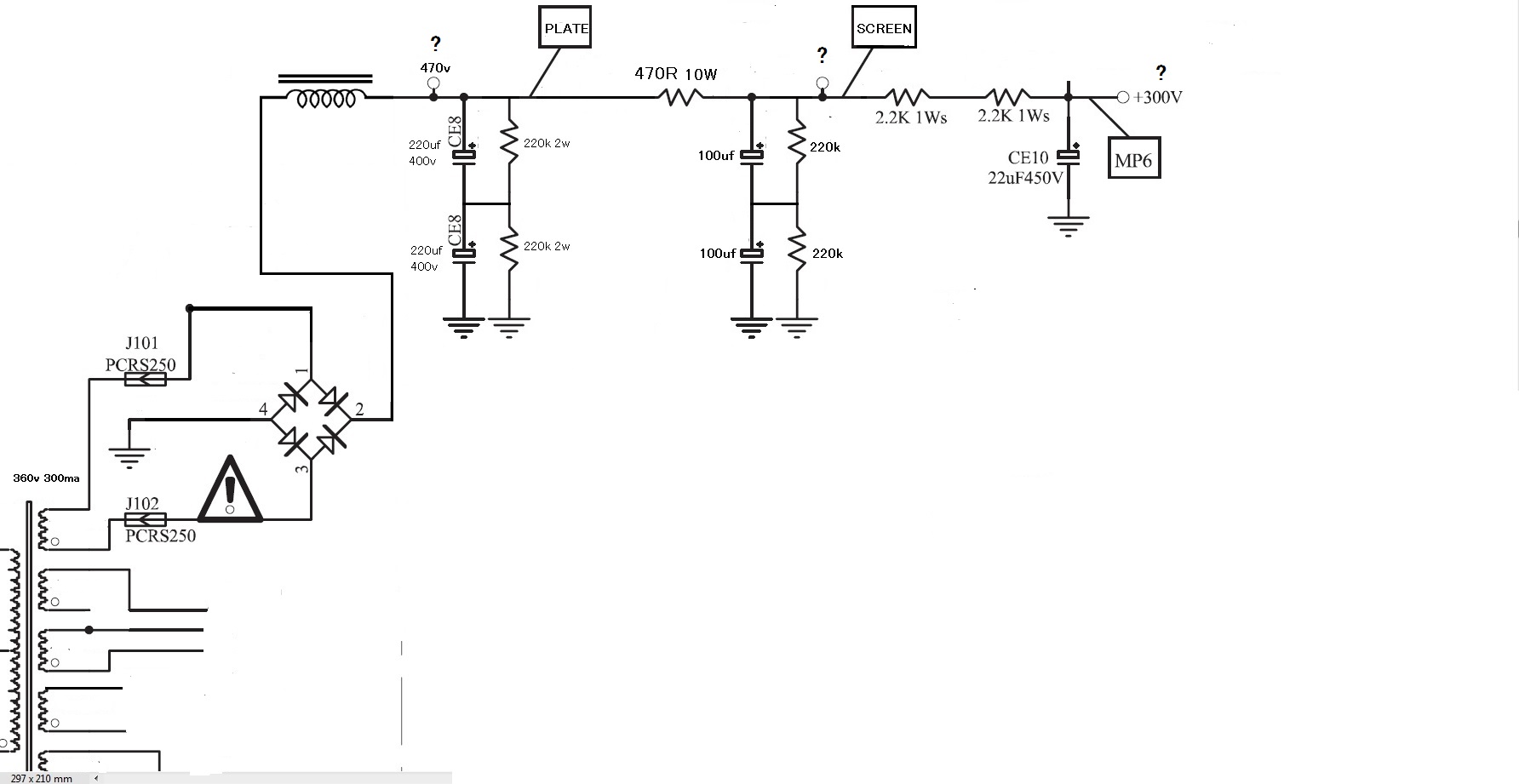
si scusa non sono stato chiaro.... cmq l'utilizzo della 100volt in quel modo era un ipotesi..la lascio ad alimentare il bias.. allora io volevo ottenere 450volt sulla placca e 350 su g2 cosa che ottengo con il moltiplicatore.. ma mi serve la 15 volt per altro :face_green: (ora ne ho 520 circa a vuoto sui cap da 220uf) .. ho buttato giù una bozza di come ho messo il tutto..
palmerclonealimentazione.jpg
è cmq ancora ipotetico perchè dovrei vedere sotto carico (io prevedo un 470 di plate) che te ne pare? grazie dei link.. sto anche leggendo qua http://www.audiovalvole.it/alimentatori ... iltri.html

thecrow
Diyer
Diyer
Messaggi: 109
Iscritto il: 17/11/2016, 10:57
Località: vibo valentia

Re: Problema secondari trasformatore

Messaggio da thecrow » 14/02/2018, 13:16

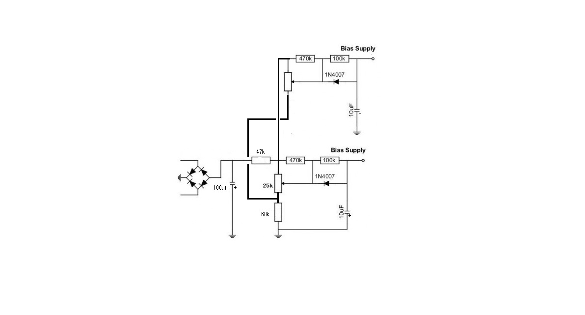
ciao ragà.. l'ampli l'ho finito.. ma ho troppa anodica.. ho provato resistenze.. menate varie ecc.. alla fine mi so detto: prendo un altro trasformatore.. questo lo rivendo.. dovevo calare di 90 volt e mi sa che so troppi :muro: va bè .. cmq visto che il nuovo trasformatore che ho preso anzichè la 100 volt ha un uscita da 60 mi sono messo a smantellare il circuito .. ho fatto un bel pò di spazio.. e mi so messo in testa di dividere l'alimentazione del bias in 2 una per valvola.. cosi può andare?
bias ponte.jpg

Avatar utente
Kagliostro
Amministratore
Amministratore
Messaggi: 9986
Iscritto il: 03/12/2007, 0:16
Località: Prov. di Treviso

Re: Problema secondari trasformatore

Messaggio da Kagliostro » 14/02/2018, 13:28

Mi pare di sì

K

Avatar utente
nike_spike
Diyer Aiutante
Diyer Aiutante
Messaggi: 61
Iscritto il: 17/08/2008, 16:22
Località: Sondrio

Re: Problema secondari trasformatore

Messaggio da nike_spike » 14/02/2018, 15:41

Ciao, lo schema può andare ma dal lato pratico, a cosa serve?
A complicare la fase di regolazione del bias certamente, a contribuire a malfunzionamenti nel caso uno dei due circuiti di regolazione subisca un guasto, certamente.
Scusate forse sono troppo vecchio per queste cose ma io parto dal una regola di base: meno cose ci sono , meno è facile avere guasti/problemi o componenti/circuiti che si possono guastare. Gli amplificatori a valvole dalla loro nascita sino ad oggi non hanno subito grandi e sostanziali modifiche circuitali. Questo perchè la semplicità circuitale contribuisce in maniera notevole alla stabilità di funzionamento dell'intero circuito e alla riduzione di guasti.
Tutto ciò che viene aggiunto in più serve solo a complicare il circuito e ad aumentarne la sua "predisposizione" ai guasti.

Alla fine, anche con prove strumentali non si evidenziano mai variazioni sensibili di resa.
Una valvola un transistor o qualunque semiconduttore ha una sua curva caratteristica di lavoro, quella pensata in fase di progettazione del componente, far lavorare al di fuori dei suoi parametri o al limite delle sue caratterisitche ne compromette la vita, e il risultato nel campo di applicazione.

Oggi c'è chi si arricchisce vendendo componenti con tolleranze molto basse con qualità dichiarate impensabili sino a 30 anni fa ma ci dimentichiamo spesso che gli schemi che cerchiamo di riprodurre si riferiscono proprio ad apparecchi, in questo caso amplificatori, costruiti in anni in cui la tolleranza delle resistenze era il 20% ed altrettanto quella dei condensatori, se poi consideriamo che i marchi più famosi, all'interno della stessa produzione utilizzavano componenti con a volte valori diversi in base alla disponibilità e ai quantitativi acquistati, diventa subito chiaro che tutto ciò che si sta inseguendo è inutile, alla fine cerchiamo (e tutti i fabbricanti lo fanno) di richiamarci a 3 schemi tipo; fender, marshall e vox. che anche tra di loro, a parte la disponibilità delle valvole (6l6 o 6v6 per gli americani e el34 el 84 per gli europei) non differiscono più di tanto ad eccezione dei circuiti di controllo toni dove il valore dei componenti ha un influenza determinante.
Molti degli amplificatori "famosi" il circuito di bias non sanno nemmeno cosa sia! Eppure cerchiamo di imitarli pensando di migliorarli.

Scusate la lungaggine forse anche ot ma, benvenga il voler provare soluzioni diverse o bizzarre ma se alla fine vogliamo costruirci il nostro amplificatore e soprattutto lo vogliamo usare senza problemi e con la massima versatilità (intendo di generi suonati), a mio avviso, voglio sottolinearlo, a mio avviso, dedichiamo più tempo a suonare e cercare di essere creativi anzichè disperdere energie nel migliorare una cosa che non è migliorabile e su cui tutti hanno lavorato da oltre 40 anni.

Parlo da tecnico elettronico di vecchia data e da musicista.

Rispondi