Re:Preamp JCM800
- ChitarristaFolle
- Neutrino

- Messaggi: 10
- Iscritto il: 08/05/2009, 0:01
- Località: Sondrio
Re:Preamp JCM800
Grazie per la risposta! Direttamente in ac non saprei, perchè fai conto che fisicamente le piste non si possono twistare (come i cavi) quindi rischio di avere un bel pò di rumore...io direi rettifica si e niente regolatore... 
Re:Preamp JCM800
Guarda, io ci ho fatto un'ampli intero in AC. Questo ampli ha il pre della Dual Rectifier su PCB, e ha una tonnellata di gain. Nemmeno un'oscillazione, appena un po' di rumore ma con tutto quel gain e' inevitabile...
Vai tranquillo in alternata...
Vai tranquillo in alternata...
Live another day, climb a little higher, find another reason to stay...
Re:Preamp JCM800
Ciao ragazzi, devo ordinare ,la roba per questo gioiellino, volevo chiedervi un consiglio
il trafo prenderei questo: http://www.enovaz.it/prodotto-145861/TAPREJCM800-.aspx
il cablaggio lo farò p2p per testare eventuali mod
qualche dritta su dove comprare cap di qualità?
qualche dritta su che tipo di cap/resistenze?
ed in ultimo, possibile che servono 6 cap da 47 uF??? ce ne sono 6 su una testa completa, su questo pre, se ne mettessi solo 2 come filtro post trafo e 1 fra v1 e v2 ? non bastano?
grazie 1000 per le vostre info
il trafo prenderei questo: http://www.enovaz.it/prodotto-145861/TAPREJCM800-.aspx
il cablaggio lo farò p2p per testare eventuali mod
qualche dritta su dove comprare cap di qualità?
qualche dritta su che tipo di cap/resistenze?
ed in ultimo, possibile che servono 6 cap da 47 uF??? ce ne sono 6 su una testa completa, su questo pre, se ne mettessi solo 2 come filtro post trafo e 1 fra v1 e v2 ? non bastano?
grazie 1000 per le vostre info
- ChitarristaFolle
- Neutrino

- Messaggi: 10
- Iscritto il: 08/05/2009, 0:01
- Località: Sondrio
Re:Preamp JCM800
@Hades:
ok! Allora lo faccio così, magari provando tutte e due le modalità per vedere effettivamente che differenze ci sono (tempo permettendo). 
@madmack: il trafo mi sembra a posto, occhio che ha 290v sull'anodica e i cap da 350v di certo non bastano, almeno 450v. Per i componenti li da Novarria ha tutto, se per qualità intendi di marca non lo so, prova a mandargli una mail per chiedere cosa ha. Per i cap di filtro: se cerchi un pò di pagine indietro mi sembra che luix abbia consigliato una modifica a riguardo...

ok! Allora lo faccio così, magari provando tutte e due le modalità per vedere effettivamente che differenze ci sono (tempo permettendo). @madmack: il trafo mi sembra a posto, occhio che ha 290v sull'anodica e i cap da 350v di certo non bastano, almeno 450v. Per i componenti li da Novarria ha tutto, se per qualità intendi di marca non lo so, prova a mandargli una mail per chiedere cosa ha. Per i cap di filtro: se cerchi un pò di pagine indietro mi sembra che luix abbia consigliato una modifica a riguardo...
-
andregarcia57
- Neutrino

- Messaggi: 2
- Iscritto il: 20/02/2011, 21:13
Re: Re:Preamp JCM800
come fare questa modifica lo stesso a pedale Plexi?
Ho anche interesse per la "pre Plexi pedale", come preamp JCM800;
Ho anche interesse per la "pre Plexi pedale", come preamp JCM800;
Problema jcm800 preamp
Ciao a tutti, non so se sia più utile aprire una nuova discussione
o continuare su quelle precedenti riguardanti la costruzione del
preamp di cui si è discusso qui in passato (quello con layout e pcb
colorata per intenderci...).
Bene, avrei un paio di problemi con questo preamp.
Non ho tanto gain sul canale High, sia che lo usi sul Return, sia nell'input
dell'ampli.
Inoltre ho notato che finchè uso una chitarra con i single coil tutto ok, il pre suona
per ore, ma appena aumento il segnale es. chitarra con humbucker spinto o un booster,
il suono doventa pernacchioso e cala di colpo e rimane così finchè non lo spengo e lo
lascio riposare per un pò.
Per l'alimentazione ho usato un trafo che avevo in casa da 30VA con uscita 12 0 12,
dal quale utilizzo un solo ramo 0 12V.
Il secondo trafo è un 220-9V da 10VA.
Le potenze ad occhio mi sembrano sufficienti anche se le lamelle del nucleo del primo
sono tiepide. In uscita ho 230 ac.
Il 7812 ha un dissipatore, forse è quello che scalda ma non capisco il nesso con il
segnale d'ingresso.
Qualcuno può aiutarmi?? :)
Per finire il controllo gain non lavora, stasera vedrò di ripercorrere le piste.
Vi ringrazio!!
Felix
o continuare su quelle precedenti riguardanti la costruzione del
preamp di cui si è discusso qui in passato (quello con layout e pcb
colorata per intenderci...).
Bene, avrei un paio di problemi con questo preamp.
Non ho tanto gain sul canale High, sia che lo usi sul Return, sia nell'input
dell'ampli.
Inoltre ho notato che finchè uso una chitarra con i single coil tutto ok, il pre suona
per ore, ma appena aumento il segnale es. chitarra con humbucker spinto o un booster,
il suono doventa pernacchioso e cala di colpo e rimane così finchè non lo spengo e lo
lascio riposare per un pò.
Per l'alimentazione ho usato un trafo che avevo in casa da 30VA con uscita 12 0 12,
dal quale utilizzo un solo ramo 0 12V.
Il secondo trafo è un 220-9V da 10VA.
Le potenze ad occhio mi sembrano sufficienti anche se le lamelle del nucleo del primo
sono tiepide. In uscita ho 230 ac.
Il 7812 ha un dissipatore, forse è quello che scalda ma non capisco il nesso con il
segnale d'ingresso.
Qualcuno può aiutarmi?? :)
Per finire il controllo gain non lavora, stasera vedrò di ripercorrere le piste.
Vi ringrazio!!
Felix
Re: Problema jcm800 preamp
Carichi un solo ramo del 12-0-12V sia con i filamenti in dc sia con il primario del trasformatore per l'anodica? Perchè hai deciso per i filamenti in dc?
Re: Problema jcm800 preamp
Beh per i filamenti ti posso dare risposta fin troppo inutile, leggendo che molti sul forum si erano trovati bene con questa soluzione e nella speranza di ridurre i ronzii, mi sono affidato a questa soluzione.
Per il collegamento dei due trafo sinceramente non avrei idea di come fare, quello da 9V ha un solo secondario..
Che soluzione mi consiglieresti?
Per il collegamento dei due trafo sinceramente non avrei idea di come fare, quello da 9V ha un solo secondario..
Che soluzione mi consiglieresti?
Re: Problema jcm800 preamp
Ah ecco! Usare una per alimentare i filamenti e una per il secondo trafo??
Geniale!!! Perdona la mia poca perspicacia!
:D
Geniale!!! Perdona la mia poca perspicacia!
Re: Problema jcm800 preamp
Esatto, io ti consiglierei di provare con una sezione ad alimentare l'anodica, e l'altra collegarla tal quale ai filamenti, poi prova se i filamenti dc ti cambiano di molto il ronzio.
Riguardo gli humb, è strano che ti diano problemi rispetto ai single.
Riguardo gli humb, è strano che ti diano problemi rispetto ai single.
Re: Problema jcm800 preamp
Allora fatto ho modificato l'alimentazione come giustamente mi hai fatto notare, così sfutto a pieno la potenza del trafo e non carico tutto su un ramo.
Ti ringrazio per la dritta.
Fin qui ok, ma il problema persiste. Collego la chitarra con gli hb, accendo il pre, aspetto 10 sec che le valvole scaldino, e suono con il pot della chitarra al minimo con un buon suono..aumento aumento e da 3/4 inizia a fare una pernacchia e il segnale cala di colpo. Rimane praticamente muto, solo aumentando di molto il volume del preamp si sente una nota pernacchiosa, che degrada subito.
La butto lì, può essere un problema di qualche condensatore?
Ma poi il segnale non è così eccessivo, è un pickup passivo.
Ti ringrazio per la dritta.
Fin qui ok, ma il problema persiste. Collego la chitarra con gli hb, accendo il pre, aspetto 10 sec che le valvole scaldino, e suono con il pot della chitarra al minimo con un buon suono..aumento aumento e da 3/4 inizia a fare una pernacchia e il segnale cala di colpo. Rimane praticamente muto, solo aumentando di molto il volume del preamp si sente una nota pernacchiosa, che degrada subito.
La butto lì, può essere un problema di qualche condensatore?
Ma poi il segnale non è così eccessivo, è un pickup passivo.
Re: Problema jcm800 preamp
Posta schema del pre che hai utilizzato, e foto della realizzazione, così ti si può aiutare più facilmente!
Re: Problema jcm800 preamp
ecco:
schema http://www.4shared.com/document/kIuT0EF ... JCM800.htm
pcb http://www.4shared.com/document/kIuT0EF ... JCM800.htm
Queste sono le tensioni agli zoccoli (senza valvole)
V1
1=260V
2=0
3=0
4=12V
5=0
6=275V
7=248V
8=0
9=0
V2
1=287V
2=0
3=0
4=12V
5=0
6=292V
7=0
8=0
9=0
schema http://www.4shared.com/document/kIuT0EF ... JCM800.htm
pcb http://www.4shared.com/document/kIuT0EF ... JCM800.htm
Queste sono le tensioni agli zoccoli (senza valvole)
V1
1=260V
2=0
3=0
4=12V
5=0
6=275V
7=248V
8=0
9=0
V2
1=287V
2=0
3=0
4=12V
5=0
6=292V
7=0
8=0
9=0
Re: Problema jcm800 preamp
i link di schema e pcb sono identici, inoltre è sempre meglio caricare i file su diyitalia, così non si perdono.
..DUECENTO MICRO DI FILTRO e NESSUN BUFFER IN USCITA????
Inoltre manco un mezzo cap dopo il 7812..
ma chi lo ha estrapolato sto schema dal pre della jcm800?
..DUECENTO MICRO DI FILTRO e NESSUN BUFFER IN USCITA????
Inoltre manco un mezzo cap dopo il 7812..
ma chi lo ha estrapolato sto schema dal pre della jcm800?
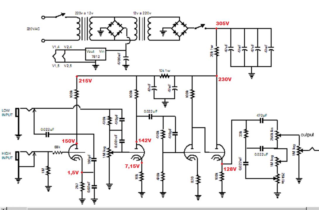
Re: Problema jcm800 preamp
Allora ti carico lo schema con le mie tensioni scritte in rosso.
Lo schema è stato commentato molto in una discussione molto tempo fa.
Dopo il regolatore pensavo di mettere un cap da 1000uF può andare o uno uguale da 4700uF? dato che il 78xx l'ho sempre visto in questa configurazione..
Lo schema è stato commentato molto in una discussione molto tempo fa.
Dopo il regolatore pensavo di mettere un cap da 1000uF può andare o uno uguale da 4700uF? dato che il 78xx l'ho sempre visto in questa configurazione..

