Sostieni il forum con una donazione! Il tuo contributo ci aiuterà a rimanere online!
Immagine

AC30 inspired amp: Troppa "insertion loss"?

Problemi con un ampli? Esponili qui!
Rispondi
naciketas
Neutrino
Neutrino
Messaggi: 14
Iscritto il: 19/05/2007, 16:25

AC30 inspired amp: Troppa "insertion loss"?

Messaggio da naciketas » 07/12/2013, 13:10

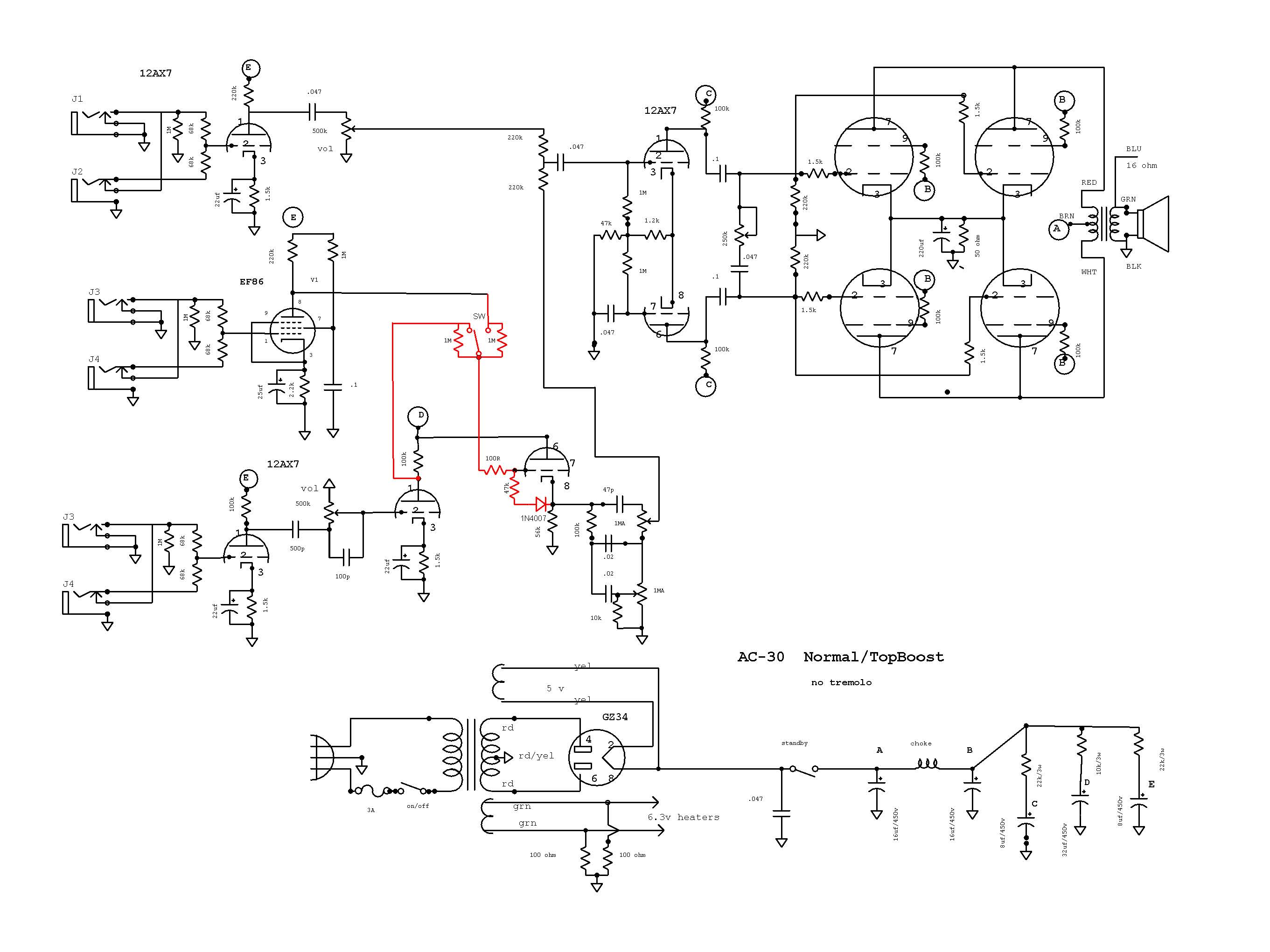
Ciao, ho completato un ampli ispirato come da oggetto al buon vecchio AC30, con due preamp: uno con ef86 e l'altro è un classico top boost. Avendo notato una notevole asimmetria nel volume prodotto tra i due canali, ho preso delle misure con l'oscilloscopio. Bene, il canale col pentodo direi che non ha riservato alcuna sorpresa, mentre, misurando il segnale nell'altro percorso, ho rilevato una caduta di guadagno tra il cathode follower(40vpp) ed il tone stack (4vpp), il che mi spiegherebbe l'asimmetria, ma mi sorprende non poco e mi/vi chiedo se è così che deve essere o cosa potrei fare oltre a controllare e ricontrollare le saldature, cambiare valvole, scambiare l'ingresso al phase inverter. Grazie

naciketas
Neutrino
Neutrino
Messaggi: 14
Iscritto il: 19/05/2007, 16:25

Re: AC30 inspired amp: Troppa "insertion loss"?

Messaggio da naciketas » 07/12/2013, 13:11

... e rinunciare ovviamente ;)

Avatar utente
Kagliostro
Amministratore
Amministratore
Messaggi: 9956
Iscritto il: 03/12/2007, 0:16
Località: Prov. di Treviso

Re: AC30 inspired amp: Troppa "insertion loss"?

Messaggio da Kagliostro » 07/12/2013, 13:48

Ma ti da tanto fastidio che il canale con la ef86 abbia più guadagno ?

come fai per i due segnali, mix resistor o switch ?

dopo la ef86 hai un qualche controllo dei toni ?

K

naciketas
Neutrino
Neutrino
Messaggi: 14
Iscritto il: 19/05/2007, 16:25

Re: AC30 inspired amp: Troppa "insertion loss"?

Messaggio da naciketas » 07/12/2013, 21:41

Maledetto cellulare, non riuscivo ad accedere al forum!
Torno adesso dal lavoro e solo ora posso rispondere.
Innanzitutto grazie per la risposta.
No, non si tratta di fastidio, ma è l'inquietudine di aver cannato qualcosa, non sapendo se si tratta di un comportamento normale, anche se tutta quella perdita mi sembra davvero eccessiva.
i due canali afferiscono agli opposti ingressi del PI e niente controllo di tono per il pentodo circuitato alla ValveWizard, duro e puro.

Avatar utente
Kagliostro
Amministratore
Amministratore
Messaggi: 9956
Iscritto il: 03/12/2007, 0:16
Località: Prov. di Treviso

Re: AC30 inspired amp: Troppa "insertion loss"?

Messaggio da Kagliostro » 08/12/2013, 8:59

Se ho capito quello che dici

devi tener presente che la perdita di gain con un ToneStack di mezzo è normale

---

Dopo il pentodo, a parte un rotary switch con un po' di condensatori per "controllare" il tono
alla Weber o alla Matchless tanto per capirci





o anche un sistema con un paio di cap ed un pot per avere una regolazione continua e non a scatti
Bass Control for pentode.jpg
potresti anche provare un altro modo per avere invece un vero ToneStack anche sul canale ef86

dovresti metere un commutatore nel canale TopBoost tra il CF e la valvola che lo precede

e mandare al CF il segnale della valvola che lo precede o, in alternativa, quello della ef86
AC30 + EF86.jpg
Ciao

K

naciketas
Neutrino
Neutrino
Messaggi: 14
Iscritto il: 19/05/2007, 16:25

Re: AC30 inspired amp: Troppa "insertion loss"?

Messaggio da naciketas » 08/12/2013, 14:14

Grazie di nuovo, in particolare per l'abbondanza delle informazioni.
Al multicap ho rinunciato perchè alla fine ho realizzato che il "solito" coupling da 2n2F è quello che sento essere più vicino al suono che ho in mente.
Mi è piaciuta l'idea di sfruttare il controllo di tono anche col pentodo, ma è tutta quella perdita di guadagno che non riesco a mandare giù. Credo che rimarrò con un solo canale: duro e puro, e magari costruire un altro ampli alla Express con ss recto, fixed bias, tone stack, nfb, insomma un altra bestia.
Ciao

naciketas
Neutrino
Neutrino
Messaggi: 14
Iscritto il: 19/05/2007, 16:25

Per la cronaca

Messaggio da naciketas » 20/12/2013, 14:50

Giocando col tone stack calculator, ho notato che variando alcuni componenti avrei avuto minor perdita di guadagno pur mantenendo gli stessi tagli. Implementando il tutto (100pF al treble pot, 0,01uF al wiper del bass pot e 47k dallo stesso a massa), ho verificato che era davvero così, tanto che adesso il canale top boost è sensibilmente più alto del pentodo. Essendo il top boost molto più brillante, al momento li uso entrambi alla plexi con risultati sonori per me davvero interessanti.
Ciao alla prossima magagna.

Avatar utente
Kagliostro
Amministratore
Amministratore
Messaggi: 9956
Iscritto il: 03/12/2007, 0:16
Località: Prov. di Treviso

Re: AC30 inspired amp: Troppa "insertion loss"?

Messaggio da Kagliostro » 20/12/2013, 15:03

Se vuoi, adesso sarebbe il momento giusto per provare il pentodo con CF e TS

K

Rispondi