Problema secondari trasformatore
Re: Problema secondari trasformatore
l'oscilloscopio non cel'ho .. purtroppo .. cmq l'idea iniziale era di fare una simil slo con robe di recupero che ho buttate in giro ho preso solo il trasformatore di alimentazione nuovo..., solo che ora mi rendo conto che ho troppi volt per cambiare strada. Oggi ho montato l'alimentazione e ho 560 volt sui cap di alimentazione. Se ci metto una resistenza da 10 watt per abbassare l'anodica faccio na cavolata? la metterei dopo il ponte di diodi 
-
alexradium
- Diyer Eroe

- Messaggi: 777
- Iscritto il: 07/06/2011, 14:18
Re: Problema secondari trasformatore
devi provare a carico con le finali,dovresti arrivare sui 500.
- Kagliostro
- Amministratore

- Messaggi: 9956
- Iscritto il: 03/12/2007, 0:16
- Località: Prov. di Treviso
Re: Problema secondari trasformatore
Per fortuna che le 6l6GC arrivano ad un 400V su G2 come funzionamento, nello schema leggevo 350V .....
le 6L6GC dovrebbero essere a 500V massimi sulla placca e 450V massimi su G2
--
Parlando della resistenza
chi raddrizza di SS invece che a vuoto, se vuole l'effetto SAG della valvola, aggiunge una resistenza dopo il ponte
quindi, qualcosa si può fare, ma i volt da ridurre sono abbastanza e non è pensabile ridurli tutti mettendo una resistenza
ovviamente bisogna verificare sotto carico di quanto servirebbe ridurre, la tensione a vuoto è sicuramente più alta
Qui trovi un minimo di spiegazioni, il fatto che tu abbia un ponte invece che una rettifica Full Wave non cambia le cose
http://tone-lizard.com/modifications/

Che specifiche ha il trasformatore ?
K
le 6L6GC dovrebbero essere a 500V massimi sulla placca e 450V massimi su G2
--
Parlando della resistenza
chi raddrizza di SS invece che a vuoto, se vuole l'effetto SAG della valvola, aggiunge una resistenza dopo il ponte
quindi, qualcosa si può fare, ma i volt da ridurre sono abbastanza e non è pensabile ridurli tutti mettendo una resistenza
ovviamente bisogna verificare sotto carico di quanto servirebbe ridurre, la tensione a vuoto è sicuramente più alta
Qui trovi un minimo di spiegazioni, il fatto che tu abbia un ponte invece che una rettifica Full Wave non cambia le cose
http://tone-lizard.com/modifications/

--Dimenticavo:
Un sistema per abbassare l'anodica potrebbe essere quello di realizzare l'alimentazione con un'impedenza subito dopo il ponte anziché con il più comune sistema del condensatore (ovviamente le impedenze costano e questo è uno dei motivi per cui molte volte si evitano, anche perché un'impedenza da usare in quel modo deve essere in grado di sopportare la corrente di tutto l'amp)
Che specifiche ha il trasformatore ?
K
Re: Problema secondari trasformatore
grazie del link k.. si , anche io ipotizzavo un 500volt.. dovrei scendere di una cinquantina di volt per stare tranquillo.. il trasformatore ha l'avvolgimento 360 volt 300ma (è bello potente
) forse con una resistenza da 20watt potrei stare tranquillo?
- Kagliostro
- Amministratore

- Messaggi: 9956
- Iscritto il: 03/12/2007, 0:16
- Località: Prov. di Treviso
Re: Problema secondari trasformatore
Vorrei sapere quanti avvolgimenti, le tensioni primari secondari e le correnti
K
K
Re: Problema secondari trasformatore
dal sito dove l'ho comprato(tt):
Pri: 0-115-230 (yellow-blue-brown)
Sec 1: 360 V @ 0,3 A (red)
Sec 2: 100 V @ 0,05 A (orange)
Sec 3: 6,3 V @ 7 A (black)
Sec 4: 15 V @ 1 A (green)
long leads
Size: 115 x 55 mm
non c'è nessun altro dato sul sito... gli ho chiesto un datasheet via mail nessuna risposta
Pri: 0-115-230 (yellow-blue-brown)
Sec 1: 360 V @ 0,3 A (red)
Sec 2: 100 V @ 0,05 A (orange)
Sec 3: 6,3 V @ 7 A (black)
Sec 4: 15 V @ 1 A (green)
long leads
Size: 115 x 55 mm
non c'è nessun altro dato sul sito... gli ho chiesto un datasheet via mail nessuna risposta
-
alexradium
- Diyer Eroe

- Messaggi: 777
- Iscritto il: 07/06/2011, 14:18
Re: Problema secondari trasformatore
con le 6l6gc moderne,specie JJ e Ruby str,non ci sono grossi problemi di tensione,i Peavey 5150 sono tutti oltre 500V,perfino le 6V6 JJ tengono 500V.
I datasheet sono per la maggior parte copiati da quelli degli anni 60,vedi Tungsol,ma le valvole sono totalmente diverse oggi da allora.
I datasheet sono per la maggior parte copiati da quelli degli anni 60,vedi Tungsol,ma le valvole sono totalmente diverse oggi da allora.
- Kagliostro
- Amministratore

- Messaggi: 9956
- Iscritto il: 03/12/2007, 0:16
- Località: Prov. di Treviso
Re: Problema secondari trasformatore
Usi l'avvolgimento da 15v ?
K
K
Re: Problema secondari trasformatore
ah ok.. a limite passo a el34alexradium ha scritto: ↑03/01/2018, 20:50con le 6l6gc moderne,specie JJ e Ruby str,non ci sono grossi problemi di tensione,i Peavey 5150 sono tutti oltre 500V,perfino le 6V6 JJ tengono 500V.
I datasheet sono per la maggior parte copiati da quelli degli anni 60,vedi Tungsol,ma le valvole sono totalmente diverse oggi da allora.
no, come potrebbe aiutarmi?
- Kagliostro
- Amministratore

- Messaggi: 9956
- Iscritto il: 03/12/2007, 0:16
- Località: Prov. di Treviso
Re: Problema secondari trasformatore
Se vuoi potrebbe ....no, come potrebbe aiutarmi?
Di corrente in AC sull'avvolgimento da 15v ce n'è abbastanza per fortuna, con una situazione come questa

Hai alcune possibilità di configurazione
partiamo da quelle direttamente in AC
Collegamento dei due avvolgimenti in fase

Collegamento dei due avvolgimenti in controfasefase

e passiamo alle possibilità di collegamento in DC
Collegamento per sommatoria delle tensioni DC

Collegamento per sottrazione delle tensioni DC

e quindi esaminiamo le possibilità di collegamento DC con l'uso di un duplicatore sui 15v AC
Collegamento per sommatoria delle tensioni DC con uso di un duplicatore sull'avvolgimento 15v AC

Collegamento per sottrazione delle tensioni DC con uso di un duplicatore sull'avvolgimento 15v AC

Si potrebbe pensare di usare la configurazione con i due avvolgimenti AC in controfase l'uno rispetto l'altro, ma la tensione sarebbe ridotta di un 15v AC (circa 21v DC) ed a noi interessa ridurre di un valore maggiore l'anodica che è troppo alta
Nel tuo caso la configurazione che ti interessa è quella mostrata per ultima, dove i 15v AC vengono duplicati e raddrizzati e sottratti alla tensione DC dell'avvolgimento dell'anodica una volta che questa è stata raddrizzata
Le tensioni che indico le ho calcolate ovviamente in modo approssimativo e vanno poi riverificate in pratica e sotto carico, in ogni caso, anche ammettendo un calo di corrente pari al 50% dovuto al duplicatore (sulla corrente di 1A disponibile) e poi un ulteriore calo dovuto all'innalzamento della tensione DC rispetto la AC (scusa ma non so spiegarmi meglio) di corrente ce n'è abbastanza e dovrebbe come minimo eguagliare se non superare il livello di corrente disponibile in DC sull'anodica raddrizzata
Questo e magari l'adozione di un SAG resistor, forse non obbligatorio, credo dovrebbero essere in grado di riportarti su valori dell'anodica accettabili
L'uso di un triplicatore o di un quadruplicatore porterebbero ad una maggiore riduzione della tensione, ma la proporzionale riduzione in corrente DC disponibile non permette di usare queste configurazioni
Ho cercato di essere il più chiaro possibile, se hai dubbi prova a chiedere
K
Re: Problema secondari trasformatore
grazie..
propio quello che cercavo.. sai che ci avevo pensato anche io a una cosa del genere.. in poche parole fa quello che fa un circuito di bias.. ma è affidabile? tu lo hai mai testato? volendo si potrebbe mettere anche un pot fra i due ponti per regolare la tensione
solo che lo spazio per un altro ponte devo vedere se riesco a stringere.. un po tutto nel chassis i cap di quanto li potrei fare come valore di partenza?
- Kagliostro
- Amministratore

- Messaggi: 9956
- Iscritto il: 03/12/2007, 0:16
- Località: Prov. di Treviso
Re: Problema secondari trasformatore
Niente pot per regolare la tensione .... (te lo vedi un pot regolare una corrente di 300mA ? Dissiperebbe un po', non trovi ?)
---
I cap sul duplicatore bastano da un 50v-63v (100v super) e come capacità sarebbe meglio abbondare fino anche a 1000uF
(comunque già con 500uF, se non ricordo male, dovrebbe essere OK)
---
SE poi vuoi tensioni regolabili allora il discorso cambia e si fa un VVR con tensione massima bloccata (basta un resistore in serie al collegamento del pot di azionamento) ed in questo caso non serve usare l'avvolgimento da 15v
--
Io ho usato il sistema dell'avvolgimento AC in controfase e ti posso assicurare che funziona, non so se riesci a capire cosa succede qui sotto, ma nel mio caso si trattava di far andare un giradischi che aveva sul cambio tensione i 240v ma non aveva un avvolgimento a 240v sul trasformatore, con una tensione di rete di 245v (a complicare le cose non c'è un vero trasformatore di serie sul giradischi, ma un autotrasformatore)
Ho usato un trasformatorino da 11VA 230v/18v perché non ne ho trovato uno da 24-25v che avrebbe ridotto un po' di più la tensione, ma bisogna arrangiarsi

Comunque il sistema che ti ho suggerito lo puoi provare prima di andare proprio sullo chassis, ma vedrai che funziona
Nota che NON ti serve un altro ponte, ma un duplicatore
K
---
I cap sul duplicatore bastano da un 50v-63v (100v super) e come capacità sarebbe meglio abbondare fino anche a 1000uF
(comunque già con 500uF, se non ricordo male, dovrebbe essere OK)
---
SE poi vuoi tensioni regolabili allora il discorso cambia e si fa un VVR con tensione massima bloccata (basta un resistore in serie al collegamento del pot di azionamento) ed in questo caso non serve usare l'avvolgimento da 15v
--
Io ho usato il sistema dell'avvolgimento AC in controfase e ti posso assicurare che funziona, non so se riesci a capire cosa succede qui sotto, ma nel mio caso si trattava di far andare un giradischi che aveva sul cambio tensione i 240v ma non aveva un avvolgimento a 240v sul trasformatore, con una tensione di rete di 245v (a complicare le cose non c'è un vero trasformatore di serie sul giradischi, ma un autotrasformatore)
Ho usato un trasformatorino da 11VA 230v/18v perché non ne ho trovato uno da 24-25v che avrebbe ridotto un po' di più la tensione, ma bisogna arrangiarsi

Comunque il sistema che ti ho suggerito lo puoi provare prima di andare proprio sullo chassis, ma vedrai che funziona
Nota che NON ti serve un altro ponte, ma un duplicatore
K
Re: Problema secondari trasformatore
si ho capito grazie sei gentilissimo.. cmq credo che farò la cosa + semplice collego in controfase in ac 20 volt in meno nn sono male dovrei avere sui 480 vanno bene dai 
- Kagliostro
- Amministratore

- Messaggi: 9956
- Iscritto il: 03/12/2007, 0:16
- Località: Prov. di Treviso
Re: Problema secondari trasformatore
In AC sono solo 15v non 20v, forse sono 20v a vuoto, ma di sicuro sotto carico calano
In fin dei conti bastano due diodi e due condensatori (che tra l'altro da 50-60v non costano neanche tanto anche se grossi)
Comunque, vedi tu .....
K
p.s.: https://www.tube-town.net/ttstore/Capac ... :1521.html
Mi pare che come prezzo ci siamo, anche se dovessi metterne due in parallelo
In fin dei conti bastano due diodi e due condensatori (che tra l'altro da 50-60v non costano neanche tanto anche se grossi)
Comunque, vedi tu .....
K
p.s.: https://www.tube-town.net/ttstore/Capac ... :1521.html
Mi pare che come prezzo ci siamo, anche se dovessi metterne due in parallelo
Re: Problema secondari trasformatore
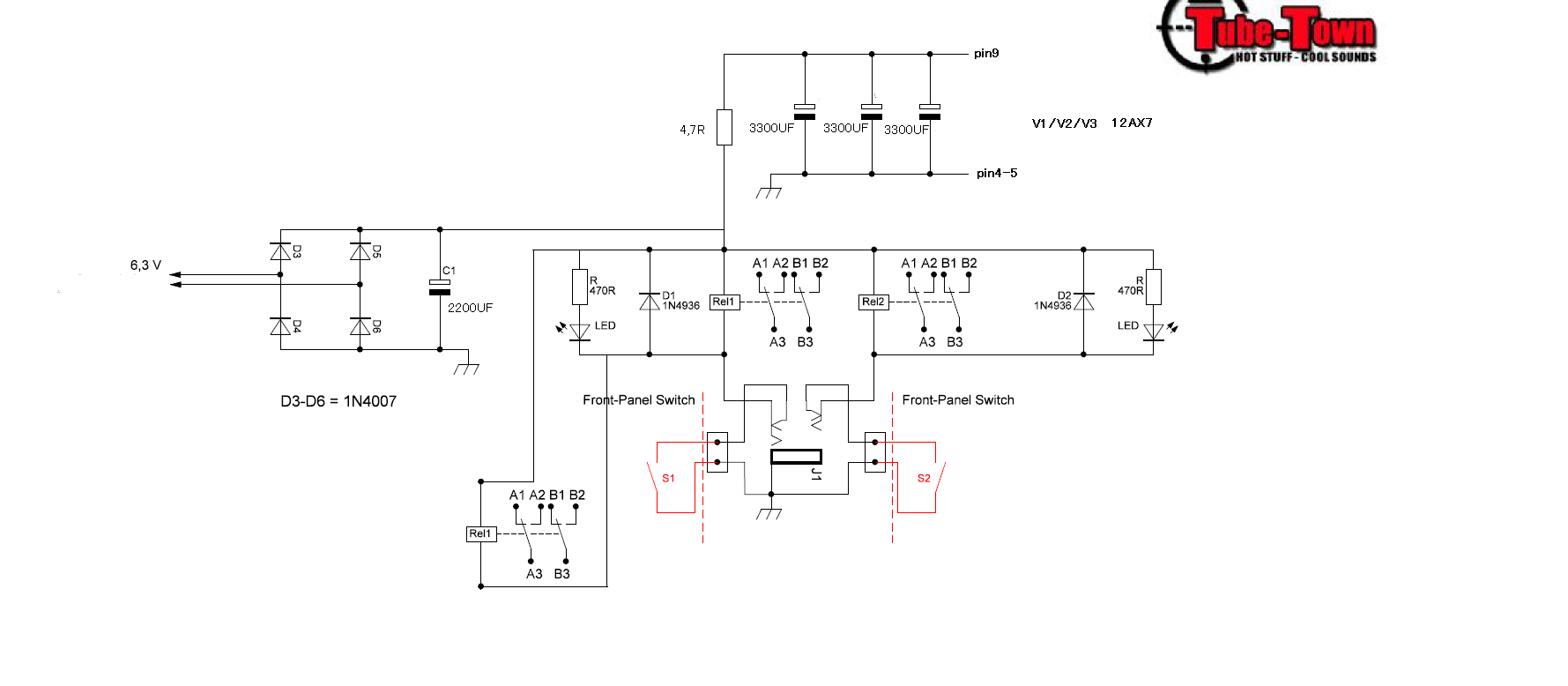
il mio problema è lo spazio dovrei prenderne un paio assiali e appenderli ora vedo.. ora stavo vedendo un poco come mettere il tutto.. vorrei mettere 3 12ax7 in continua sfruttando la scheda del cambio canale di tt lo schema è questo.. metterei 3 12ax7 in dc e in ac inverter e i finali ..solo che ho il dilemma .. del ct, se non mettessi le due resistenze del ct avrei problemi sui finali e inverter? collegherei la massa dopo la rettifica.. che ne pensi k? (un altro dilemma è il terzo relè... lo metto il diodo?
)
sul palmer è cosi.. ci hanno messo degli zener dopo i finali ma non idea della loro funzione
sul palmer è cosi.. ci hanno messo degli zener dopo i finali ma non idea della loro funzione
