Re:Preamp JCM800
Re: Re:Preamp JCM800
La shiva è molto diversa, ha primo stadio classico soldano, 2n2 su gain classico JCM800, secondo stadio 100k//1n su 2k2//1u5, poi 2n2 su 470k + 470k ed ultimo stadio 100k su 820R//680n e poi CF 100k. Io resterei prima su qualcosa di più strettamente marshalloide, visto il tipo di preamp che ha realizzato.
Re: Re:Preamp JCM800
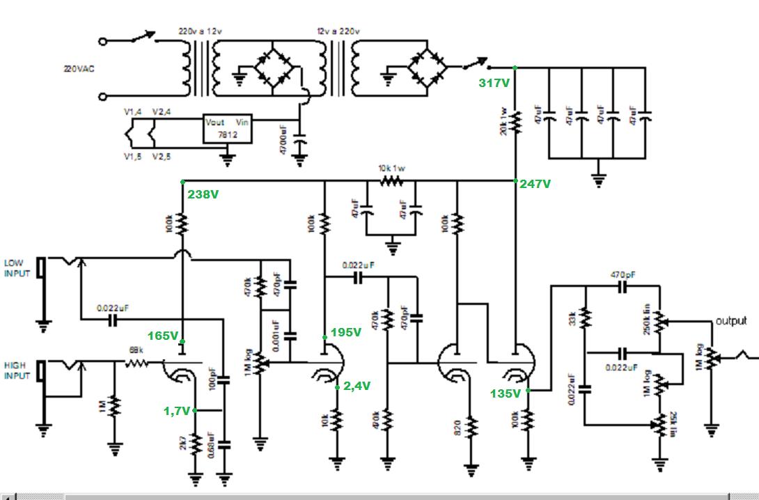
Allora come promesso allego i nuovi valori di tensione misurati... (con valvole inserite)
Vi sembrano sensati? :)
Forse le tensioni sono un pò basse?
Inoltre, sostituendo la res da 20K (1W) con una da 10K avrei anodiche più alte giusto? Con che vantaggio?
Vi sembrano sensati? :)
Forse le tensioni sono un pò basse?
Inoltre, sostituendo la res da 20K (1W) con una da 10K avrei anodiche più alte giusto? Con che vantaggio?
Re: Re:Preamp JCM800
Ecco una foto "volante" del preamp, nella scatola ha trovato posto un cabinet simulator marshall bypassabile.
Allego anche lo schema. :D
A breve il test e i commenti!
Allego anche lo schema. :D
A breve il test e i commenti!
Re: Re:Preamp JCM800
Dunque, passando da 20k a 10k sull'alimentazione ottieni circa 280V su V2 e 270V su V1.
Ottieni più dinamica, ma non è detto che tu te ne accorga se il pre ha ancora qualche problema.
Hai provato a ridurre il primo filtro da 200uF a 100uF o 47uF?
Ottieni più dinamica, ma non è detto che tu te ne accorga se il pre ha ancora qualche problema.
Hai provato a ridurre il primo filtro da 200uF a 100uF o 47uF?
Re: Re:Preamp JCM800
No ma proverò stasera, sia per il cap, sia per la resistenza da 20k 1W.
Per il cab sim da un'ottima dinamica! Suono più croccante, bello definito.
Unica pecca un bell' hum.
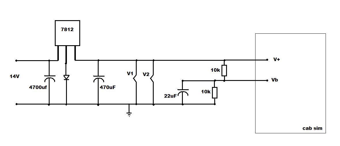
Per la sua alimentazione ho preso i 12V dal 7812 del pre. Ho in sequenza un cap da 4700uF-regolatore-470uf e da lì alimento la duale del cab sim. Dici che ho sballato il filtreggio??
Per il cab sim da un'ottima dinamica! Suono più croccante, bello definito.
Unica pecca un bell' hum.
Per la sua alimentazione ho preso i 12V dal 7812 del pre. Ho in sequenza un cap da 4700uF-regolatore-470uf e da lì alimento la duale del cab sim. Dici che ho sballato il filtreggio??
Re: Re:Preamp JCM800
Pensi possa andar meglio così? Res da 1M e cap da 1uF all'uscita.
Se funziona sarebbe bello poter mettere tutto su una pcb unica!!
Se funziona sarebbe bello poter mettere tutto su una pcb unica!!
Re: Re:Preamp JCM800
Scusa Robi, "Hai provato a ridurre il primo filtro da 200uF a 100uF o 47uF?"
mmm..quale?
Per ora il canale Low col gain al massimo è un clean, l'High al massimo ha una distorsione media, non voglio stavolgerlo ma solo appena un pò di guaganno complessivo in più..
mmm..quale?
Per ora il canale Low col gain al massimo è un clean, l'High al massimo ha una distorsione media, non voglio stavolgerlo ma solo appena un pò di guaganno complessivo in più..
Re: Re:Preamp JCM800
Intendo, prova a rimuovere due dei quattro cap in parallelo da 47u dopo la rettificazione, poi prova a rimuoverne ancora uno. vedi come cambia la rumorosità.
Inizia con il secondo catodo a 2k2 invece di 10k, poi proverai anche il cap prima del gain da 2n2 invece di 470p.
Inizia con il secondo catodo a 2k2 invece di 10k, poi proverai anche il cap prima del gain da 2n2 invece di 470p.
Re: Re:Preamp JCM800
Direi che ci siamo, ho sostituito il 10k del secondo stadio con un 2,2k, ora satura per bene!
Forse un tantito troppo pastoso, proverò anche con un 4,7k.
Grazie per la dritta!
Per la seconda modifica ho sostitito il cap da 470p (ceramico) con un 470n (poliestere), suono più pieno ma sordo, ho provato mettendoli entrambi in parallelo e ad orecchio sembra andare. Ma le differenze sono davvero poco udibili!
Ora rimane l'hum del cab sim, ho modificato ingresso e uscita come ho postato nell'ultimo allegato, ma credo proprio sia un problema di filtraggio dell'alimentazione dell'effetto.
Questa è l'alimentazione che ho usato.
Se mettessi un condensatore da 10uF subito dopo i filamenti, cioè prima del partitore??
Graaaazie!! :)
Forse un tantito troppo pastoso, proverò anche con un 4,7k.
Grazie per la dritta!
Per la seconda modifica ho sostitito il cap da 470p (ceramico) con un 470n (poliestere), suono più pieno ma sordo, ho provato mettendoli entrambi in parallelo e ad orecchio sembra andare. Ma le differenze sono davvero poco udibili!
Ora rimane l'hum del cab sim, ho modificato ingresso e uscita come ho postato nell'ultimo allegato, ma credo proprio sia un problema di filtraggio dell'alimentazione dell'effetto.
Questa è l'alimentazione che ho usato.
Se mettessi un condensatore da 10uF subito dopo i filamenti, cioè prima del partitore??
Graaaazie!! :)
Re: Re:Preamp JCM800
..avevo detto 2n2, con 470n è troppo! Prova anche il 4k7, se lo preferisci!
Separa l'alimentazione dei filamenti dalla cab sim, usa l'altro ramo del 12-0-12 e fai un'altra alimentazione: 4700u-47u-100n 7812 4700u-47u-100n
Separa l'alimentazione dei filamenti dalla cab sim, usa l'altro ramo del 12-0-12 e fai un'altra alimentazione: 4700u-47u-100n 7812 4700u-47u-100n
Re: Re:Preamp JCM800
Pardon, volevo dire sostintuito il 470p con un 4,7n (2,2n non ne avevo sotto mano)
Ok capo! Quindi non riesco ad usare quello stesso regolatore?? :((
Altra cosa, guardando lo schema dell'effetto, sostituendo la resistenza da 47k al promo stadio del TL072 con un pot da 100k potrei regolarne il guadagno giusto?
E sostituendo quella da 1M con un altro pot agirei sul "colore" o sbaglio??
Ok capo! Quindi non riesco ad usare quello stesso regolatore?? :((
Altra cosa, guardando lo schema dell'effetto, sostituendo la resistenza da 47k al promo stadio del TL072 con un pot da 100k potrei regolarne il guadagno giusto?
E sostituendo quella da 1M con un altro pot agirei sul "colore" o sbaglio??
Re: Re:Preamp JCM800
2n2 è già al limite come valore, 4n7 è troppo grande. Se ce l'hai prova 1n.
Ti consiglio di lasciare il simulatore così com'è, e gestire volume e gain dal preamp.
Meno incasini il percorso del segnale, meno ronzii avrai!
Ti consiglio di lasciare il simulatore così com'è, e gestire volume e gain dal preamp.
Meno incasini il percorso del segnale, meno ronzii avrai!
Re: Re:Preamp JCM800
Allora cab sim alimentato indipendente dal pre con un alimentatore da muro (provvisoriamente) mi da un disturbo identico.
Anche scollegando l'in dal pcb
A volte si scarica un cap e sento la radio
A questo punto o intervengo sul circuito o schermo i trafo (cosa che farei in ogni caso, ma che non credo dia molto giovamento).
Anche scollegando l'in dal pcb
A volte si scarica un cap e sento la radio
A questo punto o intervengo sul circuito o schermo i trafo (cosa che farei in ogni caso, ma che non credo dia molto giovamento).
Re: Re:Preamp JCM800
Risolto parte dei ronzii!
Ho fatto un regolatore con i pezzi che avevo in casa: 0,1uF + 7809 + 10uF.
Cab sim consigliatissimo!! Per chi fosse interessato allego pcb e layout!
Stasera ripristino il bypass e provo ad alimentare con i 12V dal 7812.
Inoltre sarebbe interessante un controllo gain vista il maggiore segnale in uscita rispetto al segnale originale.
Ho fatto un regolatore con i pezzi che avevo in casa: 0,1uF + 7809 + 10uF.
Cab sim consigliatissimo!! Per chi fosse interessato allego pcb e layout!
Stasera ripristino il bypass e provo ad alimentare con i 12V dal 7812.
Inoltre sarebbe interessante un controllo gain vista il maggiore segnale in uscita rispetto al segnale originale.
Re: Re:Preamp JCM800
Ottimo! ed ottimo per aver scelto di condividere le pcb ed il layout! 


