Re:Preamp JCM800
Re: Re:Preamp JCM800
mah guarda, gli zoccoli che ho sono proprio quelli..... anche piegando i piedini, mi sembrano un pò forzati nelle misure in cui ho stampato...
cmq ho stampato leggermente più grande ( di poco) ed ora va molto meglio.
Grazie, ciao
cmq ho stampato leggermente più grande ( di poco) ed ora va molto meglio.
Grazie, ciao
-
oisselatool
- Diyer Esperto

- Messaggi: 323
- Iscritto il: 24/09/2011, 21:36
Re: Re:Preamp JCM800
ciao,volevo farvi una domanda .... per la differenza di volume fra un canale e l'alto come avete risolto ? quella oltre al piccolo rumore di fondo è veramente fastidiosa , ne ho fatto uno come prototipo e ne sto facendo un'altro fatto un pò meglio per usarlo , ma vorrei eliminare un pò di problemini ....
Re: Re:Preamp JCM800
Beh non si risolve, in uno è utilizzato un triodo in meno.
Il jcm800 è così ha due ingressi, non due canali
A breve farò qualche prova per il buffer... nel caso qualcuno voglia buttarsi nell'impresa con me.....

Il jcm800 è così ha due ingressi, non due canali
A breve farò qualche prova per il buffer... nel caso qualcuno voglia buttarsi nell'impresa con me.....
Re: Re:Preamp JCM800
Si risolve solo se bypassi il secondo o terzo stadio ed usi due master volume, ma a quel punto ti conviene puntare ad una due canali seria, e non derivata, utilizzando una 12ax7 in più.
Re: Re:Preamp JCM800
Ciao a tutti!
Eccoci qui, finalmente ho un attimo di respiro e volevo approfittarne per "sperimentare" o meglio completare questo progetto..
Se qualcuno che ha realizzato questo pre volesse fare qualche prova assieme a me gliene sarei grato!
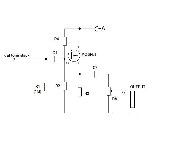
Come è stato fatto notare più volte manca una sezione di buffer dopo il tone-stack, vorrei provare a realizzare questa parte del circuito usando un mofet tipo IRF 820 o 840 o 720 e alimentato con la tensione di anodica.
Questo è uno schema di partenza a cui avevo pensato. Qualche idea? Correzioni?
Inoltre pensavo se fosse più idoneo inserire il buffer prima del MV o direttamente dopo il MV ed evantualmente regolare l'uscita con l'RV dello schema (tramite un trimmer).
Grazieee

Eccoci qui, finalmente ho un attimo di respiro e volevo approfittarne per "sperimentare" o meglio completare questo progetto..
Se qualcuno che ha realizzato questo pre volesse fare qualche prova assieme a me gliene sarei grato!
Come è stato fatto notare più volte manca una sezione di buffer dopo il tone-stack, vorrei provare a realizzare questa parte del circuito usando un mofet tipo IRF 820 o 840 o 720 e alimentato con la tensione di anodica.
Questo è uno schema di partenza a cui avevo pensato. Qualche idea? Correzioni?
Inoltre pensavo se fosse più idoneo inserire il buffer prima del MV o direttamente dopo il MV ed evantualmente regolare l'uscita con l'RV dello schema (tramite un trimmer).
Grazieee
Re: Re:Preamp JCM800
Sì, è il classico CF a mosfet, funziona bene.
Tieni il gain prima del CF, così che al mosfet arrivi il minimo segnale possibile.
Tieni il gain prima del CF, così che al mosfet arrivi il minimo segnale possibile.
Re: Re:Preamp JCM800
Per "gain" intendi il MV del preamp giusto?
Secondo e ultimo dubbio amletico, in genere quando uso il loop effetti anche a volumi medio alti non saturo i pedali nè il loop stesso o almeno non lo sento...in questo caso con MV verso il massimo rischio o no di saturare il moset e/o gli effetti in uscita?

Secondo e ultimo dubbio amletico, in genere quando uso il loop effetti anche a volumi medio alti non saturo i pedali nè il loop stesso o almeno non lo sento...in questo caso con MV verso il massimo rischio o no di saturare il moset e/o gli effetti in uscita?
Re: Re:Preamp JCM800
=) hai ragione, il master volume, non il gain!
Sull'uscita ti consiglio di usare un partitore al posto di R3 (dallo schema del mosfet), per far sì che il segnale in uscita non clippi, e magari sostituire il pot del MV da 1M con un 500k con 470k in serie (così che l'equalizzazione vera 1M in uscita, ma il volume al massimo non sia eccessivo).
Sull'uscita ti consiglio di usare un partitore al posto di R3 (dallo schema del mosfet), per far sì che il segnale in uscita non clippi, e magari sostituire il pot del MV da 1M con un 500k con 470k in serie (così che l'equalizzazione vera 1M in uscita, ma il volume al massimo non sia eccessivo).
Re: Re:Preamp JCM800
mmm.. ok tirando giù due valori su R3 pensavo un valore attorno ai 100k, eventualmente se non lavora a dovere ci piazzo provvisoriamente un trimmer per ottenere il valore ottimale! 
Il mosfet va dissipato? Considero circa 20mA che lo attraversano.
Il mosfet va dissipato? Considero circa 20mA che lo attraversano.
Re: Re:Preamp JCM800
20mA con 100k al catodo sono 2kV, è impossibile!
Attraverso quel mosfet passano 1.3mA circa (a naso).
Vanno bene i 100k sul catodo, decidi tu come partizionarli per il giusto livello di uscita (EG 82k e 18k, 68k e 33k, 47k e 47k, etc..). Per la polarizzazione tieniti alto per non influenzare l'impedenza di ingresso (nei limiti delle possibilità delk mosfet che scegli, anche per questo ti consigliavo di tenere 470k+500k pot dall'uscita toni).
Attraverso quel mosfet passano 1.3mA circa (a naso).
Vanno bene i 100k sul catodo, decidi tu come partizionarli per il giusto livello di uscita (EG 82k e 18k, 68k e 33k, 47k e 47k, etc..). Per la polarizzazione tieniti alto per non influenzare l'impedenza di ingresso (nei limiti delle possibilità delk mosfet che scegli, anche per questo ti consigliavo di tenere 470k+500k pot dall'uscita toni).
Re: Re:Preamp JCM800
Mi son accorto di aver messo due R3... correggo.
ok ok robi, rifaccio i calcoletti
Cmq presumo niente dissipatore... dico così xkè visti i condensatori dell'alimentazione col cavolo che lo provo per tot secondi e poi ci metto il ditino per sentire se si è scaldato!! XD XD
Oggi se riesco vado a prendere i componenti... l'irf840 va bene?
Caps da 350-400V poli
Res da 2w
ok ok robi, rifaccio i calcoletti
Cmq presumo niente dissipatore... dico così xkè visti i condensatori dell'alimentazione col cavolo che lo provo per tot secondi e poi ci metto il ditino per sentire se si è scaldato!! XD XD
Oggi se riesco vado a prendere i componenti... l'irf840 va bene?
Caps da 350-400V poli
Res da 2w
Re: Re:Preamp JCM800
Io di solito uso gli IRF820, ottimo per i 400V poly (in uscita occhio che deve essere alto vista l'impedenza che immagino tu voglia tenere sotto i 10k, mentre in ingresso va bene un classico 22n), e basta 1W per le varie resistenze. Non serve il dissipatore per il mosfet.
Re: Re:Preamp JCM800
Provo con la coppia 470 e 47n
Stasera se trovo tutto monto al volo e testo le differenze
Stasera se trovo tutto monto al volo e testo le differenze
Re: Re:Preamp JCM800
Secondo me 47n sono tanti (userei il classico 22n) e 470n sono pochi (userei 1µ), ma dipende da come hai pensato di configurare la polarizzazione in ingresso e l'ultima resistenza di uscita.
Ovviamente R1 non serve, in quanto è il potenziometro del volume.
Ovviamente R1 non serve, in quanto è il potenziometro del volume.
Re: Re:Preamp JCM800
Buffer realizzato su millefori! Suono bello noto anche una leggera compressione.
Ma ho un piccolo problema
Non lavora più il pot del volume del pre e anche con RV del buffer al max ho in uscita 1/8 della potenza =(
Non credo sia la polarizzazione (due res da 3.3M e 100k), forse i caps? Ho messo 47n e 470n che avevo in casa. RV=trimmer da 100k.
L'ho cablato in modo da poter confrontarlo con e senza buffer, senza tutto ok, con il buffer il MV non va proprio... pure metendolo a zero suona sempre allo stesso volume
è come se ci fosse una partizione del segnale :(
Ma ho un piccolo problema
Non lavora più il pot del volume del pre e anche con RV del buffer al max ho in uscita 1/8 della potenza =(
Non credo sia la polarizzazione (due res da 3.3M e 100k), forse i caps? Ho messo 47n e 470n che avevo in casa. RV=trimmer da 100k.
L'ho cablato in modo da poter confrontarlo con e senza buffer, senza tutto ok, con il buffer il MV non va proprio... pure metendolo a zero suona sempre allo stesso volume

