Non ho fatto niente di sbagliato vero?
Re:problema engl screamer
- Fix_Metal
- Braccio destro di Roger Mayer

- Messaggi: 1955
- Iscritto il: 28/07/2008, 3:44
- Località: Bergamo
- Contatta:
Re:problema engl screamer
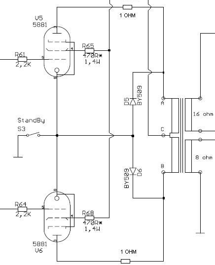
Ho inserito 2 resistenze da 1 ohm 3W tra il #3 e il diodo che porta la corrente negli altri punti del circuito, tagliando la traccia (mossa forzata per l'inserimento) e assicurandomi di isolare il tutto (heat shrink sui reofori delle R e sulla resistenza stessa).
Non ho fatto niente di sbagliato vero?
Non ho fatto niente di sbagliato vero?
[url=http://www.forumspile.com/][img]http://www.forumspile.com/Signatures/Userbar-Forumspile-1.jpg[/img][/url]
Re:problema engl screamer
Per la seconda parte col termorestringente meglio usarne molto, basta che poi ti restano 2 punti sicuri per i puntali del tester.
Per la prima parte credo di si, non vedo il cablaggio ma immagino tu abbia rispettato lo schema, le res le hai collegate insieme all'ingresso dei diodi immagino.
Per la prima parte credo di si, non vedo il cablaggio ma immagino tu abbia rispettato lo schema, le res le hai collegate insieme all'ingresso dei diodi immagino.
L\'uso del tasto \"CERCA\" non provoca impotenza!
Alex
Alex
- Fix_Metal
- Braccio destro di Roger Mayer

- Messaggi: 1955
- Iscritto il: 28/07/2008, 3:44
- Località: Bergamo
- Contatta:
Re:problema engl screamer
Nella pagina precedente c'è lo schema. Ho tagliato la traccia che va dai pin #3 delle finali e che si collega ai diodi D6 e D5. Ho interposto (in serie) le resistenze.
Sulla pcb, il collegamento parallelo tra diodo e i punti A e B del TU, è a partire dall'anodo del diodo. Non so se mi sono spiegato.
Sulla pcb, il collegamento parallelo tra diodo e i punti A e B del TU, è a partire dall'anodo del diodo. Non so se mi sono spiegato.
[url=http://www.forumspile.com/][img]http://www.forumspile.com/Signatures/Userbar-Forumspile-1.jpg[/img][/url]
Re:problema engl screamer
Ecco allora hai sbagliato.
Le res vanno dal pin 3 al nodo che poi porta ai diodi e non sono in serie.
Comunque fai una foto che magari ti sei spiegato male.
Le res vanno dal pin 3 al nodo che poi porta ai diodi e non sono in serie.
Comunque fai una foto che magari ti sei spiegato male.
L\'uso del tasto \"CERCA\" non provoca impotenza!
Alex
Alex
- Fix_Metal
- Braccio destro di Roger Mayer

- Messaggi: 1955
- Iscritto il: 28/07/2008, 3:44
- Località: Bergamo
- Contatta:
Re:problema engl screamer
E' probabile che mi sia spiegato male. Ho modificato con paint la parte di schema interessata, inserendo le resistenze esattamente come le ho saldate.
Ho modificato le piste incrociate, in modo da far capire cosa è collegato a cosa.
Ho modificato le piste incrociate, in modo da far capire cosa è collegato a cosa.
Ultima modifica di Fix_Metal il 29/04/2009, 23:42, modificato 1 volta in totale.
[url=http://www.forumspile.com/][img]http://www.forumspile.com/Signatures/Userbar-Forumspile-1.jpg[/img][/url]
Re:problema engl screamer
Ah ok, così va bene.
L\'uso del tasto \"CERCA\" non provoca impotenza!
Alex
Alex
- Fix_Metal
- Braccio destro di Roger Mayer

- Messaggi: 1955
- Iscritto il: 28/07/2008, 3:44
- Località: Bergamo
- Contatta:
Re:problema engl screamer
_Alex_ ha scritto: Ah ok, così va bene.

[url=http://www.forumspile.com/][img]http://www.forumspile.com/Signatures/Userbar-Forumspile-1.jpg[/img][/url]
- Fix_Metal
- Braccio destro di Roger Mayer

- Messaggi: 1955
- Iscritto il: 28/07/2008, 3:44
- Località: Bergamo
- Contatta:
Re:problema engl screamer
Ok, ho sistemato il prova valvole SRE e accorpato un bellissimo microamperometro con resistenze di shunt per le varie portate di F.S. che necessitava il tester.
Ho testato le valvole del pre. Nella prova di emissione, ognuna restituisce un valore che è considerato + o - buono, una è scarsa.
La valvola che usavo nel PI non è + da considerare buona secondo questo test (ho usato fino ad ora una 12AX7WB Sovtek marchiata ENGL).
Per quanto riguarda le finali, (sempre test di emissione) ho dovuto collegare il tester digitale con fondoscala 20mA (anziché 10mA come riportato dalle tabelle di SRE), in quanto facendo il test, il microamperometro andava fuori scala (non permettendo la misurazione corretta).
Entrambe le finali sarebbero OTTIME considerando la misura ottenuta nella prova.
Mah....
Mi sa che faccio prima a comprare tutto nuovo.
Ho testato le valvole del pre. Nella prova di emissione, ognuna restituisce un valore che è considerato + o - buono, una è scarsa.
La valvola che usavo nel PI non è + da considerare buona secondo questo test (ho usato fino ad ora una 12AX7WB Sovtek marchiata ENGL).
Per quanto riguarda le finali, (sempre test di emissione) ho dovuto collegare il tester digitale con fondoscala 20mA (anziché 10mA come riportato dalle tabelle di SRE), in quanto facendo il test, il microamperometro andava fuori scala (non permettendo la misurazione corretta).
Entrambe le finali sarebbero OTTIME considerando la misura ottenuta nella prova.
Mah....
Mi sa che faccio prima a comprare tutto nuovo.
Ultima modifica di Fix_Metal il 01/05/2009, 0:51, modificato 1 volta in totale.
[url=http://www.forumspile.com/][img]http://www.forumspile.com/Signatures/Userbar-Forumspile-1.jpg[/img][/url]
Re:problema engl screamer
Invece, secondo me, devi soo farti aiutare da qualcuno che vive vicino a te.
Sono certo che continui a commettere un errore fesso e se viene qualcuno che non ragiona con la tua testa lo nota subito.
Sono certo che continui a commettere un errore fesso e se viene qualcuno che non ragiona con la tua testa lo nota subito.
L\'uso del tasto \"CERCA\" non provoca impotenza!
Alex
Alex
- Fix_Metal
- Braccio destro di Roger Mayer

- Messaggi: 1955
- Iscritto il: 28/07/2008, 3:44
- Località: Bergamo
- Contatta:
Re:problema engl screamer
In che frangente?_Alex_ ha scritto: Sono certo che continui a commettere un errore fesso e se viene qualcuno che non ragiona con la tua testa lo nota subito.
[url=http://www.forumspile.com/][img]http://www.forumspile.com/Signatures/Userbar-Forumspile-1.jpg[/img][/url]
Re:problema engl screamer
Beh, non lo so, bisognerebbe essere lì e vedere cosa fai.
E' per questo che dico che è un errore stupido, quando te lo faranno notare ti chiederai anche tu come hai fatto a fare un errore così, un pò come tentare di accendere il videoregistratore senza collegare la spina o balbettare su una parola semplicissima, mi spiego?
E' per questo che dico che è un errore stupido, quando te lo faranno notare ti chiederai anche tu come hai fatto a fare un errore così, un pò come tentare di accendere il videoregistratore senza collegare la spina o balbettare su una parola semplicissima, mi spiego?
L\'uso del tasto \"CERCA\" non provoca impotenza!
Alex
Alex
- Fix_Metal
- Braccio destro di Roger Mayer

- Messaggi: 1955
- Iscritto il: 28/07/2008, 3:44
- Località: Bergamo
- Contatta:
Re:problema engl screamer
Non riesco a immaginare l'errore._Alex_ ha scritto: Beh, non lo so, bisognerebbe essere lì e vedere cosa fai.
E' per questo che dico che è un errore stupido, quando te lo faranno notare ti chiederai anche tu come hai fatto a fare un errore così, un pò come tentare di accendere il videoregistratore senza collegare la spina o balbettare su una parola semplicissima, mi spiego?
Comunque ho rimontato tutto e misurato l'attuale corrente di bias.
Una finale restituisce 31,7mA, l'altra 33,5mA.
Ecco svelato l'arcano?
[url=http://www.forumspile.com/][img]http://www.forumspile.com/Signatures/Userbar-Forumspile-1.jpg[/img][/url]
Re:problema engl screamer
No mi sembrano correnti bassine, di certo c'è solo che non sono uguali come ci si aspetterebbe da una coppia selezionata.
L\'uso del tasto \"CERCA\" non provoca impotenza!
Alex
Alex
Re:problema engl screamer
Alex, ma ad ignoranza... Se la PI non e' piu' in buone condizioni puo' darsi che vada a sballare il bias???
Magari e' microfonica e su un triodo amplifica molto alcune frequenze che fanno alzare l'emissione della valvola col bias piu' caldo...

Magari e' microfonica e su un triodo amplifica molto alcune frequenze che fanno alzare l'emissione della valvola col bias piu' caldo...
Live another day, climb a little higher, find another reason to stay...
- Fix_Metal
- Braccio destro di Roger Mayer

- Messaggi: 1955
- Iscritto il: 28/07/2008, 3:44
- Località: Bergamo
- Contatta:
Re:problema engl screamer
Penso che mi rifarò tutte le valvole usando ancora delle JJ
V1: ECC803S
V2-V3: ECC83S
V4:12AY7? (ce l'ho qui nuova nuova...)
Finali: 6L6GC matched
Le groove saranno ottime come dici tu alex, ma costano troppo (25-30€ UNA SOLA 12AX7-XX, a seconda del modello. 80€ la coppia finali matched). Tra l'altro non ho trovato nessun rifornitore che prevedesse la possibilità di selezionare il fatidico "numero di qualità" della valvola. Forse è da comunicare in fase di ordine. bo
V1: ECC803S
V2-V3: ECC83S
V4:12AY7? (ce l'ho qui nuova nuova...)
Finali: 6L6GC matched
Le groove saranno ottime come dici tu alex, ma costano troppo (25-30€ UNA SOLA 12AX7-XX, a seconda del modello. 80€ la coppia finali matched). Tra l'altro non ho trovato nessun rifornitore che prevedesse la possibilità di selezionare il fatidico "numero di qualità" della valvola. Forse è da comunicare in fase di ordine. bo
[url=http://www.forumspile.com/][img]http://www.forumspile.com/Signatures/Userbar-Forumspile-1.jpg[/img][/url]
