Sostieni il forum con una donazione! Il tuo contributo ci aiuterà a rimanere online!
Immagine

Problemi Mesa Mark clone

Problemi con un ampli? Esponili qui!
Rispondi
Matrix_G
Diyer
Diyer
Messaggi: 126
Iscritto il: 09/07/2010, 19:28
Località: Modena

Problemi Mesa Mark clone

Messaggio da Matrix_G » 06/02/2017, 17:01

Ciao a tutti,
torno a scrivere perche' ho finalmente trovato il tempo di riprendere in mano il progetto della mia Mark (basata sul magnifico/stupendo/sublime lavoro di MapleMarco :pardon1: ).

In poche parole, PCB del pre postata da MapleMarco (http://www.diyitalia.eu/viewtopic.php?f ... 9&start=30 ... file PCBI.pdf) senza la parte del riverbero, con Loop effetti. Finale PP doppio selezionabile con 2 EL84 o 2 6V6 (Anodica 400V tramite VVR e Vscreen 300V come da schema Mesa Express 5:25).

L'ampli suona parecchio bene, nessun HUM (che per questo guadagno da urlo e' stupendo) o rumori strani in sottofondo, MA...c'e' sempre un MA...anzi un paio di MA

1 - Clean molto poco Clean: Premetto che non ho mai suonato personalmente una Mark, ma con la mia non posso assolutamente portare il Volume oltre il 5...anche dopo la mod Mark IV (res da 470k su griglia di V2). Questo e' normale???

2 - Crunch molto poco Crunch: Anche qui non ho un riferimento diretto, ma selezionando il secondo canale, ottengo un Crunch che e' un Clean leggermentissimamente piu' spinto...e dal post di MapleMarco dove dice che addirittura si arriva ai limiti del High Gain con il Drive a palla...direi che siamo distanti anni luce dalla cosa...

3 - Distorsione gracchiante: dunque...e' complicata da descrivere...in realta' non e' la distorsione vera e propria dell'ampli ad essere gracchiante ma e' come se sulle plettrate piu' pesanti, l'ampli gracchiasse...aggiungendo un suono distorto e fuzzoso al segnale. (sample orrendo lo trovate nel penultimo post http://www.diyitalia.eu/viewtopic.php?f ... 9&start=30)

4 - Segnale Poltergeist: Qui arriviamo all'inspiegabile...STACCANDO COMPLETAMENTE il cavo del segnale che vai ai jack di Send/Return...il segnale passa lo stesso :ohhh: ...certo molto debole ma gia' alzando il master oltre la meta' posso tranquillamente suonare la chitarra e sentire il suono uscire dal cono...qui davvero non so altro che fare se non qualche rito Voodoo.

Aiuto pleeeeeeease :pardon1: :pardon1: :pardon1:

Matrix_G
Diyer
Diyer
Messaggi: 126
Iscritto il: 09/07/2010, 19:28
Località: Modena

Re: Problemi Mesa Mark clone

Messaggio da Matrix_G » 09/02/2017, 11:12

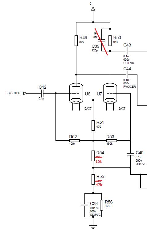
Dunque...iniziamo con le tensioni sui pin delle valvole (sono tutte JJ ECC83S) in allegato.

Le tensioni sono misurate con una Vrete = 234V e in riferimento allo schema allegato (senza riverbero).

Le finali sono alimentate con un VVR che tiene costante la VB+ = 400V e la Vscreen = 302V
Il Pre ha una tensione di alimentazione Vpre = 453 V (un po' altina forse? :hummm_1: ) mentre il Geq ha una tensione di Vgeq = 42.5 V

- Tutte le tensioni sono misurate con Jack di ingresso scollegato e Volumi/Drive a zero, tenendo il puntale del tester fisso sul punto in cui la messa a terra e' imbullonata allo chassis.

- Prima cosa che faro' e' portare sotto VVR anche la PI ed alimentarla con Vscreen, portando la Rk a 1k e la Rtail a 47k per pilotare meglio il finale ed evitare che distorca subito. Si accettano consigli in merito :lol1:

- Quel valore di 5 mV costante sulle griglie...puo' essere un residuo di segnale DC sulla massa? :hummm_1:
Allegati
MARK.pdf
(27.25 KiB) Scaricato 195 volte
Tensioni.jpg

Matrix_G
Diyer
Diyer
Messaggi: 126
Iscritto il: 09/07/2010, 19:28
Località: Modena

Re: Problemi Mesa Mark clone

Messaggio da Matrix_G » 16/02/2017, 11:18

Buongiorno,

Bene ho smanettato un po' con la PI, facendo qualche prova:

- Alimentazione portata sotto VVR a 300V
- Provata l'accoppiata 1k/47k ma l'ampli non suonava per nulla bene, troppo ingestibile stranamente.

Mi sono quindi messo a simulare il circuito ed ho provato a giocherellare con i valori per ottenere circa la stessa risposta in frequenza e lo stesso tipo di distorsione ma con meno swing della tensione di uscita.

Il risultato e' stato il seguente:
PI.png
Tolto il 120p per smussare il picco sugli alti che erano un po' troppo stridenti, cambiate le 2 res di Tail per diminuire lo swing di tensione.
Provato l'ampli...beh mi piace davvero...pompato, definito, compresso e con una bella botta. :dance_1:

Ora il problema rimane il NFB che risulta troppo chiuso (posso suonare praticamente solo con il Pot al massimo), quindi troppa retroazione.
Ho provato anche a spostare il tap sui 4Ohm ma non cambia quasi nulla.
Purtroppo non riesco a simulare il finale con la retroazione quindi chiedo venia a qualche anima pia di illuminarmi :pardon1:

Avatar utente
robi
Amministratore
Amministratore
Messaggi: 9762
Iscritto il: 17/12/2006, 13:57
Località: Alba

Re: Problemi Mesa Mark clone

Messaggio da robi » 16/02/2017, 11:29

Ciao,

di solito quando un controllo al massimo non mi da cosa voglio, estremizzo: togli la NFB e prova l'ampli così.
Se non ti piace, allora devi eliminare qualceh taglio di alti a monte.
Se ti piace, aumenti il valore del pot del NFB.

Matrix_G
Diyer
Diyer
Messaggi: 126
Iscritto il: 09/07/2010, 19:28
Località: Modena

Re: Problemi Mesa Mark clone

Messaggio da Matrix_G » 17/02/2017, 12:45

Grazie Robi, sicuramente provero' cosi' :salu:

Nel mentre pero' sto continuando a simulare il circuito. Ho aggiunto il circuito di Feedback e uso una tensione imposta per vedere come risponde in frequenza al variare del pot di Presence.

L'obiettivo (penso oramai l'abbiate capito :lol1: ) e' quello di avere una PI che sia quasi identica a quella originale Mark IIC+ ma che si adatti a lavorare con un finale da 15/20W con 6V6/EL84 (diciamo emulare una sorta di Mark V:25).

Avatar utente
robi
Amministratore
Amministratore
Messaggi: 9762
Iscritto il: 17/12/2006, 13:57
Località: Alba

Re: Problemi Mesa Mark clone

Messaggio da robi » 17/02/2017, 14:59

Che tensioni hai sull'originale e che tensioni hai qui?

Matrix_G
Diyer
Diyer
Messaggi: 126
Iscritto il: 09/07/2010, 19:28
Località: Modena

Re: Problemi Mesa Mark clone

Messaggio da Matrix_G » 17/02/2017, 15:44

Intendi tensione sui vari componenti della PI?

P.s. : Qualcuno potrebbe darmi qualche dritta su come simulare il circuito di Feedback? In pratica ho la PI ed il circuito di Presence, ma non riesco a simulare il Finale + TU per poi prendermi il Feedback da li', quindi avrei bisogno di capire come poter impostare la rete di retroazione (sorgente di segnale fissa, collegare direttamente su un'uscita della PI tramite un partitore, ecc.) :Gra_1:

Avatar utente
robi
Amministratore
Amministratore
Messaggi: 9762
Iscritto il: 17/12/2006, 13:57
Località: Alba

Re: Problemi Mesa Mark clone

Messaggio da robi » 17/02/2017, 21:48

Ti rispondo con tre domande:
- che uscita rms hai dalla pi?
- in case alla potenza del finale, che tensione devi avere sul secondario ad esempio su 8 Ohm?
- per essere un feedback negativo, come dev'essere la fase del feedback?

Matrix_G
Diyer
Diyer
Messaggi: 126
Iscritto il: 09/07/2010, 19:28
Località: Modena

Re: Problemi Mesa Mark clone

Messaggio da Matrix_G » 19/02/2017, 11:33

Dunque, provo a ragionare nel rispondere:

- il valore RMS massimo dalla PI dovrebbe essere (Va-Vk)/1.414) che nel mio caso è (218V - 88V)/1.414 = 92V RMS. Questo però è il massimo swing ammesso, per cui direi che al più avrò questa tensione in uscita ma non so con che segnale viene pilotata la PI.

- Supponendo 20W di potenza, con un'impedenza 8 Ohm (trasformatore ideale quindi Ppri = Psec) direi P = V^2/R -> V = sqrt(P*R) = 12.6V

- Per il NFB, il segnale di Feedback deve essere sfasato di 180° rispetto al segnale di ingresso alla PI.

Ora provando a ragionare su questi numeri, direi che al massimo il mio NFB sarà un segnale di 12.6V, però mi manca sapere che segnale ha in ingresso la PI o sbaglio? :hummm_1:

Avatar utente
robi
Amministratore
Amministratore
Messaggi: 9762
Iscritto il: 17/12/2006, 13:57
Località: Alba

Re: Problemi Mesa Mark clone

Messaggio da robi » 23/04/2017, 23:19

Ciao,

Mi ero perso la tua risposta.
Tieni presente che prima avevi 5k verso massa come partitore del nfb, adesso hai 50k, quindi devi aumentare di 10 volte la resistenza di feedback

Io, a dire il vero, terrei fisso il valore verso massa, ed aumenterei (tipo 56k) la R54.

Rispondi