Ho fra le mani questo amplificatore della eko che penso sia stato rimaneggiato più volte
A parte l'altoparlante che non è l'originale....e quello è il problema minore....
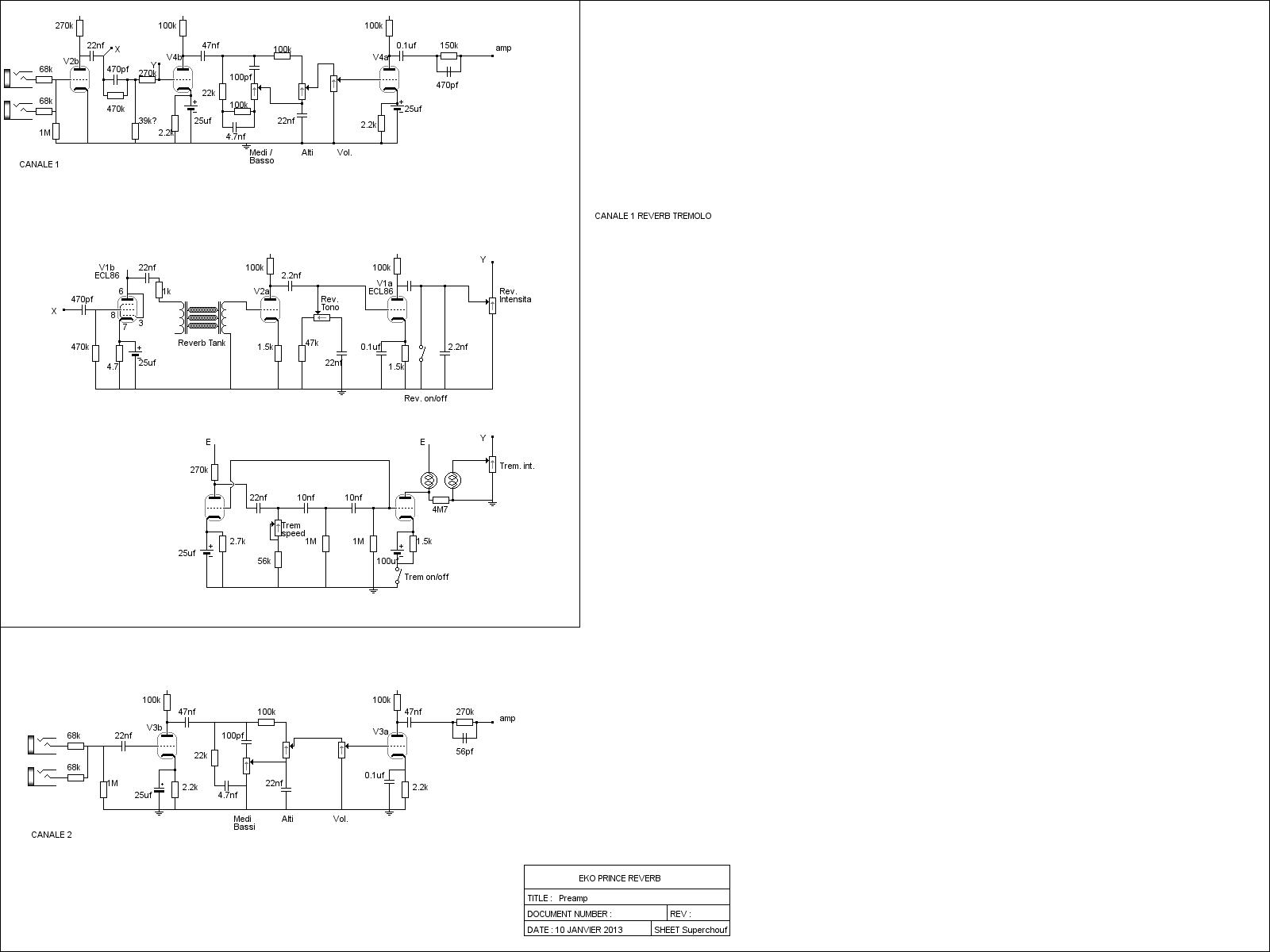
Non ho trovato lo schema completo se non quello del prince reverb che è simile ma è soltanto lo stadio pre
Quì prevedo di sostituire tutti gli elettrolitici.....
é quella da 1,3 Kohm che dovrebbe essere collegata (penso) tra i due capi della coppia di condensatori elettrolitici da 50 microfarad 500 volt ( quello che ha perso l'elettrolita....)che sono collegati all'uscita dell'anodica, ( il classico filtro P-greco ).....oppure c'è qualcosa che mi sfugge.....
Ciao



