Ronzio di fondo
-
giordydiver
- Diyer Esperto

- Messaggi: 278
- Iscritto il: 02/07/2014, 11:29
Re: Ronzio di fondo
Salve ragazzi, vi chiedo aiuto per risolvere un problema. Su un jcm800 2203 no praticamente un ronzio che aumenta con il suo volume, mi spiego meglio, se metto il gain alto e il master a 1 nessun rumore, se alzo il master il ronzio aumenta insieme al volume, se invece tengo il gain basso e il master alto non ho rumori fino a quando non inizio ad alzare il gain.
Entrando nel return del loop fx non ho rumori quindi escludo un eventuale al problema. Sul pre ho ricontrollato le masse, saldature, spruzzata di pulisci contatti sui pot ma non cambia nulla. Chi puo darmi una mano? Non riesco a capire la causa del problema
POST ACCORPATO da K
Scusate il doppio post ma non riesco a modificare il messaggio precedente.
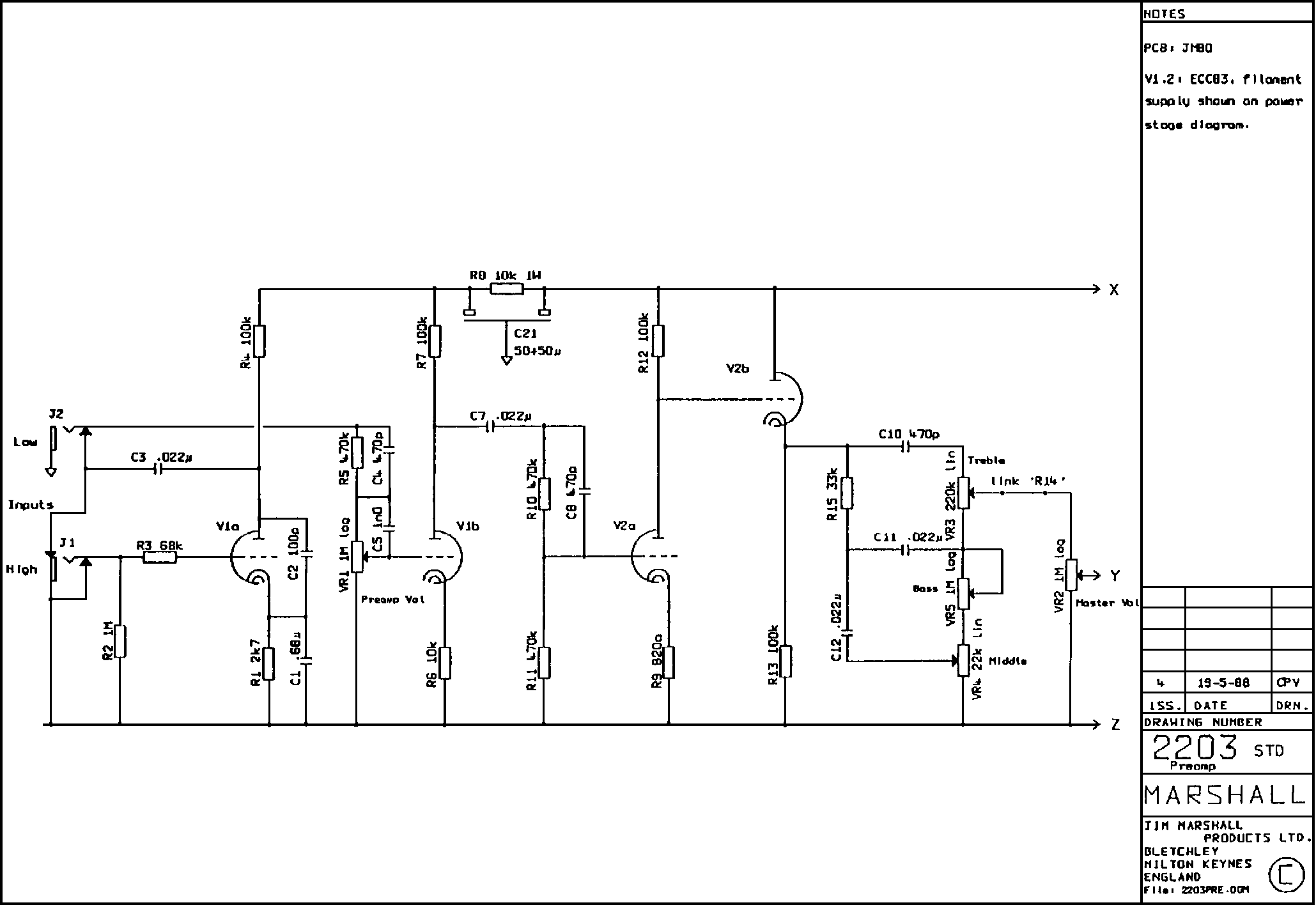
Allora mi sono costruito un audioprobe al volo e sono riuscito a trovare il problema ma non a risolverlo. Dallo schema postato, seguendo il segnale fino all'ingresso di v2a non ho alcun tipo di rumore, in uscita da v2a ho abbastanza fruscio e in uscita da v2b ronza di brutto. Ho provato a cambiare valvola e rifare le saldature sullo zoccolo ma non cambia nulla, controllato le tensioni e sono corrette. Come mi muovo?
Grazie
Entrando nel return del loop fx non ho rumori quindi escludo un eventuale al problema. Sul pre ho ricontrollato le masse, saldature, spruzzata di pulisci contatti sui pot ma non cambia nulla. Chi puo darmi una mano? Non riesco a capire la causa del problema
POST ACCORPATO da K
Scusate il doppio post ma non riesco a modificare il messaggio precedente.
Allora mi sono costruito un audioprobe al volo e sono riuscito a trovare il problema ma non a risolverlo. Dallo schema postato, seguendo il segnale fino all'ingresso di v2a non ho alcun tipo di rumore, in uscita da v2a ho abbastanza fruscio e in uscita da v2b ronza di brutto. Ho provato a cambiare valvola e rifare le saldature sullo zoccolo ma non cambia nulla, controllato le tensioni e sono corrette. Come mi muovo?
Grazie
- Kagliostro
- Amministratore

- Messaggi: 9961
- Iscritto il: 03/12/2007, 0:16
- Località: Prov. di Treviso
Re: Ronzio di fondo
Controlla zoccolo e prova a sostituire cap e res attorno a V2
K
K
-
giordydiver
- Diyer Esperto

- Messaggi: 278
- Iscritto il: 02/07/2014, 11:29
Re: Ronzio di fondo
Ciao K grazie del consiglio, ho pulito nuovamente lo zoccolo, cambiato r9 r12 r13 e fatto il test con l'audioprobe. Il risultato è che non è cambiato nulla! O meglio subito dopo il cambio componenti il rumore su v2a era sparito ed era presente solo v2b, ho riprovato a pulire i pin dello zoccolo e dinuovo rumore su v2a e v2b.kagliostro ha scritto: ↑24/05/2018, 21:15Controlla zoccolo e prova a sostituire cap e res attorno a V2
K
Provo a cambiare zoccolo?
Altra cosa attorno a v2 nn ci sono condensatori se non 2 50+50uf sull'anodica, provo a cambiare quelli?
- Kagliostro
- Amministratore

- Messaggi: 9961
- Iscritto il: 03/12/2007, 0:16
- Località: Prov. di Treviso
Re: Ronzio di fondo
Il fatto che dopo aver tolto la valvola e smanettato sullo zoccolo sia ritornato il problema che prima era sparito (su V2a)
fa pensare che possa essere lo zoccolo ad aver problemi, prima di cambiarlo prova a ritensionare gli alloggiamenti dei pin
se il problema persiste, prova a cambiare zoccolo
Ah, hai provato un'altra valvola ?
K
fa pensare che possa essere lo zoccolo ad aver problemi, prima di cambiarlo prova a ritensionare gli alloggiamenti dei pin
se il problema persiste, prova a cambiare zoccolo
Ah, hai provato un'altra valvola ?
K
-
giordydiver
- Diyer Esperto

- Messaggi: 278
- Iscritto il: 02/07/2014, 11:29
Re: Ronzio di fondo
Allora ho invertito lo zoccolo con quello della phase inverter e su v2a il fruscio rimane anche se è molto migliorato, a sto punto penso non sia lo zoccolo, ne la valvola visto che von un altra valvola la situazione è sempre la stessa, ho anche cambiato tutte le resistenze sull'anodica e non cambia nulla, non ho toccato solo gli elettrolitici 50+50. Quello che ho notato che andando con il probe sull'uscita di v2b a volte fischia.
Che intendi per ritensionare l'alloggio dei pin?
Che intendi per ritensionare l'alloggio dei pin?
- Kagliostro
- Amministratore

- Messaggi: 9961
- Iscritto il: 03/12/2007, 0:16
- Località: Prov. di Treviso
Re: Ronzio di fondo
Fare in modo che meccanicamente stringano di più i pin della valvola
a volte capita che dei pin non facciano bene contatto non solo per essere lo zoccolo ossidato
ma anche per essere allentati meccanicamente gli alloggiamenti dei pin
K
a volte capita che dei pin non facciano bene contatto non solo per essere lo zoccolo ossidato
ma anche per essere allentati meccanicamente gli alloggiamenti dei pin
K
-
giordydiver
- Diyer Esperto

- Messaggi: 278
- Iscritto il: 02/07/2014, 11:29
Re: Ronzio di fondo
Guarda K penso di aver provato praticamente tutto e niente, continua a fare un casino. Sono passato al controllo con tester di tutti i componenti, ci sono dei condensatori che hanno dei valori trani, il primo cap di disaccoppiamento dovrebbe essere da 2.2n e mi segna 4n, il secondo da 4.7n misura quasi 7. Potrebbe essere colpa loro anche se sono in stadi precedenti?
Non riesco a misurare gli elettrolitici invece, il tester non me li legge anche se in teoria il massimo è 100uf.
Non so piu cosa farci...la settimana prossima provo a fare il cablaggio da zero su quello stadio di gain con tutti i compomenti nuovi magari risolvo
Non riesco a misurare gli elettrolitici invece, il tester non me li legge anche se in teoria il massimo è 100uf.
Non so piu cosa farci...la settimana prossima provo a fare il cablaggio da zero su quello stadio di gain con tutti i compomenti nuovi magari risolvo
-
alexradium
- Diyer Eroe

- Messaggi: 777
- Iscritto il: 07/06/2011, 14:18
Re: Ronzio di fondo
misurare capacità non serve a nulla per problemi di ronzio,ci sono elettrolitici che segnano valori esatti di capacità ma totalmente fuori come ESR,per cui sono da buttare.
Il loop come è fatto?
metti foto e schema comprese le alimentazioni ai vari stadi
Il loop come è fatto?
metti foto e schema comprese le alimentazioni ai vari stadi
