Bassman 5F6A volume basso
Bassman 5F6A volume basso
Salve a tutti, ho terminato di ricablare il mio Bassman migliorando il wiring e cambiando i resistori e qualche condensatore. A parte un ronzio di fondo che credo sia dovuto alle lampade del lab e/o alla presa con interruttore di sicurezza del banco fresa a cui ho collegato il cavo di alimentazione e che comunque spero di risolvere, il volume sia in Normal che in brigh è bassissimo. Cosa devo controllare?
Re: Bassman 5F6A volume basso
Tutto.
Scherzi a parte si parte sempre dalle alimentazioni.
Scherzi a parte si parte sempre dalle alimentazioni.
- ValenteNess
- Neutrino

- Messaggi: 12
- Iscritto il: 29/11/2018, 1:26
- Località: Prov. Livorno
Re: Bassman 5F6A volume basso
Ciao ragazzi,
non sto ad aprire un nuovo post (spero mi scusiate).
Anch'io ho terminato il cabling del 5F6A, ed i rumori che vengono fuori sono ...mostruosi
Mi hanno consigliato di togliere tutte le valvole, e verificare le tensioni "a vuoto"; voi per caso avete uno schema con i Test Point delle tensioni (continue/alternate) da verificare, senza le valvole?
Grazie in anticipo
(fatemi sapere se è meglio aprire un tread nuovo)

non sto ad aprire un nuovo post (spero mi scusiate).
Anch'io ho terminato il cabling del 5F6A, ed i rumori che vengono fuori sono ...mostruosi
Mi hanno consigliato di togliere tutte le valvole, e verificare le tensioni "a vuoto"; voi per caso avete uno schema con i Test Point delle tensioni (continue/alternate) da verificare, senza le valvole?
Grazie in anticipo
(fatemi sapere se è meglio aprire un tread nuovo)
Re: Bassman 5F6A volume basso
Ciao Valente.
Posta lo schema ed il layout che hai seguito.
Può darsi che tu debba invertire i capi del primario del TU.
Posta lo schema ed il layout che hai seguito.
Può darsi che tu debba invertire i capi del primario del TU.
Napoletani si nasce.....
- ValenteNess
- Neutrino

- Messaggi: 12
- Iscritto il: 29/11/2018, 1:26
- Località: Prov. Livorno
Re: Bassman 5F6A volume basso
Grazie Raf71,
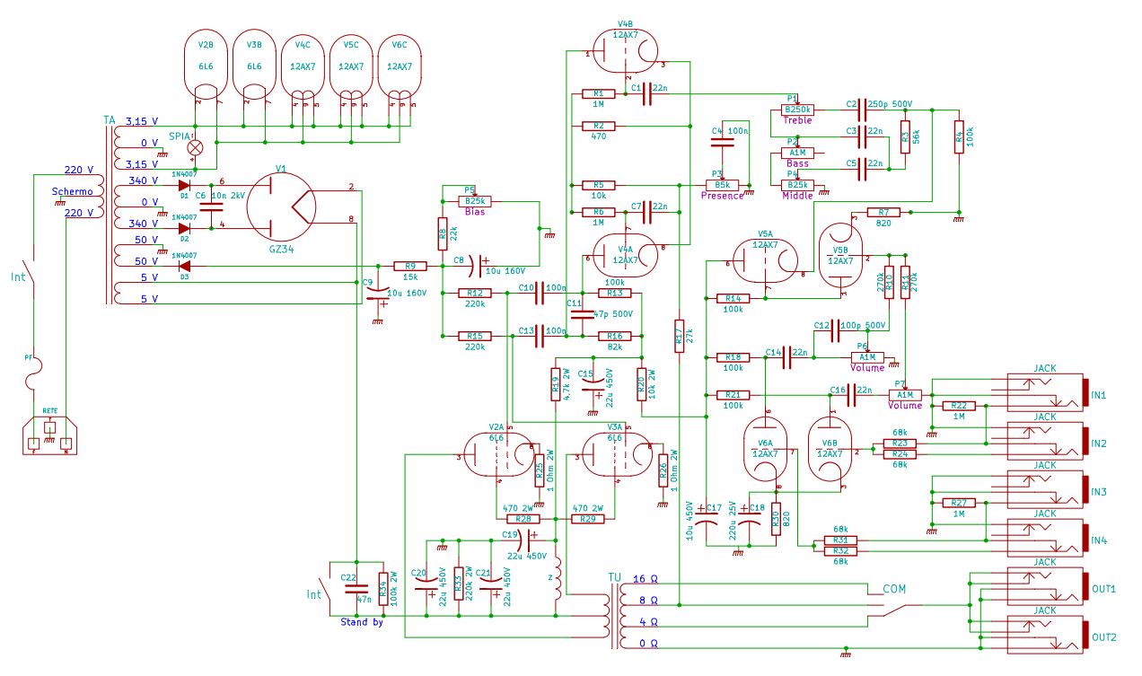
Ti allego schema elettrico e di montaggio che ho seguito; il cablaggio l'ho controllato 2 volte, ed è corretto.
In effetti lo scambio del primario del TU non l'avevo preso in considerazione, dici potrebbe essere quello?
Ti allego schema elettrico e di montaggio che ho seguito; il cablaggio l'ho controllato 2 volte, ed è corretto.
In effetti lo scambio del primario del TU non l'avevo preso in considerazione, dici potrebbe essere quello?
Re: Bassman 5F6A volume basso
Come fate a capirvi con uno schema disegnato in quel modo? Ci sono alcune regole non scritte tipo che gli ingressi sono a sinistra e le uscite a destra. Le alimentazioni se sono positive partono dall'alto e vanno verso il basso. Questo le viola tutte.
Altra cosa nello schema sul trasformatore di alimentazione c'è scritto schermo ed è collegato al primario... spero vivamente che non lo sia perché li è disegnato collegato a terra.
Altra cosa nello schema sul trasformatore di alimentazione c'è scritto schermo ed è collegato al primario... spero vivamente che non lo sia perché li è disegnato collegato a terra.
- ValenteNess
- Neutrino

- Messaggi: 12
- Iscritto il: 29/11/2018, 1:26
- Località: Prov. Livorno
Re: Bassman 5F6A volume basso
Ciao Vicus,
Giusta l'osservazione degli ingressi e delle alimentazioni (anche se ininfluenti, all'atto pratico).
Ma non ho capito cosa intendi per lo schermo del primario: non deve andare "a massa"?
Grazie,
Ciao
Giusta l'osservazione degli ingressi e delle alimentazioni (anche se ininfluenti, all'atto pratico).
Ma non ho capito cosa intendi per lo schermo del primario: non deve andare "a massa"?
Grazie,
Ciao
Re: Bassman 5F6A volume basso
Lo schema è sbagliato in quel punto. Agli occhi di una persona inesperta sembra che il centrale del primario, che di solito viene usato nel caso di alimentazione a 110Volt, sia collegato a massa.
Sicuramente il cavetto "schermo" è collegato al nucleo del trasformatore.
Hai fatto quella prova?
Comunque quoto Vicus in tutto. Quello schema è fatto coi piedi....
Sicuramente il cavetto "schermo" è collegato al nucleo del trasformatore.
Hai fatto quella prova?
Comunque quoto Vicus in tutto. Quello schema è fatto coi piedi....
Napoletani si nasce.....
- ValenteNess
- Neutrino

- Messaggi: 12
- Iscritto il: 29/11/2018, 1:26
- Località: Prov. Livorno
Re: Bassman 5F6A volume basso
Ciao Raf71,
Quindi va lasciato "appeso" il centrale del primario? io l'ho messo a massa/terra.
Stasera torno a fare qualche prova/misura.
Grazie,
ciao
Quindi va lasciato "appeso" il centrale del primario? io l'ho messo a massa/terra.
Stasera torno a fare qualche prova/misura.
Grazie,
ciao
Re: Bassman 5F6A volume basso
E' sicuramente più facile trovare il problema se lo schema è disegnato bene perché non sono solo un mucchio di componenti collegati assieme ma ogni uno ha una funzione. Potrebbe anche essere disegnato male lo schema, io non riesco a capirlo.
Comincia anche a misurare le tensioni sulle valvole, anzi inizia dai filamenti anche se di solito è talmente semplice il collegamento di questi ultimi che non da problemi. Come fare a sapere se sono giuste? Prendi la differenza di potenziale sulla resistenza di anodo, la dividi per il valore della resistenza e hai la corrente. Fai lo stesso con la resistenza di catodo, le correnti devono essere uguali (ingegnieristicamente parlando, non matematicamente). La questione si complica sulla pi e sul catode follower.
Comincia anche a misurare le tensioni sulle valvole, anzi inizia dai filamenti anche se di solito è talmente semplice il collegamento di questi ultimi che non da problemi. Come fare a sapere se sono giuste? Prendi la differenza di potenziale sulla resistenza di anodo, la dividi per il valore della resistenza e hai la corrente. Fai lo stesso con la resistenza di catodo, le correnti devono essere uguali (ingegnieristicamente parlando, non matematicamente). La questione si complica sulla pi e sul catode follower.
- ValenteNess
- Neutrino

- Messaggi: 12
- Iscritto il: 29/11/2018, 1:26
- Località: Prov. Livorno
Re: Bassman 5F6A volume basso
Ciao a tutti,
Bene o male, sono arrivato in fondo! Quei rumori/fischi assordanti erano dovuti al 99% ai fili del primario del TU invertiti! Grazie a chi mi ha suggerito di effettuare quella prova!
L'altro 1% era dovuto al cablaggio, onestamente fatto un pò "con i piedi"
, e spostando/allontanando tra loro un pò di fili, ho risolto tutto.
Per essere la prima auto-costruzione, direi che sono molto soddisfatto!
Vi giro qualche foto della mia "trasformazione" da Frontman 212R a Bassman '59
Bene o male, sono arrivato in fondo! Quei rumori/fischi assordanti erano dovuti al 99% ai fili del primario del TU invertiti! Grazie a chi mi ha suggerito di effettuare quella prova!
L'altro 1% era dovuto al cablaggio, onestamente fatto un pò "con i piedi"
Per essere la prima auto-costruzione, direi che sono molto soddisfatto!
Vi giro qualche foto della mia "trasformazione" da Frontman 212R a Bassman '59
- ValenteNess
- Neutrino

- Messaggi: 12
- Iscritto il: 29/11/2018, 1:26
- Località: Prov. Livorno
