strano crosstalk o interferenza
strano crosstalk o interferenza
Ciao a tutti
Trafficando con il mio ampli, uno "sloclone" 100W jetcity montato su PCB, mi sono accorto que il potenziometro del gain canale clean aveva qualche problemino.
Allora, l'ho cambiato con uno vecchio che avevo, ma che sembrava funzionante (resistenza OK testata col multimeter).
Con il risultato che il gain non funzionava piu per niente, sembrava sempre al massimo ma il suono non era buono, c'era anche uno strano ronzio di sottofondo che prima non c'era. Il canale distorto lui, suonava OK.
Cosi, ho tolto di nuovo il potenziometro clean e adesso non c'é niente. Facciamo un po di troubleshooting.
Con mia grande sorpresa ho scoperto che anche senza potenziometro il canale clean suona lo stesso, piano, ma suona.
Il questi ampli, si sa, c'é un crosstalk tra il canale pulito et il lead ma anche togliendo la valvola V2 (che pilota il lead), nel canale pulito si sente ancora la chitarra, il che é abbastanza assurdo... ma non sono un esperto.
Mi viene quasi da pensare che l'iniziale problema al potenziometro poteva nascondere qualcos'altro, tipo un cap andato, oppure un crosstalk di qualche genere... é possibile che i due triodi di una 12ax7 comunicano ? ho cambiato la valvola V1 ma lo fa ancora.
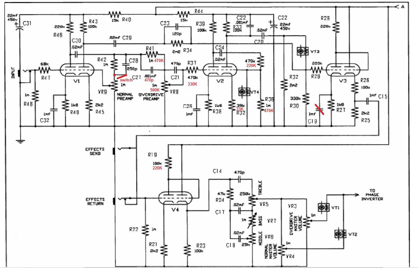
Allego lo schema se qualcuno potrebbe darmi un suggerimento.
Grazie,
Trafficando con il mio ampli, uno "sloclone" 100W jetcity montato su PCB, mi sono accorto que il potenziometro del gain canale clean aveva qualche problemino.
Allora, l'ho cambiato con uno vecchio che avevo, ma che sembrava funzionante (resistenza OK testata col multimeter).
Con il risultato che il gain non funzionava piu per niente, sembrava sempre al massimo ma il suono non era buono, c'era anche uno strano ronzio di sottofondo che prima non c'era. Il canale distorto lui, suonava OK.
Cosi, ho tolto di nuovo il potenziometro clean e adesso non c'é niente. Facciamo un po di troubleshooting.
Con mia grande sorpresa ho scoperto che anche senza potenziometro il canale clean suona lo stesso, piano, ma suona.
Il questi ampli, si sa, c'é un crosstalk tra il canale pulito et il lead ma anche togliendo la valvola V2 (che pilota il lead), nel canale pulito si sente ancora la chitarra, il che é abbastanza assurdo... ma non sono un esperto.
Mi viene quasi da pensare che l'iniziale problema al potenziometro poteva nascondere qualcos'altro, tipo un cap andato, oppure un crosstalk di qualche genere... é possibile che i due triodi di una 12ax7 comunicano ? ho cambiato la valvola V1 ma lo fa ancora.
Allego lo schema se qualcuno potrebbe darmi un suggerimento.
Grazie,
Re: strano crosstalk o interferenza
Ciao.
Hai provato a sostituire la valvola V1 con una nuova ? RImettendo un pot funzionante e testato, ovviamente.
Te lo chiedo perchè sono stato vittima di problemi strani di suono e ho scoperto che era una valvola P.I. la causa.
Con il tempo i problemi sono aumentati e mi ci sono dannato nel trovare le possibili cause sul circuito.
Alla fine era una cosa che davo per scontato andasse bene la colpevole.
Hai provato a sostituire la valvola V1 con una nuova ? RImettendo un pot funzionante e testato, ovviamente.
Te lo chiedo perchè sono stato vittima di problemi strani di suono e ho scoperto che era una valvola P.I. la causa.
Con il tempo i problemi sono aumentati e mi ci sono dannato nel trovare le possibili cause sul circuito.
Alla fine era una cosa che davo per scontato andasse bene la colpevole.
Re: strano crosstalk o interferenza
Tra R40 e R44 ovvero su A c'è un cap verso massa? Con il master a 0 il suono passa? Perché secondo me è più probabile che il circuito del distorto che ha molto guadagno capti un minimo di segale e dato l'alto guadagno questo si sente.
Re: strano crosstalk o interferenza
ciao metto lo il finale
se so leggere lo schema si c'é un cap dopo il A) che va sul centertap del TP e poi a terra
ho swappato la V1 con un altra, non cambia quasi niente.
c'é sicuramente un leak di entrambi i canali, caratteristico del circuito SLO.
ma qui sento il canale clean nello speaker SENZA il suo potenziometro e SENZA la V2
e c'é anche uno strano ronzio (direi un 60cycles) se mi avvicino a un punto della PCB con una matita, magari faccio un video e lo posto.
grazie
GIA
se so leggere lo schema si c'é un cap dopo il A) che va sul centertap del TP e poi a terra
ho swappato la V1 con un altra, non cambia quasi niente.
c'é sicuramente un leak di entrambi i canali, caratteristico del circuito SLO.
ma qui sento il canale clean nello speaker SENZA il suo potenziometro e SENZA la V2
e c'é anche uno strano ronzio (direi un 60cycles) se mi avvicino a un punto della PCB con una matita, magari faccio un video e lo posto.
grazie
GIA
Re: strano crosstalk o interferenza
Da schema a me non sembra che ci sia un cap "tra" R40 e R44. C'è un relativo cap di filtro dopo entrambi.
Ok. io fossi in te proverei ad escludere drasticamente l'avaria di componentistica e contemporaneamente qualche possibile saldatura fredda.
Se l'ampli prima andava cmq bene, non escluderei ( come hai notato tu stesso ) l'avaria di qualche componente.
Data la spesa irrisoria di pochi componenti Prova a sostituire:
C30, C2G ( C29 ?), R42, R41, R34 ed infine R2G (R29 ?), facendo bene attenzione alle piste della pcb dove si collegano le varie ramificazioni. Assicurati che le saldature siano buone. In questo modo dovresti tagliare la testa al toro per delle possibili cause. Non è detto che funzioni, ma facendo in questo modo restringi il cerchio delle ipotetiche problematiche, secondo me.
Prova anche a rimettere un pot di cui sei sicuro per il funzionamento.
Re: strano crosstalk o interferenza
ciao
allora ho controllato i voltaggi (che sono ok) e tutti i component nel signal path, cambiando i piu importanti.
penso che alla fine, la colpa era di un condensatore, in combinazione con un grounding difettoso che mandava un segnale enorme al resto del preamp, da qui il crosstalk. Boh, non ne sono proprio sicuro al 100% ma adesso suona bene !
e ne ho approfittato x cambiare il coupling cap dopo V1a, mettendolo dieci volte piu piccolo (0.002) . Che bbotta sul suono ! adesso posso mettere il gain a manetta e resta ultratight! Forse perdo un po troppi bassi, sul canale clean sopratutto.
avrei quindi una domanda.
é possibile mettere due coupling cap in parallelo in uscita dello stesso triodo ? si fa o no ?
allora ho controllato i voltaggi (che sono ok) e tutti i component nel signal path, cambiando i piu importanti.
penso che alla fine, la colpa era di un condensatore, in combinazione con un grounding difettoso che mandava un segnale enorme al resto del preamp, da qui il crosstalk. Boh, non ne sono proprio sicuro al 100% ma adesso suona bene !
e ne ho approfittato x cambiare il coupling cap dopo V1a, mettendolo dieci volte piu piccolo (0.002) . Che bbotta sul suono ! adesso posso mettere il gain a manetta e resta ultratight! Forse perdo un po troppi bassi, sul canale clean sopratutto.
avrei quindi una domanda.
é possibile mettere due coupling cap in parallelo in uscita dello stesso triodo ? si fa o no ?
Re: strano crosstalk o interferenza
Quale era il condensatore ? Sullo schema.
Non ci vedo nessun problema di sorta. Io lo faccio molte volte. Devi separare le due linee, però.
In pratica da C28 a R41 dovrai tagliare il collegamento. Sul punto dove R41 ha il suo cap in parallelo puoi saldare la linea di circuito che andrà al cap di disaccoppiamento dedicato al canale "overdrive".
Sul clean lascerei il 22nF.

