ho fatto da zero in meno di tre giorni un bellissimo ampli con un finale push-pull di kt66, con una ef86 di pre e una ecc83 come PI.
sorprendentemente alla prima accensione tutto funzionava a meraviglia.. nessun rumore di fondo, a parte un leggerissimo hum di induzione tra ot e pt, ma meno di così mi era impossibile fare.
l'ampli suona veramente da favola.. ma..
a mio parere non ha tantissimo volume, del resto un 35W messo al massimo con una 4x12 dovrebbe buttare giu testa e muri..
invece diciamo non è proprio cosi, di volume ne ha ma a mio parere potrebbe spararne molto di più.
diciamo che eccede, di poco, il mio matchless lightning clone che di fatto è un 15W..
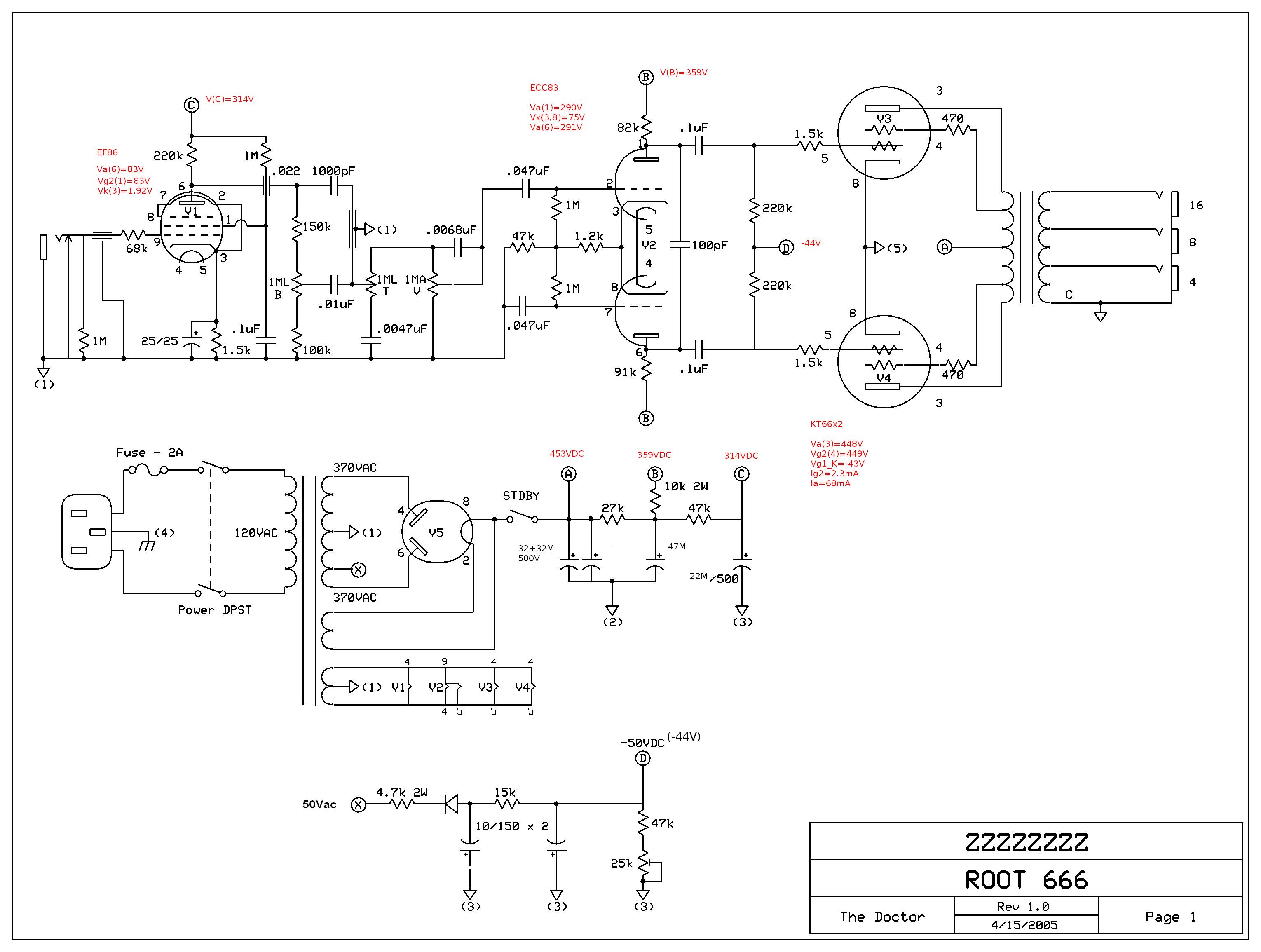
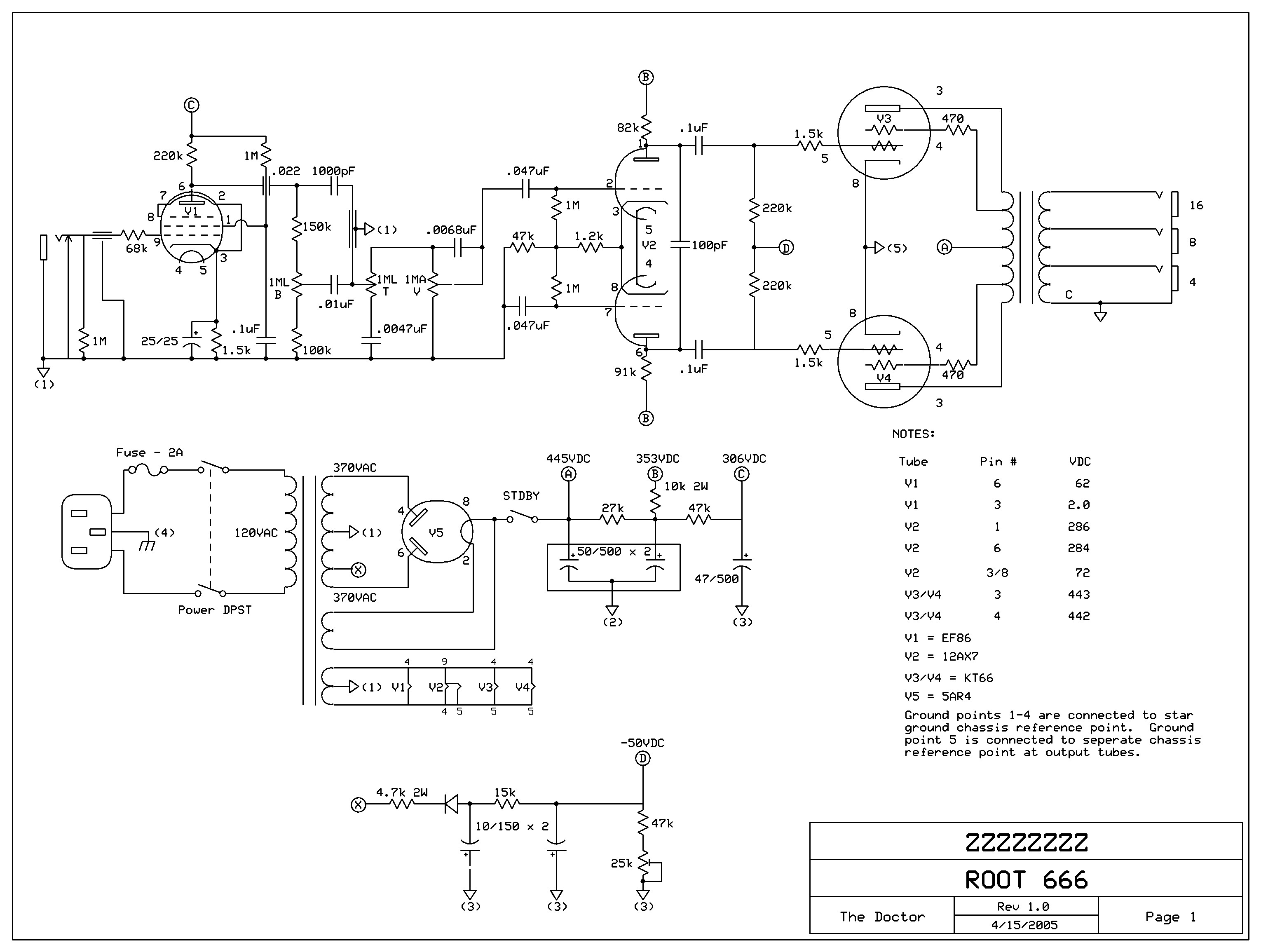
veniamo alle note tecniche:
entrambe le finali presentano questi voltaggi
Va=447V
Vg2=449V
Vg1_Vgk=-43V
ho un pot per la regolazione del bias che devo tenere al minimo valore (-44v) perchè ho una corrente molto alta:
entrambe le finali hanno una Ia di 69mA a -43V.. è molto alto e non riesco ad avere valori inferiori avendo il tap da 50VAC.
ma la cosa ancora più strana è che la Ig2 è di nemmeno 2 mA per ogni finale...
solitamente, a linee generali la corrente di schermo rimane intorno all 1/5 della corrente anodica..
qui ho una corrente anodica spropositata e una di griglia bassissima...
l'ampli originale, dr.z rt66 consiglia una corrente di bias dai 30 ai 35mA.
facendo due conti io ho una dissipazione anodica di 447*0.069=30W per tubo, e cmq il volume di uscita è relativamente molto basso.
vi allego lo schema, datemi una mano please...
edit:
i trafi sono del mitico beppe
TA
0/230v
370/0/50/370v @180mA
3,15/0/3,15v @4A
0/5v @3A
TU 40 Wrms
6600/4-8-16 ohm con presa UL 40%
a cristalli orientati


