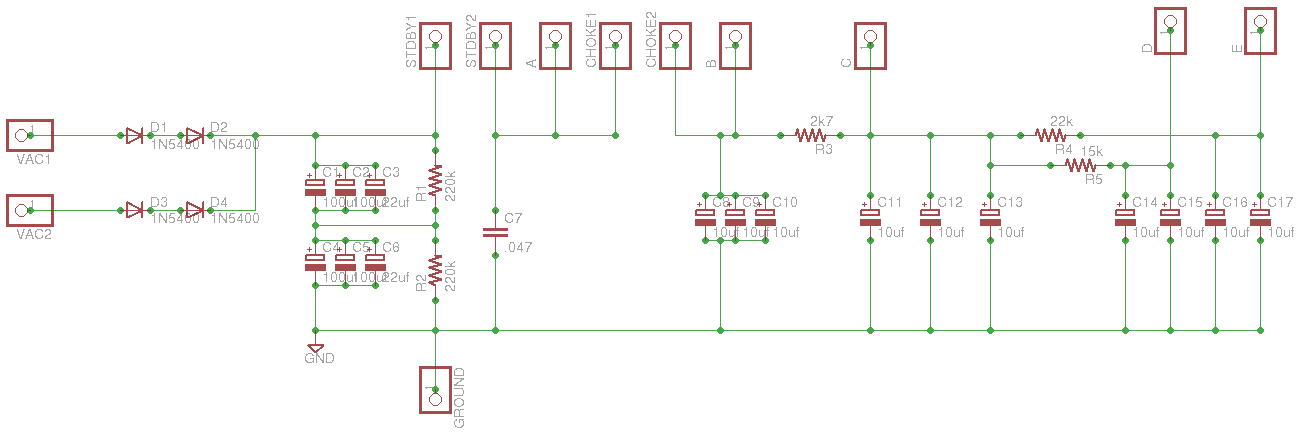
vi allego il circuito che ho realizzato per l'alimentazione dell'alta tensione della mia dual rectifier...
oggi monto, cablo il power supply, e sottolineo, ho montato solo questo, il circuito restante è ancora da collegare!!! quindi, cablo il tutto, accendo, e fin qui tutto bene 510V appena prima dello stdby... un pelo alto... ma nulla di preoccupante... il problema è arrivato al momento di attaccare lo stdby! tempo 4 secondi e una bella resistenza prende fuoco! stiamo parlado di R3 la famosa 2k7 da 2W!
puff! via una... mi dico... sarà stata fallata... la sostituisco e puff! via un'altra... al che mi chiedo... cosa accadrà bypassandola?!
ehehe! bypasso la res e bam! salta un condensatore, senza alcun motivo! le tensioni supportate erano ben superiori ai voltaggi letti... sarà che il condensatore in questione aveva circa 60 anni!? probabile!!!
ora vi pongo 2 domande:
1- può essere che senza carico attaccato(ovvero il circuito che usufruisce dell'alimentazione) ci siano dei problemi nel testare il circuito di alimentazione?!
2- questo circuito è efficiente?! voglio dire, secondo me il filtraggio potrebbe essere molto migliore, ma sarebbe utile e conveniente farlo??
pongo la seconda domanda in quanto punterei a rifare il circuito daccapo, con conseguente ordine su banzai... quindi se dovessi modificare un po di cose vorrei saperlo per tempo!


