FX loop Marshall MA50H
FX loop Marshall MA50H
Buonasera a tutti.
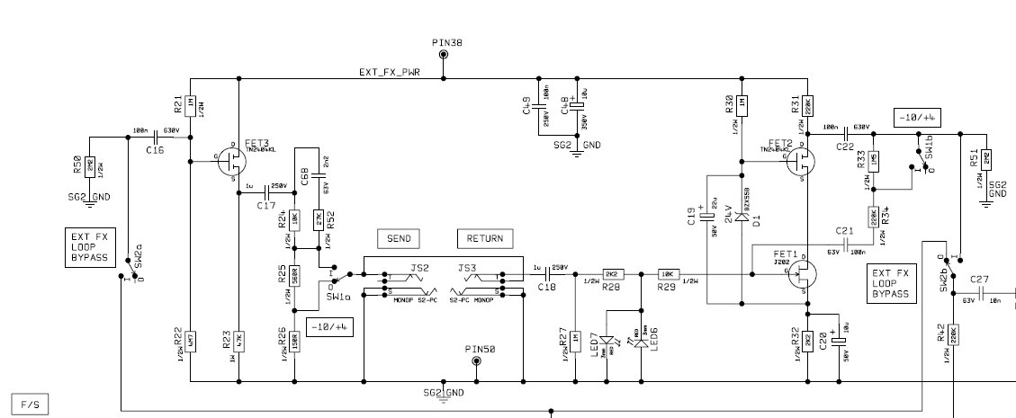
Ragazzi ho un problema con questa testata. Il loop effetti è realizzato con dei mosfet che vanno a 240v di Vds, la sigla è TN2404.
La testata mi è stata portata senza uno di questi mosfet, precisamente manca TR90, che funge da buffer per il send.
Vorrei chiedere a chi è più bravo, se è possibile sostituire questo mosfet con una mezza ecc82 configurata come cathode follower, visto che questi mosfet sono introvabili, a meno di non ordinare qualcosa di equivalente da rs e pagare 1€ la bustina da 5 pezzi e 15€ di spedizione.
Ragazzi ho un problema con questa testata. Il loop effetti è realizzato con dei mosfet che vanno a 240v di Vds, la sigla è TN2404.
La testata mi è stata portata senza uno di questi mosfet, precisamente manca TR90, che funge da buffer per il send.
Vorrei chiedere a chi è più bravo, se è possibile sostituire questo mosfet con una mezza ecc82 configurata come cathode follower, visto che questi mosfet sono introvabili, a meno di non ordinare qualcosa di equivalente da rs e pagare 1€ la bustina da 5 pezzi e 15€ di spedizione.
- Allegati
-
- MA100_MA50 v.3.pdf
- (183 KiB) Scaricato 603 volte
Napoletani si nasce.....
- jimmy_ver2.0
- Diyer Eroe

- Messaggi: 527
- Iscritto il: 16/12/2010, 13:09
- Località: Perugia
Re: FX loop Marshall MA50H
lo puoi fare tranquillamente ma credo che ti vai solo a complicare la vita.
Io andrei da un negozio di elettronica un minimo serio ed ordinerei i componenti, loro ammortizzano le spese di spedizione perchè ricevono pacchi giornalmente, se non sono degli str.. non te le fanno pagare.
Io andrei da un negozio di elettronica un minimo serio ed ordinerei i componenti, loro ammortizzano le spese di spedizione perchè ricevono pacchi giornalmente, se non sono degli str.. non te le fanno pagare.
- Angus Young
- Diyer Eroe

- Messaggi: 764
- Iscritto il: 26/01/2011, 15:45
- Località: Palermo
- Contatta:
Re: FX loop Marshall MA50H
Usa tranquillamente un IRF820, verifica la piedinatura ed eventualmente adattalo. Non complicarti la vita 
Chitarra, jack e un buon ampli valvolare autocostruito. Let There Be Rock!!!
Re: FX loop Marshall MA50H
Con RS le spese di sedizione sono di 7€ più iva.
Re: FX loop Marshall MA50H
Mi inserisco anche io nella discussione perchè ho in mente di creare un FX Loop simile usando appunto gli IRF830...volevo chiedervi però, che livello di segnale arriva in ingresso ad uno stadio di questo tipo e quanto bisogna mandarne ai pedali?
P.S. Con una prova al volo l'IRF al posto del TN2404 monta perfettamente e sembra che anche il comportamento vada (simulato con Spice).
P.S. Con una prova al volo l'IRF al posto del TN2404 monta perfettamente e sembra che anche il comportamento vada (simulato con Spice).
Re: FX loop Marshall MA50H
Grazie a tutti per i suggerimenti. Oggi pomeriggio chiamerò per sapere se l'IRF830 è disponibile. Vi terrò aggiornati.
@ Matrix. Ho verificato che il segnale in ingresso al circuito, sul cond C90, col volume a manetta, si aggira intorno ai 20Vpp.
Saluti a tutti
Raffaele
@ Matrix. Ho verificato che il segnale in ingresso al circuito, sul cond C90, col volume a manetta, si aggira intorno ai 20Vpp.
Saluti a tutti
Raffaele
Napoletani si nasce.....
- jimmy_ver2.0
- Diyer Eroe

- Messaggi: 527
- Iscritto il: 16/12/2010, 13:09
- Località: Perugia
Re: FX loop Marshall MA50H
un anno fa circa ne parlai qui:Matrix_G ha scritto:Mi inserisco anche io nella discussione perchè ho in mente di creare un FX Loop simile usando appunto gli IRF830...volevo chiedervi però, che livello di segnale arriva in ingresso ad uno stadio di questo tipo e quanto bisogna mandarne ai pedali?
P.S. Con una prova al volo l'IRF al posto del TN2404 monta perfettamente e sembra che anche il comportamento vada (simulato con Spice).
http://www.diyitalia.eu/forum/viewtopic ... it=fx+loop
alla fine feci un loop basato sullo ZLFX ma introduceva un notevole rumore di fondo quindi lo tolsi. Non ho trovato ancora un loop fatto a mosfet hi-voltage che merita.
Cmq.. il livello da dare ai pedalini dovrebbe stare sui 300mV RMS.
Se invece hai un sistema a rack che accetta il livello di linea puoi stare più alto.
Maggiori info le trovi qui:
http://en.wikipedia.org/wiki/Line_level
Re: FX loop Marshall MA50H
Si jimmy conosco perfettamente la discussione e praticamente l'ho studiata tutta
, un progetto molto interessante anche se purtroppo, come moltissimi schemi in rete, il progetto ha virato verso i Mosfet a svuotamento che purtroppo sembrano introvabili...comunque ora vedo di mettere mano per fare un Loop il più possibile trasparente 
Re: FX loop Marshall MA50H
Io uso un buffer a bjt ad alta tensione ma solo quando non è disponibile una alimentazione più bassa ma sufficientemente alta.
Non so se dopo C90 ci sia un partitore però 20Vpp sono una enormità e in pratica un send così è inutilizzabile.
Non so se dopo C90 ci sia un partitore però 20Vpp sono una enormità e in pratica un send così è inutilizzabile.
Re: FX loop Marshall MA50H
Dopo C90 c'è il mosfet che funge da buffer, poi c'è un cond da 1u ed un partitore 10k con 1k5 verso massa. Quindi ad occhio, sulla presa send dovrebbero arrivare circa 3Vpp. I 20Vpp li ho visualizzati all'oscilloscopio senza il mosfet, il quale è stato levato da un altra persona che ha tentato di riparare l'ampli. Concordo con Vicus nel dire che 20Vpp sono un pò troppi. Forse ho fatto confusione, chiedo scusa. Stasera rifaccio le misure.
Saluti
Saluti
Napoletani si nasce.....
Re: FX loop Marshall MA50H
20Vpp sono parecchi in effetti, ma non mi suonano cosí strani come livello di segnale in ingresso al loop...per adesso comunque ho fatto un mezzo circuitino trasparentissimo con anche la regolazione del livello di send e return con IRF830 e BF245C, componenti facilmente reperibili ed a basso costo...unico problema é che l'ingresso per ora l'ho testato con una decina di Vrms, per cui mi servirebbe il valore preciso per poterlo dimensionare correttamente
lo schema da cui sono partito é sia quello del MA50H che quello del Marshall 2466 che é in allegato
lo schema da cui sono partito é sia quello del MA50H che quello del Marshall 2466 che é in allegato
Re: FX loop Marshall MA50H
Ragazzi scusatemi, ieri sera non ho avuto un attimo di tempo.....sono stato rapito da una bimba di 4 anni
che non mi ha mollato un secondo.
Napoletani si nasce.....
Re: FX loop Marshall MA50H
Fatte le misure di ingresso all'fx loop.
Preciso che le misure le ho fatte con il cond C90 sollevato, il volume del ch clean a palla.
IN = 2.8 Vpp > 18,5Vpp su C90
IN = 1 Vpp > 8Vpp su C90
IN = 300mVpp > 2.5Vpp su C90
Se volete faccio qualche altra misura...
Preciso che le misure le ho fatte con il cond C90 sollevato, il volume del ch clean a palla.
IN = 2.8 Vpp > 18,5Vpp su C90
IN = 1 Vpp > 8Vpp su C90
IN = 300mVpp > 2.5Vpp su C90
Se volete faccio qualche altra misura...
Napoletani si nasce.....
Re: FX loop Marshall MA50H
RISOLTO
ho montato un irf 830 e tutto ha funzionato al primo colpo.....ci ho suonato il basso ed ho pariato per una mezza oretta.
Veniamo adesso alle misure con tutto montato.
Ingresso ampli 300mVpp 1KHz
Volume clean ore dodici, controlli di toni a palla, presence e resonance a 0. Dopo C90 in ingresso al mosfet ci sono 3,3Vpp.
Angus, Jimmy, Vicus e Matrix, Vi ringrazio tantissimo..
ho montato un irf 830 e tutto ha funzionato al primo colpo.....ci ho suonato il basso ed ho pariato per una mezza oretta.
Veniamo adesso alle misure con tutto montato.
Ingresso ampli 300mVpp 1KHz
Volume clean ore dodici, controlli di toni a palla, presence e resonance a 0. Dopo C90 in ingresso al mosfet ci sono 3,3Vpp.
Angus, Jimmy, Vicus e Matrix, Vi ringrazio tantissimo..
Napoletani si nasce.....
