help regolazione bias JMP 1987
help regolazione bias JMP 1987
Ciao a tutti, sto regolando il bias sulla mia testa 1987 ma ho un problema in quanto nonstante sia a fondo scala con il trimmer non riesco ad andare sopra i 27 mV, anziche i 39 mV che dovrei raggiungere secondo il calcolo ottenuto.
Il trimmer che ho usato è lineare da 50K e la resistenza relativa è da 47k 2W ma ho notato negli schemi che spesso viene usato un trimmer da 22k o 25k... potrebbe essere questo il problema di regolazione?
la tensione sulle finali al pin 5 è : -31,5 mentre la tensione B+ è : 441 V
Ho fatto il calcolo facendo : (25W x 0,7) / 441 = 0,039682
Cosa posso fare per alzare il valore di bias?
Ciao Grazie
Max
Il trimmer che ho usato è lineare da 50K e la resistenza relativa è da 47k 2W ma ho notato negli schemi che spesso viene usato un trimmer da 22k o 25k... potrebbe essere questo il problema di regolazione?
la tensione sulle finali al pin 5 è : -31,5 mentre la tensione B+ è : 441 V
Ho fatto il calcolo facendo : (25W x 0,7) / 441 = 0,039682
Cosa posso fare per alzare il valore di bias?
Ciao Grazie
Max
- Kagliostro
- Amministratore

- Messaggi: 9879
- Iscritto il: 03/12/2007, 0:16
- Località: Prov. di Treviso
Re: help regolazione bias JMP 1987
Quanti volt negativi hai a disposizione nell'alimentatore del bias (prima del pot di regolazione) ?
K
K
-
alexradium
- Diyer Eroe

- Messaggi: 777
- Iscritto il: 07/06/2011, 14:18
Re: help regolazione bias JMP 1987
posta lo schema esatto usato con i valori di tensione e quali valvole usiMaxi ha scritto:Ciao a tutti, sto regolando il bias sulla mia testa 1987 ma ho un problema in quanto nonstante sia a fondo scala con il trimmer non riesco ad andare sopra i 27 mV, anziche i 39 mV che dovrei raggiungere secondo il calcolo ottenuto.
Il trimmer che ho usato è lineare da 50K e la resistenza relativa è da 47k 2W ma ho notato negli schemi che spesso viene usato un trimmer da 22k o 25k... potrebbe essere questo il problema di regolazione?
la tensione sulle finali al pin 5 è : -31,5 mentre la tensione B+ è : 441 V
Ho fatto il calcolo facendo : (25W x 0,7) / 441 = 0,039682
Cosa posso fare per alzare il valore di bias?
Ciao Grazie
Max
Re: help regolazione bias JMP 1987
ciao ragazzi ho ripreso i valori stamani
i valori sono questi :
V1
1 – 153V DC
2 – 0,98 V DC
3 – SIGNAL
4 – 3,1 AC
5 – 3,1 AC
6 – 197 V DC
7 – SIGNAL
8 – 1,82 V DC
9 – 3,1 V AC
V2
1 – 160 V DC
2 – SIGNAL
3 – 1,1 V DC
4 – 3,1 AC
5 – 3,1 AC
6 – 295 V DC
7 – SIGNAL
8 – 167 V DC
9 – 3,1 V AC
V3
1 – 215 V DC
2 – SIGNAL
3 – 24 V DC
4 – 3,1 AC
5 – 3,1 AC
6 – 188 DC
7 – SIGNAL
8 - 24 V DC
9 – 3,1 V AC
V4 e V5
1 - Ground
2 - 3,1 AC
3 - 444 V
4 - 445 V
5 - -31,3
6 - 445 V
7 - 3,1 AC
8 - GROUND
Il valore che mi hai richiesto prima del trimmer è di -37,7 Volt
ho usato il layout metroamp : http://home.comcast.net/~jbjdav26/1987r17.jpg
l'unica differenza con questo layout è che per la rettifica ho usato 4 diodi UF 4007 anzichè il ponte rettificatore.
Il segnale è basso e degradato.
valvole usate pre tungsol 12ax7
valvole usate Finale Svetlana C Logo
grazie aspetto Vs. commenti
Ciao
i valori sono questi :
V1
1 – 153V DC
2 – 0,98 V DC
3 – SIGNAL
4 – 3,1 AC
5 – 3,1 AC
6 – 197 V DC
7 – SIGNAL
8 – 1,82 V DC
9 – 3,1 V AC
V2
1 – 160 V DC
2 – SIGNAL
3 – 1,1 V DC
4 – 3,1 AC
5 – 3,1 AC
6 – 295 V DC
7 – SIGNAL
8 – 167 V DC
9 – 3,1 V AC
V3
1 – 215 V DC
2 – SIGNAL
3 – 24 V DC
4 – 3,1 AC
5 – 3,1 AC
6 – 188 DC
7 – SIGNAL
8 - 24 V DC
9 – 3,1 V AC
V4 e V5
1 - Ground
2 - 3,1 AC
3 - 444 V
4 - 445 V
5 - -31,3
6 - 445 V
7 - 3,1 AC
8 - GROUND
Il valore che mi hai richiesto prima del trimmer è di -37,7 Volt
ho usato il layout metroamp : http://home.comcast.net/~jbjdav26/1987r17.jpg
l'unica differenza con questo layout è che per la rettifica ho usato 4 diodi UF 4007 anzichè il ponte rettificatore.
Il segnale è basso e degradato.
valvole usate pre tungsol 12ax7
valvole usate Finale Svetlana C Logo
grazie aspetto Vs. commenti
Ciao
-
alexradium
- Diyer Eroe

- Messaggi: 777
- Iscritto il: 07/06/2011, 14:18
Re: help regolazione bias JMP 1987
la teoria vuole che a una tensione più positiva corrisponda una corrente più alta,con le EL34 generalmente si arriva sui 35/38V.
per ottenere più corrente dovresti alzare ancora la tensione....
detto questo,non è necessario arrivare a 40 mA,quello è il valore massimo,ci sono molti costruttori di nome che settano a 30 mA e va tutto ok.
comunque a 27mA l'ampli funziona bene,se gia hai dei problemi e si sente basso hai qualche problema in più,ricontrolla tutto,valori,collegamenti etc
vedo che sul pin 4 hai addirittura 1 volt in più del pin 3,e il pin 6 è allo stesso potenziale,quindi non c'è corrente sulla griglia schermo.
dovresti avere 5 volt di meno sul pin 4
ricontrolla i collegamenti di quei componenti,ma con lo schema non col layout.
per ottenere più corrente dovresti alzare ancora la tensione....
detto questo,non è necessario arrivare a 40 mA,quello è il valore massimo,ci sono molti costruttori di nome che settano a 30 mA e va tutto ok.
comunque a 27mA l'ampli funziona bene,se gia hai dei problemi e si sente basso hai qualche problema in più,ricontrolla tutto,valori,collegamenti etc
vedo che sul pin 4 hai addirittura 1 volt in più del pin 3,e il pin 6 è allo stesso potenziale,quindi non c'è corrente sulla griglia schermo.
dovresti avere 5 volt di meno sul pin 4
ricontrolla i collegamenti di quei componenti,ma con lo schema non col layout.
- Kagliostro
- Amministratore

- Messaggi: 9879
- Iscritto il: 03/12/2007, 0:16
- Località: Prov. di Treviso
Re: help regolazione bias JMP 1987
Qui lo schema (c'è anche la versione di Piazza che è molto più leggibile delle altre)
Penso anch'io che non sia tanto un problema di livello del bias, quanto qualche altra cosuccia che non va per il verso giusto (il bias di solito lo si setta per avere le valvole a circa il 70% di corrente rispetto il massimo ammissibile)
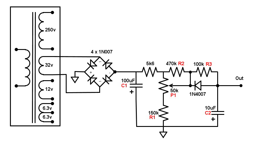
se per caso ti interessasse una versione di alimentatore bias avanzato, c'è questa
non l'ho inventata io è di Merlin, ci sono diversi accorgimenti tecnici in questo circuito che, vista l'esiguità dei componenti aggiuntivi, se si sta costruendo da zero, non vedo perchè non usare
naturalmente dovresti riarrangiarlo perchè l'ho disegnato per un Ibanez dove c'è un avvolgimento bias dedicato
K
Penso anch'io che non sia tanto un problema di livello del bias, quanto qualche altra cosuccia che non va per il verso giusto (il bias di solito lo si setta per avere le valvole a circa il 70% di corrente rispetto il massimo ammissibile)
se per caso ti interessasse una versione di alimentatore bias avanzato, c'è questa
non l'ho inventata io è di Merlin, ci sono diversi accorgimenti tecnici in questo circuito che, vista l'esiguità dei componenti aggiuntivi, se si sta costruendo da zero, non vedo perchè non usare
naturalmente dovresti riarrangiarlo perchè l'ho disegnato per un Ibanez dove c'è un avvolgimento bias dedicato
K
Re: help regolazione bias JMP 1987
eccomi qua di nuovo... scusatemi ma probabilmente la stanchezza ieri mi ha tradito facendomi inserire due valvole del pre male (praticamente non facevano contatto)
Adesso il suono esce bello e potente e la testa, considerando che è fuori dal cabinet, è indubbiamente silenziosa nonostante sia una JMP.
Resta da chiarire il dubbio di queso bias con potenziometro a fondo scala al valore di 27mA.... non che l'ampli suoni mali gracchi o scoppietti, ma mi domando il perchè non riesca a far lavorare le valvole al 70%
Sulla guida Metroamp ho letto che aumentando la resistenza al trimmer (che anche nello schema di Joe Piazza è di 47K) si aumenterebbe un più alto bias voltage e viceversa in caso di decremento... potrebbe essere una prova da fare?
sugli schemi del JCM800: http://www.drtube.nl/schematics/marshall/jcm800pw.gif
viene usato un resistore da 56k e fra parentesi c'è scritto qualcosa relativo a 47k .... possibile 47k for USA?
ciao
Max
Adesso il suono esce bello e potente e la testa, considerando che è fuori dal cabinet, è indubbiamente silenziosa nonostante sia una JMP.
Resta da chiarire il dubbio di queso bias con potenziometro a fondo scala al valore di 27mA.... non che l'ampli suoni mali gracchi o scoppietti, ma mi domando il perchè non riesca a far lavorare le valvole al 70%
Sulla guida Metroamp ho letto che aumentando la resistenza al trimmer (che anche nello schema di Joe Piazza è di 47K) si aumenterebbe un più alto bias voltage e viceversa in caso di decremento... potrebbe essere una prova da fare?
sugli schemi del JCM800: http://www.drtube.nl/schematics/marshall/jcm800pw.gif
viene usato un resistore da 56k e fra parentesi c'è scritto qualcosa relativo a 47k .... possibile 47k for USA?
ciao
Max
Re: help regolazione bias JMP 1987
Per tensione di bias più alta intendi una tensione di polarizzazione più bassa? Cioè, più negativa?
Tieni presente che più la tensione di polarizzazione è bassa (quindi maggiore in valore assoluto), maggiore sarà la corrente di bias.
Che range di tensione di polarizzazione leggi ora?
Tieni presente che più la tensione di polarizzazione è bassa (quindi maggiore in valore assoluto), maggiore sarà la corrente di bias.
Che range di tensione di polarizzazione leggi ora?
Re: help regolazione bias JMP 1987
beh ...non capisco come mai con il potenziometro bias a fine corsa arrivo ad una tensione di 26 / 27 mA anzichè raggiungere un valore più alto tipo di 39mA !robi ha scritto:Per tensione di bias più alta intendi una tensione di polarizzazione più bassa? Cioè, più negativa?
Tieni presente che più la tensione di polarizzazione è bassa (quindi maggiore in valore assoluto), maggiore sarà la corrente di bias.
Che range di tensione di polarizzazione leggi ora?
il valore al pin 5 delle finali è sempre di -31,3 V
- Kagliostro
- Amministratore

- Messaggi: 9879
- Iscritto il: 03/12/2007, 0:16
- Località: Prov. di Treviso
Re: help regolazione bias JMP 1987
Prima hai detto che come tensione grezza di bias (prima della regolazione) hai -37,7 Volt
Hai detto che come tensione grezza di bias (prima della regolazione) hai -37.7 Volt
adesso dici che il valore è sempre -31.3 al pin 5 delle finali
per sempre intendi che ruotando il pot di regolazione la tensione arriva al massimo a -31.3 o che non si muove da quel valore ? a leggerti sembrerebbe tu stia dicendo che se ne sta sempre ferma su quel livello, ma non penso sia così
---
Ricapitolando, prima della regolazione -37.7v
e dopo la regolazione che range di tensione riesci ad avere ruotando il pot, da volt xx a volt xx ?
con il pot al minimo ed al massimo hai variazioni di tensione sulla tensione grezza (i -37.7v) ?
---
potrebbe essere il caso di variare leggermente il valore delle resistenze e del pot, in fin dei conti, quello che fa testo è la corrente che scorre nelle finali, non la tensione necessaria per raggiungerla
quello di mettere negli schemi l'indicazione di una tensione negativa di bias è più un'indicazione orientativa, tanto per avere un punto di partenza e non accendere l'ampli con una sistuazione che potrebbe provocare una corrente sulle finali pericolosa per loro
Ciao
K
il valore al pin 5 delle finali è sempre di -31,3 V
Hai detto che come tensione grezza di bias (prima della regolazione) hai -37.7 Volt
adesso dici che il valore è sempre -31.3 al pin 5 delle finali
per sempre intendi che ruotando il pot di regolazione la tensione arriva al massimo a -31.3 o che non si muove da quel valore ? a leggerti sembrerebbe tu stia dicendo che se ne sta sempre ferma su quel livello, ma non penso sia così
---
Ricapitolando, prima della regolazione -37.7v
e dopo la regolazione che range di tensione riesci ad avere ruotando il pot, da volt xx a volt xx ?
con il pot al minimo ed al massimo hai variazioni di tensione sulla tensione grezza (i -37.7v) ?
---
potrebbe essere il caso di variare leggermente il valore delle resistenze e del pot, in fin dei conti, quello che fa testo è la corrente che scorre nelle finali, non la tensione necessaria per raggiungerla
quello di mettere negli schemi l'indicazione di una tensione negativa di bias è più un'indicazione orientativa, tanto per avere un punto di partenza e non accendere l'ampli con una sistuazione che potrebbe provocare una corrente sulle finali pericolosa per loro
Ciao
K
Re: help regolazione bias JMP 1987
eccomi, alloraho fatto un paio di prove e forse potrei aver trovato la soluzione, ma aspetto Vs. consigli...
Ho provato a sostituire prima il potenziometro del bias con un 22k ma non cambiava praticamente niente, mentre poi diminuendo anche il valore della resistenza da 47k a 39k le cose sembrano essere migliorate.
Al momento ho rilevato questi valori :
V1 V2
Pin 1 - Ground
Pin 2 - 2,9 AC
Pin 3 - 442 DC
Pin 4 - 436 DC
Pin 5 - -29,7
Pin 6 - 436 DC
Pin 7 - 2,9 AC
Pin 8 - Ground
Bias regolato a 33,3 mV con tester
Potebbe andare bene ?
Ciao grazie ancora
Max
Ho provato a sostituire prima il potenziometro del bias con un 22k ma non cambiava praticamente niente, mentre poi diminuendo anche il valore della resistenza da 47k a 39k le cose sembrano essere migliorate.
Al momento ho rilevato questi valori :
V1 V2
Pin 1 - Ground
Pin 2 - 2,9 AC
Pin 3 - 442 DC
Pin 4 - 436 DC
Pin 5 - -29,7
Pin 6 - 436 DC
Pin 7 - 2,9 AC
Pin 8 - Ground
Bias regolato a 33,3 mV con tester
Potebbe andare bene ?
Ciao grazie ancora
Max
- Kagliostro
- Amministratore

- Messaggi: 9879
- Iscritto il: 03/12/2007, 0:16
- Località: Prov. di Treviso
Re: help regolazione bias JMP 1987
Ciao Max
hai fatto un sacco di belle misure ................ ma quanti mA di corrente hai adesso sulle finali ?
K
hai fatto un sacco di belle misure ................ ma quanti mA di corrente hai adesso sulle finali ?
K
Re: help regolazione bias JMP 1987
ti prego di correggermi se sbagliohai fatto un sacco di belle misure ................ ma quanti mA di corrente hai adesso sulle finali ?
Per la misurazione io ho collegato al multimetro il puntale nero allo chassis e il puntale rosso al pin 1-8 della valvola con attaccata la resistenza da 1ohm (2W). Settando il multimetro sulla scala DC mV ho ottenuto il valore 33,3 mV che dovrebbero corrispondere a 33,3 mA o no?
Dimmi dove sbaglio e saro felice!!
- Kagliostro
- Amministratore

- Messaggi: 9879
- Iscritto il: 03/12/2007, 0:16
- Località: Prov. di Treviso
Re: help regolazione bias JMP 1987
Stiamo parlando di un fixed bias, quindi i catodi delle finali normalmente vanno a massa direttamente
tu invece devi collegare tra catodo e massa la resistenza da 1ohm e per la misura
usi il tester in posizione mV connettendo i puntali direttamente alle due estremità della resistenza da 1ohm
(quindi un puntale sarà elettricamente a massa e l'altro sarà elettricamente collegato al catodo della valvola)
se la resistenza da 1ohm è precisa la lettura in mV sarà pari a mA (mV = mA)
per gli ampli da chitarra questo è il metodo più usato, anche se in realtà alla corrente di placca è sommata la corrente di griglia, comunque normalmente non se ne tiene conto
K
tu invece devi collegare tra catodo e massa la resistenza da 1ohm e per la misura
usi il tester in posizione mV connettendo i puntali direttamente alle due estremità della resistenza da 1ohm
(quindi un puntale sarà elettricamente a massa e l'altro sarà elettricamente collegato al catodo della valvola)
se la resistenza da 1ohm è precisa la lettura in mV sarà pari a mA (mV = mA)
per gli ampli da chitarra questo è il metodo più usato, anche se in realtà alla corrente di placca è sommata la corrente di griglia, comunque normalmente non se ne tiene conto
K
Re: help regolazione bias JMP 1987
ECCOMI
ho effettuato la misurazione dopo una mezzoretta con ampli acceso come mi hai descritto sopra
valore ottenuto - 32.3
grazie ancora
Max
ho effettuato la misurazione dopo una mezzoretta con ampli acceso come mi hai descritto sopra
valore ottenuto - 32.3
grazie ancora
Max
