clean su marshall 2203
clean su marshall 2203
voglio creare un clean così sul mio 2203
https://www.youtube.com/watch?v=Smpa9Fog-a4
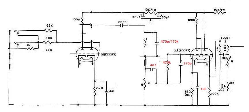
per prima cosa ho provato a suonarlo in low ma non ho un suono bello morbido come questa plexi, ho così provato a mantenere l'imput high e fare il clean/crunch switch (usando un partitore 1m//220p sul segnale e 100k a massa) subito prima del 470k/470p che vanno al gain, e il suono ne guadagna un sacco, ma non è così clean come questa plexi, avete dei consigli da darmi?
ho provato a cambiare il catodo del secondo stadio (10k) con qualcosa tipo 4k7, guadagna calore ma anche gain, e quindi siamo punto da capo.
https://www.youtube.com/watch?v=Smpa9Fog-a4
per prima cosa ho provato a suonarlo in low ma non ho un suono bello morbido come questa plexi, ho così provato a mantenere l'imput high e fare il clean/crunch switch (usando un partitore 1m//220p sul segnale e 100k a massa) subito prima del 470k/470p che vanno al gain, e il suono ne guadagna un sacco, ma non è così clean come questa plexi, avete dei consigli da darmi?
ho provato a cambiare il catodo del secondo stadio (10k) con qualcosa tipo 4k7, guadagna calore ma anche gain, e quindi siamo punto da capo.
Re: clean su marshall 2203
Togli il secondo triodo dal segnale, quando vuoi il clean.
Non sarebbe male aggiungere anche bassi sul primo stadio.
Non sarebbe male aggiungere anche bassi sul primo stadio.
Re: clean su marshall 2203
Ciao!
La 2203 è originale o DIY?
Perchè io ho una 2204 e sull'ingresso low ho il pulito più bello di tutti i miei amplificatori...
La 2203 è originale o DIY?
Perchè io ho una 2204 e sull'ingresso low ho il pulito più bello di tutti i miei amplificatori...
- mastrococco
- Garzone di Roger Mayer
- Messaggi: 1361
- Iscritto il: 16/01/2012, 14:13
- Località: Cesena
Re: clean su marshall 2203
Ciao, quello che posti però non mi è sembrato proprio pulitissimo, si sente che tende a crunchare leggermente...
Quoto Mlessio e confermo che un buon clean lo ottieni con l'ingresso low settato a alto gain. A basso gain resta più secco.
Buona anche la soluzione di escludere il secondo stadio partendo dall'ingresso high ma ottieni un clean molto brillante e secondo me come minimo devi mettere un 47 uf in bypass al catodo.
Personalmente ho fatto qualche esperimento, trovi i risultati qui assieme ai consigli di Robi:
http://www.diyitalia.eu/forum/viewtopic.php?f=22&t=9469
Verso la fine trovi lo schema che sto realizzando con le varie opzioni scelte.
Quoto Mlessio e confermo che un buon clean lo ottieni con l'ingresso low settato a alto gain. A basso gain resta più secco.
Buona anche la soluzione di escludere il secondo stadio partendo dall'ingresso high ma ottieni un clean molto brillante e secondo me come minimo devi mettere un 47 uf in bypass al catodo.
Personalmente ho fatto qualche esperimento, trovi i risultati qui assieme ai consigli di Robi:
http://www.diyitalia.eu/forum/viewtopic.php?f=22&t=9469
Verso la fine trovi lo schema che sto realizzando con le varie opzioni scelte.
Re: clean su marshall 2203
Bastano 22u, ma in serie mettici un trimmer da 10k per vedere quanto far intervenire quel cap sul pulito.mastrococco ha scritto:secondo me come minimo devi mettere un 47 uf in bypass al catodo
Re: clean su marshall 2203
ho fatto un po di prove; questo è il risultato, la chitarra è na prs con tipo 14k di uscita, la pasta è bellissima, solo vorrei che non crunchasse a tipo 2 di volume, ma restasse limpida fino ad almeno 5
- Allegati
-
- prova clean.mp3
- (441.46 KiB) Scaricato 192 volte
Re: clean su marshall 2203
Si, ma che prove hai fatto?
Re: clean su marshall 2203
ho tolto il secondo triodo (quello da 10k),
ho provato così e il suono risultava troppo secco, o meglio privo di bassi, ho provato a limitare gli alti togliendo il treble cap da 470p dal filtro 470k/470p prima del master volume, e non mi piaceva il suono, così lo ho rimesso e ho installato un cap da 1uF in parallelo al catodo del secondo stadio (820ohm)poi ho provato a variare il bright cap. dopo un pò di prove ho trovato in 4n7 il valore che mi piaceva, per limitare il "gain" ho provato a tagliare frequenze dal primo cap di disaccoppiamento portandolo da 22nF a 2n2, con qualche piccolo miglioramento,
domani con calma mi procuro il trimmer e faccio la prova con il 22uF e provo anche con la strato,
ho provato così e il suono risultava troppo secco, o meglio privo di bassi, ho provato a limitare gli alti togliendo il treble cap da 470p dal filtro 470k/470p prima del master volume, e non mi piaceva il suono, così lo ho rimesso e ho installato un cap da 1uF in parallelo al catodo del secondo stadio (820ohm)poi ho provato a variare il bright cap. dopo un pò di prove ho trovato in 4n7 il valore che mi piaceva, per limitare il "gain" ho provato a tagliare frequenze dal primo cap di disaccoppiamento portandolo da 22nF a 2n2, con qualche piccolo miglioramento,
domani con calma mi procuro il trimmer e faccio la prova con il 22uF e provo anche con la strato,
Re: clean su marshall 2203
ah, io pensavo volessi avere ENTRAMBI i canali.
Re: clean su marshall 2203
infatti sarà una 2 canali: cambio le polarizzazioni delle valvole, e i pot con degli opto, così non boppa,
uso 1 master e un gain per il clean e 1 master e un gain per il crunch 2203, il mio obbiettivo adesso è cercare di mantenere la pasta sonora che ho trovato ma limitare il gain che con la PRS manda il distorsione il pulito, pensavo di sostituire il primo treble peaker 470k/470p, con un partitore 1M//120(o270p) con 100k che va a massa
uso 1 master e un gain per il clean e 1 master e un gain per il crunch 2203, il mio obbiettivo adesso è cercare di mantenere la pasta sonora che ho trovato ma limitare il gain che con la PRS manda il distorsione il pulito, pensavo di sostituire il primo treble peaker 470k/470p, con un partitore 1M//120(o270p) con 100k che va a massa
Re: clean su marshall 2203
Più semplice è l'ampli, meglio suona.
Prova la soluzione che ti avevamo proposto senza commutare polarizzazioni e troppi tagli in frequenza.
Prova la soluzione che ti avevamo proposto senza commutare polarizzazioni e troppi tagli in frequenza.
Re: clean su marshall 2203
la pasta del clean c'è, solo che con la PRS anche a 1 di gain non ho un segnale clean, ma già distorce un pelo, a questo punto, visto che ho una valvola in più, mi conviene fare un clean da 0, con le specs dell'alembic o del twin, oppure conviene pensare a un partitore per ridurre in segnale?
Re: clean su marshall 2203
Dipende dal suono che cerchi.
Sono completamente diversi!
Sono completamente diversi!
Re: clean su marshall 2203
ciao robi! scusami ma ho la connessione che va a colpi, come riferimento cosa potrei tenere come suoni?
-gain -tone stack -gain > direi il twin
e per gain -gain - CF- tone stack? hai degli esempi?
-gain -tone stack -gain > direi il twin
e per gain -gain - CF- tone stack? hai degli esempi?
Re: clean su marshall 2203
Restando in casa fender, direi twin e bassman.
Valuta anche il tre stadi di gain più cf e ts à la soldano.
Valuta anche il tre stadi di gain più cf e ts à la soldano.