Loop fx valvolare, parere progetto
Re: Loop fx valvolare, parere progetto
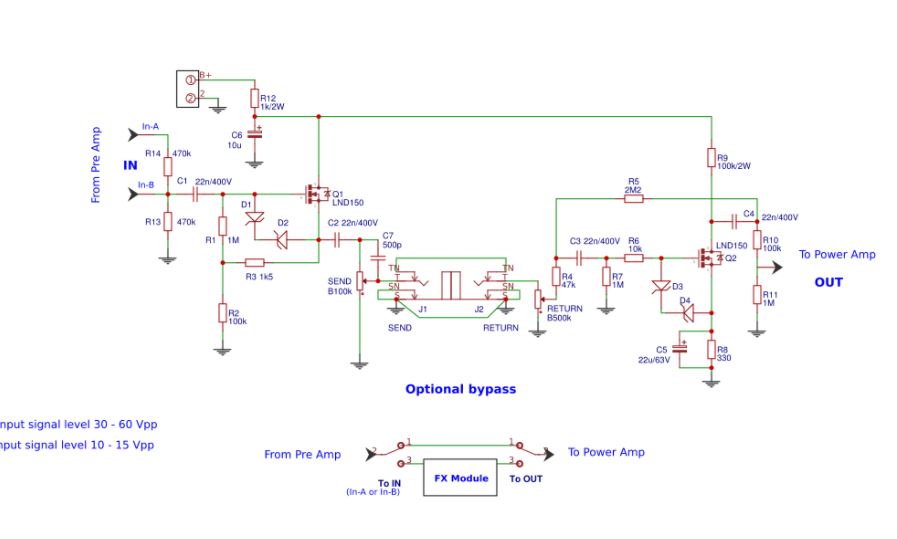
Se devi pilotare un carico basso con un buon segnale, il primo lnd150 sarebbe da sostituire con qualche erede del 820. Inoltre farei partitore prima del peimo mosfet. Vedo se trovo qualcosa.
Re: Loop fx valvolare, parere progetto
come progetti fx loop a stato solido ho trovato questi...
Re: Loop fx valvolare, parere progetto
Ciao,
vuoi copiare un progetto già pronto o preferiresti provare a farne uno tuo per capire come ottimizzarlo?
vuoi copiare un progetto già pronto o preferiresti provare a farne uno tuo per capire come ottimizzarlo?


