Clean channel per ax84 SEL
Clean channel per ax84 SEL
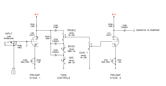
Ho trovato lo schema (sempre su ax84.com) di un semplicissimo pre che sembra suonare molto tweed, come piace a me il clean. Il problema e' che lo vorrei "impiantare" sul gia' funzionante SEL, che ha soltanto un canale hi-gain, molto bello ma poco versatile.
Abbastanza semplice di per se. Ma qual'e' il mio problema? Non avendo mai progettato nulla, e non avendo le basi per farlo, ma tanta voglia, vorrei capire come poter sfruttare il cathode follower gia' presente per pilotare il tonestack gia' esistente (sempre che mi convenga), soprattutto perche' mi scoccia dover forare di nuovo lo chassis.
Altra domandina, utile nel caso convenga un tonestack separato per i due canali:
perche' in questo semplice pre il tonestack e' posto fra il secondo triodo e il primo triodo? Potrei, volendo, metterlo dopo i due triodi lasciando solo il pot di gain fra i due stadi? Che benefici/svantaggi comporterebbe tutto cio'?
Abbastanza semplice di per se. Ma qual'e' il mio problema? Non avendo mai progettato nulla, e non avendo le basi per farlo, ma tanta voglia, vorrei capire come poter sfruttare il cathode follower gia' presente per pilotare il tonestack gia' esistente (sempre che mi convenga), soprattutto perche' mi scoccia dover forare di nuovo lo chassis.
Altra domandina, utile nel caso convenga un tonestack separato per i due canali:
perche' in questo semplice pre il tonestack e' posto fra il secondo triodo e il primo triodo? Potrei, volendo, metterlo dopo i due triodi lasciando solo il pot di gain fra i due stadi? Che benefici/svantaggi comporterebbe tutto cio'?
- Allegati
-
- AX84_Simple_Preamp_Schematic.pdf
- (111.53 KiB) Scaricato 273 volte
Live another day, climb a little higher, find another reason to stay...
Re:Clean channel per ax84 SEL
Il clean storico fender ha il tonestack fra i primi due stadi di gain. Questo per far clippare il secondo stadio il più tardi possibile. Se metti un pot fra i primi due stadi e l'eq dopo, ottieni un pulito alla plexi. Bello, splendido, ma diverso.
Adoro le donne con un passato, e gli uomini con un futuro.
Re:Clean channel per ax84 SEL
Giusto per darti un cenno storico di confronto:
- tonestack tra i due stadi: fender, mesa boogie
- tonestack dopo i due stadi: marshall
Ciao!

- tonestack tra i due stadi: fender, mesa boogie
- tonestack dopo i due stadi: marshall
Ciao!
Re:Clean channel per ax84 SEL
Grande Zanna, mi hai fatto venire in mente questo:
http://www.harmony-central.com/Guitar/g ... ution.html
http://www.harmony-central.com/Guitar/g ... ution.html
Adoro le donne con un passato, e gli uomini con un futuro.
Re:Clean channel per ax84 SEL
Dunque direi che e' circa quello che cerco.
Purtroppo si e' presentato il primo problema: il canale non funziona!
Il cablaggio e' stato fatto esattamente seguendo lo schema, ma la tentazione di guardare il layout dello chassis e' stata troppo forte (anche perche' gli schemi non li so leggere alla perfezione
).
Ho subito trovato delle incongruenze: la griglia di V1b (pin 2) nel layout non e' collegata a nulla, mentre nello schema (ovviamente!
) e' collegata al pot del gain del canale.
Potreste darmi una mano a cercare se ce ne sono altre? Io non riesco a trovarne...Eppure devono essercene, visto che non funge...
Purtroppo si e' presentato il primo problema: il canale non funziona!
Il cablaggio e' stato fatto esattamente seguendo lo schema, ma la tentazione di guardare il layout dello chassis e' stata troppo forte (anche perche' gli schemi non li so leggere alla perfezione
Ho subito trovato delle incongruenze: la griglia di V1b (pin 2) nel layout non e' collegata a nulla, mentre nello schema (ovviamente!
Potreste darmi una mano a cercare se ce ne sono altre? Io non riesco a trovarne...Eppure devono essercene, visto che non funge...
Live another day, climb a little higher, find another reason to stay...
Re:Clean channel per ax84 SEL
Dimenticati quel layout. È TUTTO SBAGLIATO.
Prendi un layout ceriatone.
Prendi un layout ceriatone.
Adoro le donne con un passato, e gli uomini con un futuro.
Re:Clean channel per ax84 SEL
Infatti me ne sono accorto che e' tutto sbagliato :D
Cerchero' un bel preamp stile fender da ceriatone...
Comunque lo schema potrebbe fungere? Perche' mi piacerebbe rimanere coerente con cio' che sto facendo e utilizzare lo schema di ax84, e visto che il lead suona molto bene presumo anche questo...
Cerchero' un bel preamp stile fender da ceriatone...
Comunque lo schema potrebbe fungere? Perche' mi piacerebbe rimanere coerente con cio' che sto facendo e utilizzare lo schema di ax84, e visto che il lead suona molto bene presumo anche questo...
Ultima modifica di Hades il 03/12/2008, 13:48, modificato 1 volta in totale.
Live another day, climb a little higher, find another reason to stay...
Re:Clean channel per ax84 SEL
Lo schema è giusto, ma il master volume in questo caso non ti serve. Usi il volume che hai dopo l'eq. L'ampli lavora molto meglio così!
Adoro le donne con un passato, e gli uomini con un futuro.
Re:Clean channel per ax84 SEL
Si infatti il volume dopo il secondo stadio sarebbe il master volume del finale, probabilmente e' stato messo per mantenere un punto di aggancio con lo/gli schemi del finale di potenza...
Comunque mi sono rifatto il layout dallo schema e B+ andava a far contatto nel punto sbagliato, ovvero DOPO la res da 100k invece che prima... Sistemata questa cosa, cablato il tonestack nella solita maniera di ax84 e il canale pulito va che e' una favola! Molto bello e cristallino, anche con gli humbucker... Il problema e' che alzando il gain al massimo a 2/3 della corsa comincia a venirmi fuori un crunchettino, che crunch non e' ma e' un bel suono caldo da blues. Io vorrei farlo rimanere cristallino fino quasi alla fine. Ora come ora entrambi gli stadi hanno 100k all'anodo e 1,5k al catodo... Che valori potrei utilizzare?
Comunque mi sono rifatto il layout dallo schema e B+ andava a far contatto nel punto sbagliato, ovvero DOPO la res da 100k invece che prima... Sistemata questa cosa, cablato il tonestack nella solita maniera di ax84 e il canale pulito va che e' una favola! Molto bello e cristallino, anche con gli humbucker... Il problema e' che alzando il gain al massimo a 2/3 della corsa comincia a venirmi fuori un crunchettino, che crunch non e' ma e' un bel suono caldo da blues. Io vorrei farlo rimanere cristallino fino quasi alla fine. Ora come ora entrambi gli stadi hanno 100k all'anodo e 1,5k al catodo... Che valori potrei utilizzare?
Live another day, climb a little higher, find another reason to stay...
Re:Clean channel per ax84 SEL
Quei due valori sono IL clean. Il bluesy crunch proviene dal finale se hai volumi già sostenuti, o dalla bassa tensione del pre se c'è già a volumi bassi (quanto hai sulle due 100k?).
Tieni contro che non è un Twin Reverb, fa cosa può!
Tieni contro che non è un Twin Reverb, fa cosa può!
Adoro le donne con un passato, e gli uomini con un futuro.
Re:Clean channel per ax84 SEL
Dunque sulle due 100k ho circa 330VDC, il tester non e' precisissimo, e' uno di quelli da 5€
... Forse pero' sono un po' pochi per il clean, anche perche' la SLO e diversi Fender (che io sappia) hanno circa un centinaio di volt in piu', e li' il clean e' abbastanza clean
. Correggimi se sbaglio 
Live another day, climb a little higher, find another reason to stay...
Re:Clean channel per ax84 SEL
La Slo sui primi stadi ha poi 20-30V in più, e fender non lavora oltre. Il problema è che il finale satura (che poi non è un problema). 
Adoro le donne con un passato, e gli uomini con un futuro.
Re:Clean channel per ax84 SEL
No, ti garantisco che il finale non satura, perche' tengo il volume a 1
. Il clipping deriva in gran parte dal pre, che oltretutto ha un volume massimo piu' alto del lead. Se faccio saturare il finale ottengo un gran bel crunch, a la JCM800 circa, pero' piu' cristallino... Il pulito stile fender lo ha praticamente solo col volume del pre massimo a ore 10-11, dopo comincia a clippare, ma immagino anche che sia normalissimo...
Live another day, climb a little higher, find another reason to stay...
Re:Clean channel per ax84 SEL
Hai uno schema completo dell'ampli? Da cosa ho capito ti serve un partitore sul volume del pre (e mettere il master solo sul lead), ma vorrei capire meglio lo schema complessivo
Adoro le donne con un passato, e gli uomini con un futuro.
Re:Clean channel per ax84 SEL
Ho fatto talmente tante modifiche a quell'ampli che oramai non ha quasi nulla come da progetto
Inoltre il master sul clean mi serve, altrimenti non riesco a livellare i due canali come volume... Comunque se conosci una buona soluzione per poter mantenere pulito il pulito anche a volumi discreti ben venga 
Questo e' lo schema del power supply, finale e preamp hi-gain. Ho aggiunto in seguito il canale clean prendendo l'alimentazione da C4 e eliminando C4 e R3 dal layout del clean (ovviamente perche' gia' presenti) e lasciato solo C5, e ho optato per una equalizzazione separata dei canali per una maggiore flessibilità. Poi ho aggiunto un LoopFX seriale bypassabile sfruttando i due triodi di una ulteriore 12ax7. Queste sono le modifiche piu' importanti.
Come minori modifiche ho cambiato sul catodo del primo stadio (V4B nello schema) la res portandola da 2.2 a 1.8 e il cap in parallelo portandolo da 0.68uF a 1uF (come sulla Slo), aggiunto un bright switch con un cond da 120pF su entrambi i canali.

Questo e' lo schema del power supply, finale e preamp hi-gain. Ho aggiunto in seguito il canale clean prendendo l'alimentazione da C4 e eliminando C4 e R3 dal layout del clean (ovviamente perche' gia' presenti) e lasciato solo C5, e ho optato per una equalizzazione separata dei canali per una maggiore flessibilità. Poi ho aggiunto un LoopFX seriale bypassabile sfruttando i due triodi di una ulteriore 12ax7. Queste sono le modifiche piu' importanti.
Come minori modifiche ho cambiato sul catodo del primo stadio (V4B nello schema) la res portandola da 2.2 a 1.8 e il cap in parallelo portandolo da 0.68uF a 1uF (come sulla Slo), aggiunto un bright switch con un cond da 120pF su entrambi i canali.
Ultima modifica di Hades il 05/12/2008, 12:14, modificato 1 volta in totale.
Live another day, climb a little higher, find another reason to stay...


