Più pepe per un VOX AC15
-
Matrix The Warrior
- Elettrone Impazzito

- Messaggi: 42
- Iscritto il: 26/05/2006, 15:34
Più pepe per un VOX AC15
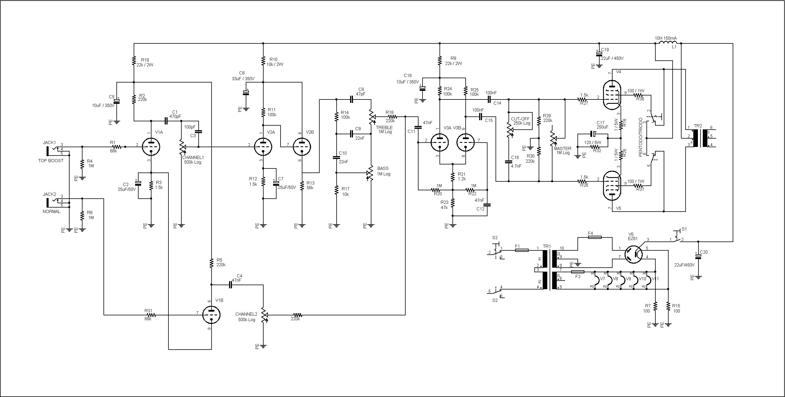
Raga, terminata la costruzione del mio ampli, un AC15 con il pre dell'AC30 Top Boost dopo varie prove ecc, ho notato che non distorce cm vorrei.....premetto che tutte le prove le ho fatte con il master molto basso (può essere qst il problema?????
) mentre tenevo il gain del pre praticamente al massimo.....qll che manca è una bella distorsione definita ed avvolgente....consigli???? qualche modifica allo schema oppure un booster da mettere prima???? In allegato metto lo schema (scusate l'orrendo disegno
)
Re:Più pepe per un VOX AC15
Già lo schema è un due stadi più CF, ci vorrebbe un master tipo larmar, poi tagli ancora i mediobassi di brutto dopo il primo stadio, fa fatica a saturare!
Aumenta di un ordine di grandezza il primo Co e lavora sul bright cap sul volume. Pensa al MVPPI, ti aiuterà molto.
Aumenta di un ordine di grandezza il primo Co e lavora sul bright cap sul volume. Pensa al MVPPI, ti aiuterà molto.
Adoro le donne con un passato, e gli uomini con un futuro.
-
Matrix The Warrior
- Elettrone Impazzito

- Messaggi: 42
- Iscritto il: 26/05/2006, 15:34
Re:Più pepe per un VOX AC15
Quale condensatore dovrei cambiare???? Il MVPPI l'ho visto dalla Rich od, dovrebbe essere qll con il pot doppio, si potrebbe provare....cmq ho notato che i due controlli di gain interaggiscono con il master molto alto...cioè suonando su un canale, con il master molto alto, il controllo gain dell'altro canale da contributo sul tono

- Giaime
- Diyer Aiutante

- Messaggi: 80
- Iscritto il: 04/04/2008, 11:47
- Località: Martellago (VE)
- Contatta:
Re:Più pepe per un VOX AC15
Appunto, ecco una parte del problema. Gli ampli a tubi vanno tirati per il collo, specialmente questi da pochi watt...Matrix The Warrior ha scritto: premetto che tutte le prove le ho fatte con il master molto basso (può essere qst il problema?????![]()
) mentre tenevo il gain del pre praticamente al massimo
[b][url=http://giaime.altervista.org/]http://giaime.altervista.org/[/url]
[url=http://www.myspace.com/pollorockfestival]http://www.myspace.com/pollorockfestival[/url]
[url=http://www.myspace.com/moewy]http://www.myspace.com/moewy[/url]
[/b]
[url=http://www.myspace.com/pollorockfestival]http://www.myspace.com/pollorockfestival[/url]
[url=http://www.myspace.com/moewy]http://www.myspace.com/moewy[/url]
[/b]
Re:Più pepe per un VOX AC15
Giaime, verissimo. Per quello consiglio un MVPPI tipo LarMar in questi casi. La saturazione di finale fatta saturando il PI.
Mat, quel pre è fatto per interagire ad alto volume. Il layout è studiato per suonare così. È parte della sua magia.
Porta C14 e C15 a 22n, usa la LarMar e togli il master fatto così che modifica anche la banda passante.
Mat, quel pre è fatto per interagire ad alto volume. Il layout è studiato per suonare così. È parte della sua magia.
Porta C14 e C15 a 22n, usa la LarMar e togli il master fatto così che modifica anche la banda passante.
Adoro le donne con un passato, e gli uomini con un futuro.
- guitarman89
- Diyer Eroe

- Messaggi: 518
- Iscritto il: 02/10/2006, 16:50
- Località: Carpineto Romano
Re:Più pepe per un VOX AC15
pensa che May dei queen che usava gli AC30 ci suonava nei stadi, però li aveva tirati a manetta per ottenere quei suoni!
ki ha il coraggio d vivere è il padrone del mondo
Re:Più pepe per un VOX AC15
Brian li suona e li tira ancora negli stadi. Ma non potrebbe fare altrimenti, sono modificati apposta sempre a cannone.
Operazione che noi comuni mortali non possiamo fare, per questo dobbiamo trovare espedienti per far suonare bene gli ampli a volumi accettabili.
Operazione che noi comuni mortali non possiamo fare, per questo dobbiamo trovare espedienti per far suonare bene gli ampli a volumi accettabili.
Adoro le donne con un passato, e gli uomini con un futuro.
Re:Più pepe per un VOX AC15
Prova a guardare la soluzione del tiny terror, che di fatto è un AC15oide fatto per distorcere di più (e c'è il PPIMV già bello e pronto) 



[align=center][url=http://www.diyitalia.eu/forum/index.php?action=search][img]http://www.diyitalia.eu/forum/Themes/igoh114/images/italian/search.gif[/img][/url] [img]http://img523.imageshack.us/img523/1523/senzatitolo1hj2.gif[/img][/align]
Re:Più pepe per un VOX AC15
Limitatamente al finale, troppo basso il carico del PI ed alti i cap di disaccoppiamento a mio gusto.
Riguardo il pre, è proprio un'altra cosa, ma immagino ti riferissi al solo finale.
Prima prova che farei è installare un semplicissimo LarMar MVPPI lasciando tutto il resto così.
Poi vai ad agire sulla preequalizzazione per dare più spinta.
Riguardo il pre, è proprio un'altra cosa, ma immagino ti riferissi al solo finale.
Prima prova che farei è installare un semplicissimo LarMar MVPPI lasciando tutto il resto così.
Poi vai ad agire sulla preequalizzazione per dare più spinta.
Adoro le donne con un passato, e gli uomini con un futuro.
-
Matrix The Warrior
- Elettrone Impazzito

- Messaggi: 42
- Iscritto il: 26/05/2006, 15:34
Re:Più pepe per un VOX AC15
Grazie millle
In effetti immeginavo fosse proprio il volume del finale, appena posso farò la modifica LarMar con il doppio pot....comunque in riferimento allo schema ed al problema del canale non utilizzato che interferisce nel suono, l'inghippo risiede secondo me nel punto di entrata del canale normal dopo il controllo toni.........così com'è messo funzione sia da partitore il pot del volume del canale normal sia da filtro per la banda passante
.........come posso fare per immettere i due canali in modo che non si disturbino tra loro?????
In effetti immeginavo fosse proprio il volume del finale, appena posso farò la modifica LarMar con il doppio pot....comunque in riferimento allo schema ed al problema del canale non utilizzato che interferisce nel suono, l'inghippo risiede secondo me nel punto di entrata del canale normal dopo il controllo toni.........così com'è messo funzione sia da partitore il pot del volume del canale normal sia da filtro per la banda passante Re:Più pepe per un VOX AC15
Questa potrebbe essere una soluzione interessante (tra l'altro già così circuitalmente somiglia abbastanza ai tuoi due canali)

[align=center][url=http://www.diyitalia.eu/forum/index.php?action=search][img]http://www.diyitalia.eu/forum/Themes/igoh114/images/italian/search.gif[/img][/url] [img]http://img523.imageshack.us/img523/1523/senzatitolo1hj2.gif[/img][/align]
Re:Più pepe per un VOX AC15
no, è proprio lui infatti. Un 18wattoide con un canale col tonestack completo quantomeno 
[align=center][url=http://www.diyitalia.eu/forum/index.php?action=search][img]http://www.diyitalia.eu/forum/Themes/igoh114/images/italian/search.gif[/img][/url] [img]http://img523.imageshack.us/img523/1523/senzatitolo1hj2.gif[/img][/align]
Re:Più pepe per un VOX AC15
..perchè filtro per la banda passante?
Adoro le donne con un passato, e gli uomini con un futuro.

