Sostieni il forum con una donazione! Il tuo contributo ci aiuterà a rimanere online!
Immagine

Selettore 100W/50W sul Triamp

...per cercare o proporre modifiche agli amplificatori
Rispondi
raffy84
Diyer
Diyer
Messaggi: 127
Iscritto il: 29/10/2006, 16:23

Selettore 100W/50W sul Triamp

Messaggio da raffy84 » 02/06/2010, 13:32

Ragazzi vorrei aggiungere alla mia testata un selettore che dimezza il wattaggio 100W/50W,

la testata in questione è la Triamp MK1, la MK2 questo selettore lo porta di serie!

come potrei agire?
Ultima modifica di Anonymous il 02/06/2010, 22:22, modificato 1 volta in totale.

raffy84
Diyer
Diyer
Messaggi: 127
Iscritto il: 29/10/2006, 16:23

Re:Selettore 100W/50W sul Triamp

Messaggio da raffy84 » 02/06/2010, 20:31

così come suggerito in un precedente topic: dovrei eliminare le due valvole laterali e visto che io ho una cassa da 8ohm, prendere l'uscita di 4ohm della testata e andare nella cassa da 8ohm! giusto?

adesso però visto che vorrei mettere un selettore che rende possibile il passaggio da 50 a 100 a piacimento come mi consigliate intervenire?

Avatar utente
fr3d
Diyer Eroe
Diyer Eroe
Messaggi: 582
Iscritto il: 05/12/2006, 22:49

Re:Selettore 100W/50W sul Triamp

Messaggio da fr3d » 02/06/2010, 21:22

metti uno switch che scollega i catodi di una coppia di valvole (ovviamente occhio a prendere effettivamente una coppia e non due valvole sullo stesso ramo del primario). Volendo puoi sfruttare lo stesso selettore per aggiustare di conseguenza anche le impedenze del secondario
[align=center][url=http://www.diyitalia.eu/forum/index.php?action=search][img]http://www.diyitalia.eu/forum/Themes/igoh114/images/italian/search.gif[/img][/url]  [img]http://img523.imageshack.us/img523/1523/senzatitolo1hj2.gif[/img][/align]

raffy84
Diyer
Diyer
Messaggi: 127
Iscritto il: 29/10/2006, 16:23

Re:Selettore 100W/50W sul Triamp

Messaggio da raffy84 » 02/06/2010, 21:44

ciao fr3d !  :salu:

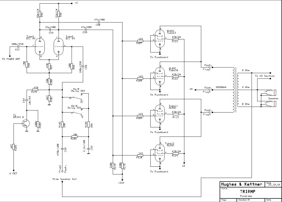
ho allegato lo schema dell'ampli.... mi daresti una mano a vedere con certezza come fare il wiring del selettore?
non vorrei fare cavolate!
Allegati
finale triamp.JPG
finale triamp2.JPG
Ultima modifica di Anonymous il 02/06/2010, 22:21, modificato 1 volta in totale.

Avatar utente
robi
Amministratore
Amministratore
Messaggi: 9738
Iscritto il: 17/12/2006, 13:57
Località: Alba

Re:Selettore 100W/50W sul Triamp

Messaggio da robi » 03/06/2010, 9:53

Ciao, metti uno switch doppio fra tube10 e tube11 (pin 1 e 8) e massa.
Adoro le donne con un passato, e gli uomini con un futuro.

raffy84
Diyer
Diyer
Messaggi: 127
Iscritto il: 29/10/2006, 16:23

Re:Selettore 100W/50W sul Triamp

Messaggio da raffy84 » 03/06/2010, 11:10

ciao robi!  :beer:

mi dici se il wiring che ho disegnato è giusto o sono fuori strada?

e per aggiustare l'impedenza (suggerimento di fr3d) come mi consigliate di fare? 
Allegati
mod triamp....JPG
Ultima modifica di Anonymous il 03/06/2010, 11:12, modificato 1 volta in totale.

Avatar utente
fr3d
Diyer Eroe
Diyer Eroe
Messaggi: 582
Iscritto il: 05/12/2006, 22:49

Re:Selettore 100W/50W sul Triamp

Messaggio da fr3d » 03/06/2010, 16:49

puoi anche usare un polo solo per fare il tutto (connettendo insieme i due catodi).
Per l'impedenza, riguardando lo schema, temo non si possa fare nei termini in cui speravo: se ora ti trovi solo uscite da 4 ohm non puoi fare in modo che rimangano tali dopo il cambio di impedenza perchè non esiste un tap "da 2 ohm" sul secondario. Potresti invece avere sempre una uscita da 8 ohm, collegata in modalità 100W al tap da 8 ohm, e in modalità 50W a quello da 4 ohm.
Un'ultima considerazione: quando effettui il cambio di impedenza, il NFB (negative feedback, il cavo che torna dal secondario del TU verso la phase inverter segnato "from speaker out") si "sposta", il che potrebbe portare a qualche (probabilmente piccolo) cambio di voicing del finale, quindi potresti fare in modo che si adatti "da solo" anche questo cavo (stesse considerazioni fatte per la cassa)
edit:aggiunta immagine chiarificatrice =D
Allegati
1.jpg
Ultima modifica di fr3d il 03/06/2010, 17:06, modificato 1 volta in totale.
[align=center][url=http://www.diyitalia.eu/forum/index.php?action=search][img]http://www.diyitalia.eu/forum/Themes/igoh114/images/italian/search.gif[/img][/url]  [img]http://img523.imageshack.us/img523/1523/senzatitolo1hj2.gif[/img][/align]

raffy84
Diyer
Diyer
Messaggi: 127
Iscritto il: 29/10/2006, 16:23

Re:Selettore 100W/50W sul Triamp

Messaggio da raffy84 » 03/06/2010, 18:23

cmq la testata ha di suo per i 100w queste possibilita:
1x4ohm
2x8ohm

oppure

1x8omh
2x16omh
1x16omh
Ultima modifica di Anonymous il 04/06/2010, 10:52, modificato 1 volta in totale.

raffy84
Diyer
Diyer
Messaggi: 127
Iscritto il: 29/10/2006, 16:23

Re:Selettore 100W/50W sul Triamp

Messaggio da raffy84 » 04/06/2010, 10:51

fr3d ha scritto: Potresti invece avere sempre una uscita da 8 ohm, collegata in modalità 100W al tap da 8 ohm, e in modalità 50W a quello da 4 ohm.
scusa ma questo risultato ce l'ho se non muovo nulla riguardo l'impedenza! cioè se stacco le sole 2 valvole centrali, avro per i 100w gli 8ohm sull'uscita 8ohm, e per i 50w gli 8ohm sull'uscita 4ohm, i 16 sull'uscita 8ohm e i 32 su quella 16 ohm! giusto?  :hummm_1:

scusa ma non ho capito cosa mi consigli di fare per avere le stesse impedenze anche in modalità 50w!  red_face

Avatar utente
fr3d
Diyer Eroe
Diyer Eroe
Messaggi: 582
Iscritto il: 05/12/2006, 22:49

Re:Selettore 100W/50W sul Triamp

Messaggio da fr3d » 04/06/2010, 17:40

antefatto: ho trovato solo in seguito le uscite da 8 ohm, che sono su un'altra pagina dello schema, quidi pensavo che ci fossero solo quelle da 4...  :mart: ...quella da 16 tuttora non la trovo

Passando alla spiegazione: per avere le stesse impedenze in modalità 50W devi spostare i fili che di jack di uscita vanno al secondario del TU. Poichè non hai un avvolgimento da 2 ohm sul suddetto secondario, il giochetto è escluso per i 4 ohm. Semplicemente, ad un polo dello switch colleghi i catodi delle finali come da schemi precedenti mentre all'altro (o gli altri) polo/i colleghi i fili che vengono dal secondario in modo da commutarli opportunamente a seconda della modalità. Al jack da 8 ohm andrà il secondario da 8 ohm in modalità 100W o quello da 4 in modalità 50W. Analogamente se hai un uscita da 16 ohm.
Non è una cosa "necessaria" è solo che, operando il cambio con uno switch non hai il riscontro visivo delle valvole mancanti e potrebbe essere facile infilare il jack nell'usicta sbagliata (o spostare inavvertitamente lo switch)

Riguardo a questa parte:
fr3d ha scritto: Un'ultima considerazione: quando effettui il cambio di impedenza, il NFB (negative feedback, il cavo che torna dal secondario del TU verso la phase inverter segnato "from speaker out") si "sposta", il che potrebbe portare a qualche (probabilmente piccolo) cambio di voicing del finale, quindi potresti fare in modo che si adatti "da solo" anche questo cavo (stesse considerazioni fatte per la cassa)
...dimenticatela! :mart: la circuiteria attaccata al secondario del TU va lasciata così... ho scritto senza rifletterci red_face
[align=center][url=http://www.diyitalia.eu/forum/index.php?action=search][img]http://www.diyitalia.eu/forum/Themes/igoh114/images/italian/search.gif[/img][/url]  [img]http://img523.imageshack.us/img523/1523/senzatitolo1hj2.gif[/img][/align]

raffy84
Diyer
Diyer
Messaggi: 127
Iscritto il: 29/10/2006, 16:23

Re:Selettore 100W/50W sul Triamp

Messaggio da raffy84 » 04/06/2010, 23:10

spero solo che per fare il cambio di impedenza non devo tagliare nessuna pista!!! :wacho:

però secondo me il tuo schema è sbagliato... non dovrei mettere gli 8ohm lato inferiore e i 4 ohm lato superiore dello switch? (P.S. che swith mi conviene prendere? uno tipo levetta va bene? accorgimenti particolari?)

N.B.... quando metto il pin 8 a massa.. posso prendere la massa ovunque.. o devo avere qualche accorgimento particolare?

ho alleato le uscite che ha l'ampli!
Allegati
SP_A0774.jpg
Ultima modifica di Anonymous il 04/06/2010, 23:28, modificato 1 volta in totale.

Avatar utente
fr3d
Diyer Eroe
Diyer Eroe
Messaggi: 582
Iscritto il: 05/12/2006, 22:49

Re:Selettore 100W/50W sul Triamp

Messaggio da fr3d » 05/06/2010, 11:01

Quando lo switch chiude verso la posizione superiore collega i catodi della coppia "selezionabile" a massa e quindi la "accende" (modalità 100W). Parallelamente, nella stessa posizione, l'altra sezione di switch fa in modo che la tua uscita da 8 ohm sia collegata al secondario da 8 ohm del TU, come da schema originale. Viceversa, in posizione 50W, l'uscita da 8 ohm sarà collegata al secondario da 4 ohm (l'unica uscita ad adattarsi automaticamente sarà quindi quella da 8 ohm)
Ti ho allegato uno schema riveduto e corretto nei termini del mio post precedente. I segni rossi sono i tagli, le piste blu i fili da aggiungere.
raffy84 ha scritto: spero solo che per fare il cambio di impedenza non devo tagliare nessuna pista!!! :wacho:
qualche taglio devi farlo per forza, più che altro per scollegare i catodi della coppia da spegnere. Per l'adattamento di impedenza in se stesso è necessario solo un altro taglio (vedi schema).
Lo switch va bene di qualunque tipo a patto che resista ad alte correnti dato che un lato lo si usa per farci passare quel che esce dal TU. Quelli che si usano per accensione/stanby e simili dovrebbero andare (qualcosa tipo 250V/16A). La stessa cosa vale per i cavi.
raffy84 ha scritto: N.B.... quando metto il pin 8 a massa.. posso prendere la massa ovunque.. o devo avere qualche accorgimento particolare?
Non penso, ma metterli a massa nello stesso punto in cui vi erano collegati prima della mod non dovrebbe fare male.
Allegati
hughesandkettnertriamp-6 copy.jpg
[align=center][url=http://www.diyitalia.eu/forum/index.php?action=search][img]http://www.diyitalia.eu/forum/Themes/igoh114/images/italian/search.gif[/img][/url]  [img]http://img523.imageshack.us/img523/1523/senzatitolo1hj2.gif[/img][/align]

raffy84
Diyer
Diyer
Messaggi: 127
Iscritto il: 29/10/2006, 16:23

Re:Selettore 100W/50W sul Triamp

Messaggio da raffy84 » 05/06/2010, 11:23

:numb1:

mamma mia precisissimo!  :cool1:

:yrock: :yrock: :yrock:


adesso non mi resta che smanettare... ti tengo aggiornato!

P.S.
riassumendo, con questa mod:
- con i 100w ho tutte le uscite con gli ohm invariati

- con i 50w avrò gli 8 sull'uscita da 8, e basta! i 4 e i 16 ohm si staccano! giusto? :ops:

Avatar utente
fr3d
Diyer Eroe
Diyer Eroe
Messaggi: 582
Iscritto il: 05/12/2006, 22:49

Re:Selettore 100W/50W sul Triamp

Messaggio da fr3d » 05/06/2010, 11:41

raffy84 ha scritto: riassumendo, con questa mod:
- con i 100w ho tutte le uscite con gli ohm invariati

- con i 50w avrò gli 8 sull'uscita da 8, e basta! i 4 e i 16 ohm si staccano! giusto? :ops:
in modalità 50W i 4 ohm diventano 8 anche loro (non ho trovato una soluzione migliore... staccarli comunque non sarebbe il massimo... io lo accenderei un ampli vedendo che c'è effettivamente un cavo attaccato, e piuttosto che nessun carico sul secondario tanto vale averne uno minore). i 16 sono un astuto artifizio pubblicitario della H&K  :face_green: (sono collegati sempre agli 8, se attacchi un carico maggiore, entro certi limiti, non succede nulla... cala il volume al massimo)
[align=center][url=http://www.diyitalia.eu/forum/index.php?action=search][img]http://www.diyitalia.eu/forum/Themes/igoh114/images/italian/search.gif[/img][/url]  [img]http://img523.imageshack.us/img523/1523/senzatitolo1hj2.gif[/img][/align]

raffy84
Diyer
Diyer
Messaggi: 127
Iscritto il: 29/10/2006, 16:23

Re:Selettore 100W/50W sul Triamp

Messaggio da raffy84 » 05/06/2010, 13:53

quindi se in modalità attuale 100w senza mod, prendo l'uscita da 4ohm e la collego alla mia 4x12 (che ha 2 ingressi 1x8ohm oppure 2x4ohm)..
non farei alcun danno al finale.. ma godrei solo di un leggero calo di volume?

se fosse così, collegherei in modo stabile la testata alla cassa dall'uscita 4ohm, che una volta fatta la sola modifica delle valvole avrei dall'uscita dei 4ohm: 100w 4ohm / 50 w 8ohm! giusto?
Ultima modifica di Anonymous il 05/06/2010, 19:18, modificato 1 volta in totale.

Rispondi