Sostieni il forum con una donazione! Il tuo contributo ci aiuterà a rimanere online!
Immagine

Mods per Tiny Terror

...per cercare o proporre modifiche agli amplificatori
Avatar utente
jimmy_ver2.0
Diyer Eroe
Diyer Eroe
Messaggi: 527
Iscritto il: 16/12/2010, 13:09
Località: Perugia

Mods per Tiny Terror

Messaggio da jimmy_ver2.0 » 07/05/2013, 21:00

Salve ragazzuoli,

è già pieno il forum di thread sulla Terrore (metà per colpa mia :face_green: ) solo che ho deciso di aprirne uno nuovo perchè i precedenti sono troppo pieni di ogni sorta di roba..
Insomma ho costruito un clone della tiny, funziona, poi l'ho modificato ed adesso vorrei modeficarlo di nuovo, vi spiego:
il suono è troppo ovattato, non che voglia raggiungere i livelli di un fender, ma qui stiamo lontani anche dal suono marshall.
Il punto è trovare una brillantezza che funzioni degnamente con qualsiasi regolazione di gain.

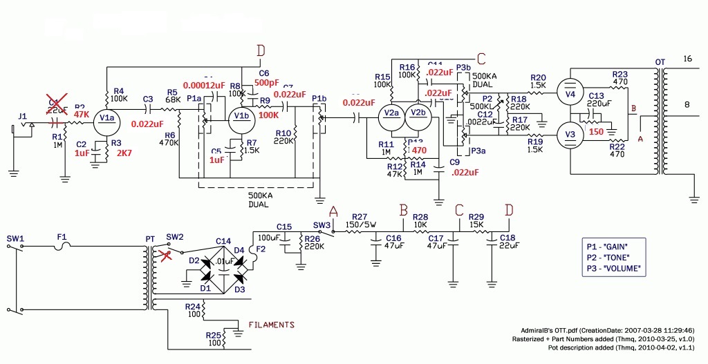
Allego lo schema che uso, i valori in rosso sono quelli che differiscono dallo schema originale, inoltre il mio TA ha un secondario da 240Vac invece che 250Vac come l'originale.
Ho anche un tap da 260Vac che però non vorrei usare, l'ho già fatto in passato e mi sembra che l'ampli scalda troppo.

P.S. ho visto in rete una mod (British glory) per la TT che la fa suonare come un JMP2203, roba da non credere.. sono italiani pure..
Allegati
TT_Jimmy.jpg

Avatar utente
Kagliostro
Amministratore
Amministratore
Messaggi: 9949
Iscritto il: 03/12/2007, 0:16
Località: Prov. di Treviso

Re: Mods per Tiny Terror

Messaggio da Kagliostro » 07/05/2013, 22:25

20v di differenza non possono essere un problema, a meno che tu non sia già al limite

ma che finali usa l'amp ?

K

Avatar utente
robi
Amministratore
Amministratore
Messaggi: 9738
Iscritto il: 17/12/2006, 13:57
Località: Alba

Re: Mods per Tiny Terror

Messaggio da robi » 07/05/2013, 23:06

jimmy_ver2.0 ha scritto:P.S. ho visto in rete una mod (British glory) per la TT che la fa suonare come un JMP2203, roba da non credere.. sono italiani pure..
Io la sento suonare totalmente diversa, ed a naso hanno semplicemente messo un 2k7//680nF sul primo catodo.

Avatar utente
jimmy_ver2.0
Diyer Eroe
Diyer Eroe
Messaggi: 527
Iscritto il: 16/12/2010, 13:09
Località: Perugia

Re: Mods per Tiny Terror

Messaggio da jimmy_ver2.0 » 08/05/2013, 0:36

kagliostro ha scritto:20v di differenza non possono essere un problema, a meno che tu non sia già al limite

ma che finali usa l'amp ?

K
EL84 JJ, in effetti sulla carta non èun problema, ma preferisco tenere a bada l'anodica. Le valvole ringrazieranno ;-)

Avatar utente
jimmy_ver2.0
Diyer Eroe
Diyer Eroe
Messaggi: 527
Iscritto il: 16/12/2010, 13:09
Località: Perugia

Re: Mods per Tiny Terror

Messaggio da jimmy_ver2.0 » 08/05/2013, 0:40

@Robi, adesso metto 2K7//0.680n sul primo catodo e poi vediamo.

Comunque se vuoi prestarmi le tue orecchie te ne sarò grato :face_green:

In ogni caso ci sono altri punti su cui agire per renderlo più brillante?

Luc
Diyer Aiutante
Diyer Aiutante
Messaggi: 87
Iscritto il: 14/01/2011, 14:07

Re: Mods per Tiny Terror

Messaggio da Luc » 08/05/2013, 16:25

Prova ad abbassare il condensatore di bypass dell'anodo di V1b oppure rimuovilo. Per rendere il circuito più simile ad un marshall sostituisci il condensatore e la resistenza di catodo di v1b con un 820//680n vedi anche il bright channel di una plexi per farti un idea.

Avatar utente
jimmy_ver2.0
Diyer Eroe
Diyer Eroe
Messaggi: 527
Iscritto il: 16/12/2010, 13:09
Località: Perugia

Re: Mods per Tiny Terror

Messaggio da jimmy_ver2.0 » 08/05/2013, 20:54

Allora..
Ho messo sul primo stadio 100K, 2K7//1u.
Non ho ritenuto che 0.68u fosse fondamentale, già così sembra un Marshall, i medioalti sono schizzati e i bassi si sono definiti.
Oltre il mio discutibile orecchio, ciò è confermato dai grafici che si ottengono col LoadLinePlotter di Robi, la differenza grossa la fa la polarizzazione, il valore del condensatore è meno influente.
Insomma sembra quello che volevo.. ora devo solo rodarlo su vari ambienti (aperto, sala prove..) per vedere come reagisce.

Del resto la teoria insegna, il primo stadio è il più importante!

Avatar utente
robi
Amministratore
Amministratore
Messaggi: 9738
Iscritto il: 17/12/2006, 13:57
Località: Alba

Re: Mods per Tiny Terror

Messaggio da robi » 08/05/2013, 22:00

Bravo che hai usato quei grafici!

tommymariotti
Elettrone Impazzito
Elettrone Impazzito
Messaggi: 42
Iscritto il: 09/07/2012, 23:55

Re: Mods per Tiny Terror

Messaggio da tommymariotti » 29/05/2013, 7:17

Ciao,
riusciresti ad allegare il file che hai allegato a inizio post con la mod finita? riesci ad allegare un file audio?

dove posso trovare altre mod per il tiny terror?

Avatar utente
jimmy_ver2.0
Diyer Eroe
Diyer Eroe
Messaggi: 527
Iscritto il: 16/12/2010, 13:09
Località: Perugia

Re: Mods per Tiny Terror

Messaggio da jimmy_ver2.0 » 29/05/2013, 9:36

questa è la mia testata allo stato attuale.

Per i clip audio, spero di riuscire a farli, ma ci vorrà del tempo libero (che non ho quasi mai).

Infine un consiglio: non andare alla ricerca spasmodica di mod.
Dietro ad ogni mod ci deve essere un'esigenza dettata dall'orecchio, capisci quale suono vuoi e magari ti si da una mano ad arrivarci.

Tu hai una TT originale?
Allegati
TT_Jimmy.jpg

tommymariotti
Elettrone Impazzito
Elettrone Impazzito
Messaggi: 42
Iscritto il: 09/07/2012, 23:55

Re: Mods per Tiny Terror

Messaggio da tommymariotti » 29/05/2013, 19:03

no ho intenzione di costruirmi un clone e stavo raccogliendo tutte le informazioni possibili sul tiny

Avatar utente
jimmy_ver2.0
Diyer Eroe
Diyer Eroe
Messaggi: 527
Iscritto il: 16/12/2010, 13:09
Località: Perugia

Re: Mods per Tiny Terror

Messaggio da jimmy_ver2.0 » 25/07/2013, 18:36

Riprendo questo thread perchè c'è già postato lo schema del mio ampli allo stato attuale.

Veniamo al dunque: sento che l'ampli ingolfa parecchio sulle basse se boostato con un MXR dist+.
Il suono che ottengo è slabbrato, col PU al manico della strato è insuonabile sulle corde basse. Con l'humbucker al ponte non è male ma i palm mute proprio non suonano come dovrebbero.

Col tempo, rispetto alla Tiny originale, ho fatto sempre delle modifiche per renderlo più definito sulle basse e più presente sulle medio-alte, ma sembra che dovrò ancora cambiare qualcosa.

Devo dire che non mi hanno mai convinto quei partitori davanti ai due pot del gain..

Avatar utente
robi
Amministratore
Amministratore
Messaggi: 9738
Iscritto il: 17/12/2006, 13:57
Località: Alba

Re: Mods per Tiny Terror

Messaggio da robi » 25/07/2013, 20:12

Abbassa C3 e C7, ti aiuta a farlo suonare meno ingolfato.

Avatar utente
jimmy_ver2.0
Diyer Eroe
Diyer Eroe
Messaggi: 527
Iscritto il: 16/12/2010, 13:09
Località: Perugia

Re: Mods per Tiny Terror

Messaggio da jimmy_ver2.0 » 26/07/2013, 9:15

Grazie Robi, infatti in passato ho avuto valori minori, li rimetterò.

Tuttavia resto perplesso circa quei partitori prima dei pot del gain, non li trovo spesso negli schemi e suppongo che servano a fornire alle valvole un livello di segnale ben definito. Qualcuno ha maggiori info?

Avatar utente
robi
Amministratore
Amministratore
Messaggi: 9738
Iscritto il: 17/12/2006, 13:57
Località: Alba

Re: Mods per Tiny Terror

Messaggio da robi » 26/07/2013, 19:58

Vai a definire al tempo stesso:
- il partitore di segnale;
- l'impedenza di uscita dello stadio precedente;
- il guadagno dello stadio precedente (abbassando il carico).

Rispondi