Sono alle prese con il mio amplificatore valvolare per chitarra H&K con 2 valvole finali EL34 e 2 ecc83.
L'amplificatore funziona bene ma il controllo dei bassi è praticamente inesistente!
Interpellata la casa madre. Dicono che essendo di produzione quasi artigianale potrebbe essere che siano state fatte all'ultimo momento modifiche per adattare il suono a quello
che contraddistingue il loro marchio e quindi senza badare a tante piccolezze, in fondo
chi compra il loro prodotto lo fa perchè cerca quel suono.
Insomma da come ho potuto capire, ne sono a conoscenza ma ciccia... l'ampificatore va bene così. Comunque dopo le mie insistenze mi hanno inviato lo schema.
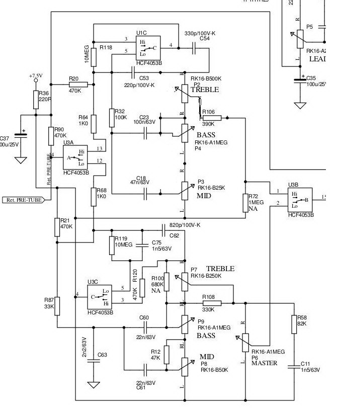
Nella sezione in alto ( canale pulito senza distorsione) ci sono le resistenze R91 e R10 che sono disegnate ma poi sono state eliminate (NA= not assembled riporta lo schema)
Vorrei provare a fare 2 modifiche ( schema 2) :
Eliminare R99
scollegare la R106 e collegare il trimmer all'inverso.
Al momento vorrei provare con il canale lead ( tone stack parte superiore) e magari
passare al secondo canale distorto.
Potrebbe funzionare ?
Grazie a tutti per l'attenzione
Schema originale:
modificato:
EDIT: Se postate un'immagine linkata di grandi dimensioni, usate la funzione rmg invece di img o, meglio ancora, allegatela al post come .jpg (il formato .gif, possibilmente evitatelo, non viene ridimensionata correttamente nel forum)
K


