Sostieni il forum con una donazione! Il tuo contributo ci aiuterà a rimanere online!
Immagine

Utilizzo del choke

...per cercare o proporre modifiche agli amplificatori
q1
Diyer Aiutante
Diyer Aiutante
Messaggi: 97
Iscritto il: 23/06/2013, 16:16

Re: Utilizzo del choke

Messaggio da q1 » 13/06/2014, 20:05

grazie del consiglio...

ma ea solo per una questione aconomica la mia...
visto che non li ho pagati cari e li ho li uso fino a che durano.. ;)

al limite potrei aggiungere delle protezioni sul TA

e recuperare il choke da un altra parte..
tipo?

Avatar utente
Kagliostro
Amministratore
Amministratore
Messaggi: 9986
Iscritto il: 03/12/2007, 0:16
Località: Prov. di Treviso

Re: Utilizzo del choke

Messaggio da Kagliostro » 13/06/2014, 21:02

Sarebbe bene tu provvedessi anche con delle protezioni per le finali (tipo fusibile al catodo)

K

q1
Diyer Aiutante
Diyer Aiutante
Messaggi: 97
Iscritto il: 23/06/2013, 16:16

Re: Utilizzo del choke

Messaggio da q1 » 14/06/2014, 19:33

intendevo mettere dei fusibili aggiuntivi
tipo sulls linea dei filamenti
e sul Bias?

come da disegno (sono gli ellissi colorati)

secondo voi è una cavolata? :pardon1:

nico1234
Elettrone Impazzito
Elettrone Impazzito
Messaggi: 38
Iscritto il: 19/11/2012, 1:23

Re: Utilizzo del choke

Messaggio da nico1234 » 15/06/2014, 11:58

forse è un po' ot ma non ci sono altre seioni aperte riguardo l'uso del choke e nn mi sembrava il caso di aprirne un'altra, quindi posto quà.

a livello sonoro cosa cambia mettendo un choke? per esempio io ho un clone 18watt marshall, ampli con corrente molto poco filtrata. Se aggiungo un choke che cambiamenti avrei? Suono più moderno? più secco e meno rotondo?

q1
Diyer Aiutante
Diyer Aiutante
Messaggi: 97
Iscritto il: 23/06/2013, 16:16

Re: Utilizzo del choke

Messaggio da q1 » 15/06/2014, 12:21

scusate nel Mio messaggio precedente non ho inserito
lo schema...

io i fusibili li aggungerei qui...

sulla linea dei filamrnti e quella del bias..

perche da altre aparti non saprei..
Allegati
jcm800_2204n.GIF

Avatar utente
Kagliostro
Amministratore
Amministratore
Messaggi: 9986
Iscritto il: 03/12/2007, 0:16
Località: Prov. di Treviso

Re: Utilizzo del choke

Messaggio da Kagliostro » 15/06/2014, 14:36

MAI e ripeto MAI mettere un fusibile sul PS del Bias

se salta può fare più danno che altro

Ne puoi mettere uno anche sul collegamento PS / TU

e sui catodi delle valvole finali verso massa

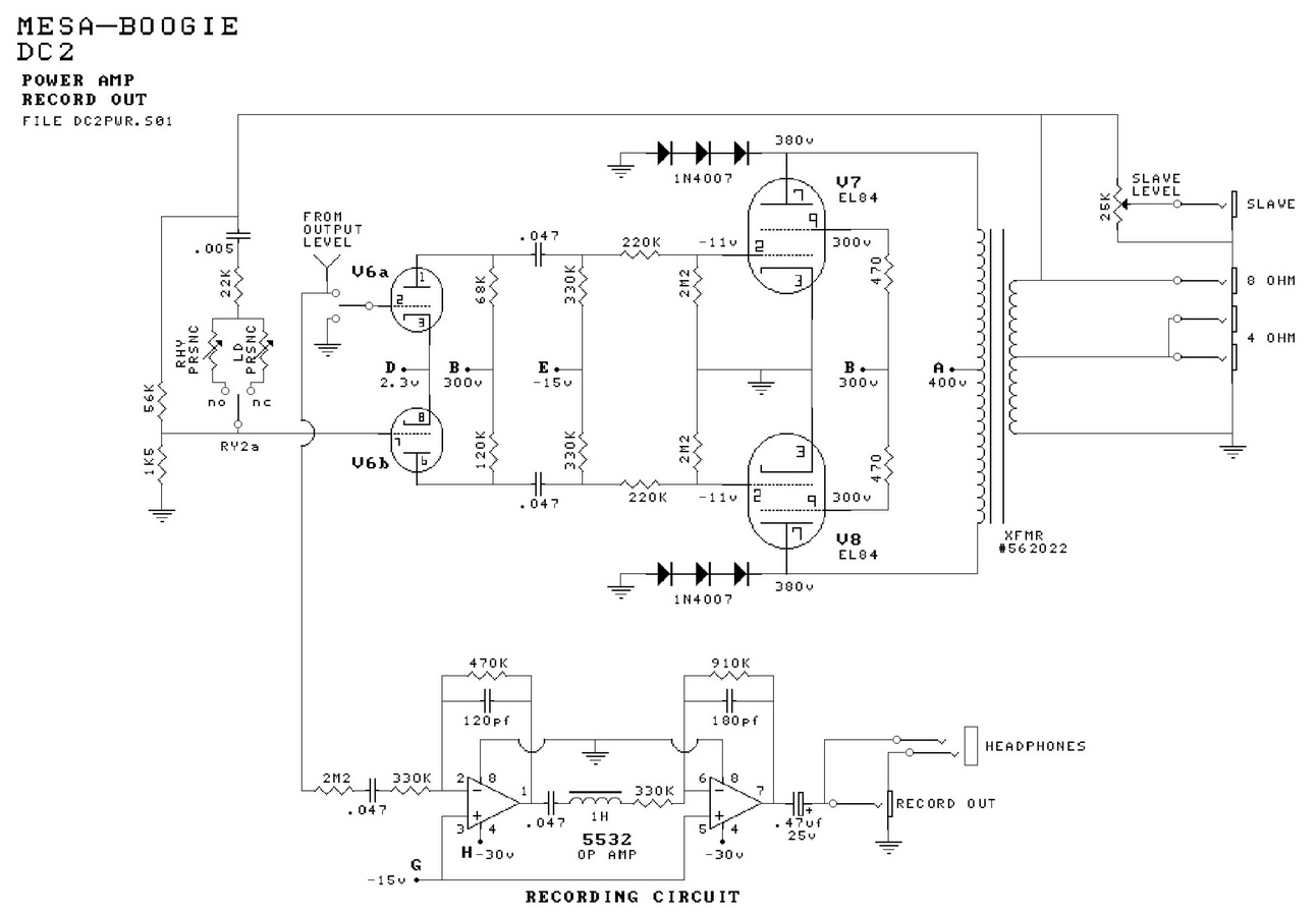
come protezione potresti anche aggiungere dei diodi (3 x 1N4007 in serie per ogni ramo del TU) collegati in reverse (vedi mamma Mesa Boogie)
Mesa Boogie studio caliber dc2.jpg
K

q1
Diyer Aiutante
Diyer Aiutante
Messaggi: 97
Iscritto il: 23/06/2013, 16:16

Re: Utilizzo del choke

Messaggio da q1 » 17/06/2014, 20:10

scuasate DAVVERO cavolate che ho detto! :pardon1:

ma non basterebbero i fusibili che ci sono nello schema originale?
anche se il trafo perde isolamento e va in corto dovrebbe essere protetto
il circuito a valle...

oppure ho detto un' altra stupidata :surpr: :surpr:

Avatar utente
Kagliostro
Amministratore
Amministratore
Messaggi: 9986
Iscritto il: 03/12/2007, 0:16
Località: Prov. di Treviso

Re: Utilizzo del choke

Messaggio da Kagliostro » 17/06/2014, 23:16

Beh, sei stato tu a chiedere ...

per quanto riguarda il fusibile su B+ che è già di serie presente, a dire il vero mi era sfuggito

K

Avatar utente
stefano915
Diyer Esperto
Diyer Esperto
Messaggi: 389
Iscritto il: 20/06/2012, 21:50
Località: Roma

Re: Utilizzo del choke

Messaggio da stefano915 » 16/09/2014, 0:50

ciao ragazzi per il choke ti mando il link di questa discussione http://www.diyitalia.eu/forum/viewtopic ... e&start=15.
ora sul mio jmp 2204 che in origine aveva la choke del kit di novarria da 10H ho installato quella da 5H 150ma sempre presa da novarria che si avvicina all'originale drake t100 da 5H 120ma) e il suono mi piace di piu, nel link faccio un confronto. il jtm e le plexi invece mi pare montassero choke con valori dai 3 ai 3,5H.

Rispondi