Ciao
5F2H
- Kagliostro
- Amministratore

- Messaggi: 9927
- Iscritto il: 03/12/2007, 0:16
- Località: Prov. di Treviso
Re: 5F2H
Grazie di che ?
Siamo noi che dobbiamo ringraziare per la gentile condivisione
Franco
Siamo noi che dobbiamo ringraziare per la gentile condivisione
Franco
Re: 5F2H
...Allora ne approfitto....
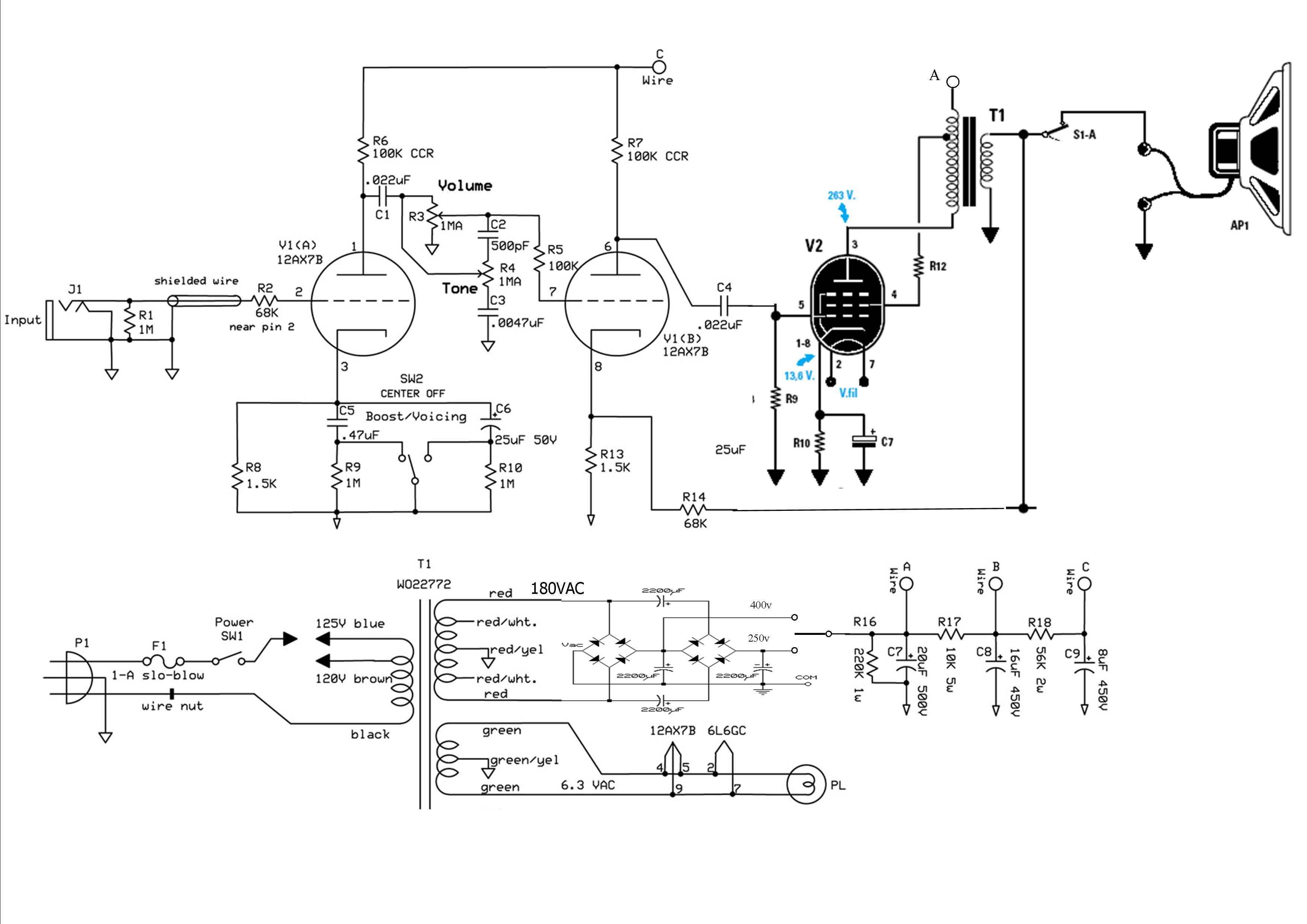
Questo sarebbe lo schema definitivo....
Avrei pensato ad una finale EL 34 con il suo trasformatore di uscita che ho già e il selettore delle due anodiche per sperimentare eventuali potenze.
L'unico dubbio che mi rimane è se utilizzare a meno la controreazione......
Ciao
Questo sarebbe lo schema definitivo....
Avrei pensato ad una finale EL 34 con il suo trasformatore di uscita che ho già e il selettore delle due anodiche per sperimentare eventuali potenze.
L'unico dubbio che mi rimane è se utilizzare a meno la controreazione......
Ciao

Leonardo diceva: "L'esperienza è il nome che si dà ai propri sbagli."
- Kagliostro
- Amministratore

- Messaggi: 9927
- Iscritto il: 03/12/2007, 0:16
- Località: Prov. di Treviso
Re: 5F2H
Tieni presente che una 6L6 ha una trasconduttanza di 6000 Micromhos
mentre una EL34 arriva a qualcosa come 11 mA/V (11000 Micromhos)
di conseguenza avrai un amp molto più facile da portare in distorsione rispetto la versione con la 6L6
--
Per la controreazione, direi che non è difficile decidere, ci metti un pot collegato a reostato e provi a vedere se con le varie regolazioni arrivi a qualcosa di interessante o se sia meglio escludere del tutto l'NFB
(penso, però, che visto che l'EL34 ha quasi il doppio di sensibilità rispetto la 6L6, un NFB, forse, potrebbe essere utile)
potresti provare con una res da 5k + un pot che so .... da 100k
Franco
mentre una EL34 arriva a qualcosa come 11 mA/V (11000 Micromhos)
di conseguenza avrai un amp molto più facile da portare in distorsione rispetto la versione con la 6L6
--
Per la controreazione, direi che non è difficile decidere, ci metti un pot collegato a reostato e provi a vedere se con le varie regolazioni arrivi a qualcosa di interessante o se sia meglio escludere del tutto l'NFB
(penso, però, che visto che l'EL34 ha quasi il doppio di sensibilità rispetto la 6L6, un NFB, forse, potrebbe essere utile)
potresti provare con una res da 5k + un pot che so .... da 100k
Franco
Re: 5F2H
Grazie Franco dei preziosi consigli
Se distorce prima....beh è un ampli per chitarra quindi forse và a favore....
Per la controreazione farò le prove che mi hai consigliato
Se distorce prima....beh è un ampli per chitarra quindi forse và a favore....
Per la controreazione farò le prove che mi hai consigliato

Leonardo diceva: "L'esperienza è il nome che si dà ai propri sbagli."
Re: 5F2H
...I lavori procedono...
Ho fatto una prova al volo e sembra funzionare e con la controreazione inserita o no cambia molto poco per non dire nulla...ma ci vorrebbe una chitarra collegata.....
Ciao
Ho fatto una prova al volo e sembra funzionare e con la controreazione inserita o no cambia molto poco per non dire nulla...ma ci vorrebbe una chitarra collegata.....
Ciao

Leonardo diceva: "L'esperienza è il nome che si dà ai propri sbagli."
- Kagliostro
- Amministratore

- Messaggi: 9927
- Iscritto il: 03/12/2007, 0:16
- Località: Prov. di Treviso
Re: 5F2H
Franco
Re: 5F2H
Ciao,
avendo il finale in UL e lo stadio precedente senza bypass, quindi con feedback locale, hai giá molto feedback sulla parte finale. Ti proporrei di aggiungere del feedback in corrente: una resistenza da 1 Ohm fra l'altoparlante e massa, ed un potenziometro da 100 Ohm in parallelo per decidere poi la resistenza finale da utilizzare. Lo colleghi dove colleghi ora il feedback, al posto di quel feedback.
avendo il finale in UL e lo stadio precedente senza bypass, quindi con feedback locale, hai giá molto feedback sulla parte finale. Ti proporrei di aggiungere del feedback in corrente: una resistenza da 1 Ohm fra l'altoparlante e massa, ed un potenziometro da 100 Ohm in parallelo per decidere poi la resistenza finale da utilizzare. Lo colleghi dove colleghi ora il feedback, al posto di quel feedback.
Re: 5F2H
Buonasera a tutti!
Ogni 6 mesi vi aggiorno delle novità
L'amplificatore fatto così funziona, c'è potenza, volume e controllo di toni anche dal selettore Boost/Voicin.
L'unico problema è che dopo il primo quarto di volume c'è un ronzio fastidioso, che si attenua con il controllo di toni togliendo le frequenze alte ma che comunque rimane.
Penso che l'incrocio della tensione alternata vicino al pentodo possa disturbare, pensavo di spostare la valvola e trasformatore d'uscita nella parte sinistra e dove c'è la presa di alimentazione mettere il trasformatore di alimentazione e quindi limitare la lunghezza dei fili in alternata.
Pensavo di escludere l'alimentatore e usare quello da banco per capire da dove potrebbe arrivare il ronzio...
Oppure potrebbe essere la mancanza di controreazione, che non ho ancora sperimentato....
Ciao
Ogni 6 mesi vi aggiorno delle novità
L'amplificatore fatto così funziona, c'è potenza, volume e controllo di toni anche dal selettore Boost/Voicin.
L'unico problema è che dopo il primo quarto di volume c'è un ronzio fastidioso, che si attenua con il controllo di toni togliendo le frequenze alte ma che comunque rimane.
Penso che l'incrocio della tensione alternata vicino al pentodo possa disturbare, pensavo di spostare la valvola e trasformatore d'uscita nella parte sinistra e dove c'è la presa di alimentazione mettere il trasformatore di alimentazione e quindi limitare la lunghezza dei fili in alternata.
Pensavo di escludere l'alimentatore e usare quello da banco per capire da dove potrebbe arrivare il ronzio...
Oppure potrebbe essere la mancanza di controreazione, che non ho ancora sperimentato....
Ciao

Leonardo diceva: "L'esperienza è il nome che si dà ai propri sbagli."
- Kagliostro
- Amministratore

- Messaggi: 9927
- Iscritto il: 03/12/2007, 0:16
- Località: Prov. di Treviso
Re: 5F2H
Eilà, Ciao
io proverei a dare un'occhiata al circuito attorno a V1a ed alla disposizione dei fili attorno
Franco
il che porterebbe a pensare che il ronzio sia presente già nel primo stadio, visto che aumentando il volume aumenta anche il ronzio... dopo il primo quarto di volume c'è un ronzio fastidioso ...
io proverei a dare un'occhiata al circuito attorno a V1a ed alla disposizione dei fili attorno
Franco
Re: 5F2H
Allora, vi aggiorno su i vari esperimenti condotti:
1° - Ho provato a schermare i fili del segnale che entra in V1, nulla di cambiato
2° - Ho tolto i fili del selettore Boost/Voicin pensando che anche quei fili potessero raccogliere disturbi, nulla di cambiato
3° - Ho pensato che fosse un problema di alimentazione, ho cambiato il trasformatore escludendo il sistema del duplicatore,
4° - Ho alimentato i filamenti delle valvole in continua....nulla di cambiato
Sembra proprio che il tutto sia legato alla circuiteria del primo stadio, come avete ipotizzato voi....
Penso che dovrò rifare completamente la circuiteria del primo stadio
Ciao
1° - Ho provato a schermare i fili del segnale che entra in V1, nulla di cambiato
2° - Ho tolto i fili del selettore Boost/Voicin pensando che anche quei fili potessero raccogliere disturbi, nulla di cambiato
3° - Ho pensato che fosse un problema di alimentazione, ho cambiato il trasformatore escludendo il sistema del duplicatore,
4° - Ho alimentato i filamenti delle valvole in continua....nulla di cambiato
Sembra proprio che il tutto sia legato alla circuiteria del primo stadio, come avete ipotizzato voi....
Penso che dovrò rifare completamente la circuiteria del primo stadio
Ciao

Leonardo diceva: "L'esperienza è il nome che si dà ai propri sbagli."
- Kagliostro
- Amministratore

- Messaggi: 9927
- Iscritto il: 03/12/2007, 0:16
- Località: Prov. di Treviso
Re: 5F2H
In ogni caso i filamenti con riferimento di massa elevato io ce li metterei, magari anche un humdinger
Ah, che succede se in parallelo ai pin dei filamenti di V1 metti un 100 o 200 pf ?
Franco
Ah, che succede se in parallelo ai pin dei filamenti di V1 metti un 100 o 200 pf ?
Franco
Re: 5F2H
Ho provato anche a sostituire il trasformatore con uno che aveva la presa centrale dei filamenti....
Perdona la mia ignoranza ma "humdinger" non so cosa sia
Ciao
Perdona la mia ignoranza ma "humdinger" non so cosa sia
Ciao

Leonardo diceva: "L'esperienza è il nome che si dà ai propri sbagli."

