Vox AC4
- Kagliostro
- Amministratore

- Messaggi: 9876
- Iscritto il: 03/12/2007, 0:16
- Località: Prov. di Treviso
Re: Vox AC4
Nei datasheet il dato per la PL lo danno con 170V di anodica (2.4K), quello per la EL84 a 250V di anodica (5.2K)
Franco
Franco
Re: Vox AC4
....vedi quanto sono ignorante....
Io pensavo che avessero le stesse caratteristiche....
Ciao
Io pensavo che avessero le stesse caratteristiche....
Ciao

Leonardo diceva: "L'esperienza è il nome che si dà ai propri sbagli."
- Kagliostro
- Amministratore

- Messaggi: 9876
- Iscritto il: 03/12/2007, 0:16
- Località: Prov. di Treviso
Re: Vox AC4
Ad essere sincero, ho scritto PL84 ma volevo scrivere UL84
ma la sostanza non cambia
http://www.r-type.org/exhib/aai0038.htm
http://www.r-type.org/exhib/aaa0371.htm
http://www.r-type.org/exhib/aaa0028.htm
Franco
ma la sostanza non cambia
http://www.r-type.org/exhib/aai0038.htm
http://www.r-type.org/exhib/aaa0371.htm
http://www.r-type.org/exhib/aaa0028.htm
Franco
Re: Vox AC4
Ok allora ho scelto che schema utilizzare....
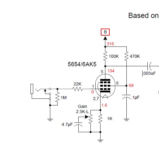
Praticamente è un mix tra il pre con la 6ak5 che mi aveva proposto Kagliostro, (Smoky) un finale con EL84 dell'amplino di Luciano Loria con l'alimentazione a 200 + 200 volt raddrizzati da una 6X5.
Ho rubato anche qualche spunto dal 5c1 di Gianni Cornara
Ciao
Praticamente è un mix tra il pre con la 6ak5 che mi aveva proposto Kagliostro, (Smoky) un finale con EL84 dell'amplino di Luciano Loria con l'alimentazione a 200 + 200 volt raddrizzati da una 6X5.
Ho rubato anche qualche spunto dal 5c1 di Gianni Cornara
Ciao

Leonardo diceva: "L'esperienza è il nome che si dà ai propri sbagli."
Re: Vox AC4
Ho cercato di fare del mio meglio per un layout il più ordinato possibile....
Ciao
Ciao

Leonardo diceva: "L'esperienza è il nome che si dà ai propri sbagli."
- Kagliostro
- Amministratore

- Messaggi: 9876
- Iscritto il: 03/12/2007, 0:16
- Località: Prov. di Treviso
Re: Vox AC4
Ciao Daniele
Costruzione bella ordinata
Con l'uso di una valvola xx84 in pratica recuperi molto segnale
rispetto l'uso di una 6aq5 (come nello Smoky)
i mA/ V sono più o meno il doppio sulle xx84 rispetto le 6aq5
Hai usato una rettificatrice, bene, ma ricorda che in un SE si può anche farne a meno (non c'è effetto SAG), ovviamente se ti è servita per fare calare un po' l'anodica l'uso è più che giustificato
Come ti pare che suoni ?


Franco
EDIT: se hai inserito uno standby (come nello schemino che si intravede), se vuoi che la valvola non abbia problemi, è meglio che tu lo sposti dopo il primo cap di filtro e lo bypassi con una resistenza da 47K (vedi sito di Merlin Blencowe)
Costruzione bella ordinata

Con l'uso di una valvola xx84 in pratica recuperi molto segnale
rispetto l'uso di una 6aq5 (come nello Smoky)
i mA/ V sono più o meno il doppio sulle xx84 rispetto le 6aq5
Hai usato una rettificatrice, bene, ma ricorda che in un SE si può anche farne a meno (non c'è effetto SAG), ovviamente se ti è servita per fare calare un po' l'anodica l'uso è più che giustificato
Come ti pare che suoni ?


Franco
EDIT: se hai inserito uno standby (come nello schemino che si intravede), se vuoi che la valvola non abbia problemi, è meglio che tu lo sposti dopo il primo cap di filtro e lo bypassi con una resistenza da 47K (vedi sito di Merlin Blencowe)
Re: Vox AC4
Grazie Franco!
Per il momento ho fatto una prova al volo e a parte una microfonicità di una valvola sembra funzionare bene....
Dallo schemino che si intravede nella foto ho poi modificato lo stadio di alimentazione omettendo i due diodi al silicio perchè il trasformatore ha la presa centrale e quasi quasi l'interruttore dello stand-by volevo metterlo alla presa centrale
Ciao
Per il momento ho fatto una prova al volo e a parte una microfonicità di una valvola sembra funzionare bene....
Dallo schemino che si intravede nella foto ho poi modificato lo stadio di alimentazione omettendo i due diodi al silicio perchè il trasformatore ha la presa centrale e quasi quasi l'interruttore dello stand-by volevo metterlo alla presa centrale
Ciao

Leonardo diceva: "L'esperienza è il nome che si dà ai propri sbagli."
- Kagliostro
- Amministratore

- Messaggi: 9876
- Iscritto il: 03/12/2007, 0:16
- Località: Prov. di Treviso
Re: Vox AC4
Ciao Daniele
No, mi dispiace deluderti, meglio evitare lo standby alla presa centrale
in caso di manutenzione, c'è maggior possibilità di scossa al tecnico di turno rispetto lo standby "standard"
Con lo schema con i diodi avresti avuto 200 + 200 VAC = 400VAC che in continua sarebbero stati circa 530-540VDC, un po' troppi, a meno che tu non avessi raddrizzato tra il centrale ed uno dei due estremi nel qual caso avresti avuto circa 250VDC
---
Una valvola microfonica .... che valvola ?
Franco
No, mi dispiace deluderti, meglio evitare lo standby alla presa centrale
in caso di manutenzione, c'è maggior possibilità di scossa al tecnico di turno rispetto lo standby "standard"
Con lo schema con i diodi avresti avuto 200 + 200 VAC = 400VAC che in continua sarebbero stati circa 530-540VDC, un po' troppi, a meno che tu non avessi raddrizzato tra il centrale ed uno dei due estremi nel qual caso avresti avuto circa 250VDC
---
Una valvola microfonica .... che valvola ?
Franco
Re: Vox AC4
Infatti ho 254 v di anodica e mi bastano.
Probabilmente c'era una saldatura fatta male perchè sistemando i supporti del potenziometro del volume e il jack di ingresso il difetto è sparito.
Seguirò il consiglio dell'interruttore di stand-by
Ciao
Probabilmente c'era una saldatura fatta male perchè sistemando i supporti del potenziometro del volume e il jack di ingresso il difetto è sparito.
Seguirò il consiglio dell'interruttore di stand-by
Ciao

Leonardo diceva: "L'esperienza è il nome che si dà ai propri sbagli."
Re: Vox AC4
Devo ammettere che è un amplificatore che consiglio a tutti, piccolo, facile e con una buona grinta
Con un Celestion da 12pollici siamo ad un buon volume e la gamma dal clean al distorto con il volume a 3/4 è ottimo!
Ciao
Con un Celestion da 12pollici siamo ad un buon volume e la gamma dal clean al distorto con il volume a 3/4 è ottimo!
Ciao

Leonardo diceva: "L'esperienza è il nome che si dà ai propri sbagli."
- Kagliostro
- Amministratore

- Messaggi: 9876
- Iscritto il: 03/12/2007, 0:16
- Località: Prov. di Treviso
Re: Vox AC4
Son contento 

Re: Vox AC4
Ciao, credo ci sia qualcosa che non va sull'alimentazione che hai postato.
Re: Vox AC4
Mi spiego meglio.
Essendo un SE, ci sta che l'anodica venga presa dopo un CRC, ma non dopo un 10k.
Io così di primo acchito utilizzerei un 22u - 220R - 22u (anodo EL84) - 2k2 - 8u (1k griglia schermo EL84) - 10k - 8u (preamp).
Al posto tuo proverei a togliere quel condensatore sulla griglia schermo, che trovo poco sensato e soprattutto a rischio esplosione, trattandosi di un ampli per chitarra che lavora spesso a frequenze prossime alla Fs del cono.
Essendo un SE, ci sta che l'anodica venga presa dopo un CRC, ma non dopo un 10k.
Io così di primo acchito utilizzerei un 22u - 220R - 22u (anodo EL84) - 2k2 - 8u (1k griglia schermo EL84) - 10k - 8u (preamp).
Al posto tuo proverei a togliere quel condensatore sulla griglia schermo, che trovo poco sensato e soprattutto a rischio esplosione, trattandosi di un ampli per chitarra che lavora spesso a frequenze prossime alla Fs del cono.
Re: Vox AC4
Lo stadio di alimentazione lo avevo preso dall'amplino di Loria
...e il condensatore sulla ga2 dallo smoky e dal vox AC4
Proverò le modifiche consigliate! Grazie!
Ciao

Leonardo diceva: "L'esperienza è il nome che si dà ai propri sbagli."
Re: Vox AC4
Controlla i due schemi, sono diversi. Tu come lo hai realizzato?

