JCM900 4100, valutazioni (sensate) e modifiche
Re: JCM900 4100, valutazioni (sensate) e modifiche
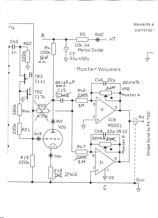
Le altre modifiche sono state sostituire i cap da 47n al finale con dei 22n.
- Allegati
-
- jmp52-02-iss11_mod.pdf
- (146.03 KiB) Scaricato 243 volte
Re: JCM900 4100, valutazioni (sensate) e modifiche
Non ho capito.robi ha scritto:Tipo?
Re: JCM900 4100, valutazioni (sensate) e modifiche
Subito prima avevi scritto:
non ho guardato tutte le tue modifiche, ma a spanne sono quelle che ricordo di aver fatto anche io (polarizzazioni escluse).
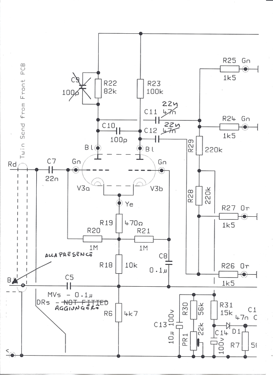
Il mio consiglio è di tenere l'impedenza di uscita dell'equalizzatore costante: non 470k 100k come hai fatto tu, ma 820k 180k.
Qui sotto ci sono le modifiche di Vincenzo Tabacco al 4100 (non ricordo più dove le presi, se qualcuno trova la fonte la citi per cortesia).
quindi il mio "tipo?" voleva dire: "quali prove, quali risultati, ammorbidito come e "hi gain" in che senso?Vicus ha scritto:Ho fatto diverse prove e raggiunto interessanti risultati ma purtroppo non quelli che cerco. Non riesco ad ammorbidirlo senza togliere troppo la sensazione "hi gain".
non ho guardato tutte le tue modifiche, ma a spanne sono quelle che ricordo di aver fatto anche io (polarizzazioni escluse).
Il mio consiglio è di tenere l'impedenza di uscita dell'equalizzatore costante: non 470k 100k come hai fatto tu, ma 820k 180k.
Qui sotto ci sono le modifiche di Vincenzo Tabacco al 4100 (non ricordo più dove le presi, se qualcuno trova la fonte la citi per cortesia).
Re: JCM900 4100, valutazioni (sensate) e modifiche
Diverse prove le ho fatte su R42 per trovare il guadagno giusto, alla fine ho lasciato originale. Anche sul tone stack fisso chiamato boost pre eq ho giocato molto. Adesso ho la parte sotto che è molto ferma e presente e mi piace molto per gli altri sono vetrosi. Stavo pensando di giocare sulla V1 con Ck e Ca, vediamo che salta fuori.
Le resistenze dopo il tonestack le ho messe da 820k e 100k.
Le modifiche che hai messo dovrebbero essere su chitarre o accordo o una roba simile. A me comunque non piace il suono di quelle modifiche.
Le resistenze dopo il tonestack le ho messe da 820k e 100k.
Le modifiche che hai messo dovrebbero essere su chitarre o accordo o una roba simile. A me comunque non piace il suono di quelle modifiche.
Re: JCM900 4100, valutazioni (sensate) e modifiche
Non sono neppure io per il "estendiamo la banda passante, così suona meglio".
Anzi, tutt'altro. Nei miei ampli taglio tutto ciò che non serve.
Anzi, tutt'altro. Nei miei ampli taglio tutto ciò che non serve.


