Marshall + pezzettino Fender
Re: Marshall + pezzettino Fender
Ragazzi siete i migliori!!!! GRAZIE per l enorme aiuto!!!
cosi se nn capito ancora male?
cosi se nn capito ancora male?
-
MapleMarco
- Roger Mayer Jr.

- Messaggi: 2658
- Iscritto il: 02/06/2012, 14:22
- Località: Mirano (VE)
Re: Marshall + pezzettino Fender
il cap prima del gain del fender toglilo....risponde molto meglio senza!
e il cap del 2ndo anodo sempre del fender puoi metterlo da 100n in giù..
più piccolo è più squillante suona!
e il cap del 2ndo anodo sempre del fender puoi metterlo da 100n in giù..
più piccolo è più squillante suona!
CHE DIO B'ASSISTA!
Re: Marshall + pezzettino Fender
Hai lasciato il volume dopo il clean.
Sono scelte, a me non piace, ma può tornare utile.
Sono scelte, a me non piace, ma può tornare utile.
Re: Marshall + pezzettino Fender
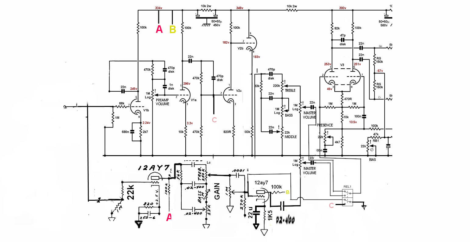
qualcosa del genere?
il potenziometro del volume sul "pulito" volevo tenerlo
spiego:
cercavo un buon distorto sul canale "fender"
e poi passando sul canale marshall,
con un volume piu alto...
per avere una sorta di boost..
il potenziometro del volume sul "pulito" volevo tenerlo
spiego:
cercavo un buon distorto sul canale "fender"
e poi passando sul canale marshall,
con un volume piu alto...
per avere una sorta di boost..
-
MapleMarco
- Roger Mayer Jr.

- Messaggi: 2658
- Iscritto il: 02/06/2012, 14:22
- Località: Mirano (VE)
Re: Marshall + pezzettino Fender
puoi togliere la res da 1M a massa se hai comunque il pot del volume del clean..
P.S. se vuoi distorcere il fender...abbassa la grid stopper in input a 22k, 33k al massimo....usa una 12ax7 e non una y7 e spero tu abbia una chitarra con un buon output...sennò non è che vai tanto oltre ad un leggero crunch!
P.S. se vuoi distorcere il fender...abbassa la grid stopper in input a 22k, 33k al massimo....usa una 12ax7 e non una y7 e spero tu abbia una chitarra con un buon output...sennò non è che vai tanto oltre ad un leggero crunch!
CHE DIO B'ASSISTA!
Re: Marshall + pezzettino Fender
era per quel motivo che mi scocciava perdere un triodo...
sarebbe stato meno distorto.
cmq è sicuramente piu pilito!
sarebbe stato meno distorto.
cmq è sicuramente piu pilito!
Re: Marshall + pezzettino Fender
lo schema intendo 
Re: Marshall + pezzettino Fender
parlando del canale "fender"
cosi puo andare?
sono incerto sui valori sottolineati...
le tensioni di alimentazione dovrebbero essere giuste..
al limite cambieteste qualcosa per un pelo piu distorto
per il canale marshall... è l originale
grazie ancora per la collaborazione!!!!!!!!!!!!!!!!!!!
cosi puo andare?
sono incerto sui valori sottolineati...
le tensioni di alimentazione dovrebbero essere giuste..
al limite cambieteste qualcosa per un pelo piu distorto
per il canale marshall... è l originale
grazie ancora per la collaborazione!!!!!!!!!!!!!!!!!!!
Re: Marshall + pezzettino Fender
Ciao,
usa l'equalizzatore standard fender:
100k 270p 47n 100n 250k 1M 10k
usa l'equalizzatore standard fender:
100k 270p 47n 100n 250k 1M 10k
-
MapleMarco
- Roger Mayer Jr.

- Messaggi: 2658
- Iscritto il: 02/06/2012, 14:22
- Località: Mirano (VE)
Re: Marshall + pezzettino Fender
si, l'eq devi usare il Fender...risponde decisamente meglio se pilotato da anodo, e non mettere la 220k tra gain e griglia..al massimo 10k! oppure vai pure anche diretto in griglia!
se vuoi amentarci il gain, aumenta la prima resistenza sull'anodo...invece di 100k, 150k o 220k...
P.S.
sul marshall com'è che l'eq riceve segnale dalla massa?
devi collegarlo all'altro capo della 100k di catodo!
se vuoi amentarci il gain, aumenta la prima resistenza sull'anodo...invece di 100k, 150k o 220k...
P.S.
sul marshall com'è che l'eq riceve segnale dalla massa?
CHE DIO B'ASSISTA!
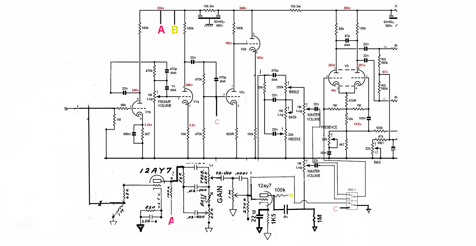
Re: Marshall + pezzettino Fender
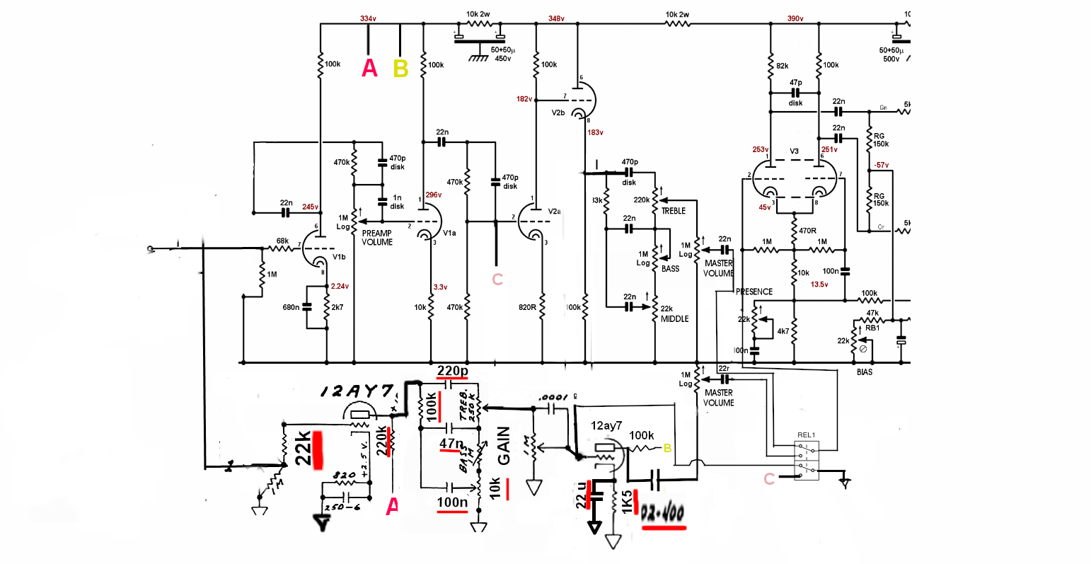
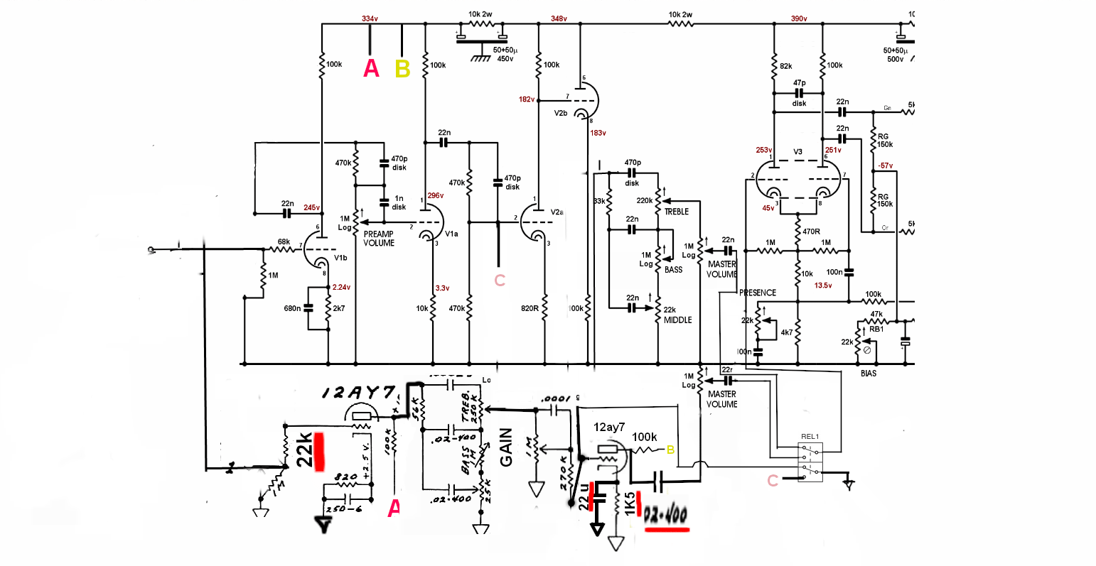
qualcosa delgenere..???
tutti i valori sottolineati sono stati cambiati..
ma l EQ che aevo messo
deriva da un fender "Bassman" non ho capito perche camiarllo
tutti i valori sottolineati sono stati cambiati..
ma l EQ che aevo messo
deriva da un fender "Bassman" non ho capito perche camiarllo
Re: Marshall + pezzettino Fender
Ho una domanda. Ora siamo a livello schema e vedo notevoli problemi.
Hai pensato ad un layout o contavi di fartelo fare?
Hai pensato ad un layout o contavi di fartelo fare?
-
MapleMarco
- Roger Mayer Jr.

- Messaggi: 2658
- Iscritto il: 02/06/2012, 14:22
- Località: Mirano (VE)
Re: Marshall + pezzettino Fender
I medi messi così rispondo male, se cerchi "tonestack fender" su google, capisci dove sta la differenza!
e occhio a mettere subito la 220k, io fossi in te le comprerei tutte e tre (100k, 150k e 220k) e partirei dalla 100, aumentando finche non ti basta il gain..
e si, ha ragione robi...non prendere sottogamba il layout...
soprattutto se vuoi realizzarla PTP!
e occhio a mettere subito la 220k, io fossi in te le comprerei tutte e tre (100k, 150k e 220k) e partirei dalla 100, aumentando finche non ti basta il gain..
e si, ha ragione robi...non prendere sottogamba il layout...
soprattutto se vuoi realizzarla PTP!
CHE DIO B'ASSISTA!
Re: Marshall + pezzettino Fender
il canale marshall è gia monteto sulla sua basetta seguendo "ceriatone"
per il fender (non è molta roba) ho una basettuna a parte...
si tratta du intersecarle nel punto giusto
credo
per il fender (non è molta roba) ho una basettuna a parte...
si tratta du intersecarle nel punto giusto
credo
Re: Marshall + pezzettino Fender
Hai esperienza anche solo con circuiti a bassa tensione?q1 ha scritto:si tratta du intersecarle nel punto giusto
credo
Percè iniziare da questo potrebbe diventare non solo poco utile, ma anche pericoloso per te.

