Ispirazioni per nuovo amp. EL84 6V6 e info varie.
- Kagliostro
- Amministratore
- Messaggi: 9864
- Iscritto il: 03/12/2007, 0:16
- Località: Prov. di Treviso
Re: Ispirazioni per nuovo amp. EL84 6V6 e info varie.
Potrebbe dipendere dall'impedenza di ingresso del tank
K
K
Re: Ispirazioni per nuovo amp. EL84 6V6 e info varie.
No, credo ci sia qualche errore nell'opamp invertente. Simulandolo mi trovo dei valori diversissimi da quelli reali. Domani lo controllo.



Re: Ispirazioni per nuovo amp. EL84 6V6 e info varie.
Ciao Martino.
Potresti pubblicare lo schema del reverbero che hai usato?
Saluti
Raffaele
Potresti pubblicare lo schema del reverbero che hai usato?
Saluti
Raffaele
Napoletani si nasce.....
Re: Ispirazioni per nuovo amp. EL84 6V6 e info varie.
Ciao Raf!
Lo schema è questo: https://drive.google.com/file/d/0B7PUh3 ... sp=sharing
La tanica è recuperata da un ampli da fisarmonica, stando alle tabelle di identificazione, dovremmo essere sugli 8-12ohm in ingresso e 10-12K in uscita.
https://www.amplifiedparts.com/tech_cor ... d_compared
La fase di recovery funziona a dovere, testata con l'oscilloscopio genera un segnale degno, inoltre picchiettandola col dito fa il tipico suono riverberato.
Il mio problema è che non mi trovo segnale su R50, o meglio me lo trovo, ma di qualche mV.
Da simulazione, con circa 20Vpp in ingresso, dovrei avere 18Vpp su quella resistenza.
L'unica cosa che non mi torna è che la simulazione clippa tantissimo e l'onda diventa quasi una quadra.

Lo schema è questo: https://drive.google.com/file/d/0B7PUh3 ... sp=sharing
La tanica è recuperata da un ampli da fisarmonica, stando alle tabelle di identificazione, dovremmo essere sugli 8-12ohm in ingresso e 10-12K in uscita.
https://www.amplifiedparts.com/tech_cor ... d_compared
La fase di recovery funziona a dovere, testata con l'oscilloscopio genera un segnale degno, inoltre picchiettandola col dito fa il tipico suono riverberato.
Il mio problema è che non mi trovo segnale su R50, o meglio me lo trovo, ma di qualche mV.
Da simulazione, con circa 20Vpp in ingresso, dovrei avere 18Vpp su quella resistenza.
L'unica cosa che non mi torna è che la simulazione clippa tantissimo e l'onda diventa quasi una quadra.


Re: Ispirazioni per nuovo amp. EL84 6V6 e info varie.
mmmm.....hai provato a scollegare la tank ed a provare il circuito con una resistenza da 8,2 ohm oppure con un piccolo altoparlante sempre da 8ohm?
così ti levi il dubbio.
Non mi ricordo se avevi già misurato la res di ingresso della tank....
così ti levi il dubbio.
Non mi ricordo se avevi già misurato la res di ingresso della tank....
Napoletani si nasce.....
Re: Ispirazioni per nuovo amp. EL84 6V6 e info varie.
si, misura 2 ohm e mezzo!
non l'ho provato con la resistenza, ma oggi lo farò di sicuro!
non l'ho provato con la resistenza, ma oggi lo farò di sicuro!
Re: Ispirazioni per nuovo amp. EL84 6V6 e info varie.
Mi sa che 10000-12000 ohm di impedenza non ci vanno tanto a braccetto con quello schema, ti servirebbero sui 2250 ohm o comunque valori simile per farla funzionare...
Volendo io avrei una reverb tank distrutta (i trasduttori e le molle) ma con le bobine ok (ovvero una da 350 ohm e una da 2250 ohm)...se te la senti di provare a sostituire solo la bobina potrei spedirtela
Volendo io avrei una reverb tank distrutta (i trasduttori e le molle) ma con le bobine ok (ovvero una da 350 ohm e una da 2250 ohm)...se te la senti di provare a sostituire solo la bobina potrei spedirtela

Re: Ispirazioni per nuovo amp. EL84 6V6 e info varie.
Grazie per l'offerta... Ma non credo di sentirmela!
In più la mia è a 2 molle, quindi la vedo dura....
12k non dovrebbero essere insormontabili.
Gli opamp hanno alte impedenze di ingresso, in più modificando il partitore in entrata e portandolo a 2M2 il problema dovrebbe attenuarsi, infatti lo stadio di recovery funziona!
In più la mia è a 2 molle, quindi la vedo dura....
12k non dovrebbero essere insormontabili.
Gli opamp hanno alte impedenze di ingresso, in più modificando il partitore in entrata e portandolo a 2M2 il problema dovrebbe attenuarsi, infatti lo stadio di recovery funziona!
Re: Ispirazioni per nuovo amp. EL84 6V6 e info varie.
Se ti può essere di conforto, io ho avuto lo stesso problema, col mio riverbero a stato solido, (sul pdf che avevi postato ho seguito lo schema del blues junior) ossia il recovery anche se male funzionava, infatti muovendo le molle l'effetto si sentiva leggero, mentre in entrata non c'è stato modo di farlo andare...mai capito perchè...alla fine ho smontato tutto e sto cercando di rifarlo con una 12ax7 come quello del Mark3 di MapleMarco..
Re: Ispirazioni per nuovo amp. EL84 6V6 e info varie.
Ciao Martino
2 ohm dici.....hai bisogno di più corrente.
Prova prima il circuito, vediamo se funziona, al limite dopo di esso si potrebbe inserire un buffer per rinforzare il segnale in corrente.
2 ohm dici.....hai bisogno di più corrente.
Prova prima il circuito, vediamo se funziona, al limite dopo di esso si potrebbe inserire un buffer per rinforzare il segnale in corrente.
Napoletani si nasce.....
- Kagliostro
- Amministratore
- Messaggi: 9864
- Iscritto il: 03/12/2007, 0:16
- Località: Prov. di Treviso
Re: Ispirazioni per nuovo amp. EL84 6V6 e info varie.
Lo sapete che di SS so di non sapere
Ma, lavorando attorno ai due transistor già presenti (magari anche sostituendoli), non si potrebbe aumentare la corrente ?
K
Ma, lavorando attorno ai due transistor già presenti (magari anche sostituendoli), non si potrebbe aumentare la corrente ?
K
Re: Ispirazioni per nuovo amp. EL84 6V6 e info varie.
2 ohm di resistenza corrispondono a circa 8-12 di impedenza, che è pari all'accutronics, quindi come corrente dovremmo essere a posto!raf71 ha scritto: 2 ohm dici.....hai bisogno di più corrente.
In ogni caso, oggi pomeriggio ci lavoro e vi informo!
Grazie a tutti!



- Kagliostro
- Amministratore
- Messaggi: 9864
- Iscritto il: 03/12/2007, 0:16
- Località: Prov. di Treviso
Re: Ispirazioni per nuovo amp. EL84 6V6 e info varie.
Sei sicuro che 2ohm siano da paragonare ad un'impedenza di 8-12ohm ?
Io direi meno ............
Non ho mai provato una tank riverbero con il mio Cesva, ma se fossimo più vicini si sarebbe potuto dare un'occhiata ....
K
Io direi meno ............
Non ho mai provato una tank riverbero con il mio Cesva, ma se fossimo più vicini si sarebbe potuto dare un'occhiata ....
K
Re: Ispirazioni per nuovo amp. EL84 6V6 e info varie.
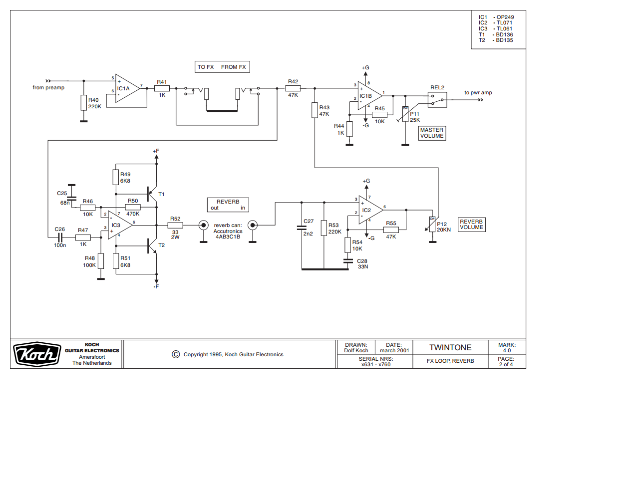
Martino, ho trovato un altro schema koch, però l'operazionale è usato in modo diverso......dacci un occhio
Napoletani si nasce.....
Re: Ispirazioni per nuovo amp. EL84 6V6 e info varie.
Grazie Raf!raf71 ha scritto:Martino, ho trovato un altro schema koch, però l'operazionale è usato in modo diverso......dacci un occhio
Più o meno è lo stesso succo, solo che questo è in configurazione non invertente! Lo terrò presente in ogni caso!
Stando alle tabelle fornite da accutronix, parrebbe di si...kagliostro ha scritto:Sei sicuro che 2ohm siano da paragonare ad un'impedenza di 8-12ohm ?