PERSONALIZZAZIONE FENDER CHAMP 5F1
Re: PERSONALIZZAZIONE FENDER CHAMP 5F1
ho misurato di nuovo le tensioni, e mi sono accorto che stavolta sul pin 1 della 12au7 avevo 300 v. cosi ho ritolto la resistenza da 5.7K ed ho messo 10 k avendo come tensione 263v. è strano, prima ho aspettato che si caricassero i condensatori prima di andare a metter mani con i puntali..
come tensione sui pin 3 8 della 6v6 ho 272 V
le altre sono riportate sullo schema.
come tensione sui pin 3 8 della 6v6 ho 272 V
le altre sono riportate sullo schema.
- Kagliostro
- Amministratore

- Messaggi: 9904
- Iscritto il: 03/12/2007, 0:16
- Località: Prov. di Treviso
Re: PERSONALIZZAZIONE FENDER CHAMP 5F1
96v sul pin #6 della 12au7 non mi quadrano proprio
Sei PROPRIO Sicuro ?
Perchè se è così hai qualcosa di sbagliato nel circuito
---
Anche i 125v sui pin 1 e 6 della 12ax7 sono un po' bassi (dovresti avere un 150v circa)
E i 205v sul nodo che alimenta il pin 4 della 6v6, sono veramente 205v ?
Il Pin 8 è il catodo, come fai a misurarci la tessa tensione dell'anodica ????
Dovresti forse diminuire un po' la resistenza da 330R, ti ricordi, avevamo detto da 25R a 330R
K
Sei PROPRIO Sicuro ?
Perchè se è così hai qualcosa di sbagliato nel circuito
---
Anche i 125v sui pin 1 e 6 della 12ax7 sono un po' bassi (dovresti avere un 150v circa)
E i 205v sul nodo che alimenta il pin 4 della 6v6, sono veramente 205v ?
Il Pin 8 è il catodo, come fai a misurarci la tessa tensione dell'anodica ????
Dovresti forse diminuire un po' la resistenza da 330R, ti ricordi, avevamo detto da 25R a 330R
K
Re: PERSONALIZZAZIONE FENDER CHAMP 5F1
si ,su per giù stiamo lì.....103-105 V.. sto ampli mi sembra un'impresa faraonica

ho controllato la turrent ed è uguale al layout.
le tensioni le ho misurate mettendo un puntale a massa ed il positivo ai pin richiesti. la tensione della 6v6, catodo puntale - anodo + 272 v. riguardo il filtro RC mi dicesti di variare da 250 ohm ai max 330 ohm. ho una resistenza da 270 ohm, domani provo a cambiare e mettere questo valore.
ho controllato la turrent ed è uguale al layout.
le tensioni le ho misurate mettendo un puntale a massa ed il positivo ai pin richiesti. la tensione della 6v6, catodo puntale - anodo + 272 v. riguardo il filtro RC mi dicesti di variare da 250 ohm ai max 330 ohm. ho una resistenza da 270 ohm, domani provo a cambiare e mettere questo valore.
- Kagliostro
- Amministratore

- Messaggi: 9904
- Iscritto il: 03/12/2007, 0:16
- Località: Prov. di Treviso
Re: PERSONALIZZAZIONE FENDER CHAMP 5F1
Se le tensioni di solito le misuri rispetto alla massa, quando fai una misura diversa (tipo tra anodo e catodo) è meglio specificarlo
Non mi dici niente per i 96v o i 103v - 105v si riferivano al pin 6 della 12au7 ?
Con 270R vedrai un leggero innalzarsi della tensione, poi devi lavorare con le altre resistenze
Verifica la resistenza da 82K che è collegata al pin 6 della 12au7, controlla le saldature e misura il valore della resistenza (basta togliere la valvola e misurare)
K
Non mi dici niente per i 96v o i 103v - 105v si riferivano al pin 6 della 12au7 ?
Con 270R vedrai un leggero innalzarsi della tensione, poi devi lavorare con le altre resistenze
Verifica la resistenza da 82K che è collegata al pin 6 della 12au7, controlla le saldature e misura il valore della resistenza (basta togliere la valvola e misurare)
K
Re: PERSONALIZZAZIONE FENDER CHAMP 5F1
ho rifatto alcune saldature, ed ho rimosso la resistenza da 330 ohm e messo 270 ohm. ho acceso l'ampli e come risultato ho note distorte, al valore di feedback lasciato precedentemente con la vecchia resistenza. cosi ho aumentato il valore del feedback per diminuire il problema ma è sempre comunque evidente il problema. il suono va in distorsione.
- Kagliostro
- Amministratore

- Messaggi: 9904
- Iscritto il: 03/12/2007, 0:16
- Località: Prov. di Treviso
Re: PERSONALIZZAZIONE FENDER CHAMP 5F1
Hey Jude
fai un resoconto della situazione attuale
non si capisce se hai il SR inserito
se il problema te lo fa con il bypass inserito e/o disinserito
e non dici che tensioni hai adesso
non ho la sfera di cristallo
o queste info le posti tu o ben difficilmente qualcuno riesce a darti una mano
Se la resistenza da 270R ti dà di questi problemi ritorna a quella di prima no ?
K
fai un resoconto della situazione attuale
non si capisce se hai il SR inserito
se il problema te lo fa con il bypass inserito e/o disinserito
e non dici che tensioni hai adesso
non ho la sfera di cristallo
o queste info le posti tu o ben difficilmente qualcuno riesce a darti una mano
Se la resistenza da 270R ti dà di questi problemi ritorna a quella di prima no ?
K
Re: PERSONALIZZAZIONE FENDER CHAMP 5F1
si, hai ragione, scusami Kaglio, farò delle prove oggi pomeriggio e posterò tutto.
vorrei farti solo una domanda: questi tipi di filtri RC non diminuiscono i dB e quindi vanno a tagliare qualcosa in ambito di frequenze?
se si, insieme a quelle altre prove, vorrei togliere la capacità da 33 uF e utilizzare come filtro un condensatore con minor filtraggio come un 22 uF.
scusami ancora ciao
vorrei farti solo una domanda: questi tipi di filtri RC non diminuiscono i dB e quindi vanno a tagliare qualcosa in ambito di frequenze?
se si, insieme a quelle altre prove, vorrei togliere la capacità da 33 uF e utilizzare come filtro un condensatore con minor filtraggio come un 22 uF.
scusami ancora ciao
- Kagliostro
- Amministratore

- Messaggi: 9904
- Iscritto il: 03/12/2007, 0:16
- Località: Prov. di Treviso
Re: PERSONALIZZAZIONE FENDER CHAMP 5F1
I condensatori di filtro sono lì per tagliare delle frequenze
quelle che danno fastidio sul ramo dell'alimentazione
che poi, mentre si suona, un condensatore più piccolo dia una diversa risposta rispetto uno più grosso è vero
ma non taglia le frequenze della chitarra
K
quelle che danno fastidio sul ramo dell'alimentazione
che poi, mentre si suona, un condensatore più piccolo dia una diversa risposta rispetto uno più grosso è vero
ma non taglia le frequenze della chitarra
K
Re: PERSONALIZZAZIONE FENDER CHAMP 5F1
le prove sono state fatte senza alimentare la scheda del S/R, vorrei trovare prima i problemi relativi all'ampli.
visto che scalda parecchio la 6v6 ho portato a 1 k la resistenza di catodo
ho rimesso la resistenza da 330 ohm al filtro RC con il condensatore da 33uF.
acceso l'ampli l'ho provato con la chitarra, e il suono risulta molto impastato, distorto.
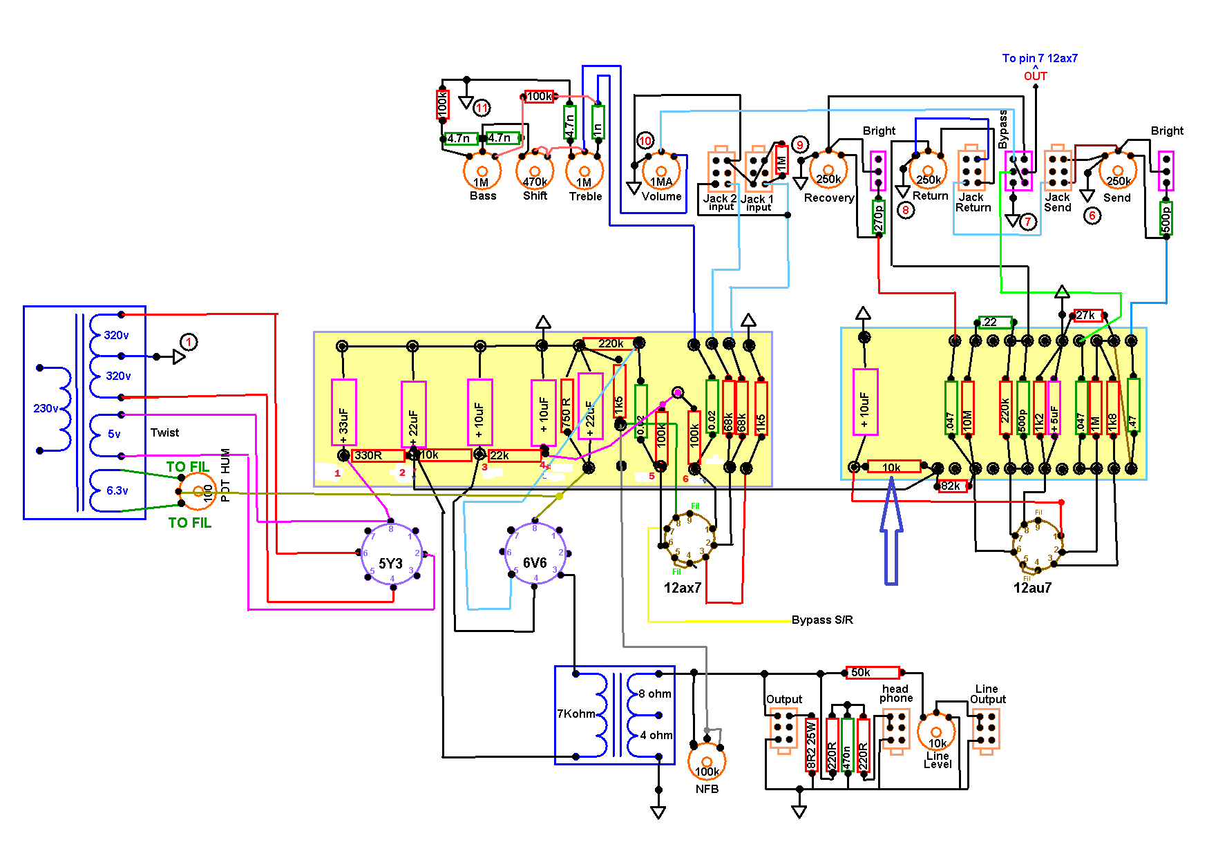
ho ricontrollato la board per vedere se ci sono errori di montaggio ma niente, tutto perfetto da schema, ed ho misurato le varie tensioni:
tensione anodo catodo della 6v6 280 v
tensioni misurate con un puntale a massa e il positivo ai corrispettivi nodi
1)350v
2)312v
3)212v
4)186v
5)125v
6)128v
insoddisfatto, ho provato a cambiare il condensatore del filtro RC in questione , ho messo uno da 22uF , ho acceso l'ampli e provato con la chitarra. il suono è un po più pulito rispetto alla precedente prova, ma il suono è ancora sporco sui bassi troppo impastato.
le tensioni stavolta sono;
tensione anodo catodo 277v
1)340v
2)306v
3)210v
4)184v
5)124v
6)128v
visto che scalda parecchio la 6v6 ho portato a 1 k la resistenza di catodo
ho rimesso la resistenza da 330 ohm al filtro RC con il condensatore da 33uF.
acceso l'ampli l'ho provato con la chitarra, e il suono risulta molto impastato, distorto.
ho ricontrollato la board per vedere se ci sono errori di montaggio ma niente, tutto perfetto da schema, ed ho misurato le varie tensioni:
tensione anodo catodo della 6v6 280 v
tensioni misurate con un puntale a massa e il positivo ai corrispettivi nodi
1)350v
2)312v
3)212v
4)186v
5)125v
6)128v
insoddisfatto, ho provato a cambiare il condensatore del filtro RC in questione , ho messo uno da 22uF , ho acceso l'ampli e provato con la chitarra. il suono è un po più pulito rispetto alla precedente prova, ma il suono è ancora sporco sui bassi troppo impastato.
le tensioni stavolta sono;
tensione anodo catodo 277v
1)340v
2)306v
3)210v
4)184v
5)124v
6)128v
- Kagliostro
- Amministratore

- Messaggi: 9904
- Iscritto il: 03/12/2007, 0:16
- Località: Prov. di Treviso
Re: PERSONALIZZAZIONE FENDER CHAMP 5F1
Hai detto di aver fatto delle modifiche che non sono andate bene e quindi sono state tolte,
non mi spiego il perchè l'ampli prima delle mod funzionasse discretamente
ed adesso, ripristinato allo stato precedente, abbia i problemi che descrivi
K
non mi spiego il perchè l'ampli prima delle mod funzionasse discretamente
ed adesso, ripristinato allo stato precedente, abbia i problemi che descrivi
K
Re: PERSONALIZZAZIONE FENDER CHAMP 5F1
sinceramente non lo so K..
l'ampli è silenziosissimo, gli alti sono ok, ma i medi, ed i bassi sono un po troppo sporchi, come se il suono si saturasse, gli accordi non sono brillanti e puliti ma accompagnati da distorsione. non credo sia problemi di saldature...le ho rifatte e stanno bene.
riguardo le tensioni non so se siano ok, tu mi hai detto precedentemente che dovrei avere sul pin 1 e 6 della pre 12ax7 almeno 150 v... qualcosa c'è che non va che non riesco a capire cosa sia... se vuoi faccio delle foto allo chassis per farti vedere i collegamenti.ecco le registrazioni dei 2 ampli che ho a casa. quello vecchio fatto precedentemente.e quello che sto facendo.
l'unica cosa che adesso non ho messo in dubbio è il TU. ho letto su un articolo di nuova elettronica che i TU possono dare parecchie grane come distorsione di frequenza, distorsioni di fase, armonica e di intermodulazione, e questi problemi non solo posso darli le ciofeghe di TU ma anche quelli buoni.anzi l'articolo premette che parecchi TU rinomati hanno dato questi problemi. l'ultima chance che ho è quella di smontare il TU di novarria dal vecchio champ e metterlo nel nuovo. l'unica cosa che vi chiedo è: visto che il primario del TU di novarria è di 5 k invece quello hammod 7 k, posso avere dei problemi nel montaggio del nuovo ampli? vi chiedo questo perchè il vecchio champ ha come secondario 280-0-280 invece il nuovo ampli 325-0-325.
SCUSATEMI RAGAZZI SE VI STO ROMPENDO CON STO CHAMP
l'ampli è silenziosissimo, gli alti sono ok, ma i medi, ed i bassi sono un po troppo sporchi, come se il suono si saturasse, gli accordi non sono brillanti e puliti ma accompagnati da distorsione. non credo sia problemi di saldature...le ho rifatte e stanno bene.
riguardo le tensioni non so se siano ok, tu mi hai detto precedentemente che dovrei avere sul pin 1 e 6 della pre 12ax7 almeno 150 v... qualcosa c'è che non va che non riesco a capire cosa sia... se vuoi faccio delle foto allo chassis per farti vedere i collegamenti.ecco le registrazioni dei 2 ampli che ho a casa. quello vecchio fatto precedentemente.e quello che sto facendo.
l'unica cosa che adesso non ho messo in dubbio è il TU. ho letto su un articolo di nuova elettronica che i TU possono dare parecchie grane come distorsione di frequenza, distorsioni di fase, armonica e di intermodulazione, e questi problemi non solo posso darli le ciofeghe di TU ma anche quelli buoni.anzi l'articolo premette che parecchi TU rinomati hanno dato questi problemi. l'ultima chance che ho è quella di smontare il TU di novarria dal vecchio champ e metterlo nel nuovo. l'unica cosa che vi chiedo è: visto che il primario del TU di novarria è di 5 k invece quello hammod 7 k, posso avere dei problemi nel montaggio del nuovo ampli? vi chiedo questo perchè il vecchio champ ha come secondario 280-0-280 invece il nuovo ampli 325-0-325.
SCUSATEMI RAGAZZI SE VI STO ROMPENDO CON STO CHAMP
- Allegati
-
- ampli vecchio.mp3
- (519.22 KiB) Scaricato 414 volte
-
- ampli nuovo.mp3
- (479.62 KiB) Scaricato 363 volte
Re: PERSONALIZZAZIONE FENDER CHAMP 5F1
Aggiornamento: ho cambiato il TU ma ho sempre lo stesso identico risultato del file mp3 postato precedentemente. provo a rifare qualche saldatura sui pot montati.
Re: PERSONALIZZAZIONE FENDER CHAMP 5F1
mentre rimontavo alll'ampli vecchio il suo TU, ho misurato le tensioni agli anodi della 12ax7, ed effettivamente le tensioni su questi pin 1 e 6 sono di 151v-152v. ho notato inoltre che le tacchette nere dei condensatori al poliestere da 0.02 erano montate di senso opposto rispetto al nuovo ampli. ho pensato di cambiare l'ordine dei condensatori nel nuovo ampli, ed ho rifatto tutte le saldature all'ampli per togliermi il dubbio di qualche saldatura fredda sul circuito.
finite le operazioni, accendo e controllo le tensioni sugli anodi ed ho sempre lo stesso risultato postato precedentemente, 125v pin 1, 128 v sul pin 6. suono che è na fetecchia e bla bla
come dicono a napoli San Gennar aiutm tu!
cosa può essere secondo voi ?
finite le operazioni, accendo e controllo le tensioni sugli anodi ed ho sempre lo stesso risultato postato precedentemente, 125v pin 1, 128 v sul pin 6. suono che è na fetecchia e bla bla
come dicono a napoli San Gennar aiutm tu!
- Kagliostro
- Amministratore

- Messaggi: 9904
- Iscritto il: 03/12/2007, 0:16
- Località: Prov. di Treviso
Re: PERSONALIZZAZIONE FENDER CHAMP 5F1
Quanto hai sulla 6v6 misurando Anodo-Massa e Catodo-Massa ?
Mi spieghi perchè le misure della 6v6 le hai sempre fatte Anodo-Catodo invece che Anodo-Massa ?
fa un po' di trove con il condensatore tra V1a e V1b, prova un po' di valori diversi e vedi come suona
Nel Layout c'è il Tone Control, ma nel circuito effettivo l'hai collegato o no ?
K
Mi spieghi perchè le misure della 6v6 le hai sempre fatte Anodo-Catodo invece che Anodo-Massa ?
fa un po' di trove con il condensatore tra V1a e V1b, prova un po' di valori diversi e vedi come suona
Nel Layout c'è il Tone Control, ma nel circuito effettivo l'hai collegato o no ?
K
Re: PERSONALIZZAZIONE FENDER CHAMP 5F1
se vogliamo sapere la tensione di alimentazione della valvola 6v6 devo calcolare la tensione mettendo i puntali tra anodo e catodo, invece se faccio tra anodo e massa misuro la tensione maggiorata della caduta di tensione sulla resistenza di catodo. (cito una risposta datami da Angus riguardo il calcolo della dissipazione della 6v6 per il calcolo del bias)
riguardo il layout il tone control è montato, l'ampli è uguale ed identico al layout che hai visionato ultimamente c'è tutto.
comunque se serve, misuro la tensione anodo massa catodo massa della 6v6 e posto.
riguardo il condensatore quello da 0.02 al poliestere, sinceramente non ho altri valori per fare delle prove...ne ho altri 2 identici.potrei metterne uno in parallelo per aumentarne il filtraggio, cosa ne pensi?
riguardo il layout il tone control è montato, l'ampli è uguale ed identico al layout che hai visionato ultimamente c'è tutto.
comunque se serve, misuro la tensione anodo massa catodo massa della 6v6 e posto.
riguardo il condensatore quello da 0.02 al poliestere, sinceramente non ho altri valori per fare delle prove...ne ho altri 2 identici.potrei metterne uno in parallelo per aumentarne il filtraggio, cosa ne pensi?

