Modifiche geloso 1020
-
leonardo giusti
- Diyer

- Messaggi: 170
- Iscritto il: 11/10/2022, 0:21
Re: Modifiche geloso 1020
Mi spiace molto Franco, un abbraccio.
- Kagliostro
- Amministratore

- Messaggi: 9927
- Iscritto il: 03/12/2007, 0:16
- Località: Prov. di Treviso
Re: Modifiche geloso 1020
Grazie
- Kagliostro
- Amministratore

- Messaggi: 9927
- Iscritto il: 03/12/2007, 0:16
- Località: Prov. di Treviso
Re: Modifiche geloso 1020
Per Lorenzo ma anche per Leonardo
Questo, anche se non è del tutto ultimato è lo schema cui devi fare riferimento
la resistenza che nell'originale è da 150K (0.15) l'ho portata a 10K, ovviamente è una prova, va adattata in modo da avere le tensioni desiderate (o almeno vicine a quelle), notare che, per il momento, ho eliminato anche l'altra resistenza da 150K

Franco
p.s.: @ Leonardo in effetti non ho ancora visto le correzioni da fare al Layout, porta pazienza che appena posso vedo di sistemare
Questo, anche se non è del tutto ultimato è lo schema cui devi fare riferimento
la resistenza che nell'originale è da 150K (0.15) l'ho portata a 10K, ovviamente è una prova, va adattata in modo da avere le tensioni desiderate (o almeno vicine a quelle), notare che, per il momento, ho eliminato anche l'altra resistenza da 150K

Franco
p.s.: @ Leonardo in effetti non ho ancora visto le correzioni da fare al Layout, porta pazienza che appena posso vedo di sistemare
Re: Modifiche geloso 1020
Grazie Franco, attendo gli ulteriori sviluppi, come ti dicevo ho apportato al volo le principali modifiche al Geloso,con parte della vecchia componentistica, integrata alla nuova.
Adesso mio figlio lo sta utilizzando, successivamente a schema definitivo e testato, farò tabula rasa e lo ri cablerò d'accapo secondo schema definitivo.
Eventualmente si potrebbe inserire anche un OUT/IN dove poter inserire apparati di effetti esterni, pedali e/o altre diavolerie
Saluti al gruppo,
Lorenzo
Adesso mio figlio lo sta utilizzando, successivamente a schema definitivo e testato, farò tabula rasa e lo ri cablerò d'accapo secondo schema definitivo.
Eventualmente si potrebbe inserire anche un OUT/IN dove poter inserire apparati di effetti esterni, pedali e/o altre diavolerie
Saluti al gruppo,
Lorenzo
- Kagliostro
- Amministratore

- Messaggi: 9927
- Iscritto il: 03/12/2007, 0:16
- Località: Prov. di Treviso
Re: Modifiche geloso 1020
Ciao Lorenzo
Per quanto riguarda un FXLoop se ne era parlato ma Leonardo, dopo essersi documentato, ha deciso che non gli interessa inserirne uno
comunque, a titolo di conoscenza, se vai a rivederti un mio post
viewtopic.php?f=24&t=10846&start=150#p125307
trovi un piccolo elenco di link con varie possibilità
Franco
Per quanto riguarda un FXLoop se ne era parlato ma Leonardo, dopo essersi documentato, ha deciso che non gli interessa inserirne uno
comunque, a titolo di conoscenza, se vai a rivederti un mio post
viewtopic.php?f=24&t=10846&start=150#p125307
trovi un piccolo elenco di link con varie possibilità
Franco
-
leonardo giusti
- Diyer

- Messaggi: 170
- Iscritto il: 11/10/2022, 0:21
Re: Modifiche geloso 1020
Ciao Franco, molto piacere di risentirti.
- Kagliostro
- Amministratore

- Messaggi: 9927
- Iscritto il: 03/12/2007, 0:16
- Località: Prov. di Treviso
Re: Modifiche geloso 1020
Ciao Leonardo
Ancora non ci sono al 100%, ma un pochetto son qui con voi
Franco
Ancora non ci sono al 100%, ma un pochetto son qui con voi
Franco
Re: Modifiche geloso 1020
Un enorme abbraccio Franco!
- Kagliostro
- Amministratore

- Messaggi: 9927
- Iscritto il: 03/12/2007, 0:16
- Località: Prov. di Treviso
Re: Modifiche geloso 1020
Grazie Roberto
Franco
Franco
- Kagliostro
- Amministratore

- Messaggi: 9927
- Iscritto il: 03/12/2007, 0:16
- Località: Prov. di Treviso
Re: Modifiche geloso 1020
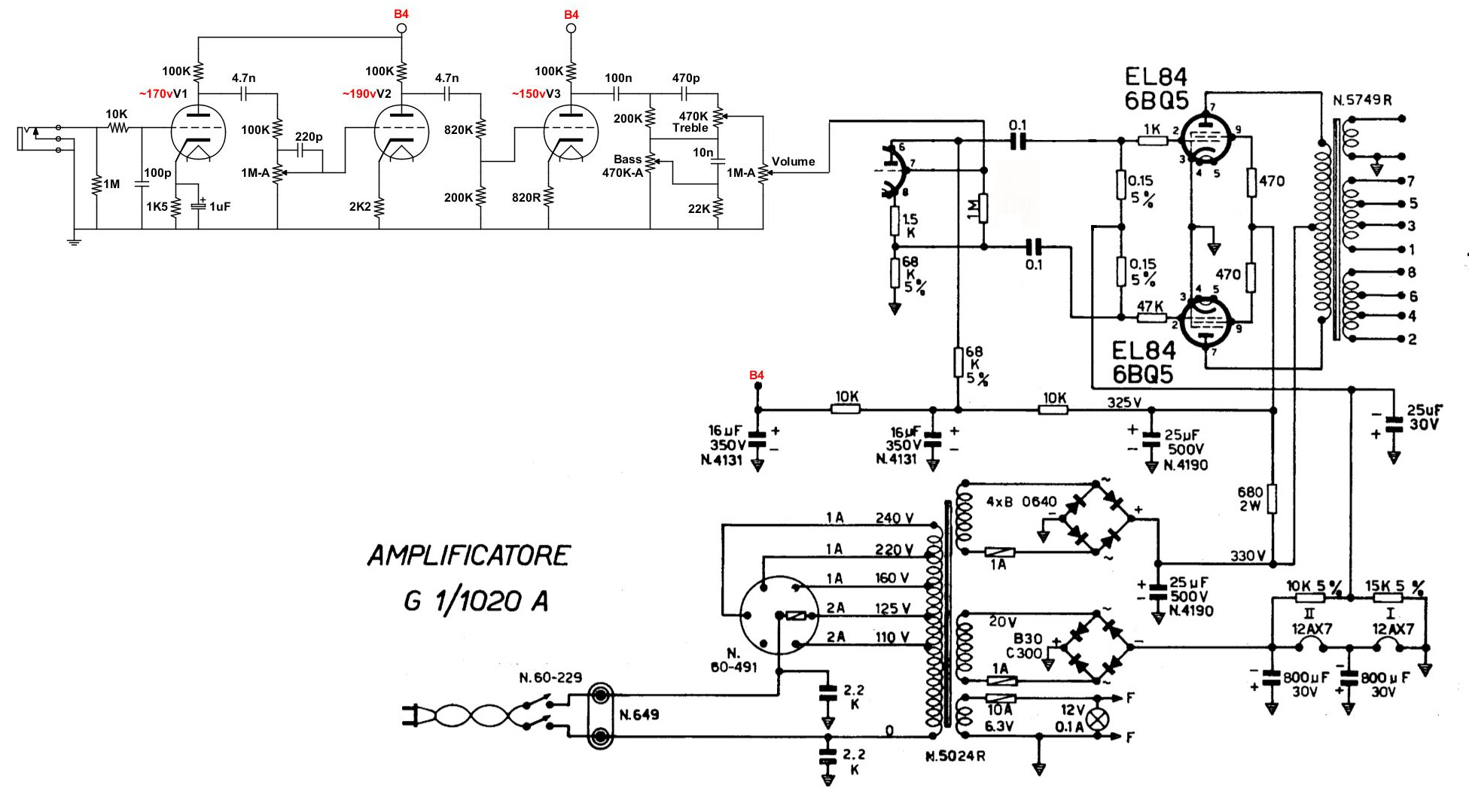
Eccomi qui, portate pazienza per il ritardo nel seguire questo thread, ma stante che non disegno Layout da un po' è un lavoretto che mi impegna un attimo di più rispetto ad altro e per dedicarmici preferisco essere nello stato d'animo giusto per farlo
Intanto lo schema di riferimento

Notare che
1) I condensatori del PS li ho lasciati con i valori del Geloso (25uF e 16uF) perché non so se Leonardo intende mantenere quelli che già ci sono o vuole aumentarne il valore per un filtraggio migliore, se si vogliono aumentare basta dirlo che rivedo i valori sullo schema
2) Le resistenze da 10K che alimentano i triodi del Pre sono di un valore indicativo che probabilmente sarà da aggiustare resistore per resistore in modo da ottenere le tensioni volute alle placche
3) Ho lasciato i condensatori da 2.2K che sono all'ingresso della linea, prima del TA, SE si lasciano, vanno sostituiti con condensatori CLASSE Y, facendolo si può star tranquilli in quanto i classe Y sono appositamente studiati per essere usati in quel modo
Per il Layout
Ci ho guardato un po' ma ancora non ci ho messo mano, spero di farlo presto
Franco
Intanto lo schema di riferimento

Notare che
1) I condensatori del PS li ho lasciati con i valori del Geloso (25uF e 16uF) perché non so se Leonardo intende mantenere quelli che già ci sono o vuole aumentarne il valore per un filtraggio migliore, se si vogliono aumentare basta dirlo che rivedo i valori sullo schema
2) Le resistenze da 10K che alimentano i triodi del Pre sono di un valore indicativo che probabilmente sarà da aggiustare resistore per resistore in modo da ottenere le tensioni volute alle placche
3) Ho lasciato i condensatori da 2.2K che sono all'ingresso della linea, prima del TA, SE si lasciano, vanno sostituiti con condensatori CLASSE Y, facendolo si può star tranquilli in quanto i classe Y sono appositamente studiati per essere usati in quel modo
Per il Layout
Ci ho guardato un po' ma ancora non ci ho messo mano, spero di farlo presto
Franco
-
leonardo giusti
- Diyer

- Messaggi: 170
- Iscritto il: 11/10/2022, 0:21
Re: Modifiche geloso 1020
Un piacere risentirti Franco.
Per i condensatori tendevo a mantenerli se non pregiudicano il risultato.
Ricorda che una buona parte del layout lo avevi già disegnato.
Per i condensatori tendevo a mantenerli se non pregiudicano il risultato.
Ricorda che una buona parte del layout lo avevi già disegnato.
- Kagliostro
- Amministratore

- Messaggi: 9927
- Iscritto il: 03/12/2007, 0:16
- Località: Prov. di Treviso
Re: Modifiche geloso 1020
Ciao Leonardo
Allora, almeno per adesso, lasciamo i condensatori da 25 e 16, credo che rispetto allo schema del 1020 originale ce ne sia solo uno da 16 da aggiungere
Sì il layout per buona parte c'è, devo sistemare i problemi ed aggiungere i componenti del Bias delle finali mettendoli sulla Board anziché direttamente sul deviatore
Franco
Allora, almeno per adesso, lasciamo i condensatori da 25 e 16, credo che rispetto allo schema del 1020 originale ce ne sia solo uno da 16 da aggiungere
Sì il layout per buona parte c'è, devo sistemare i problemi ed aggiungere i componenti del Bias delle finali mettendoli sulla Board anziché direttamente sul deviatore
Franco
- Kagliostro
- Amministratore

- Messaggi: 9927
- Iscritto il: 03/12/2007, 0:16
- Località: Prov. di Treviso
Re: Modifiche geloso 1020
Eccomi qui
Qualcosa sul Layout l'ho fatto

Qui uno schema di riferimento per il Fixed Bias / Cathode Bias
Notare che in realtà nel Layout è compresa anche una res da 1R per le misurazioni della corrente di Bias
ma nello schema non c'è
In pratica i due catodi sono uniti, c'è collegata una res da 1R ed alla res da 1R (dal lato opposto ai catodi) ci sono le due res del Cathode Bias (vedi lo schema del Peavey Classic 20) ed in parallelo a loro il Cap di Bypass



Franco
Qualcosa sul Layout l'ho fatto

Qui uno schema di riferimento per il Fixed Bias / Cathode Bias
Notare che in realtà nel Layout è compresa anche una res da 1R per le misurazioni della corrente di Bias
ma nello schema non c'è
In pratica i due catodi sono uniti, c'è collegata una res da 1R ed alla res da 1R (dal lato opposto ai catodi) ci sono le due res del Cathode Bias (vedi lo schema del Peavey Classic 20) ed in parallelo a loro il Cap di Bypass


Franco
-
leonardo giusti
- Diyer

- Messaggi: 170
- Iscritto il: 11/10/2022, 0:21
Re: Modifiche geloso 1020
Bello. Domani lo stampo e lo verifico.
- Kagliostro
- Amministratore

- Messaggi: 9927
- Iscritto il: 03/12/2007, 0:16
- Località: Prov. di Treviso
Re: Modifiche geloso 1020
Fai riferimento agli schemi che ho messo nello stesso post dell'ultimo Layout ed alla spiegazione per quanto riguarda il circuito del Bias
Franco
Franco
