e l hi fi di casa l ho motato io... in piu sono elettricista e so per certo quanto
sia fastidioso prendere la scossa



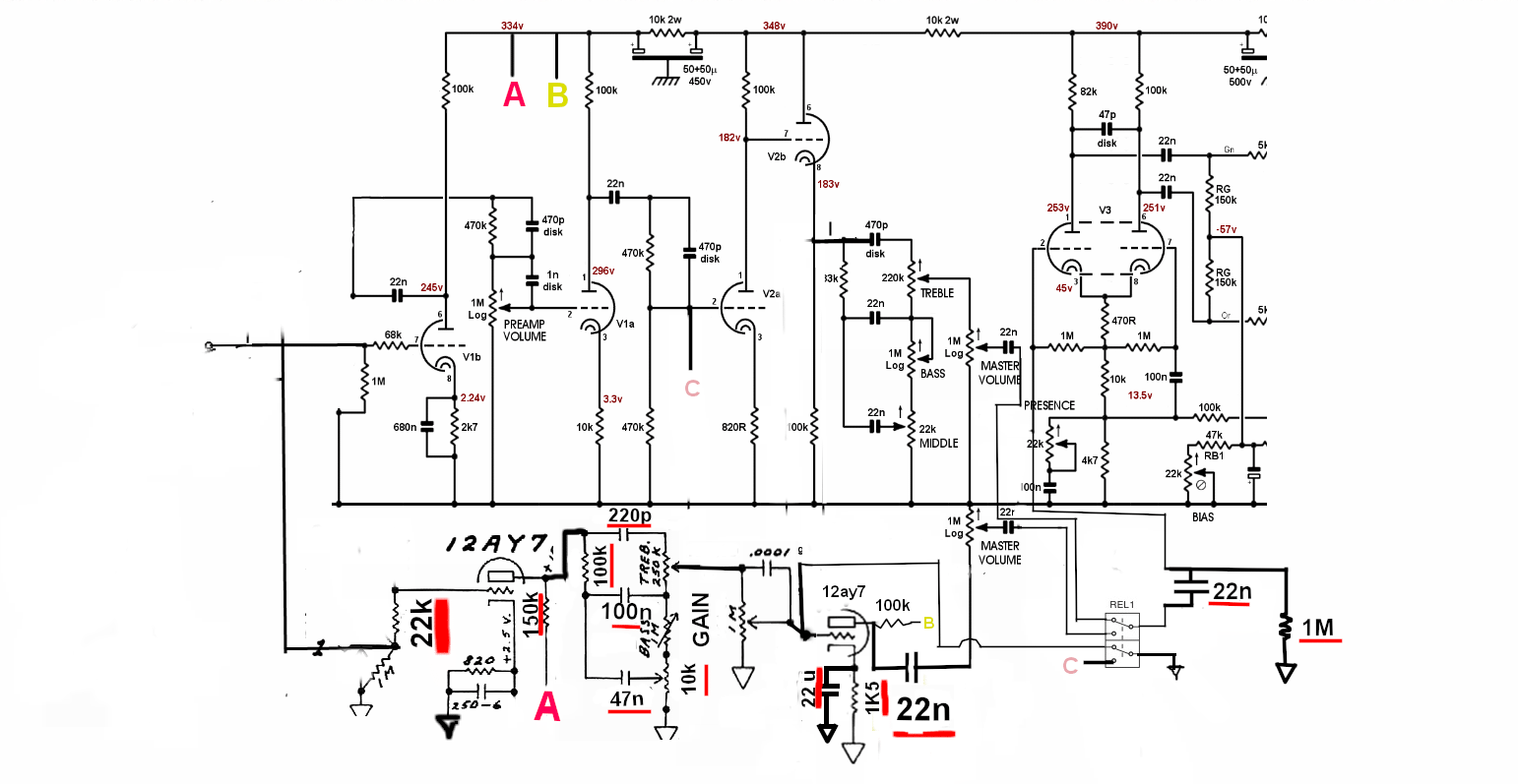
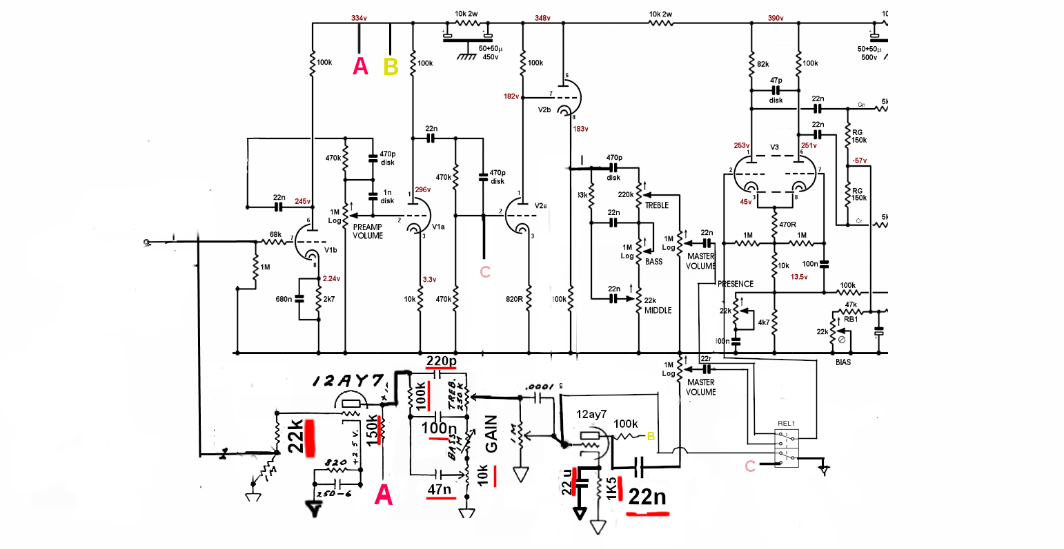
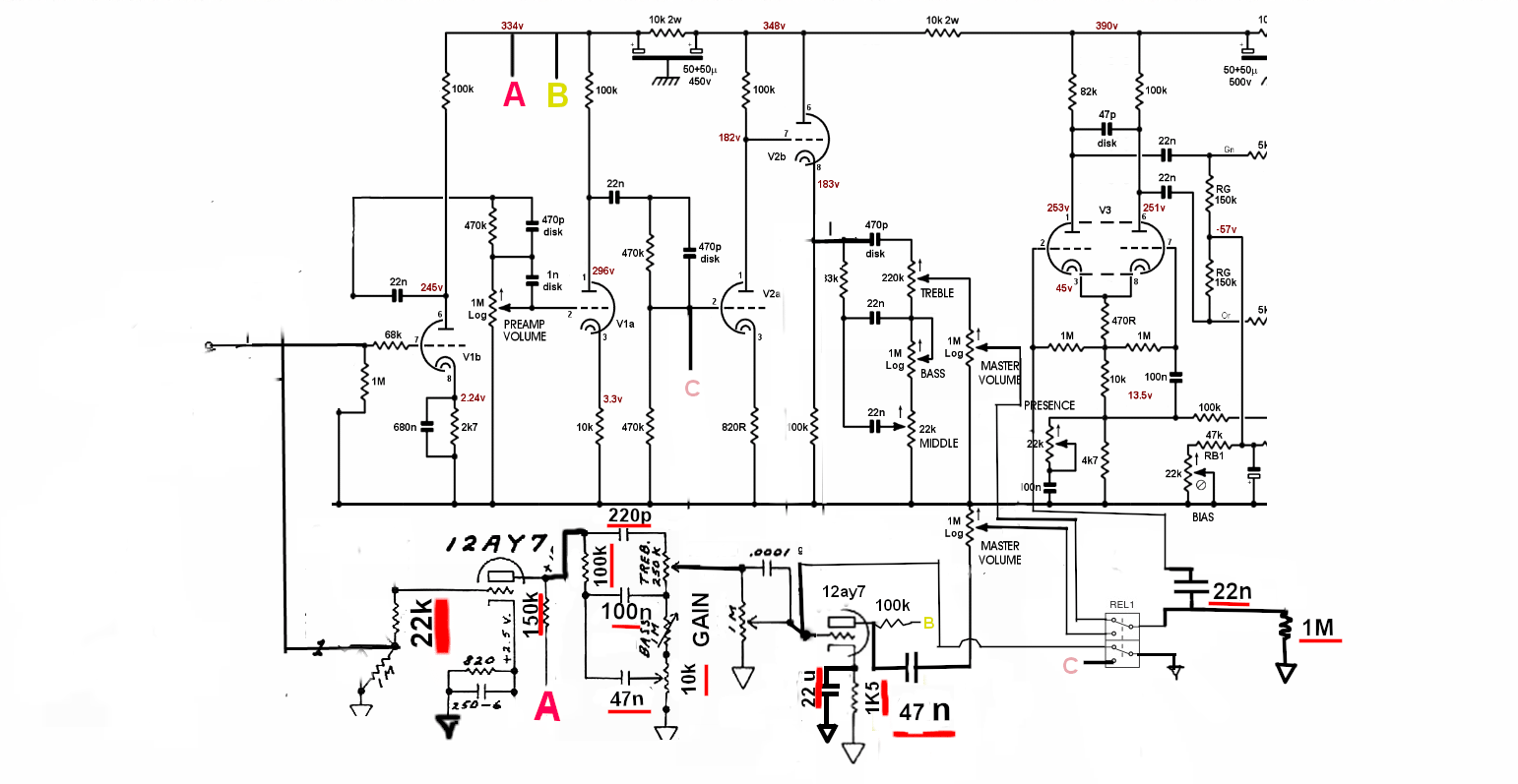
Robi intendeva:robi ha scritto:Ti basta un solo 22n prima della PI, ma devi dargli un riferimento a massa altrimenti quando commuti canale fa POP.

MapleMarco ha scritto:magari 44! diventa 10!
