Sostieni il forum con una donazione! Il tuo contributo ci aiuterà a rimanere online!
Immagine

Modifiche geloso 1020

...per cercare o proporre modifiche agli amplificatori
Avatar utente
Kagliostro
Amministratore
Amministratore
Messaggi: 9958
Iscritto il: 03/12/2007, 0:16
Località: Prov. di Treviso

Re: Modifiche geloso 1020

Messaggio da Kagliostro » 11/03/2023, 10:23

:numb1:

Quindi OK per il valore resistivo

Quello che non riesco a figurarmi è l'andamento della curva resistiva in uscita al cursore alla rotazione del perno con una resistenza collegata in parallelo ai PIN 1 e 3 del potenziometro

Varia o resta lineare ?

Franco

p.s.: qui un pot da 1M con Push Pull DPDT https://www.tubeampdoctor.com/en/1m-log ... stervolume

Avatar utente
Kagliostro
Amministratore
Amministratore
Messaggi: 9958
Iscritto il: 03/12/2007, 0:16
Località: Prov. di Treviso

Re: Modifiche geloso 1020

Messaggio da Kagliostro » 11/03/2023, 18:23

Sono riuscito a trovare un pot Doppio da 250K con DPDT Push Pull

Ed è anche un Bourns, il che non guasta

NON Solid Shaft
https://www.boxguitar.com/it/potenziome ... hREALw_wcB

Solid Shaft
https://www.amazon.com/Bourns-Guitar-Po ... B005G05SBA

Meglio, risolve un po' di dubbi

Franco

leonardo giusti
Diyer
Diyer
Messaggi: 170
Iscritto il: 11/10/2022, 0:21

Re: Modifiche geloso 1020

Messaggio da leonardo giusti » 12/03/2023, 10:09

2F681118-A7CF-472A-A5C5-24963C8F0BB4.jpeg
Ma lì dove ho cerchiato non dovrebbe esserci un +?
La tensione filamenti da lì dovrebbe uscire negativa.

Avatar utente
Kagliostro
Amministratore
Amministratore
Messaggi: 9958
Iscritto il: 03/12/2007, 0:16
Località: Prov. di Treviso

Re: Modifiche geloso 1020

Messaggio da Kagliostro » 12/03/2023, 11:30

Ciao Leonardo

L'alimentazione dei filamenti delle valvole è negativa rispetto massa in quanto viene sfruttato lo stesso circuito come fonte della tensione negativa di Bias (quindi il positivo del ponte è collegato a massa)

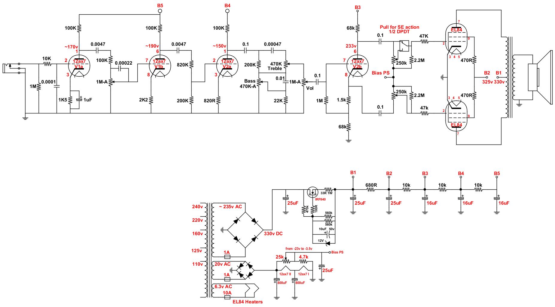
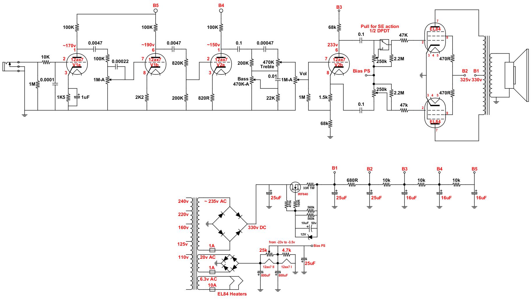
Qui di seguito la versione rivista dello schema, in primis ho corretto il collegamento dello switch con cui si passa da PP ad SE (che avevo sbagliato) e poi ho inserito un doppio pot da 250K (visto che l'ho trovato in rete) ed eliminato quello da 1M e le due resistenze che servivano per abbassare il valore da 1M a circa 250K

Ah, ho anche deciso fosse più sicuro mettere entrambe le grid stopper da 47K anziché una da 47K ed una da 1K, questo perchè mi è venuto il dubbio che la grid stopper da 1K fosse dovuta all'azione sul circuito di tutti quei componenti che abbiamo eliminato dalla parte finale

cliccare sull'immagine per vederla a piena risoluzione
Visto errore su PS filamenti, c'è un ponticello che NON deve esserci, vedere schema su prossimo post
Geloso G1 1020 A Guitar Conversion w PPIMV + PP DPDT 02.jpg
Franco

Avatar utente
robi
Amministratore
Amministratore
Messaggi: 9761
Iscritto il: 17/12/2006, 13:57
Località: Alba

Re: Modifiche geloso 1020

Messaggio da robi » 13/03/2023, 12:19

Ciao Franco, ho letto adesso che vuoi mettere i filamenti negativi rispetto al catodo.
Non rischia di immettere un po' di rumore residuo nel pre, dovuto al ripple dell'alimentazione?

La soluzione alternativa potrebbe essere usare quell'avvolgimento 0-20V con una rettifica a semionda con due diodi, uno che prenda la semionda positiva per i filamenti e l'altro per la semionda negativa per il bias.

Inoltre vedo che hai 20V con rettifica a ponte che va su due filamenti.
Non c'è troppa tensione per quei filamenti? L'avvolgimento regge la corrente ulteriore necessaria?

Inoltre il 25k del bias messo così, se impostato al massimo, annulla la corrente sul primo heater e brucia il secondo heater.
Trovo inoltre che abbia un range di azione troppo alto e quindi risulta impossibile da impostare con un pot ad 1 giro, e difficile su un 10 giri.

Avatar utente
Kagliostro
Amministratore
Amministratore
Messaggi: 9958
Iscritto il: 03/12/2007, 0:16
Località: Prov. di Treviso

Re: Modifiche geloso 1020

Messaggio da Kagliostro » 13/03/2023, 16:35

Ciao Roberto



Come puoi vedere la Geloso lo ha progettato così, negativo a massa e tutti quelli che ci sono in giro funzionano così da anni, quanto al pot da 25k invece che da 10K come sarebbe il resistore originale, non saprei, dovrei investigare, in ogni caso prima si dovrebbe decidere se facciamo il Mixed Bias o lasciamo in Fixed Bias, un escamotage penso di trovarlo (comunque nel circuito del bias la corrente è nulla o quasi)

Franco

Avatar utente
robi
Amministratore
Amministratore
Messaggi: 9761
Iscritto il: 17/12/2006, 13:57
Località: Alba

Re: Modifiche geloso 1020

Messaggio da robi » 13/03/2023, 17:47

Ciao Franco,

ok, si vede che sono 0-20V a vuoto e sotto carico "cala" un paio di Volt.

La differenza fra lo schema che hai messo adesso e quello che hai disegnato sopra è proprio quella che ti dicevo: rischi di cortocircuitare il primo filamento e bruciare il secondo. Vedi che loro hanno tenuto separati i due rami senza dare possibilità di cortocircuitare il primo heater?

Al posto tuo con mixed bias metterei il trimmer fra due resistenze, tipo rawbias > 15k > 5k trimpot > 4,7k > massa. Se vuoi mettere un 47k fra la 15k e wiper del pot per sicurezza, male non fa. Così dovresti poter regolare indicativamente fra -4,7 e -10 V. Attualmente è a circa -14V in fixed bias.

Avatar utente
Kagliostro
Amministratore
Amministratore
Messaggi: 9958
Iscritto il: 03/12/2007, 0:16
Località: Prov. di Treviso

Re: Modifiche geloso 1020

Messaggio da Kagliostro » 13/03/2023, 18:12

Leonardo con una tensione di linea un po' altina ha misurato 23.3v

Buona l'idea di un pot nel mezzo di due resistori, tutto sta a sapere che range di tensioni serve (non è esattamente quello cui pensavo ma ci si avvicina)

Visto che i filamenti sono in serie e non c'e nessun collegamento al centro, mi pare starno che i pot possano influire su di un solo filamento, molto strano







Come non detto :muro: :muro: :muro: :muro: :muro: quel collegamento è un refuso, è lì solo per distrazione, MAI voluto metterlo

Questo era quello che volevo fare



--

Potrebbe essere così, magari si ritoccano i valori del pot e resistori in base a quanto si vuole ottenere come range di Bias, per quanto credo che una volta chiarito che quello era un collegamento che NON deve esserci e che c'era solo per errore, anche la versione con pot e un solo resistore credo funzioni bene
PS Bias Geloso Modificato.jpg
---

Parlando del Bias, volendo stare su un 75/80 % quindi credo sui 25 / 29 mA

ma poi faccio confusione tra classe A ed AB, a noi non conviene stare in AB ?

---

se si volesse mettere un resistore al catodo (con 330v) di anodica dicevi di usare un 100R e 6v di Bias sulle griglie per ottenere il Mixed Bias

se, per comodità, si salisse a 110R come resistore di catodo, che tensione si potrebbe ipotizzare di usare per le griglie, andrebbero ancora bene i -6v o andrebbero aumentati (verso il negativo intendo) ?

Franco

Avatar utente
robi
Amministratore
Amministratore
Messaggi: 9761
Iscritto il: 17/12/2006, 13:57
Località: Alba

Re: Modifiche geloso 1020

Messaggio da robi » 13/03/2023, 20:17

Ciao Franco,

non va bene come hai legato preamp e finale, perché il volume é a massa, mentre la griglia della PI é sollevata di qualche decina di Volt.

Anche il pot del bias non va bene così, perché se il wiper perde contatto mandi una tensione meno negativa alle griglie e rischi di cuocerle.

Se vuoi stare sul 80% ed hai 300V di anodica, sono 32 mA a valvola. Come ti dicevo, sui 6V sui 100 o 110 Ohm che siano al catodo.

I valori di bias che ho messo coprono un range secondo me corretto anche per un singolo giro.

Avatar utente
Kagliostro
Amministratore
Amministratore
Messaggi: 9958
Iscritto il: 03/12/2007, 0:16
Località: Prov. di Treviso

Re: Modifiche geloso 1020

Messaggio da Kagliostro » 13/03/2023, 22:21

Ciao Roberto

L'anodica non è 300v ma 330v (o almeno il piano sarebbe di mantenerla a 330v come nel Geloso) ed è per quella tensione che ti chiederei come arrangiare le cose

Problemi con il livello del Bias basso (poca tensione negativa) ci sarebbero nel caso si mantenesse il Fixed ma io vorrei proprio usare il Mixed, l'idea mi è piaciuta fin da subito, nel caso non si usasse il Mixed i valori sono sicuramente da rivedere come dici tu

Grazie

Franco

p.s.: Dimenticavo ... il problema del collegamento pre / finale, come andrebbe fatto ???

Nel Peavey Classic 20 in effetti c'è un accoppiamento composto da due cap, uno in serie ed uno a massa, basta inserire un cap in serie ? un 0.1 può andare ? C23, il 100pf, lo vedo come shunt verso massa per alcune frequenza


Geloso G1 1020 A Guitar Conversion w PPIMV + PP DPDT 02.jpg

Avatar utente
robi
Amministratore
Amministratore
Messaggi: 9761
Iscritto il: 17/12/2006, 13:57
Località: Alba

Re: Modifiche geloso 1020

Messaggio da robi » 14/03/2023, 1:07

Il cap è corretto, mentre lo switch del PP/SE non è ancora corretto: va collegato all'altro capo del pot.

Avatar utente
Kagliostro
Amministratore
Amministratore
Messaggi: 9958
Iscritto il: 03/12/2007, 0:16
Località: Prov. di Treviso

Re: Modifiche geloso 1020

Messaggio da Kagliostro » 14/03/2023, 1:18

D'accordo ma quale ?

Posto il pezzetto di schema che interessa con delle lettere, lo switch ha i due contatti A e B ed il centrale C, il pot ha D ed E ed il cursore F
Collegamento Deviatore.jpg
Collegamento Deviatore.jpg (12.45 KiB) Visto 2128 volte
Cosa devo collegare a cosa ?

Grazie e scusa ma so de coccio

Franco

p.s.: in realtà non sto capendo perché non vada bene, come è in pratica bypassa uno dei due pot e lascia passare il segnale, l'altro pot progressivamente annulla il segnale che va alla griglia ... o no ???

Mah, più ci penso più mi vien da pensare che sia da fare con un pot doppio da 1M e con un cap prima ed uno dopo come nello schemino di Weber ???????

Che poi, pensandoci, in quel modo la continuità dell'alimentazione Bias è più sicura, nessun cursore di mezzo

Avatar utente
Kagliostro
Amministratore
Amministratore
Messaggi: 9958
Iscritto il: 03/12/2007, 0:16
Località: Prov. di Treviso

Re: Modifiche geloso 1020

Messaggio da Kagliostro » 14/03/2023, 1:54

A proposito di Mixed Bias, un amico americano che tempo fa aveva iniziato a fare un qualcosa usandolo (purtroppo progetto non portato a termine) e si era documentato un po'

Secondo quello che lui ha recepito è il caso di usare un poco di Cathode Bias come assicurazione contro eventuali problemi che si avessero alzando la dissipazione al 90%

Il vantaggio del Fixed Bias (anche se sicuramente non era usato in questo modo dalla Geloso in questo amp) è, come diceva Roberto un modo per spingere, dare del "carattere" a delle valvole che di solito sono usate in modo diverso

Quindi, almeno stando a quello che dice lui, si dovrebbe andare di Fixed Bias ed il valore del resistore usato al catodo dovrebbe essere tale da non far risultare la compensazione automatica predominante

Chiariamoci, lui non ha poi messo in pratica ed io riporto solo quello che è un'idea sua sul come arrangiare le cose

Franco

Avatar utente
Kagliostro
Amministratore
Amministratore
Messaggi: 9958
Iscritto il: 03/12/2007, 0:16
Località: Prov. di Treviso

Re: Modifiche geloso 1020

Messaggio da Kagliostro » 14/03/2023, 4:32

Scusate i post uno di seguito all'altro ma ho trovato una cosa che mi pare importante comunicare

Ho visto che nel Fender Blues Junior che ha 329v di anodica il bias è settato a -10.7v e penso che anche nel geloso possiamo adottare questo bias, tra l'altro mi pare che anche il Geloso avesse un bias simile prima di portarlo ai -14.7v trovati nei datasheet per 300v di anodica

Quindi Lorenzo la tensione di Bias portala a -10.7v

Franco

Avatar utente
robi
Amministratore
Amministratore
Messaggi: 9761
Iscritto il: 17/12/2006, 13:57
Località: Alba

Re: Modifiche geloso 1020

Messaggio da robi » 14/03/2023, 7:39

Ciao Franco, il pot come lo hai collegato tu perde la funzione di volume. Hai un lato sempre a cannone.
Noi vogliamo un volume regolabile e poter lavorare PP o SE: collegalo FA BE.

Rispondi