Modifiche geloso 1020
Re: Modifiche geloso 1020
So che a te piace la configurazione weber.
A me no perché ha più componenti e, soprattutto quando hai nfb, hai più sfasamenti e quindi possibili grattacapi.
A me no perché ha più componenti e, soprattutto quando hai nfb, hai più sfasamenti e quindi possibili grattacapi.
Re: Modifiche geloso 1020
Io trovo che spingere le valvole al 90% su un push pull per chitarra sia un po’ uno spreco di energia e valvole.
Ho proposto di ripartire fixed e cathode in modo paritario per avere un qualcosa a metá. Se metto solo 10 Ohm al catodo, diventa una lettura di bias.
Ho proposto di ripartire fixed e cathode in modo paritario per avere un qualcosa a metá. Se metto solo 10 Ohm al catodo, diventa una lettura di bias.
Re: Modifiche geloso 1020
Mettere la tensione a -10,7 V senza nessun riferimento é a mio parere non solo sbagliato, ma anche rischioso. Che marca e modelo di valvole utilizzano? A quale dissipazione? Con quali necessità?
Trovo più logico partire da valori di tensione di polarizzazione più negativi e poi aggiustare il tiro.
Trovo più logico partire da valori di tensione di polarizzazione più negativi e poi aggiustare il tiro.
- Kagliostro
- Amministratore

- Messaggi: 9949
- Iscritto il: 03/12/2007, 0:16
- Località: Prov. di Treviso
Re: Modifiche geloso 1020
Allora ....
Per quanto riguarda lo switch che bypassa il pot e ne lascia funzionare solo uno è proprio lì il giochino che porta all'SE partendo dal PP, in pratica il ramo con il pot disinserito continua a funzionare normalmente mentre il ramo con il pot vede gradualmente decrescere il segnale e quindi lavorando sempre meno sino a "fermare" la finale che gli è collegata dà come risultato il suono pseudo SE
Riguardo il Soma ne ho discusso (non qui) anni fa su el34world e son sicuro di quel che dico
In realtà KOC il suo Soma l'aveva previsto Cathode Bias, il nostro è un adattamento "furbo" perché rinunciando alla funzione PP / SE sfruttiamo un PPIMV senza occupare spazio sulla faceplate, noi però dobbiamo adattarci al fatto che abbiamo di mezzo un Fixed Bias e non un Cathode Bias (a proposito, stanotte ho trovato gli schemi di un Blackstar con el34 che sfrutta il Mixed Bias, più tardi apro un thread e lo posto così chi è interessato se lo scarica e magari chi è curioso se lo studia, è piuttosto complicato come schema anche del solo Bias, vedrai)
In realtà una remora nei confronti del PPIMV di Weber c'è, per quanto ne so il tono in uscita si altera, mentre con le grid leak composte da pot la cosa non dovrebbe succedere
Ho anche indicazioni riguardo una mod al circuito Weber ma, come dici, bisogna aggiungere componenti
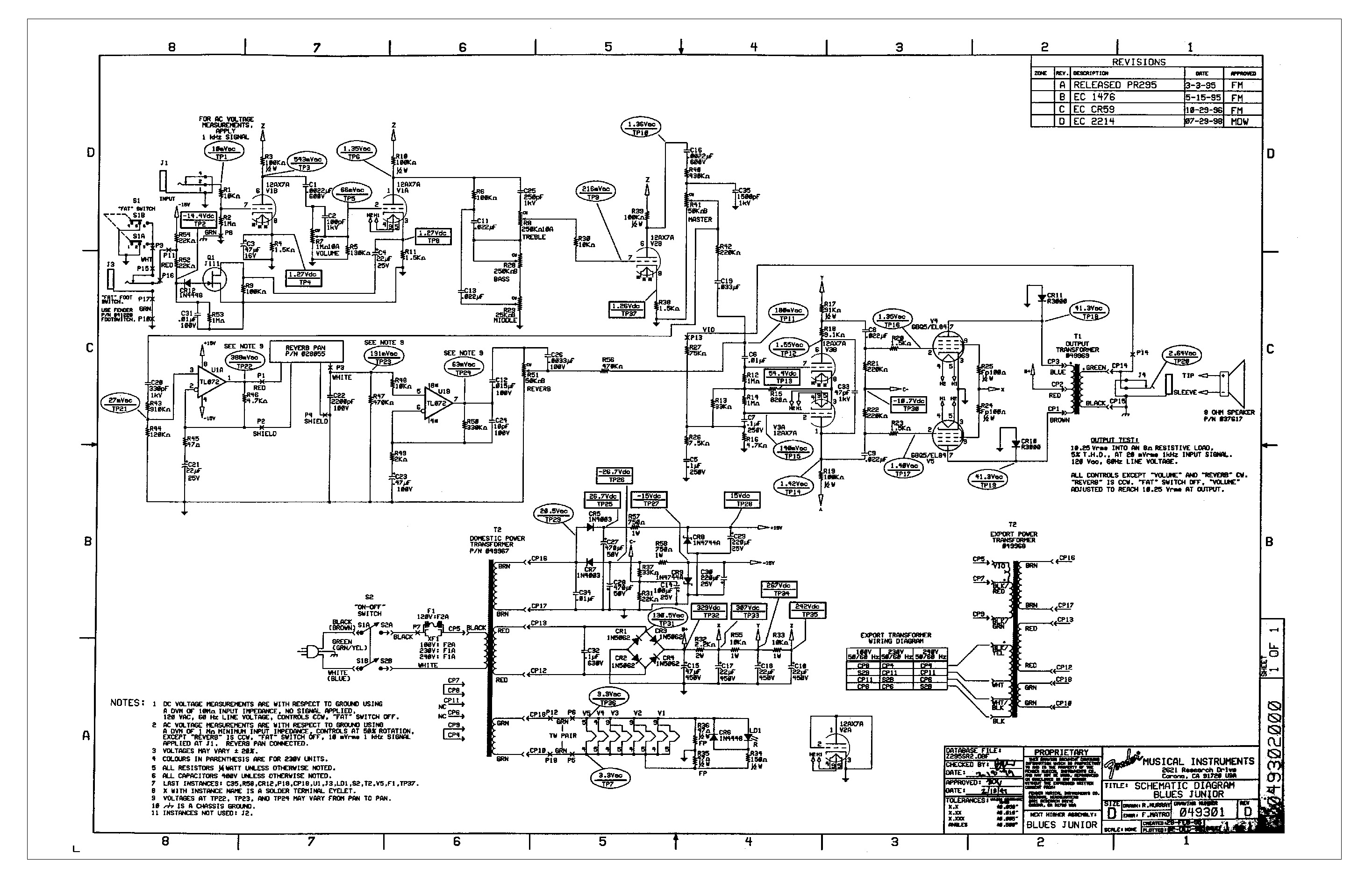
Per quanto riguarda i 10.7v del Bias del Fender junior, l'amp si adatta molto al nostro caso, in altre versioni l'anodica era a 320v ma poi è passato a 329v (io voglio.stare sui 330v come nel Geloso originale) e le finali son sempre due el84, direi perfetto per prendere spunto, tanto più che, a memoria non ricordo il valore esatto, anche Leonardo aveva misurato un valore molto simile nel Geloso, più tardi posto lo schema di questo Blues Junior versione d, mi pare
Certo se poi si va di Mixed è da cambiare
Sono d'accordo con te per usare il Mixed Bias in modo diverso dal portare la dissipazione al 90%, spero più su di un effetto che arricchisca il suono
Sul mettere anche solo un 10R al catodo ed i suoi effetti c'era tempo fa un thread su el34world ma non ricordo, purtroppo
Vorrei anche che Leonardo, a cose fatte, provasse ad inserire la grid stopper da 1k al posto di una delle due da 47k, ma solo dopo che tutto sia stato definito e provato, perché senta se la differenza gli piace o meno
Se ci fosse uno spazietto (che sembra non esserci) mi piacerebbe anche la mod con lo switch ed il resistore alto sulle G2 in stile Mesa
Per quanto riguarda lo switch che bypassa il pot e ne lascia funzionare solo uno è proprio lì il giochino che porta all'SE partendo dal PP, in pratica il ramo con il pot disinserito continua a funzionare normalmente mentre il ramo con il pot vede gradualmente decrescere il segnale e quindi lavorando sempre meno sino a "fermare" la finale che gli è collegata dà come risultato il suono pseudo SE
Riguardo il Soma ne ho discusso (non qui) anni fa su el34world e son sicuro di quel che dico
In realtà KOC il suo Soma l'aveva previsto Cathode Bias, il nostro è un adattamento "furbo" perché rinunciando alla funzione PP / SE sfruttiamo un PPIMV senza occupare spazio sulla faceplate, noi però dobbiamo adattarci al fatto che abbiamo di mezzo un Fixed Bias e non un Cathode Bias (a proposito, stanotte ho trovato gli schemi di un Blackstar con el34 che sfrutta il Mixed Bias, più tardi apro un thread e lo posto così chi è interessato se lo scarica e magari chi è curioso se lo studia, è piuttosto complicato come schema anche del solo Bias, vedrai)
In realtà una remora nei confronti del PPIMV di Weber c'è, per quanto ne so il tono in uscita si altera, mentre con le grid leak composte da pot la cosa non dovrebbe succedere
Ho anche indicazioni riguardo una mod al circuito Weber ma, come dici, bisogna aggiungere componenti
Per quanto riguarda i 10.7v del Bias del Fender junior, l'amp si adatta molto al nostro caso, in altre versioni l'anodica era a 320v ma poi è passato a 329v (io voglio.stare sui 330v come nel Geloso originale) e le finali son sempre due el84, direi perfetto per prendere spunto, tanto più che, a memoria non ricordo il valore esatto, anche Leonardo aveva misurato un valore molto simile nel Geloso, più tardi posto lo schema di questo Blues Junior versione d, mi pare
Certo se poi si va di Mixed è da cambiare
Sono d'accordo con te per usare il Mixed Bias in modo diverso dal portare la dissipazione al 90%, spero più su di un effetto che arricchisca il suono
Sul mettere anche solo un 10R al catodo ed i suoi effetti c'era tempo fa un thread su el34world ma non ricordo, purtroppo
Vorrei anche che Leonardo, a cose fatte, provasse ad inserire la grid stopper da 1k al posto di una delle due da 47k, ma solo dopo che tutto sia stato definito e provato, perché senta se la differenza gli piace o meno
Se ci fosse uno spazietto (che sembra non esserci) mi piacerebbe anche la mod con lo switch ed il resistore alto sulle G2 in stile Mesa
Re: Modifiche geloso 1020
Ma così perdi totalmente la funzione del MVPPI, a che pro?Kagliostro ha scritto: ↑14/03/2023, 10:28Per quanto riguarda lo switch che bypassa il pot e ne lascia funzionare solo uno è proprio lì il giochino che porta all'SE partendo dal PP, in pratica il ramo con il pot disinserito continua a funzionare normalmente mentre il ramo con il pot vede gradualmente decrescere il segnale e quindi lavorando sempre meno sino a "fermare" la finale che gli è collegata dà come risultato il suono pseudo SE
Come sai non amo KOC, non lo seguo e non mi incuriosisce molto.Kagliostro ha scritto: ↑14/03/2023, 10:28Riguardo il Soma ne ho discusso (non qui) anni fa su el34world e son sicuro di quel che dico
Sai che io sono per la semplicità, sono per la scuola che se un qualcosa è complesso, è perchè non è ancora stato sufficientemente ingegnerizzato per semplificarlo.Kagliostro ha scritto: ↑14/03/2023, 10:28In realtà KOC il suo Soma l'aveva previsto Cathode Bias, il nostro è un adattamento "furbo" perché rinunciando alla funzione PP / SE sfruttiamo un PPIMV senza occupare spazio sulla faceplate, noi però dobbiamo adattarci al fatto che abbiamo di mezzo un Fixed Bias e non un Cathode Bias (a proposito, stanotte ho trovato gli schemi di un Blackstar con el34 che sfrutta il Mixed Bias, più tardi apro un thread e lo posto così chi è interessato se lo scarica e magari chi è curioso se lo studia, è piuttosto complicato come schema anche del solo Bias, vedrai)
Non ho mai capito il senso di quel circuito, cioè il vantaggio che ha rispetto ad altri più semplici.Kagliostro ha scritto: ↑14/03/2023, 10:28In realtà una remora nei confronti del PPIMV di Weber c'è, per quanto ne so il tono in uscita si altera, mentre con le grid leak composte da pot la cosa non dovrebbe succedere
Ho anche indicazioni riguardo una mod al circuito Weber ma, come dici, bisogna aggiungere componenti
Quello che intendo dire è che valvole dello stesso tipo di diversi produttori hanno diverse correlazione fra tensione di polarizzazione e corrente di bias, anche nello stesso circuito (altrimenti non ci sarebbero valvole selezionate). Inoltre non sappiamo a che corrente hanno impostato quel circuito. Ci sono troppe variabili per dire che -10,7 va bene a priori.Kagliostro ha scritto: ↑14/03/2023, 10:28Per quanto riguarda i 10.7v del Bias del Fender junior, l'amp si adatta molto al nostro caso, in altre versioni l'anodica era a 320v ma poi è passato a 329v (io voglio.stare sui 330v come nel Geloso originale) e le finali son sempre due el84, direi perfetto per prendere spunto, tanto più che, a memoria non ricordo il valore esatto, anche Leonardo aveva misurato un valore molto simile nel Geloso, più tardi posto lo schema di questo Blues Junior versione d, mi pare. Certo se poi si va di Mixed è da cambiare
Bene!Kagliostro ha scritto: ↑14/03/2023, 10:28Sono d'accordo con te per usare il Mixed Bias in modo diverso dal portare la dissipazione al 90%, spero più su di un effetto che arricchisca il suono
É una forma di feedback locale in corrente. Ogni valvola reagisce diversamente a questo feedback, e quindi l'effetto varia da valvola a valvola e da circuito a circuito.Kagliostro ha scritto: ↑14/03/2023, 10:28Sul mettere anche solo un 10R al catodo ed i suoi effetti c'era tempo fa un thread su el34world ma non ricordo, purtroppo
concordoKagliostro ha scritto: ↑14/03/2023, 10:28Vorrei anche che Leonardo, a cose fatte, provasse ad inserire la grid stopper da 1k al posto di una delle due da 47k, ma solo dopo che tutto sia stato definito e provato, perché senta se la differenza gli piace o meno
Sì, come facevano alcuni MarshallKagliostro ha scritto: ↑14/03/2023, 10:28Se ci fosse uno spazietto (che sembra non esserci) mi piacerebbe anche la mod con lo switch ed il resistore alto sulle G2 in stile Mesa
- Kagliostro
- Amministratore

- Messaggi: 9949
- Iscritto il: 03/12/2007, 0:16
- Località: Prov. di Treviso
Re: Modifiche geloso 1020
Eccomi qui Roberto
In effetti se il pot fosse a doppio perno si potrebbe anche fare come dici tu, avere un PPIMV e nello stesso momento il passaggio PP / SE
Ma i pot di quel tipo credo siano introvabili con lo switch
piuttosto, KOC usa un pot singolo per mandare a massa il segnale di una delle due valvole in modo progressivo, vedere schema
Per vedere gli schemi ad alta risoluzione cliccare sull'immagine
Qui il la realizzazione che un membro del forum (il nostro forum) ha pubblicato qualche annuccio fa, ve la ricordate ?
volendo si poteva usare un semplice SPST e si passava da PP a SE tutto in un momento, senza effetti intermedi
---
In ogni caso ecco lo schema del Blues Junior con i suoi -10.7v di Fixed Bias
---
Quel resistore, di cui trovare sperimentalmente il valore, serve appunto a minimizzare l'alterazione della banda passante
Uno come quello che ho pensato di usare (manco mi ricordo se è una tua idea Roberto) è questo
ma non ricordo chi ne sia l'ideatore, Robinette ne disegna uno con lo stesso funzionamento
Spero di non aver dimenticato nulla
Franco
Non è che si possa fare altrimenti, una delle due valvole deve per forza restare al massimo per avere l'effetto PP / SEMa così perdi totalmente la funzione del MVPPI, a che pro?
In effetti se il pot fosse a doppio perno si potrebbe anche fare come dici tu, avere un PPIMV e nello stesso momento il passaggio PP / SE
Ma i pot di quel tipo credo siano introvabili con lo switch
piuttosto, KOC usa un pot singolo per mandare a massa il segnale di una delle due valvole in modo progressivo, vedere schema
Per vedere gli schemi ad alta risoluzione cliccare sull'immagine
Qui il la realizzazione che un membro del forum (il nostro forum) ha pubblicato qualche annuccio fa, ve la ricordate ?
volendo si poteva usare un semplice SPST e si passava da PP a SE tutto in un momento, senza effetti intermedi
---
A parte che nel Blues Junior la fender usa proprio quel bias con 329v di anodica in effetti ultimamente in quanto a svarioni vado alla grande, chissà dove avevo letto un bias simile (ai 10.7v), Leonardo a detto tutt'altroQuello che intendo dire è che valvole dello stesso tipo di diversi produttori hanno diverse correlazione fra tensione di polarizzazione e corrente di bias, anche nello stesso circuito (altrimenti non ci sarebbero valvole selezionate). Inoltre non sappiamo a che corrente hanno impostato quel circuito. Ci sono troppe variabili per dire che -10,7 va bene a priori.
-la tensione tra le due resistenze 0,15 5% delle finali è -14,36Vcc (puntale nero a massa)
Ripensandoci, forse lo svarione l'ho preso ricordando la lettura su G1 di quella che Lorenzo ha indicato come EL84 (A), -11.42v, comunque sempre di svarione si tratta-la tensione misurata ai due capi della resistenza 1R è stata 41mV cc (con puntale nero lato terra), quindi se non erro, essendo la corrente di 2 valvole, ogni valvola ha 20,5 mA di bias.
In ogni caso ecco lo schema del Blues Junior con i suoi -10.7v di Fixed Bias
---
Mah, più semplici ... un crossline ? Certo è che i Larmar pare vadano per la maggiore anche se per implementarli si dovrebbero fare cosìNon ho mai capito il senso di quel circuito, cioè il vantaggio che ha rispetto ad altri più semplici.
Quel resistore, di cui trovare sperimentalmente il valore, serve appunto a minimizzare l'alterazione della banda passante
Uno come quello che ho pensato di usare (manco mi ricordo se è una tua idea Roberto) è questo
ma non ricordo chi ne sia l'ideatore, Robinette ne disegna uno con lo stesso funzionamento
Spero di non aver dimenticato nulla
Franco
Re: Modifiche geloso 1020
Ciao Franco,
rispondo solo sul SE perchè non riesco ora: certo che si può fare altrimenti!
É per quello che professo sempre di non guardare troppo i guru.
Fai il collegamento come ti dicevo io sopra.
rispondo solo sul SE perchè non riesco ora: certo che si può fare altrimenti!
É per quello che professo sempre di non guardare troppo i guru.
Fai il collegamento come ti dicevo io sopra.
- Kagliostro
- Amministratore

- Messaggi: 9949
- Iscritto il: 03/12/2007, 0:16
- Località: Prov. di Treviso
Re: Modifiche geloso 1020
OK, ma più tardi dimmi cosa collegare con cosa
Ma se ho capito cosa dici, non vedo in ogni caso come lo si possa fare con un potenziometro doppio ma con un unico perno
a meno di non usare uno dei due DPDT per chiudere direttamente a "massa", in pratica al PS del Bias il segnale di un ramo e sfruttare l'altro ramo come PPIMV
perdendo ovviamente l'effetto di progressione nella transizione
--
Però, pensandoci, ci sarebbe questo
https://www.ebay.it/itm/125363539874?mk ... 0ad85d4a59
Con questo, senza interruttore, se si ruotano tutti e due i pot in contemporanea si ha l'effetto PPIMV, se invece si gira uno dei due verso massa si sbilancia il PP fino a quando una delle due valvole viene esclusa e si ha l'effetto SE
Non so se in effetti KOC abbia pensato di usare un pot invece di uno switch perché così facendo oltre alla transizione tra PP e SE otteneva anche l'effetto che si ha con una PI sbilanciata che in molti apprezzano per le armoniche
Franco
Ma se ho capito cosa dici, non vedo in ogni caso come lo si possa fare con un potenziometro doppio ma con un unico perno
a meno di non usare uno dei due DPDT per chiudere direttamente a "massa", in pratica al PS del Bias il segnale di un ramo e sfruttare l'altro ramo come PPIMV
perdendo ovviamente l'effetto di progressione nella transizione
--
Però, pensandoci, ci sarebbe questo
https://www.ebay.it/itm/125363539874?mk ... 0ad85d4a59
Con questo, senza interruttore, se si ruotano tutti e due i pot in contemporanea si ha l'effetto PPIMV, se invece si gira uno dei due verso massa si sbilancia il PP fino a quando una delle due valvole viene esclusa e si ha l'effetto SE
Non so se in effetti KOC abbia pensato di usare un pot invece di uno switch perché così facendo oltre alla transizione tra PP e SE otteneva anche l'effetto che si ha con una PI sbilanciata che in molti apprezzano per le armoniche
Franco
Re: Modifiche geloso 1020
Ragazzi, state facendo davvero un gran bel lavoro!!!!
Franco, se posso farti notare una cosa:
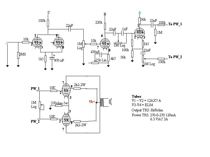
La res da 10k con il cap da 100pF sul primo triodo, taglia troppo poco. Se vuoi utilizzare l'espediente che abbiamo imparato dal buon Blencowe, avendo almeno lo stesso taglio di frequenze che permette la classica resistenza da 68k come grid stopper, allora ti conviene alzare il valore del cap tipo a 470 pF.
Oppure andare di 22k / 250 pF.
Non è un caso che nel suo libro lui consigli il vaolre di 470 pF con una 10k di stopper.
Da quasi lo stesso taglio di una res da 68k, con maggiori vantaggi sonori:
Franco, se posso farti notare una cosa:
La res da 10k con il cap da 100pF sul primo triodo, taglia troppo poco. Se vuoi utilizzare l'espediente che abbiamo imparato dal buon Blencowe, avendo almeno lo stesso taglio di frequenze che permette la classica resistenza da 68k come grid stopper, allora ti conviene alzare il valore del cap tipo a 470 pF.
Oppure andare di 22k / 250 pF.
Non è un caso che nel suo libro lui consigli il vaolre di 470 pF con una 10k di stopper.
Da quasi lo stesso taglio di una res da 68k, con maggiori vantaggi sonori:
-
leonardo giusti
- Diyer

- Messaggi: 170
- Iscritto il: 11/10/2022, 0:21
Re: Modifiche geloso 1020
Ciao Franco
la gestazione del progetto è affascinante, la seguo cercando di capire un minimo le problematiche che emergono di volta in volta.
la revisione continua da parte di Robi mi pare fondamentale (anche se talvolta sembrate sul punto di discutere seriamente, ma di certo il processo creativo ne guadagna). Io attualmente non so come rendermi utile, nel caso dimmi tu.
Buon proseguimento
la gestazione del progetto è affascinante, la seguo cercando di capire un minimo le problematiche che emergono di volta in volta.
la revisione continua da parte di Robi mi pare fondamentale (anche se talvolta sembrate sul punto di discutere seriamente, ma di certo il processo creativo ne guadagna). Io attualmente non so come rendermi utile, nel caso dimmi tu.
Buon proseguimento
- Kagliostro
- Amministratore

- Messaggi: 9949
- Iscritto il: 03/12/2007, 0:16
- Località: Prov. di Treviso
Re: Modifiche geloso 1020
Ciao Leonardo
sarà ben difficile che ci mettiamo a discutere seriamente
Capita che a volte non si vedano le cose allo stesso modo, ma che problema c'è?
Poi capita anche che io faccia confusione qua e la, qualcuno che mi ricorda come stanno le cose ci vuole no ?
Franco
Capita che a volte non si vedano le cose allo stesso modo, ma che problema c'è?
Poi capita anche che io faccia confusione qua e la, qualcuno che mi ricorda come stanno le cose ci vuole no ?

Franco
- Kagliostro
- Amministratore

- Messaggi: 9949
- Iscritto il: 03/12/2007, 0:16
- Località: Prov. di Treviso
Re: Modifiche geloso 1020
Ciao Domenico
Grazie, mah, a me pareva che da qualche parte Merlin consigliasse i valori che ho messo, ci vuol niente a modificare
Franco
Grazie, mah, a me pareva che da qualche parte Merlin consigliasse i valori che ho messo, ci vuol niente a modificare
Franco
- Kagliostro
- Amministratore

- Messaggi: 9949
- Iscritto il: 03/12/2007, 0:16
- Località: Prov. di Treviso
Re: Modifiche geloso 1020
Ciao Domenico
Sono andato a cercare da dove avessi preso il valore di 100pf per il cap all'input
..... da Merlin, lui dice un cap da 100pf fino a 470pf
Va bene cotto, ma mi pareva strano di aver inventato di sana pianta il valore (anche se effettivamente ultimamente ....
)
Ma se si mette da 220pf si guadagna qualcosa rispetto a metterlo da 470pf, intendo, si perdono meno frequenze alte che possano servire ?
Lascia perdere, ho guardato bene il grafico della tua simulazione, già messi 470pf
Franco
Sono andato a cercare da dove avessi preso il valore di 100pf per il cap all'input
..... da Merlin, lui dice un cap da 100pf fino a 470pf
Va bene cotto, ma mi pareva strano di aver inventato di sana pianta il valore (anche se effettivamente ultimamente ....
Ma se si mette da 220pf si guadagna qualcosa rispetto a metterlo da 470pf, intendo, si perdono meno frequenze alte che possano servire ?
Lascia perdere, ho guardato bene il grafico della tua simulazione, già messi 470pf
Franco
