Modifiche geloso 1020
Re: Modifiche geloso 1020
Per la regolazione fine del bias, senza montare due potenziometri, basta comprare un multigiro.
Per la resistenza da 1 Ohm, non ne vedo l'utilità avendo già dei resistori sui catodi.
Semplicemente leggerà la tensione sul resistore comune da 100 o 150 Ohm che sia, e da lì ricaverà la corrente delle due EL84.
Come mai due resistori in parallelo? Non è più comodo un solo resistore a massa?
Per la resistenza da 1 Ohm, non ne vedo l'utilità avendo già dei resistori sui catodi.
Semplicemente leggerà la tensione sul resistore comune da 100 o 150 Ohm che sia, e da lì ricaverà la corrente delle due EL84.
Come mai due resistori in parallelo? Non è più comodo un solo resistore a massa?
Re: Modifiche geloso 1020
Ho simulato il finale, qui sotto i valori:
Se si vuole verificare la corrente di ogni finale, basta mettere un resistore da 1 Ohm fra ogni catodo ed il 100 Ohm comune.
Se si vuole verificare la corrente di ogni finale, basta mettere un resistore da 1 Ohm fra ogni catodo ed il 100 Ohm comune.
Re: Modifiche geloso 1020
Ho messo 4,7n in ingresso PI perchè la resistenza in ingresso è bootstrappata e quindi di valore virtualmente superiore.
In uscita ho invece messo 22n perchè essendo un ampli di piccola potenza ed avendo deciso di renderlo "prepotente", ho deciso di tagliare le frequenze basse (sotto gli 80Hz del mi basso) che saturerebbero il trasformatore di uscita e gli toglierebbero dinamica senza vantaggi sonori.
Ho poi portato la corrente della PI a 1 mA con due 47k al posto del 68k, ma quelle son preferenze.
In uscita ho invece messo 22n perchè essendo un ampli di piccola potenza ed avendo deciso di renderlo "prepotente", ho deciso di tagliare le frequenze basse (sotto gli 80Hz del mi basso) che saturerebbero il trasformatore di uscita e gli toglierebbero dinamica senza vantaggi sonori.
Ho poi portato la corrente della PI a 1 mA con due 47k al posto del 68k, ma quelle son preferenze.
Re: Modifiche geloso 1020
Dimenticavo, ho ipotizzato 50 H di induttanza del primario per un 8k Raa, e calcolato il trasformatore di conseguenza.
L'ampli fa circa 20 Wrms con un 5% di THD. Chiaramente in puro fixed bias farebbe qualcosa di più con meno segnale in ingresso, viceversa in puro cathode bias.
L'ampli fa circa 20 Wrms con un 5% di THD. Chiaramente in puro fixed bias farebbe qualcosa di più con meno segnale in ingresso, viceversa in puro cathode bias.
- Kagliostro
- Amministratore

- Messaggi: 9958
- Iscritto il: 03/12/2007, 0:16
- Località: Prov. di Treviso
Re: Modifiche geloso 1020
Come mai due resistori ....
Un po' l'avevo accennato ma torniamo sull'argomento
In primis così han fatto sul Peavey, ed ho ragionato sul perché a noi poteva interessare fare altrettanto
Un motivo potrebbe essere che abbiamo una Board alta solo 40mm e quindi 2 resistori più piccoli ci stanno più facilmente di uno più grosso (a meno di non installarlo di traverso, che esteticamente non sarebbe il massimo e lo si farebbe solo se proprio bisogna), 2 resistori hanno una buona superficie per disperdere calore e sommano le loro capacità, arrangiando così si possono mischiare valori diversi se si volesse ottenere un qualche valore più mirato, nulla escluderebbe la possibilità che venissero anche collegati in serie
Ci sarebbe anche un discorso legato alla possibilità di sperimentare andando a collegare un singolo resistore ad un singolo catodo, cosa che mi pare di ricordare potrebbe essere interessante ma magari da sperimentare in un secondo momento, quando ci si potrebbe rendere conto di un'eventuale differenza
il resistore da 1R (Leonardo se ne è procurato qualcuno all'1%,), oltre a dare una lettura che si interpreta più direttamente, la da più precisa sia nel caso che i resistori al catodo siano al 10% sia che siano al 5% il fatto, poi, che lo spazietto per un resistore c'era, ha anche lui giocato la sua parte
Insomma, quando faccio qualcosa mi ci faccio un sacco di giri sopra (leggi pippe mentali)


il multigiro, si, lo si potrebbe usare tranquillamente in modo vantaggioso, unico lato negativo che vedo è che quelli da PCB poi van in qualche modo fissati (e non sempre si riesce ad arrangiare qualcosa di solido, visto che qui con lo spazio per la PCB siamo al limite), quelli da pannello, se non li si trova d'occasione, costano abbastanza e son più difficili da reperire (comunque una staffetta metallica può facilmente fungere da solidissimo supporto)
Riguardo la tua lodevole iniziativa di simulare il finale .... perdonami ma non riesco ad interpretare gli eventuali risultati presenti, ah, le grid stopper sono da 250k, i pot PP li trovo solo da 250k non da 220K (se questo può cambiare qualcosa nella simulazione)
Per la res da 1R su ogni catodo se dici che può servire vedo se riesco a farci stare una Board un minimo più lunga nello chassis, *tanto mi sa che il porta fusibile interno, vicino al trasformatore bisognerà spostarlo in ogni caso
Buona Giornata, Buona Domenica
Grazie
Franco
p.s.: ho saltato la lettura dei tuoi ultimi due post, non li avevo visti, adesso leggo
Un po' l'avevo accennato ma torniamo sull'argomento
In primis così han fatto sul Peavey, ed ho ragionato sul perché a noi poteva interessare fare altrettanto
Un motivo potrebbe essere che abbiamo una Board alta solo 40mm e quindi 2 resistori più piccoli ci stanno più facilmente di uno più grosso (a meno di non installarlo di traverso, che esteticamente non sarebbe il massimo e lo si farebbe solo se proprio bisogna), 2 resistori hanno una buona superficie per disperdere calore e sommano le loro capacità, arrangiando così si possono mischiare valori diversi se si volesse ottenere un qualche valore più mirato, nulla escluderebbe la possibilità che venissero anche collegati in serie
Ci sarebbe anche un discorso legato alla possibilità di sperimentare andando a collegare un singolo resistore ad un singolo catodo, cosa che mi pare di ricordare potrebbe essere interessante ma magari da sperimentare in un secondo momento, quando ci si potrebbe rendere conto di un'eventuale differenza
il resistore da 1R (Leonardo se ne è procurato qualcuno all'1%,), oltre a dare una lettura che si interpreta più direttamente, la da più precisa sia nel caso che i resistori al catodo siano al 10% sia che siano al 5% il fatto, poi, che lo spazietto per un resistore c'era, ha anche lui giocato la sua parte
Insomma, quando faccio qualcosa mi ci faccio un sacco di giri sopra (leggi pippe mentali)



il multigiro, si, lo si potrebbe usare tranquillamente in modo vantaggioso, unico lato negativo che vedo è che quelli da PCB poi van in qualche modo fissati (e non sempre si riesce ad arrangiare qualcosa di solido, visto che qui con lo spazio per la PCB siamo al limite), quelli da pannello, se non li si trova d'occasione, costano abbastanza e son più difficili da reperire (comunque una staffetta metallica può facilmente fungere da solidissimo supporto)
Riguardo la tua lodevole iniziativa di simulare il finale .... perdonami ma non riesco ad interpretare gli eventuali risultati presenti, ah, le grid stopper sono da 250k, i pot PP li trovo solo da 250k non da 220K (se questo può cambiare qualcosa nella simulazione)
Per la res da 1R su ogni catodo se dici che può servire vedo se riesco a farci stare una Board un minimo più lunga nello chassis, *tanto mi sa che il porta fusibile interno, vicino al trasformatore bisognerà spostarlo in ogni caso
Buona Giornata, Buona Domenica
Grazie
Franco
p.s.: ho saltato la lettura dei tuoi ultimi due post, non li avevo visti, adesso leggo
- Kagliostro
- Amministratore

- Messaggi: 9958
- Iscritto il: 03/12/2007, 0:16
- Località: Prov. di Treviso
Re: Modifiche geloso 1020
Eccomi qui
Il cap da 4.7n OK, quelli da 22n anche ma non so se effettivamente siano necessari, tieni presente che il 1020, di suo, ha una banda passante piuttosto larga sia in alto che in basso, comunque d'accordo
Non so se le grid leak da 250k cambierebbero di molto la simulazione
Una curiosità, cose come una grid leak da 47k ed una da 1k darebbero un qualche risultato diverso usando il simulatore ?
Franco
Il cap da 4.7n OK, quelli da 22n anche ma non so se effettivamente siano necessari, tieni presente che il 1020, di suo, ha una banda passante piuttosto larga sia in alto che in basso, comunque d'accordo
Non so se le grid leak da 250k cambierebbero di molto la simulazione
Una curiosità, cose come una grid leak da 47k ed una da 1k darebbero un qualche risultato diverso usando il simulatore ?
Franco
Re: Modifiche geloso 1020
Ciao Franco,
abbiamo circa 64 mA su quel resistore, che su 100 Ohm fanno 400 mW. Non deve dissipare molta potenza.
Inoltre, se tieni conto dei possibili errori di lettura di 64 mV rispetto a 6,4 V, la lettura non é poi così diversa.
abbiamo circa 64 mA su quel resistore, che su 100 Ohm fanno 400 mW. Non deve dissipare molta potenza.
Inoltre, se tieni conto dei possibili errori di lettura di 64 mV rispetto a 6,4 V, la lettura non é poi così diversa.
Re: Modifiche geloso 1020
I due grid stopper sulle finali forniscono valori diversi perché cambiano il modo in cui la finale interagisce con il condensatore quando in saturazione inizia a chiedere corrente.
- Kagliostro
- Amministratore

- Messaggi: 9958
- Iscritto il: 03/12/2007, 0:16
- Località: Prov. di Treviso
Re: Modifiche geloso 1020
Beh, sì, ma le cose si incastrano giuste solo con 100R o 10R, se ci fossero valori diversi, tipo 130R o 180R non bisognerebbe fare calcoli ?Inoltre, se tieni conto dei possibili errori di lettura di 64 mV rispetto a 6,4 V, la lettura non é poi così diversa.
Per quanto riguarda l'usare una o due res per controllare la corrente, pensandoci, almeno in riferimento al momento "sperimentale" che abbiamo di fronte, direi che sia meglio usarne una sola (da 1R, specifica per il controllo) così Leonardo e Lorenzo non devono fare calcoli né usare due strumenti per avere sotto controllo in tempo reale mentre aggiustano la tensione del Fixed Bias a quella che sarà sui Cathode Bias per arrivare al valore desiderato di 64mA (64mA ? non ricordo più se è questa la corrente complessiva che hai deciso vada bene che scorra sui catodi o era 100mA ???
Almeno io credo sia meglio così
Scusa ma la testa è quello che è
Franco
Re: Modifiche geloso 1020
32 mA su 324 V anodo-catodo fanno circa 10 W, cioé l’80% dei 12 W dissipabili dalla EL84.
- Kagliostro
- Amministratore

- Messaggi: 9958
- Iscritto il: 03/12/2007, 0:16
- Località: Prov. di Treviso
Re: Modifiche geloso 1020
Ah, ecco
Giusto
Stavo facendo un po' di confusione con un tuo post con indicazioni generiche e con il fatto che in post precedenti avevi parlato di 300v
Adesso spero di ricordarmelo
Franco
Giusto
Stavo facendo un po' di confusione con un tuo post con indicazioni generiche e con il fatto che in post precedenti avevi parlato di 300v
Adesso spero di ricordarmelo
Franco
Re: Modifiche geloso 1020
Tieni conto che non sto seguendo il progetto in toto, ma ti rispondo dal telefono. Non ho la visione completa di tutto.
Re: Modifiche geloso 1020
Diciamo che basta avere un riferimento: se hai 146 Ohm e devi avere 64 mA, sai che la tensione da raggiungere è 9,34 V: qualsiasi cosa meno sarà bias più freddo, qualsiasi cosa oltre, sarà bias più caldo.Kagliostro ha scritto: ↑19/03/2023, 15:03Beh, sì, ma le cose si incastrano giuste solo con 100R o 10R, se ci fossero valori diversi, tipo 130R o 180R non bisognerebbe fare calcoli ?
Veramente non ho deciso nullaKagliostro ha scritto: ↑19/03/2023, 15:0364mA ? non ricordo più se è questa la corrente complessiva che hai deciso vada bene che scorra sui catodi o era 100mA ???
Per la questione 330 V, ho guardato le tensioni che hai scritto nello schema e mi sono attenuto a quelle.
- Kagliostro
- Amministratore

- Messaggi: 9958
- Iscritto il: 03/12/2007, 0:16
- Località: Prov. di Treviso
Re: Modifiche geloso 1020
Si, buono anche il sistema di farsi un riferimento, leggermente meno immediato ma fattibile
Si, certo, io non ricordavo se quei 100mA fossero l'80%, ma avevo già capito con il tuo post precedente
330v sono esattamente quelli che abbiamo, avevo fatto un po' di confusione perché in qualche caso ti riferivi ad un'anodica di 300v, quando hai messo 330v mi sei venuto incontro e mi sono chiarito
Franco
Si, certo, io non ricordavo se quei 100mA fossero l'80%, ma avevo già capito con il tuo post precedente
330v sono esattamente quelli che abbiamo, avevo fatto un po' di confusione perché in qualche caso ti riferivi ad un'anodica di 300v, quando hai messo 330v mi sei venuto incontro e mi sono chiarito
Franco
- Kagliostro
- Amministratore

- Messaggi: 9958
- Iscritto il: 03/12/2007, 0:16
- Località: Prov. di Treviso
Re: Modifiche geloso 1020
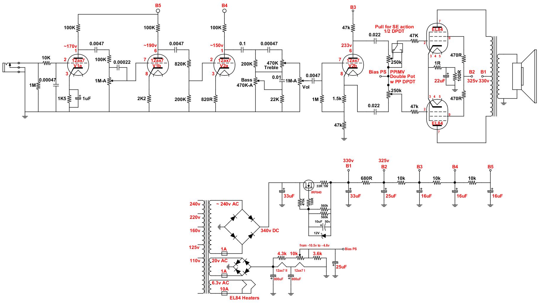
Ecco lo schema con riportate le indicazioni di Roberto

ed il layout che dovrebbe corrispondere (da verificare)

Franco

ed il layout che dovrebbe corrispondere (da verificare)

Franco
