Modifiche geloso 1020
Re: Modifiche geloso 1020
Ciao Franco,
Riguardo il bias, hai 4,3 k 10 k e 3,6 k. Perché non scegliere valori standard? Questi mi sembrano scomodi da utilizzare.
Poi col pot al minimo hai:
3,6 k su 17,9 k = 20% del massimo.
Col pot al massimo hai:
3,6 k su 7,9 k = 46% del massimo.
Considerando -25,2 V come valore di riferimento, regoli da -5 a -11,6 V. Sono alti come valori per un mixed bias.
Inoltre il riferimento di sicurezza del wiper non va mai messo al valore meno negativo, ma a quello più negativo.
Mi sembra più ragionevole un 15-30%, cioé qualcosa tipo:
Gnd - 4,7 k - 5k trimmer - condensatore - 22k.
Magari con un 100k fra wiper e la tensione più negativa.
Riguardo il bias, hai 4,3 k 10 k e 3,6 k. Perché non scegliere valori standard? Questi mi sembrano scomodi da utilizzare.
Poi col pot al minimo hai:
3,6 k su 17,9 k = 20% del massimo.
Col pot al massimo hai:
3,6 k su 7,9 k = 46% del massimo.
Considerando -25,2 V come valore di riferimento, regoli da -5 a -11,6 V. Sono alti come valori per un mixed bias.
Inoltre il riferimento di sicurezza del wiper non va mai messo al valore meno negativo, ma a quello più negativo.
Mi sembra più ragionevole un 15-30%, cioé qualcosa tipo:
Gnd - 4,7 k - 5k trimmer - condensatore - 22k.
Magari con un 100k fra wiper e la tensione più negativa.
- Kagliostro
- Amministratore

- Messaggi: 9958
- Iscritto il: 03/12/2007, 0:16
- Località: Prov. di Treviso
Re: Modifiche geloso 1020
Grazie Roberto
Modificherò lo schema per la parte PS Bias (spero di trovare dei valori adatti, quelle, anche se magari non di uso comune, sono parte dei valori standard di produzione, almeno stando alle tabelle che uso di solito)
Nel frattempo mi sono ricordato che non ho portato (nel Layout) le resistenze da 68k del Concertina a 47k e sistemerò anche il Layout
nel VOX AC15, che ha 315v di Anodica, e 130R di RK la resistenza che monta è da 5W, mentre l'Orange AD15 ha 332v di Anodica ed RK da 150R 4W, ne ho messa una nel Layout da 5W e mi pare un pò abbondante di dimensioni, comunque ci sta, quando posto vedrete l'effetto
Franco
Modificherò lo schema per la parte PS Bias (spero di trovare dei valori adatti, quelle, anche se magari non di uso comune, sono parte dei valori standard di produzione, almeno stando alle tabelle che uso di solito)
Nel frattempo mi sono ricordato che non ho portato (nel Layout) le resistenze da 68k del Concertina a 47k e sistemerò anche il Layout
nel VOX AC15, che ha 315v di Anodica, e 130R di RK la resistenza che monta è da 5W, mentre l'Orange AD15 ha 332v di Anodica ed RK da 150R 4W, ne ho messa una nel Layout da 5W e mi pare un pò abbondante di dimensioni, comunque ci sta, quando posto vedrete l'effetto
Franco
Re: Modifiche geloso 1020
Io per semplicitá mi riferisco sempre ai valori E12 perché si trovano ovunque, ma se preferisci tenere i valori E24 non c’é problema!
- Kagliostro
- Amministratore

- Messaggi: 9958
- Iscritto il: 03/12/2007, 0:16
- Località: Prov. di Treviso
Re: Modifiche geloso 1020
Ciao Roberto, Buona Giornata
---
Franco
Sono quasi certo di non aver capito, con 100K lì la tensione negativa passa ???Ripensandoci, metterei il resistore fra il wiper ed il cap .......
---
Giusto, il fatto è che se si va a prendere il materiale nel negozietto di quartiere è un conto, ma ormai dalle mie parti ne è rimasto solo uno ed allora, se devo ordinare, tanto vale ordinare delle 5% anziché 10%, è solo una questione di opportunità (nel senso di possibilità, quando si ordina molte volte fare la scelta è privo di controindicazioni)Io per semplicitá mi riferisco sempre ai valori E12 perché si trovano ovunque, ma se preferisci tenere i valori E24 non c’é problema!
Franco
Re: Modifiche geloso 1020
Ciao Franco,
non intendevo così, perchè se lo colleghi così hai un ritardo importante fra la posizione del cursore e la lettura del bias, dovuta alla carica del condensatore. Appena riesco ti ridisegno il bias come lo farei io.
non intendevo così, perchè se lo colleghi così hai un ritardo importante fra la posizione del cursore e la lettura del bias, dovuta alla carica del condensatore. Appena riesco ti ridisegno il bias come lo farei io.
- Kagliostro
- Amministratore

- Messaggi: 9958
- Iscritto il: 03/12/2007, 0:16
- Località: Prov. di Treviso
Re: Modifiche geloso 1020
Sarà meglio
Che tengo a capa tosta
Franco
Che tengo a capa tosta
Franco
- Kagliostro
- Amministratore

- Messaggi: 9958
- Iscritto il: 03/12/2007, 0:16
- Località: Prov. di Treviso
Re: Modifiche geloso 1020
Grazie Roberto
Sull'OUT va messo un altro cap ?
---
Ho perso un po' di tempo con il Layout, in pratica non avevo un Pot con DPDT Push Pull ed ho dovuto disegnarmelo
Farne uno da 24mm non era stato difficile potendo sfruttare parti dei normali pot che ho ma poi mi sono ricordato che i pot di quel tipo si trovano da 16mm ed ho dovuto disegnare tutto di sana pianta
Se qualcuno usa Visio e gli interessa, posto un file .vsd
Franco
Sull'OUT va messo un altro cap ?
---
Ho perso un po' di tempo con il Layout, in pratica non avevo un Pot con DPDT Push Pull ed ho dovuto disegnarmelo
Farne uno da 24mm non era stato difficile potendo sfruttare parti dei normali pot che ho ma poi mi sono ricordato che i pot di quel tipo si trovano da 16mm ed ho dovuto disegnare tutto di sana pianta
Se qualcuno usa Visio e gli interessa, posto un file .vsd
Franco
- Kagliostro
- Amministratore

- Messaggi: 9958
- Iscritto il: 03/12/2007, 0:16
- Località: Prov. di Treviso
Re: Modifiche geloso 1020
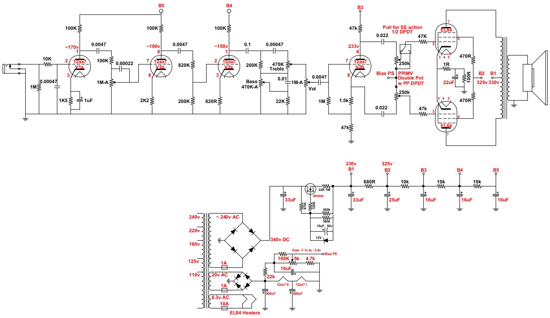
Ecco il Layout
Non è completato al 100% e le due Grid Leak per il momento le ho ancora lasciate sulla Board, anche se disconnesse
il resto, comunque, dovrebbe essere come da ultimo schema qui sotto (che riporta anche l'ultima versione del PS del Bias)


Franco
Non è completato al 100% e le due Grid Leak per il momento le ho ancora lasciate sulla Board, anche se disconnesse
il resto, comunque, dovrebbe essere come da ultimo schema qui sotto (che riporta anche l'ultima versione del PS del Bias)


Franco
- Kagliostro
- Amministratore

- Messaggi: 9958
- Iscritto il: 03/12/2007, 0:16
- Località: Prov. di Treviso
Re: Modifiche geloso 1020
Ah, un dettaglio, per non montare dei supporti con l'intento di trattenere le Grid Leak che, come sappiamo, sono da montare direttamente sul PIN delle valvole, oltre ad usare un filo che abbia un po' di consistenza, consiglio di sovrapporre 1 o anche due strati di termorestringente che sia 1cm / 1.5cm più lungo del necessario (lato filo, non PIN) in modo che irrigidisca la giunzione
Ho disegnato il collegamento del PPIMV con filo semplice (in realtà il percorso è corto) ma probabilmente bisognerà usare del cavetto schermato, secondo me, comunque, non di sicuro
Franco
Ho disegnato il collegamento del PPIMV con filo semplice (in realtà il percorso è corto) ma probabilmente bisognerà usare del cavetto schermato, secondo me, comunque, non di sicuro
Franco
Re: Modifiche geloso 1020
Ciao Franco,
è comunque necessaria una schermatura del segnale MV pre PI, perchè è in prossimità delle finali che hanno 600 Vpp di swing.
è comunque necessaria una schermatura del segnale MV pre PI, perchè è in prossimità delle finali che hanno 600 Vpp di swing.
-
leonardo giusti
- Diyer

- Messaggi: 170
- Iscritto il: 11/10/2022, 0:21
Re: Modifiche geloso 1020
Ora inizierò a fare domande:
Il filo con una certa consistenza di quale sezione? Attualmente nell’ampli il cavo è usato del tipo monofilo , non a trefoli. Si intende quello?
Stasera mi guardo bene il layout e identifico i vari elementi col loro nome tecnico.
Quando ritieni il layout pronto, ordino il materiale.
Il filo con una certa consistenza di quale sezione? Attualmente nell’ampli il cavo è usato del tipo monofilo , non a trefoli. Si intende quello?
Stasera mi guardo bene il layout e identifico i vari elementi col loro nome tecnico.
Quando ritieni il layout pronto, ordino il materiale.
- Kagliostro
- Amministratore

- Messaggi: 9958
- Iscritto il: 03/12/2007, 0:16
- Località: Prov. di Treviso
Re: Modifiche geloso 1020
Ciao Leonardo
Il layout, a parte le grid stopper che ci sono ma sono scollegate per via del pot del PPIMV che le sostituisce, è pronto per essere verificato
Mancano i layout del gyrator e, magari del PS del Bias, se ne vogliamo fare uno ma sono separati dal Layout principale
Per quanto riguarda il filo puoi usare quello che trovi, basta che non sia troppo sottile e quindi meno resistente meccanicamente
Qualcuno usa anche adesso il filo rigido (solid core) ma quello flessibile a più refoli è preferibile, evita quello per lavori vintage ricoperto di cotone
Tu prendi in rete o hai un negozio fisico dove vai a fare compere ?
Franco
Il layout, a parte le grid stopper che ci sono ma sono scollegate per via del pot del PPIMV che le sostituisce, è pronto per essere verificato
Mancano i layout del gyrator e, magari del PS del Bias, se ne vogliamo fare uno ma sono separati dal Layout principale
Per quanto riguarda il filo puoi usare quello che trovi, basta che non sia troppo sottile e quindi meno resistente meccanicamente
Qualcuno usa anche adesso il filo rigido (solid core) ma quello flessibile a più refoli è preferibile, evita quello per lavori vintage ricoperto di cotone
Tu prendi in rete o hai un negozio fisico dove vai a fare compere ?
Franco
-
leonardo giusti
- Diyer

- Messaggi: 170
- Iscritto il: 11/10/2022, 0:21
Re: Modifiche geloso 1020
Avrei anche un negozio, ma credo che in rete ci sia più facilità di reperimento di ciò che esattamente mi serve. Hai qualche sito da consigliare?
