Sostieni il forum con una donazione! Il tuo contributo ci aiuterà a rimanere online!
Immagine

Mods per Tiny Terror

...per cercare o proporre modifiche agli amplificatori
MapleMarco
Roger Mayer Jr.
Roger Mayer Jr.
Messaggi: 2658
Iscritto il: 02/06/2012, 14:22
Località: Mirano (VE)

Re: Mods per Tiny Terror

Messaggio da MapleMarco » 16/12/2013, 22:30

secondo il mio modesto parere, puoi tranquillamente abbassare il primo fino a 6u8, 4u7...e il secondo tenerlo a 10u o esagerando a 15u
oppure entrambi a 10u e il distorto che avrai sarà in tutto e per tutto una rockerverb :numb1:
CHE DIO B'ASSISTA!

Fabio182
Diyer Eroe
Diyer Eroe
Messaggi: 692
Iscritto il: 10/10/2012, 13:05

Re: Mods per Tiny Terror

Messaggio da Fabio182 » 16/12/2013, 22:51

Mi hai aiutato infinitamente!non sai quanto ti sono grato!ti tengo aggiornato sugli sviluppi

MapleMarco
Roger Mayer Jr.
Roger Mayer Jr.
Messaggi: 2658
Iscritto il: 02/06/2012, 14:22
Località: Mirano (VE)

Re: Mods per Tiny Terror

Messaggio da MapleMarco » 16/12/2013, 22:56

aspetto notizie, e magari qualche foto del lavoro ;)
per qualsiasi cosa, siamo qui!!

P.S. una rockerverb con le EL84....deve essere una gran figata :ok_1:
CHE DIO B'ASSISTA!

Fabio182
Diyer Eroe
Diyer Eroe
Messaggi: 692
Iscritto il: 10/10/2012, 13:05

Re: Mods per Tiny Terror

Messaggio da Fabio182 » 17/12/2013, 11:01

Ho sostituito entrambi i condensatori di V1 portandoli a 10uF e ho abbozzato la nuova valvola su turret puoi vedere se é corretto?grazie :ciao:
Allegati
20131217_095754.jpg

Fabio182
Diyer Eroe
Diyer Eroe
Messaggi: 692
Iscritto il: 10/10/2012, 13:05

Re: Mods per Tiny Terror

Messaggio da Fabio182 » 18/12/2013, 0:14

un'occhiata?nessuna?

MapleMarco
Roger Mayer Jr.
Roger Mayer Jr.
Messaggi: 2658
Iscritto il: 02/06/2012, 14:22
Località: Mirano (VE)

Re: Mods per Tiny Terror

Messaggio da MapleMarco » 18/12/2013, 10:02

Sembrerebbe corretto!!

se puoi fai tutti i cavi dove passa segnale schermati va, così sei sicuro di prevenire hum....con i pre high gain non si scherza!!

P.S. hai già provato a vedere come suona il pulito con i catodi sgonfiati??
ti soddisfa??
CHE DIO B'ASSISTA!

Fabio182
Diyer Eroe
Diyer Eroe
Messaggi: 692
Iscritto il: 10/10/2012, 13:05

Re: Mods per Tiny Terror

Messaggio da Fabio182 » 18/12/2013, 21:25

Sará la befana a dircelo :) i trasformatori li ordino dopo le feste intanto faccio il pre :)

MapleMarco
Roger Mayer Jr.
Roger Mayer Jr.
Messaggi: 2658
Iscritto il: 02/06/2012, 14:22
Località: Mirano (VE)

Re: Mods per Tiny Terror

Messaggio da MapleMarco » 18/12/2013, 21:41

oh, credevo fosse già tutto montato!
ok allora,
attenderemo :face_green:
CHE DIO B'ASSISTA!

Fabio182
Diyer Eroe
Diyer Eroe
Messaggi: 692
Iscritto il: 10/10/2012, 13:05

Re: Mods per Tiny Terror

Messaggio da Fabio182 » 26/12/2013, 22:07

Alla fine il rele come lo collego? dal condensatore lo faccio andare da una parte secobdo lo schema e dall altra sul pin 2 della valvola aggiunta?

MapleMarco
Roger Mayer Jr.
Roger Mayer Jr.
Messaggi: 2658
Iscritto il: 02/06/2012, 14:22
Località: Mirano (VE)

Re: Mods per Tiny Terror

Messaggio da MapleMarco » 27/12/2013, 13:06

nello schema che ti avevo allegato qualche post fa c'è disegnato anche il relay DPDT ;)
CHE DIO B'ASSISTA!

Avatar utente
jimmy_ver2.0
Diyer Eroe
Diyer Eroe
Messaggi: 527
Iscritto il: 16/12/2010, 13:09
Località: Perugia

Re: Mods per Tiny Terror

Messaggio da jimmy_ver2.0 » 09/10/2014, 21:38

riprendo questo vecchio thread.

devo ulteriormente schiarire il suono del mio amp.

ho già delle idee ma vorrei qualche altro parere.

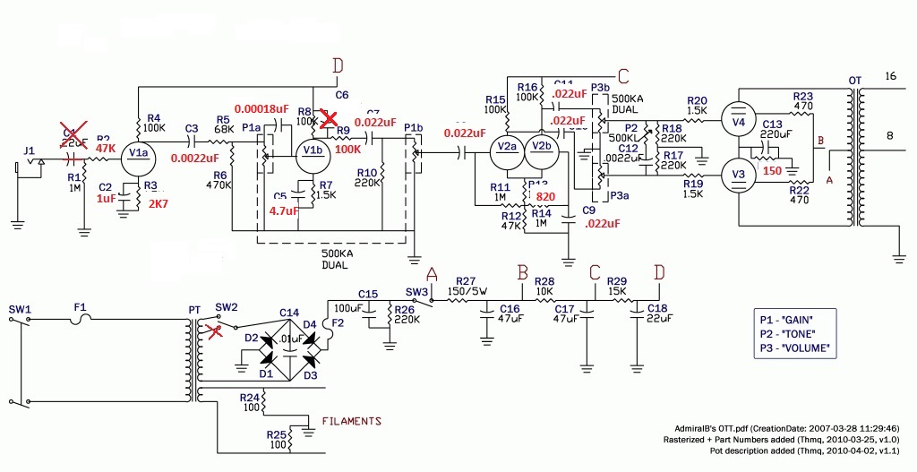
lo schema è in allegato.
Allegati
TT_Jimmy.jpg

Avatar utente
jimmy_ver2.0
Diyer Eroe
Diyer Eroe
Messaggi: 527
Iscritto il: 16/12/2010, 13:09
Località: Perugia

Re: Mods per Tiny Terror

Messaggio da jimmy_ver2.0 » 11/10/2014, 17:55

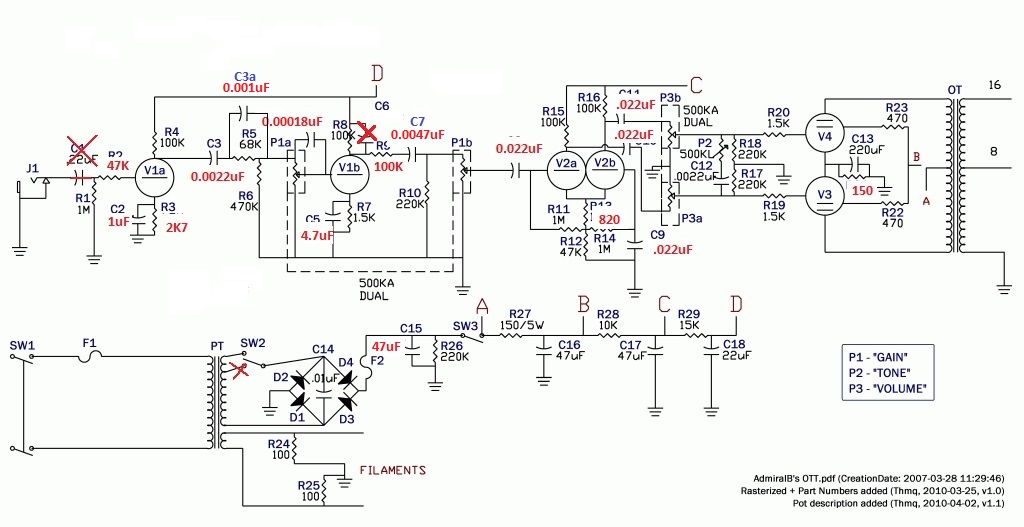
Le ho fatte un po' di modifiche:
- C7 passa da 22n a 4.7n, sicuramente elimina u po' di bassi ma la differenza non è molto udibile.
- aggiunto C3a in parallelo a R5, questo invece è udibile, finalmente si avverte una brillantezza alla Marshall
- C15 passa da 100uF a 47uF, non l'avrei mai creduto ma questo ha eliminato alcuni bassi scoreggioni che non ero mai riuscito ad eliminare!

Se può servire a qualcuno lo schema è in allegato.
Allegati
TT_Jimmy.jpg

MapleMarco
Roger Mayer Jr.
Roger Mayer Jr.
Messaggi: 2658
Iscritto il: 02/06/2012, 14:22
Località: Mirano (VE)

Re: Mods per Tiny Terror

Messaggio da MapleMarco » 11/10/2014, 19:07

puoi abbassare anche c17 a 22u e in caso c18 a 10u...
se l'ingolfamento è dato semplicemente da un'alimentazione "veloce", così la rendi più morbida e quindi (come hai notato cambiano C15) il problema si risolve!

il primo cap di catodo volendo potresti anche portarlo a 470n senza perdere in botta....
CHE DIO B'ASSISTA!

Fabio182
Diyer Eroe
Diyer Eroe
Messaggi: 692
Iscritto il: 10/10/2012, 13:05

Re: Mods per Tiny Terror

Messaggio da Fabio182 » 11/10/2014, 19:58

Io nella mia ho messo addirittura 1K come res di catodo e 2.2K con 1uf all altro catodo

Avatar utente
robi
Amministratore
Amministratore
Messaggi: 9744
Iscritto il: 17/12/2006, 13:57
Località: Alba

Re: Mods per Tiny Terror

Messaggio da robi » 12/10/2014, 11:29

Io porterei R17 ed R18 a 1 Mega per non scendere troppo col carico della PI.
Per il resto, come ti trovi col suono, ora?

Rispondi