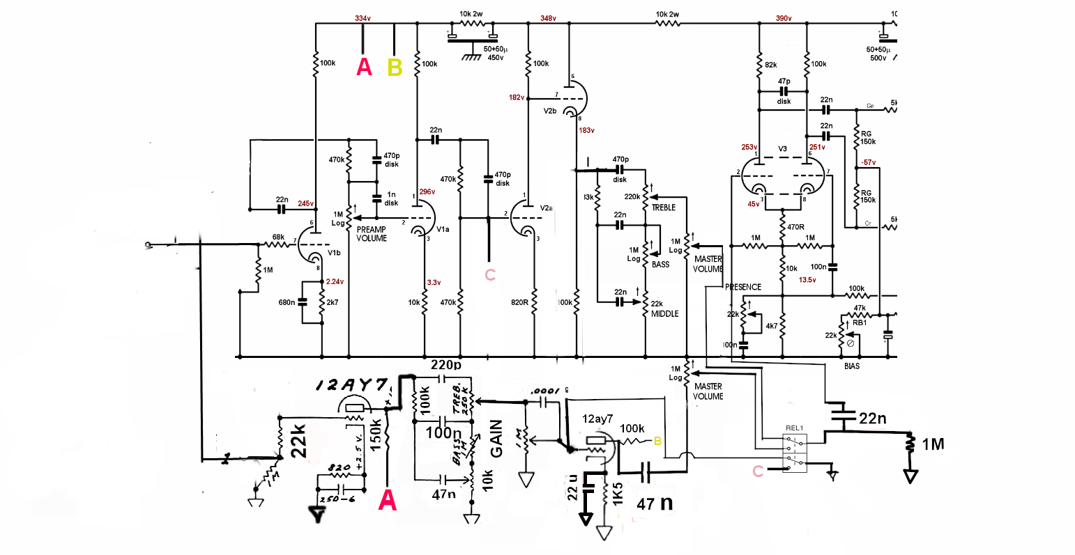
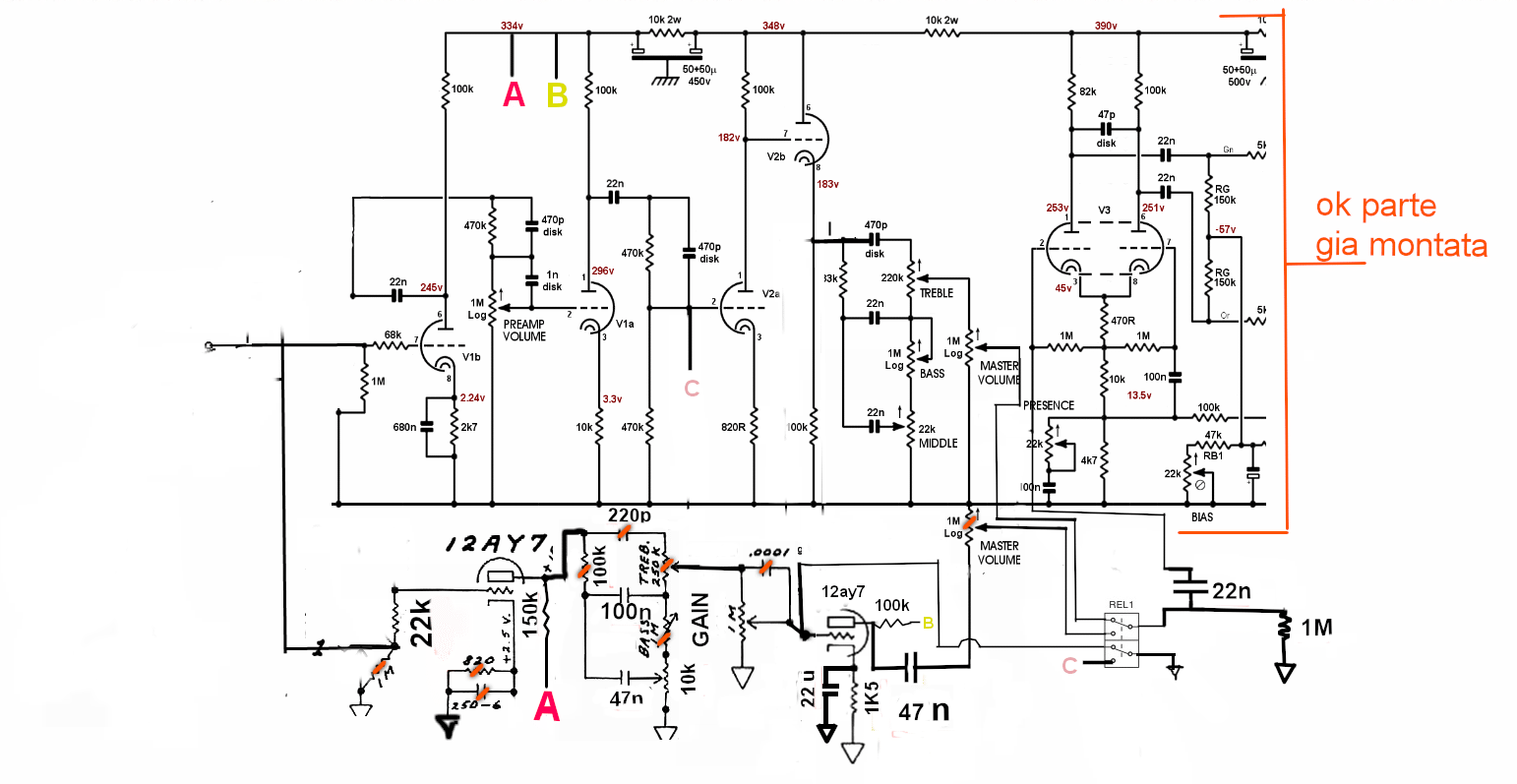
conta che più il disaccoppiatore è piccolo, più tagli i bassi
indicativamente, un 22n passa tutto quello che serve per una chitarra, un 47n passa tutto quello che serve per una chitarra metallara, un 100n passa tutto
occhio ai medi nel TS fender, è meglio configurarli a resistenza variabile...funzionano meglio!


