Modifiche geloso 1020
-
leonardo giusti
- Diyer

- Messaggi: 170
- Iscritto il: 11/10/2022, 0:21
Re: Modifiche geloso 1020
Scusate ma allora ho bisogno di spiegazioni. Nel geloso originale tutta la cablatura è fatta con cavo solid state max 1mm di diametro. Ora io non ho Esperienza pratica e mi sono basato sulle tabelle di calcolo che si trovano on line: 500v cc, 500watt ( 1 ampere) di carico, 30 cm max di strada da percorrere tra i vari elementi, richiede 1,07mmquadro di sezione ( 1,16 mm di diametro) con una caduta di tensione di 0,01 V. Pensavo di starci dentro abbondantemente prendendo 18 awg che è 1,024 mmdi diametro. Se però ho sbagliato o la vostra esperienza dice altro, Robi e Franco, prendo assolutamente il diametro che mi consigliate.
- Kagliostro
- Amministratore

- Messaggi: 9927
- Iscritto il: 03/12/2007, 0:16
- Località: Prov. di Treviso
Re: Modifiche geloso 1020
Diciamo che Geloso sicuramente progettava in modo egregio i suoi apparecchi
Diciamo anche che sicuramente i diametri conduttori erano sufficienti allo scopo
Ma diciamo anche che Geloso produceva in serie e che , ovviamente, cercava di non spendere se non strettamente necessario, 1 euro in meno per ogni realizzazione alla fine diventano soldini sui grandi numeri
Ma a noi che ci limitiamo ai pezzi singoli, senza strafare, conviene un po' "esagerare" nei dettagli
Il che, alla fine, di traduce nell'usare magari un filo da 1.5 dove ne basterebbe uno da 1
Franco
Diciamo anche che sicuramente i diametri conduttori erano sufficienti allo scopo
Ma diciamo anche che Geloso produceva in serie e che , ovviamente, cercava di non spendere se non strettamente necessario, 1 euro in meno per ogni realizzazione alla fine diventano soldini sui grandi numeri
Ma a noi che ci limitiamo ai pezzi singoli, senza strafare, conviene un po' "esagerare" nei dettagli
Il che, alla fine, di traduce nell'usare magari un filo da 1.5 dove ne basterebbe uno da 1
Franco
-
leonardo giusti
- Diyer

- Messaggi: 170
- Iscritto il: 11/10/2022, 0:21
Re: Modifiche geloso 1020
Ok cerco filo diametro 1,5
- Kagliostro
- Amministratore

- Messaggi: 9927
- Iscritto il: 03/12/2007, 0:16
- Località: Prov. di Treviso
Re: Modifiche geloso 1020
Leonardo, non so se ci leggi ancora, comunque
A distanza di tempo se ne è uscita la possibilità di collegare un Controllo Toni a tre manopole, ho trovato chi ha realizzato quel pre di Merlin con finali 6V6 in PP e ci ha inserito il TS di un Fender AB763 adattandone le caratteristiche al pre
Riguardo al Layout mi sono accorto di un qualcosa da modificare all'ingresso, nel disegno il cap che va dalla G1 a massa è collegato a massa in modo che non mi piace e ci sarebbe una piccola modifica da fare
Franco
A distanza di tempo se ne è uscita la possibilità di collegare un Controllo Toni a tre manopole, ho trovato chi ha realizzato quel pre di Merlin con finali 6V6 in PP e ci ha inserito il TS di un Fender AB763 adattandone le caratteristiche al pre
Riguardo al Layout mi sono accorto di un qualcosa da modificare all'ingresso, nel disegno il cap che va dalla G1 a massa è collegato a massa in modo che non mi piace e ci sarebbe una piccola modifica da fare
Franco
-
leonardo giusti
- Diyer

- Messaggi: 170
- Iscritto il: 11/10/2022, 0:21
Re: Modifiche geloso 1020
Salve a tutti, scusatemi per la prolungata assenza.
Franco, se mi leggi, ti ho inviato un messaggio in pv.
Franco, se mi leggi, ti ho inviato un messaggio in pv.
- Kagliostro
- Amministratore

- Messaggi: 9927
- Iscritto il: 03/12/2007, 0:16
- Località: Prov. di Treviso
Re: Modifiche geloso 1020
Ciao Leonardo
Riprendi pure da dove si era arrivati e fai il punto della situazione
Dovrò fare un po' mente locale sull'argomento ma credo che la cosa non sarà un gran problema e si possa andare avanti tranquillamente
Franco
Riprendi pure da dove si era arrivati e fai il punto della situazione
Dovrò fare un po' mente locale sull'argomento ma credo che la cosa non sarà un gran problema e si possa andare avanti tranquillamente
Franco
- Kagliostro
- Amministratore

- Messaggi: 9927
- Iscritto il: 03/12/2007, 0:16
- Località: Prov. di Treviso
Re: Modifiche geloso 1020
Per quanto riguarda il Controllo Toni a tre pot dovrebbe essere questo
(nel senso che credo sia l'ultima versione che hanno pubblicato)


Per quanto riguarda l'altro discorso, quello sul collegamento a massa del cap che va alla G1 .... mah, mi sa che o non mi ricordo cosa volessi modificare o va bene come sta (
)
Franco
(nel senso che credo sia l'ultima versione che hanno pubblicato)


Per quanto riguarda l'altro discorso, quello sul collegamento a massa del cap che va alla G1 .... mah, mi sa che o non mi ricordo cosa volessi modificare o va bene come sta (
Franco
-
leonardo giusti
- Diyer

- Messaggi: 170
- Iscritto il: 11/10/2022, 0:21
Re: Modifiche geloso 1020
Eccomi Franco. Per riassumere il punto a cui eravamo giunti ripubblico i tuoi schemi e layout che avevamo considerato definitivi per la costruzione.
Diciamo che questi erano stati verificati più volte e di questi schemi ho tutto il materiale.
Vedendo lo schema a tre toni che hai postato: credi sia facilmente integrabile il controllo dei medi?
Inoltre: loro usano sulla power supply chain (se così può essere chiamata) resistenze da 3w. Io le ho da 2w, possono essere valide?
Diciamo che questi erano stati verificati più volte e di questi schemi ho tutto il materiale.
Vedendo lo schema a tre toni che hai postato: credi sia facilmente integrabile il controllo dei medi?
Inoltre: loro usano sulla power supply chain (se così può essere chiamata) resistenze da 3w. Io le ho da 2w, possono essere valide?
- Kagliostro
- Amministratore

- Messaggi: 9927
- Iscritto il: 03/12/2007, 0:16
- Località: Prov. di Treviso
Re: Modifiche geloso 1020
Ciao Leonardo
Per quanto riguarda il controllo toni ho postato la versione a tre manopole perché se ne era parlato, stante che abbiamo il Layout e più importante i materiali per la versione a 2 manopole, decidi tu se vuoi considerare il 2 manopole come versione definitiva ed iniziare la costruzione
Per le resistenze ... al momento non ricordo (porta pazienza), devo verificare
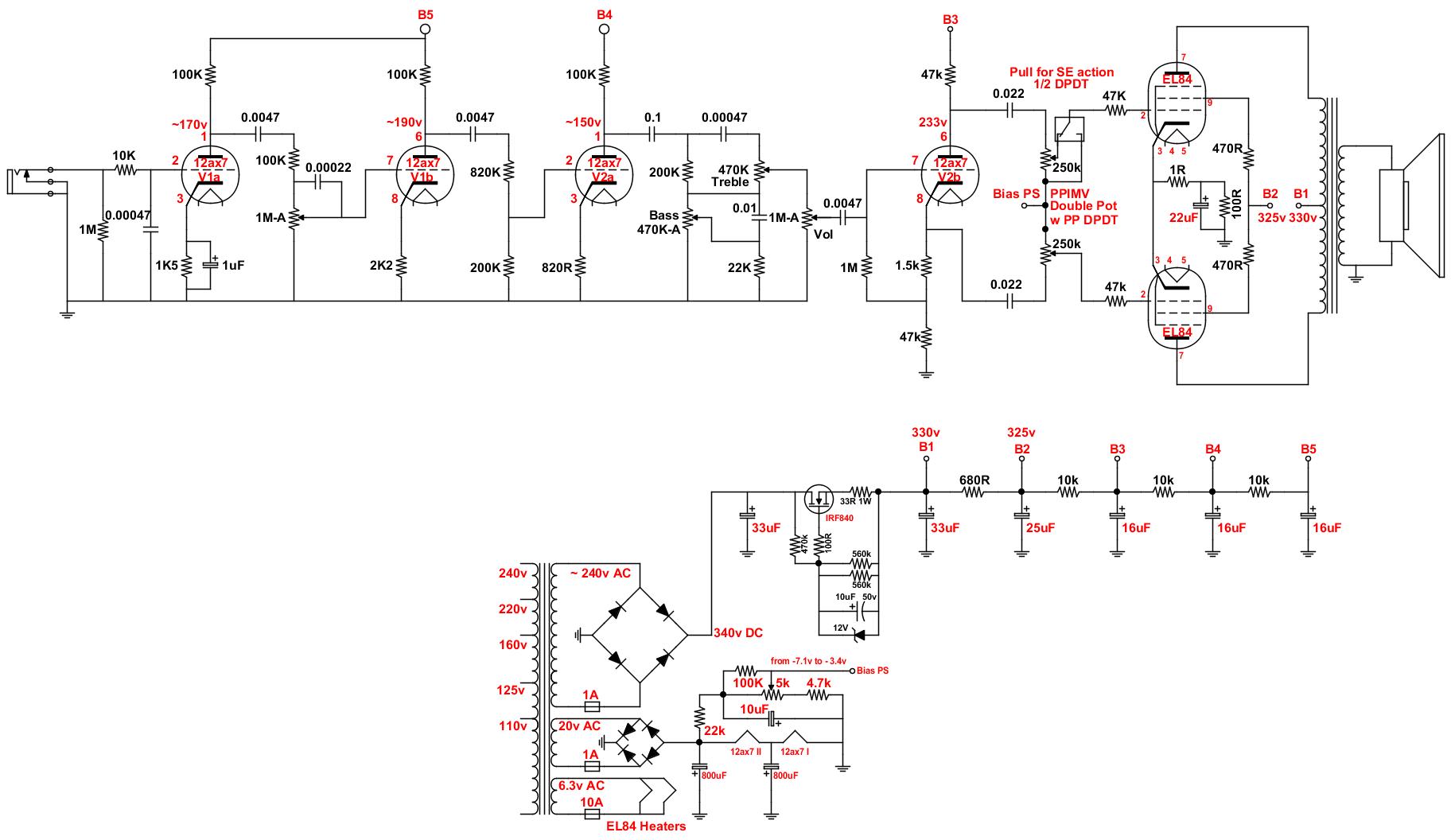
Guardando lo schema originale del Geloso nel PS viene indicata la potenza di un solo resistore, quello da 680R, per essere 2W, per le restanti non viene indicato nulla e quindi, a memoria, direi che negli schemi Geloso siano da 1W
Quindi con 2W non si dovrebbero avere problemi, se ti è facile recuperare i valori in 3W, per scrupolo puoi usare anche le 3W, ma credo che con 2W dovrebbe andare
Franco
Per quanto riguarda il controllo toni ho postato la versione a tre manopole perché se ne era parlato, stante che abbiamo il Layout e più importante i materiali per la versione a 2 manopole, decidi tu se vuoi considerare il 2 manopole come versione definitiva ed iniziare la costruzione
Per le resistenze ... al momento non ricordo (porta pazienza), devo verificare
Guardando lo schema originale del Geloso nel PS viene indicata la potenza di un solo resistore, quello da 680R, per essere 2W, per le restanti non viene indicato nulla e quindi, a memoria, direi che negli schemi Geloso siano da 1W
Quindi con 2W non si dovrebbero avere problemi, se ti è facile recuperare i valori in 3W, per scrupolo puoi usare anche le 3W, ma credo che con 2W dovrebbe andare
Franco
-
leonardo giusti
- Diyer

- Messaggi: 170
- Iscritto il: 11/10/2022, 0:21
Re: Modifiche geloso 1020
Allora come primo step inizierò dalla eyelet board
- Kagliostro
- Amministratore

- Messaggi: 9927
- Iscritto il: 03/12/2007, 0:16
- Località: Prov. di Treviso
Re: Modifiche geloso 1020
Stavo dimenticando
La presa Jack all'input deve essere di tipo isolato dallo chassis
la messa a terra (sul telaio), per quanto riguarda la sezione pre, la si fa dove è collegato a massa il cap da 100p che va al pin 7 di V1a
(e non mi ricordo se 100p vada bene o se si debba metterne uno da 470p, credo che Merlin da qualche parte dica che si può partire da 100p ma se qualcuno ricorda meglio di me lo dica)
Franco
La presa Jack all'input deve essere di tipo isolato dallo chassis
la messa a terra (sul telaio), per quanto riguarda la sezione pre, la si fa dove è collegato a massa il cap da 100p che va al pin 7 di V1a
(e non mi ricordo se 100p vada bene o se si debba metterne uno da 470p, credo che Merlin da qualche parte dica che si può partire da 100p ma se qualcuno ricorda meglio di me lo dica)
Franco
-
leonardo giusti
- Diyer

- Messaggi: 170
- Iscritto il: 11/10/2022, 0:21
Re: Modifiche geloso 1020
Nello schema il cap è 470p, nel layout 100p. Per questo ritenevo fosse 470p quello giusto. Nello schema a tre toni che hai postato usano un 270p
Ma mi sembra sul pin 2 e non 7.
Ma le masse di pre e finale non sono comunque collegate? Nel senso che sono entrambe sullo chassis.
Ma mi sembra sul pin 2 e non 7.
Ma le masse di pre e finale non sono comunque collegate? Nel senso che sono entrambe sullo chassis.
- Kagliostro
- Amministratore

- Messaggi: 9927
- Iscritto il: 03/12/2007, 0:16
- Località: Prov. di Treviso
Re: Modifiche geloso 1020
Per far mente locale mi sono riletto una buona parte delle 33 pagine del thread
Per quanto riguarda il resistore da 680R da 2W se ne era parlato e si era chiarito che la Geloso lo usava da 2W ma che avresti potuto procurartelo più grosso se volevi (3W - 5W)
Lasciamo perdere la versione dello schema con Controllo Toni a 3 manopole che è modificata in qualche dettaglio
Per quanto riguarda il valore del cap che va dall'ingresso di V1a a massa, Merlin nello schema del pre indica 100p, da qualche parte in un suo libro parla di un valore compreso tra 100p e 470p, quindi un valore compreso tra i due dovrebbe andar bene (nello schema con il controllo a 3 manopole usano un 250p, non 270p, comunque, come detto uno per l'altro dovrebbero essere quasi la stessa cosa)
Il cap di cui sopra nel nostro schema è collegato al pin #2 di V1 e non al pin #7 di V1 semplicemente perché i triodi sono scambiati nell'uso nei due schemi (il nostro schema e quello con il controllo a 3), stante che i triodi sono identici la cosa non cambia il risultato ottenuto
Per quanto riguarda il collegamento a massa delle varie parti del circuito ci sono diverse scuole di pensiero
Io ho adottato quella dove il pre va a collegarsi a massa sul telaio sulla presa jack di ingresso (in realtà vicino a quella ma non tramite quella, sistema adottato da molti per avere un contatto a massa più solido e sicuro tramite vite e dado dedicati), anche la PI l'ho riportata a massa su questo collegamento, se servisse, quest'ultima, la potremo spostare; per quanto riguarda le finali vanno a massa in un punto dove andavano a massa nel Layout Originale Geloso, anche questo collegamento, in caso di necessità si potrà spostare sul negativo del primo condensatore del PS
Se inizi a fare la Board tieni presente le misure che ho indicato in uno dei post, in pratica il passo tra una Eyelet e l'altra, da centro a centro è di 8mm mentre la distanza delle due righe di Eyelet (superiore ed inferiore) è di 32mm; l'altezza della Board è 40mm e la lunghezza è 221mm, tra il centro delle Eyelet ai limiti Destro e Sinistro della Board e la fine della Board ci sono 2,5mm mentre la distanza tra il centro delle righe e la parte inferiore e superiore della Board ci sono 4mm
Ti allego un disegno quotato della Board, tieni presente che Visio è nato per misure in pollici e quindi si verificano piccole differenze lavorando in mm, come misure tieni corrette quelle descritte qui sopra (quando i decimali non corrispondono)

Franco
Per quanto riguarda il resistore da 680R da 2W se ne era parlato e si era chiarito che la Geloso lo usava da 2W ma che avresti potuto procurartelo più grosso se volevi (3W - 5W)
Lasciamo perdere la versione dello schema con Controllo Toni a 3 manopole che è modificata in qualche dettaglio
Per quanto riguarda il valore del cap che va dall'ingresso di V1a a massa, Merlin nello schema del pre indica 100p, da qualche parte in un suo libro parla di un valore compreso tra 100p e 470p, quindi un valore compreso tra i due dovrebbe andar bene (nello schema con il controllo a 3 manopole usano un 250p, non 270p, comunque, come detto uno per l'altro dovrebbero essere quasi la stessa cosa)
Il cap di cui sopra nel nostro schema è collegato al pin #2 di V1 e non al pin #7 di V1 semplicemente perché i triodi sono scambiati nell'uso nei due schemi (il nostro schema e quello con il controllo a 3), stante che i triodi sono identici la cosa non cambia il risultato ottenuto
Per quanto riguarda il collegamento a massa delle varie parti del circuito ci sono diverse scuole di pensiero
Io ho adottato quella dove il pre va a collegarsi a massa sul telaio sulla presa jack di ingresso (in realtà vicino a quella ma non tramite quella, sistema adottato da molti per avere un contatto a massa più solido e sicuro tramite vite e dado dedicati), anche la PI l'ho riportata a massa su questo collegamento, se servisse, quest'ultima, la potremo spostare; per quanto riguarda le finali vanno a massa in un punto dove andavano a massa nel Layout Originale Geloso, anche questo collegamento, in caso di necessità si potrà spostare sul negativo del primo condensatore del PS
Se inizi a fare la Board tieni presente le misure che ho indicato in uno dei post, in pratica il passo tra una Eyelet e l'altra, da centro a centro è di 8mm mentre la distanza delle due righe di Eyelet (superiore ed inferiore) è di 32mm; l'altezza della Board è 40mm e la lunghezza è 221mm, tra il centro delle Eyelet ai limiti Destro e Sinistro della Board e la fine della Board ci sono 2,5mm mentre la distanza tra il centro delle righe e la parte inferiore e superiore della Board ci sono 4mm
Ti allego un disegno quotato della Board, tieni presente che Visio è nato per misure in pollici e quindi si verificano piccole differenze lavorando in mm, come misure tieni corrette quelle descritte qui sopra (quando i decimali non corrispondono)

Franco
-
leonardo giusti
- Diyer

- Messaggi: 170
- Iscritto il: 11/10/2022, 0:21
Re: Modifiche geloso 1020
Eyelet board pronta, si nota una certa artigianalità però mi pare ok
Domanda: ora passerei a saldare i componenti, ma evidentemente i cavi che la collegano agli altri elementi li saldo successivamente anche se non potrò passarli nel foro ma solo appoggiarli prima di stagnarli ?
Domanda: ora passerei a saldare i componenti, ma evidentemente i cavi che la collegano agli altri elementi li saldo successivamente anche se non potrò passarli nel foro ma solo appoggiarli prima di stagnarli ?
- Kagliostro
- Amministratore

- Messaggi: 9927
- Iscritto il: 03/12/2007, 0:16
- Località: Prov. di Treviso
Re: Modifiche geloso 1020
Prima di tutto devi predisporre i nuovi attacchi tra basetta e chassis
Per i cavi puoi lasciare non saldate le eyelet dove vanno o saldarli prima lì, o anche valutare dove ti convenga fare una cosa e dove l' altra
Franco
p.s.: Ma di che materiale è la Board ?
sembra tanto cartoncino
Per i cavi puoi lasciare non saldate le eyelet dove vanno o saldarli prima lì, o anche valutare dove ti convenga fare una cosa e dove l' altra
Franco
p.s.: Ma di che materiale è la Board ?
sembra tanto cartoncino
