Modifiche geloso 1020
- Kagliostro
- Amministratore
- Messaggi: 9868
- Iscritto il: 03/12/2007, 0:16
- Località: Prov. di Treviso
Re: Modifiche geloso 1020
Si, giusto
La PI è la Phase Inverter (Sfasateice) che in questo caso è formata da un solo triodo, questo tipo di PI si chiama Concettina Concertina
K
La PI è la Phase Inverter (Sfasateice) che in questo caso è formata da un solo triodo, questo tipo di PI si chiama Concettina Concertina
K
Re: Modifiche geloso 1020
Quando il correttore automatico fa danni!
Franco voleva scrivere ConceRtina.
Franco voleva scrivere ConceRtina.
-
- Diyer
- Messaggi: 170
- Iscritto il: 11/10/2022, 0:21
Re: Modifiche geloso 1020
Me lo ero immaginato. Ma anche concettina sa di cose e persone d’altri tempi. Comunque ho completato la mappatura della eyelet board. Domani invio foto con numeri e corrispondenza sullo schema. Poi termino mappatura completa dell’ampli e attendo indicazioni. A domani
- Kagliostro
- Amministratore
- Messaggi: 9868
- Iscritto il: 03/12/2007, 0:16
- Località: Prov. di Treviso
Re: Modifiche geloso 1020
Ho iniziato ad abbozzare il layout
in pratica mi sono fatto una board con le caratteristiche di quella del 1020
40mm (in realtà dovrebbero essere 37mm) x 165mm con 2 righe da 21 eyelet ciascuna con le eyelet a 7.6mm di spaziatura da centro a centro
Se possibile vorrei sfruttare quella, alla mal parata ho visto che la si potrebbe allungare di qualche cm e quindi fare stare nello chassis (spostando magari la posizione di un fusibile)
Ovviamente i componenti del tone control (che è una versione con valori diversi del Fender Pro 6g5) li mettiamo sui pot e non sulla board
K
in pratica mi sono fatto una board con le caratteristiche di quella del 1020
40mm (in realtà dovrebbero essere 37mm) x 165mm con 2 righe da 21 eyelet ciascuna con le eyelet a 7.6mm di spaziatura da centro a centro
Se possibile vorrei sfruttare quella, alla mal parata ho visto che la si potrebbe allungare di qualche cm e quindi fare stare nello chassis (spostando magari la posizione di un fusibile)
Ovviamente i componenti del tone control (che è una versione con valori diversi del Fender Pro 6g5) li mettiamo sui pot e non sulla board
K
-
- Diyer
- Messaggi: 170
- Iscritto il: 11/10/2022, 0:21
Re: Modifiche geloso 1020
ecco lo schema degli elementi della board

dimmi se è chiaro, io continuo a individuare anche il resto degli elementi.

dimmi se è chiaro, io continuo a individuare anche il resto degli elementi.
- Kagliostro
- Amministratore
- Messaggi: 9868
- Iscritto il: 03/12/2007, 0:16
- Località: Prov. di Treviso
Re: Modifiche geloso 1020
Non ho controllato componente per componente ma mi sembra che vada benissimo
Connessa al componente 20 vedo una resistenza senza numero
Volevo chiederti .... ma per i fori allo chassis a la nuova faceplate ti arrangi ?
K
Connessa al componente 20 vedo una resistenza senza numero
Volevo chiederti .... ma per i fori allo chassis a la nuova faceplate ti arrangi ?
K
-
- Diyer
- Messaggi: 170
- Iscritto il: 11/10/2022, 0:21
Re: Modifiche geloso 1020
dalla resistenza 20 partono le due resistenze da 470 che vanno ognuna ad un piedino 9 delle finali (man mano ti invio foto aggiornate).
Per lo chassis e la faceplate mi arrangio: devo comunque rimuovere gli ingressi micro e fono, posso usare i fori per un pot in più e ingresso jack.
ora devo farti una domada da ignorante: ho provato ad usare lo strumento che mi hai consigliato per verificare i condensatori. Ho provato prima con un condensatore nuovo non montato mettendo i piedini in 1e 3 come da istruzioni e il test è stato perfetto completo di tutti i dati. Poi ho provato vari condensatori del geloso (usando i cavetti in dotazione) e ricevevo solo il valore dei farad (no esr) e sempre diverso da quello che avrebbe dovuto essere. Sono tutti da sostituire oppure sbaglio qualcosa? tipo che per misurarli vanno disconnessi dal circuito?
Per lo chassis e la faceplate mi arrangio: devo comunque rimuovere gli ingressi micro e fono, posso usare i fori per un pot in più e ingresso jack.
ora devo farti una domada da ignorante: ho provato ad usare lo strumento che mi hai consigliato per verificare i condensatori. Ho provato prima con un condensatore nuovo non montato mettendo i piedini in 1e 3 come da istruzioni e il test è stato perfetto completo di tutti i dati. Poi ho provato vari condensatori del geloso (usando i cavetti in dotazione) e ricevevo solo il valore dei farad (no esr) e sempre diverso da quello che avrebbe dovuto essere. Sono tutti da sostituire oppure sbaglio qualcosa? tipo che per misurarli vanno disconnessi dal circuito?
- Kagliostro
- Amministratore
- Messaggi: 9868
- Iscritto il: 03/12/2007, 0:16
- Località: Prov. di Treviso
Re: Modifiche geloso 1020
Eh, magari .... sarebbe megliotipo che per misurarli vanno disconnessi dal circuito?
Per misurarli nel circuito dovresti aver preso un Peak ESR70 Atlas ESR+
spendendo un 100-150€ di più a seconda di dove lo vai a comprare
--
Io eviterei di riutilizzare vecchi fori dello chassis, a meno che non siano nella posizione giusta
se i fori dell'input sono troppo grandi per una presa jack da 6.3, poco male, tanto devi coprire tutto con una nuova faceplate
(hai visto l'esempio nel thread ?)
Io, comunque, per evitare l'effetto di una faceplate troppo alta (sono 7cm) manterrei in qualche modo le due bande colorate (sopra e sotto), una soluzione alla Gibson nel posizionare i pot complicherebbe inutilmente, però lo spazio in altezza dovrebbe esserci ... beh, fai tu, vedi se ti piace
Per la faceplate puoi usare un piatto di alluminio e/o ottone o, magari, una basetta ramata e le scritte le fai tu e poi la incidi come se fosse una PCB, o, anche un pezzo di plexiglass con dietro un cartoncino colorato con le scritte ed i riferimenti vari che ti puoi fare al PC e poi stampare o far stampare se la stampante non arriva alle misure che ti servono (io, se mi serve un A3 vado dal tabaccaio a stampare, anche a colori)
Tra l'altro io metterei un foglietto di metallo, anche sottile, anche all'interno dello chassis, poggiato sulla parete dove vanno i pot e con dei fori in corrispondenza di quelli della faceplate
Se fare fori non è un problema ... potremmo anche dotare di un controllo dei medi il Tone Stack (basta sostituire una res con un pot)
A noi servono Switch Accensione - Lampada Spia - Presa Jack - e 4 pot (5 se aggiungiamo il controllo medi)
Franco
-
- Diyer
- Messaggi: 170
- Iscritto il: 11/10/2022, 0:21
Re: Modifiche geloso 1020
Capito. Quindi dissalderò gli elettrolitici per provarli. Leggo che quasi sicuramente saranno andati. Magari non tutti nonostante gli anni. Per la face plate avrei lamiera di alluminio da 2 mm in abbondanza, leggermente spessa. Guardo che effetto fa. Ma esteticamente potrebbe andare rivettarla allo chassis?
- Kagliostro
- Amministratore
- Messaggi: 9868
- Iscritto il: 03/12/2007, 0:16
- Località: Prov. di Treviso
Re: Modifiche geloso 1020
Rivettata è brutta, ci metti un po' di nastro biadesivo e poi, quando monti i pot ed il resto i dadi la bloccano in posizione
Se per motivi estetici vuoi metterci 4 viti ti consiglio queste, ma non servirebbero, specie se la faceplate è rigida e 2mm dovrebbero bastare
l'alluminio lo puoi satinare facilmente con questo, basta stare attenti ad andare sempre nel verso della lunghezza
Meglio se il trapano lo fissi al banco e tieni con le due mani la faceplate
io la trovo da Leroy Merlin
Guarda che potresti stupirti e trovarne di buoni, dipende da tanti fattori, non si può mai sapere
Domanda, tu preferiresti togliere dalla board originale i componenti obsoleti del pre e se lo spazio basta tenere quella
o, anche nel caso lo spazio bastasse vorresti farti una nuova board e smontare e mettere da parte quella originale ?
Ovviamente se lo spazio non basta si dovrà farne una di prolungata
Franco
Se per motivi estetici vuoi metterci 4 viti ti consiglio queste, ma non servirebbero, specie se la faceplate è rigida e 2mm dovrebbero bastare
l'alluminio lo puoi satinare facilmente con questo, basta stare attenti ad andare sempre nel verso della lunghezza
Meglio se il trapano lo fissi al banco e tieni con le due mani la faceplate
io la trovo da Leroy Merlin
Guarda che potresti stupirti e trovarne di buoni, dipende da tanti fattori, non si può mai sapere
Domanda, tu preferiresti togliere dalla board originale i componenti obsoleti del pre e se lo spazio basta tenere quella
o, anche nel caso lo spazio bastasse vorresti farti una nuova board e smontare e mettere da parte quella originale ?
Ovviamente se lo spazio non basta si dovrà farne una di prolungata
Franco
-
- Diyer
- Messaggi: 170
- Iscritto il: 11/10/2022, 0:21
Re: Modifiche geloso 1020
Farei la cosa più semplice, che però non so quale sia. Forse si fa prima e meglio a farne una nuova? La vecchia può servire a qualcosa? Vale la pena di recuperarne alcune componenti per la nuova board? Magari nel caso rimanga integra posso regalarla a chi vuole restaurare un ampli dello stesso modello. Ti posso chiedere tu che faresti?
- Kagliostro
- Amministratore
- Messaggi: 9868
- Iscritto il: 03/12/2007, 0:16
- Località: Prov. di Treviso
Re: Modifiche geloso 1020
Se te l'ho chiesto è proprio perché mi son posto la domanda
io, che non ho grosse difficoltà a rifarmi la board, la smonterei e ne metterei una nuova
tu hai la possibilità di reperirti il materiale ? Per la Board in sé va benissimo una basetta in vetroresina, se non la trovi senza rame la puoi sempre mettere in acido
Lo spessore che si trova di più credo sia da 1.6mm (due sarebbe meglio) ma già la basetta vecchia era molto molto sottile quindi anche 1.6mm va bene
Per le eyelet, invece, primo devi trovarle, secondo avere una pinza o un punzone per stringerle sulla Board
Io, tempo fa, avevo trovato qualcosa in un negozio che dalle mie parti vende materiale per calzolai, ne avevano un tipo nichelato che si saldava bene ed era della misura giusta (erano dei passa lacci)
Tu come pensi di fare ?
---
Cambiando discorso, avendo scelto il pre di Merlin con il Controllo Toni subito prima della sfasatrice non si può mantenere l'NFB
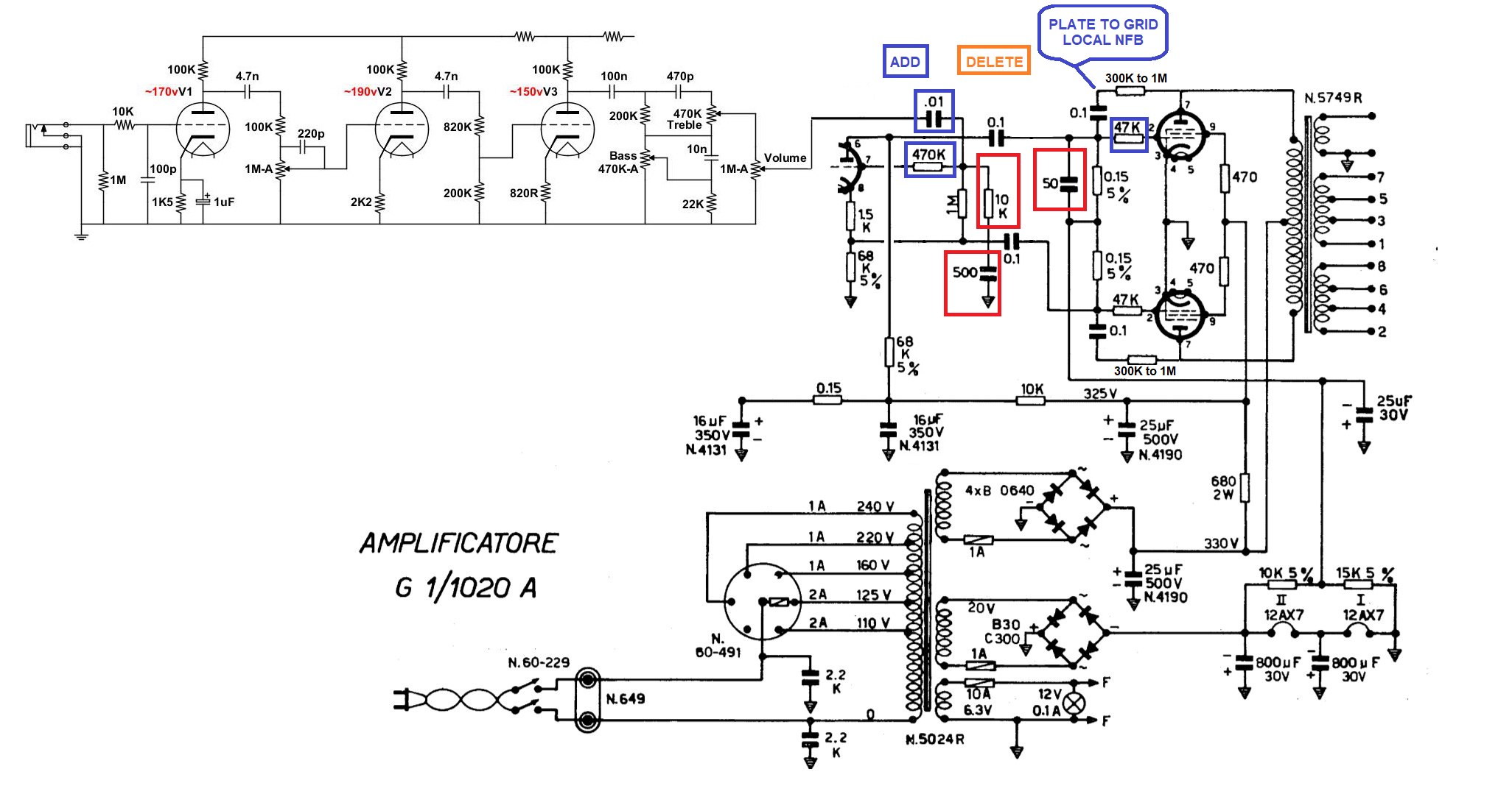
Chiedendo nel forum americano dove frequento, un forumer mi ha disegnato una mod per fare un Feedback locale sulle finali (e qualche altra modifica che dice serve a migliorare il finale) ma, onestamente, è un campo che non conosco e non so se avventurarvisi sia una buona idea
ecco le mod suggerite, aggiunta di un resistore seguito da un cap per collegare le placche alle G1, eliminazione di alcuni componenti cerchiati in rosso, inserimento di una grid stopper da 47K anche dove ce n'era una da 1K (l'altra valvola aveva già un 47K) e di un cap tra la PI e il Tone Control oltre che a una resistenza da 470K
Ci vorrebbe il parere di Roberto, io non ho abbastanza esperienza
Franco
io, che non ho grosse difficoltà a rifarmi la board, la smonterei e ne metterei una nuova
tu hai la possibilità di reperirti il materiale ? Per la Board in sé va benissimo una basetta in vetroresina, se non la trovi senza rame la puoi sempre mettere in acido
Lo spessore che si trova di più credo sia da 1.6mm (due sarebbe meglio) ma già la basetta vecchia era molto molto sottile quindi anche 1.6mm va bene
Per le eyelet, invece, primo devi trovarle, secondo avere una pinza o un punzone per stringerle sulla Board
Io, tempo fa, avevo trovato qualcosa in un negozio che dalle mie parti vende materiale per calzolai, ne avevano un tipo nichelato che si saldava bene ed era della misura giusta (erano dei passa lacci)
Tu come pensi di fare ?
---
Cambiando discorso, avendo scelto il pre di Merlin con il Controllo Toni subito prima della sfasatrice non si può mantenere l'NFB
Chiedendo nel forum americano dove frequento, un forumer mi ha disegnato una mod per fare un Feedback locale sulle finali (e qualche altra modifica che dice serve a migliorare il finale) ma, onestamente, è un campo che non conosco e non so se avventurarvisi sia una buona idea
ecco le mod suggerite, aggiunta di un resistore seguito da un cap per collegare le placche alle G1, eliminazione di alcuni componenti cerchiati in rosso, inserimento di una grid stopper da 47K anche dove ce n'era una da 1K (l'altra valvola aveva già un 47K) e di un cap tra la PI e il Tone Control oltre che a una resistenza da 470K
Ci vorrebbe il parere di Roberto, io non ho abbastanza esperienza
Franco
-
- Diyer
- Messaggi: 170
- Iscritto il: 11/10/2022, 0:21
Re: Modifiche geloso 1020
intanto la faceplate

Il disegno è 1:1. Mi pare c'entri tutto
Per la eyelet board ignorantemente pensavo si trovassero già costruite, invece capisco che ci vuole una pinza per montare gli eyelet. Ok, uso la vecchia se basta, altrimenti mi attrezzo.
Per le modifiche mi rimetto evidentemente alla vostra esperienza (mi sono andato a leggere cosa sia il negative feedback e a cosa serva in un amplificatore audio), ma se a vostro parere entriamo in un vicolo cieco, cambiamo il pre.

Il disegno è 1:1. Mi pare c'entri tutto
Per la eyelet board ignorantemente pensavo si trovassero già costruite, invece capisco che ci vuole una pinza per montare gli eyelet. Ok, uso la vecchia se basta, altrimenti mi attrezzo.
Per le modifiche mi rimetto evidentemente alla vostra esperienza (mi sono andato a leggere cosa sia il negative feedback e a cosa serva in un amplificatore audio), ma se a vostro parere entriamo in un vicolo cieco, cambiamo il pre.
- Kagliostro
- Amministratore
- Messaggi: 9868
- Iscritto il: 03/12/2007, 0:16
- Località: Prov. di Treviso
Re: Modifiche geloso 1020
Sì, pare anche a me che possa starci tutto bene
Per le Board si dovrebbe trovare qualcosa, ce n'era una da TubeTown perfetta ma l'hanno messa indisponibile
da loro ci sono anche delle PCB che sono fatte ad uso Eyelet Board, comunque vedo se ti trovo qualcosa di fatto
che abbia le misure giuste
Per il momento, a parte quella di TubeTown, la migliore alternativa sono due di queste in serie (le trovi in confezioni da 5 su RS prezzo circa 23€ di 5)
https://it.rs-online.com/web/p/contatti ... -_-0433703

Ciao
K
Per le Board si dovrebbe trovare qualcosa, ce n'era una da TubeTown perfetta ma l'hanno messa indisponibile
da loro ci sono anche delle PCB che sono fatte ad uso Eyelet Board, comunque vedo se ti trovo qualcosa di fatto
che abbia le misure giuste
Per il momento, a parte quella di TubeTown, la migliore alternativa sono due di queste in serie (le trovi in confezioni da 5 su RS prezzo circa 23€ di 5)
https://it.rs-online.com/web/p/contatti ... -_-0433703

Ciao
K
-
- Diyer
- Messaggi: 170
- Iscritto il: 11/10/2022, 0:21
Re: Modifiche geloso 1020
Allora io al momento, dissaldo e verifico i condensatori, attendo di sapere la versione definitiva delle modifiche e poi acquisto il materiale. So che la qualità de componenti può variare e che nell’audio soprattutto bisogna utilizzare materiale buono. Ho modo con i miei mezzi di testare i valori delle vecchie valvole?