MOD varie Mesa DualRectifier clone
Re: MOD varie Mesa DualRectifier clone
Sostanzialmente puoi fare cosa vuoi con qualsiasi circuito, però devi tenere conto di avere abbastanza segnale per poter portare le finali a piena potenza.
A me piace l'equalizzazione subito prima della PI, anche senza master, perchè lo trovo più diretto e dinamico, ma son gusti. Leggevo su mm che paolo mazza sposta equalizzazione e master volume prima del loop sulle slo, e cambia anche altre parti. A parte il vantaggio di avere segnali uguali per i due canali nel loop effetti, per il resto sono gusti.
A me piace l'equalizzazione subito prima della PI, anche senza master, perchè lo trovo più diretto e dinamico, ma son gusti. Leggevo su mm che paolo mazza sposta equalizzazione e master volume prima del loop sulle slo, e cambia anche altre parti. A parte il vantaggio di avere segnali uguali per i due canali nel loop effetti, per il resto sono gusti.
Re: MOD varie Mesa DualRectifier clone
Il problema sorge dal fatto che mi viene più semplice come cablaggio prendere il segnale per il loop prima del master volume...
inoltre notavo che la dual rectifier lo piazza proprio li! anche se la mesa non ha il master volume di suo...
credo che per ora lo piazzerò subito prima della PI... salvo valutare modifiche a posteriori!
anche perchè non so assolutamente se mi piacerà il modo in cui il loop modificherà il suono...
potrei valutare anche l'idea di metterlo subito prima del pot del master volume... anzi... credo proprio che farò così!
il pot da 50K cosa miscela? tra segnale sul jack send e massa e jack return e massa, o sto andando nella direzione errata?
inoltre notavo che la dual rectifier lo piazza proprio li! anche se la mesa non ha il master volume di suo...
credo che per ora lo piazzerò subito prima della PI... salvo valutare modifiche a posteriori!
anche perchè non so assolutamente se mi piacerà il modo in cui il loop modificherà il suono...
potrei valutare anche l'idea di metterlo subito prima del pot del master volume... anzi... credo proprio che farò così!
il pot da 50K cosa miscela? tra segnale sul jack send e massa e jack return e massa, o sto andando nella direzione errata?
Re: MOD varie Mesa DualRectifier clone
Ho visto questo sullo schema della OD3 di sloclone e mi sono emozionato...
è il sogno di ogni uomo una cosa del genere!!!
Mi date solo una controllata se l'ho rifatto giusto così forgio una bella pcb???
Inoltre, ci sono valori che è meglio cambiare subito per aggiustarlo un poco???
grazie!!!
è il sogno di ogni uomo una cosa del genere!!!
Mi date solo una controllata se l'ho rifatto giusto così forgio una bella pcb???
Inoltre, ci sono valori che è meglio cambiare subito per aggiustarlo un poco???
grazie!!!
Re: MOD varie Mesa DualRectifier clone
qua qua qua quaaaaaaaaaaaaa.....
Non funziona il simulatore di cassa/uscita per le cuffie... è tutto cablato giusto...
Ma lo schema mesa da una cosa strana... gli ingressi + e - degli opamp sono invertiti! cioè sono segnati con una piedinatura che non è quella del 5532...
sono sbagliati i piedini, o vanno collegati proprio al contrario? e perchè se è così?
io ovviamente ho rispettato la piedinatura classica, ma non funge... "scorreggia" solo a pennate molto forti... altrimenti nulla!
posto lo schema...
vvb
Non funziona il simulatore di cassa/uscita per le cuffie... è tutto cablato giusto...
Ma lo schema mesa da una cosa strana... gli ingressi + e - degli opamp sono invertiti! cioè sono segnati con una piedinatura che non è quella del 5532...
sono sbagliati i piedini, o vanno collegati proprio al contrario? e perchè se è così?
io ovviamente ho rispettato la piedinatura classica, ma non funge... "scorreggia" solo a pennate molto forti... altrimenti nulla!
posto lo schema...
vvb
- Allegati
-
- speakersim.png (11.36 KiB) Visto 7722 volte
Re: MOD varie Mesa DualRectifier clone
Mi rispondo da solo, credo...
Sono cablati così per il segnale in controfase?!
Sono cablati così per il segnale in controfase?!
Re: MOD varie Mesa DualRectifier clone
Mi ri-rispondo da solo... (forever alone)
Opamp in configurazione invertente... wikipedia docet...
devo invertire gli ingressi +- dell'opamp e vedere cosa accade...
Opamp in configurazione invertente... wikipedia docet...
devo invertire gli ingressi +- dell'opamp e vedere cosa accade...
Re: MOD varie Mesa DualRectifier clone
Aggiornamento:
la costruzione/modifica è quasi giunta al termine...
lo speaker simulator ora funziona... un pò di cacca ma funziona... per il canale clean è ok... ma per i distorti fa alquanto pietà... ma credo sia abbastanza normale.. o almeno spero!!
il loop effetti, funziona pure lui! questo va un po meglio anche se non mi spiego alcune cose...
i due pot che dovrebbero determinare livello di mandata del loop e quantità di mix, fungono un po come vogliono... più che altro mi danno saturazione e clipping... è normale?! con i due difetti detti sopra, c'è anche un notevole incremento di volume!
diciamo che settati a circa 1/4 entrambi, il risultato è ottimo... però aumentando, esce una schifezza...
Quando qualche anima pia avrà voglia, se ne può parlare ampiamente!
la costruzione/modifica è quasi giunta al termine...
lo speaker simulator ora funziona... un pò di cacca ma funziona... per il canale clean è ok... ma per i distorti fa alquanto pietà... ma credo sia abbastanza normale.. o almeno spero!!
il loop effetti, funziona pure lui! questo va un po meglio anche se non mi spiego alcune cose...
i due pot che dovrebbero determinare livello di mandata del loop e quantità di mix, fungono un po come vogliono... più che altro mi danno saturazione e clipping... è normale?! con i due difetti detti sopra, c'è anche un notevole incremento di volume!
diciamo che settati a circa 1/4 entrambi, il risultato è ottimo... però aumentando, esce una schifezza...
Quando qualche anima pia avrà voglia, se ne può parlare ampiamente!
Re: MOD varie Mesa DualRectifier clone
beh forever alone mica tanto, chiunque altro ti avrebbe chiesto minimo 200 euro per tutta la consulenza.
Posta uno schema aggiornato coi vari collegamenti, anche a mano, ma che sia chiaro. ;n)
Posta uno schema aggiornato coi vari collegamenti, anche a mano, ma che sia chiaro. ;n)
Re: MOD varie Mesa DualRectifier clone
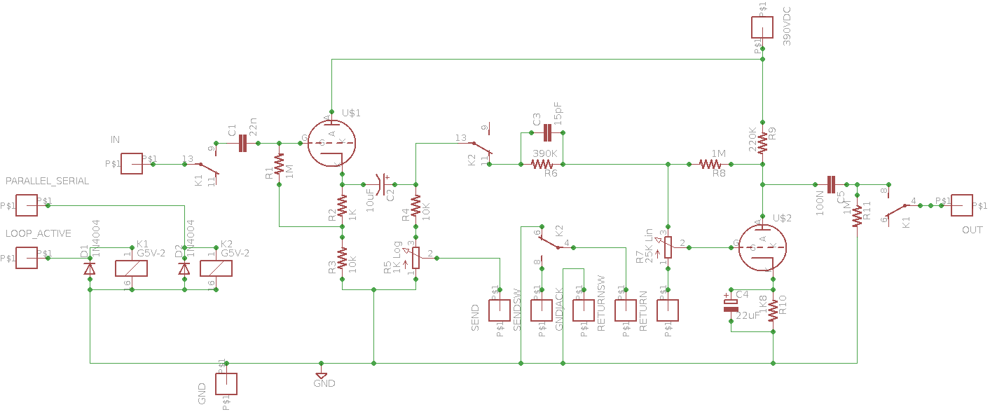
gli schemi sono esattamente quelli di un paio di post fa... nel loop effetti l'unica differenza è che R5 è da 20KLOG perchè di pot da 1klog non ne avevo in casa...
lo speaker sim è esattamente come quello dello schema, ma con gli ingressi invertenti corretti, ovvero swappati...
lo speaker sim è esattamente come quello dello schema, ma con gli ingressi invertenti corretti, ovvero swappati...
Re: MOD varie Mesa DualRectifier clone
dimenticavo... il loop effetti è collegato in uscita dagli stadi di pre, subito prima del MV
Re: MOD varie Mesa DualRectifier clone
problema loop fx risolto... c'era un collegamento sbagliato...
Re: MOD varie Mesa DualRectifier clone
È proprio per dare unità al progetto che ti ho chiesto di unirle in uno unico e fare il punto della situazione.
Sarà anche più semplice aiutarti senza dover perdere tempo a spulciare fra le varie pagine.
Sarà anche più semplice aiutarti senza dover perdere tempo a spulciare fra le varie pagine.
Re: MOD varie Mesa DualRectifier clone
Si, appena ho possibilità lo faccio!
comunque alla fine della fiera, è uscita questa cosa! :)
comunque alla fine della fiera, è uscita questa cosa! :)
Re: MOD varie Mesa DualRectifier clone
Riporto su questo thread solo per dire che per chi volesse cimentarsi nella costruzione di questo amplificatore, posso fornire tutta la documentazione necessaria, visto che è stata testata con successo!
Re: MOD varie Mesa DualRectifier clone
ciao!io e un mio amico vorremmo provarci...hai usato una pcb?posso aggiungerti su facebook o skype?grazie mille in anticipo


