Marshall + pezzettino Fender
Re: Marshall + pezzettino Fender
grazie!
-
- Roger Mayer Jr.
- Messaggi: 2658
- Iscritto il: 02/06/2012, 14:22
- Località: Mirano (VE)
Re: Marshall + pezzettino Fender
purtroppo sto seguendo a salti il tuo thread...ho poco tempo ultimamente...
a occhio il tuo TS mi sembra un TSmarshall in parte travestito da TSfender...
è una cosa voluta o semplicemente ti si consigliava di arrivare al TSfender e non ci sei arrivato fino in fondo?
a occhio il tuo TS mi sembra un TSmarshall in parte travestito da TSfender...
è una cosa voluta o semplicemente ti si consigliava di arrivare al TSfender e non ci sei arrivato fino in fondo?

CHE DIO B'ASSISTA!
Re: Marshall + pezzettino Fender
on ci saro arrivato




Re: Marshall + pezzettino Fender
cosa mi consigli?
-
- Roger Mayer Jr.
- Messaggi: 2658
- Iscritto il: 02/06/2012, 14:22
- Località: Mirano (VE)
Re: Marshall + pezzettino Fender
di guardare gli schemi che ho citato, dare un occhio a quei TS (tutti TS fender) e capire da differenza...e poi sta a te scegliere se usare Marshall o Fender (anche se dato il titolo del topic presumo Fender!!)
CHE DIO B'ASSISTA!
- Kagliostro
- Amministratore
- Messaggi: 9864
- Iscritto il: 03/12/2007, 0:16
- Località: Prov. di Treviso
Re: Marshall + pezzettino Fender
Una piccola raccolta di esempi
K
K
Re: Marshall + pezzettino Fender
grazie ragazzi 

Re: Marshall + pezzettino Fender
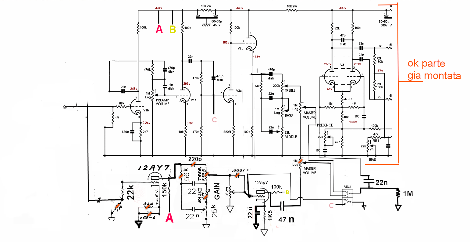
ho guardato
ma il ts fender non è 100k 270p 47n 100n 250k 1M 10k? lo standard?
ma il ts fender non è 100k 270p 47n 100n 250k 1M 10k? lo standard?
-
- Roger Mayer Jr.
- Messaggi: 2658
- Iscritto il: 02/06/2012, 14:22
- Località: Mirano (VE)
Re: Marshall + pezzettino Fender
no, i pot sono: 250kB, 250kA, 10KB
MA OCCHIO A COME SONO CONFIGURATI!
MA OCCHIO A COME SONO CONFIGURATI!
CHE DIO B'ASSISTA!
Re: Marshall + pezzettino Fender
ok.... prendendo come es cio che vorrei seguite
Re: Marshall + pezzettino Fender
il TS va posizionato dopo i due triodi
(12ay7)...giusto.
?
grazie
(12ay7)...giusto.
?
grazie
Re: Marshall + pezzettino Fender
dopo la 12ay7 del mio scema intendo, non dello schema orig fender 

-
- Roger Mayer Jr.
- Messaggi: 2658
- Iscritto il: 02/06/2012, 14:22
- Località: Mirano (VE)
Re: Marshall + pezzettino Fender
quello è un fender bassman però!
diciamo che è il fender meno fender, è quello che ha dato il "la" a jim marshall.
non ho quindi capito che tipo di "fender" vuoi realizzarti!
diciamo che è il fender meno fender, è quello che ha dato il "la" a jim marshall.
non ho quindi capito che tipo di "fender" vuoi realizzarti!
CHE DIO B'ASSISTA!
Re: Marshall + pezzettino Fender
cavoli... non sono molto pratico di fender...
aiuto
vorrei un canale "fender" con un buon pulito che volendo si possa tirare ad un ottimo crunch
che si affianchi al canale distorto del jcm 800
aiuto

vorrei un canale "fender" con un buon pulito che volendo si possa tirare ad un ottimo crunch
che si affianchi al canale distorto del jcm 800